Model 'SDL-PANDv1.9' V2.0.
List of SDLPS model's files on the Model 'SDL-PANDv1.9'.
List of SDLPS model's files on the Model 'SDL-PANDv1.9'.
- Error generating tree: <MainSDLPSFile> no está informado Y hay más de un fichero sdlps en la carpeta raíz del experimento.
-
Orphand Visio Files
- BConfined.vsdx
- BDeath.vsdx
- BExposed.vsdx
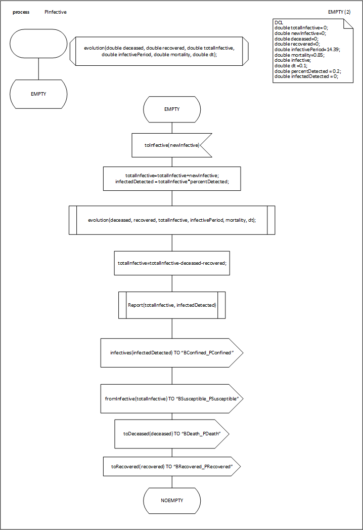
- BInfective.vsdx
- BRecovered.vsdx
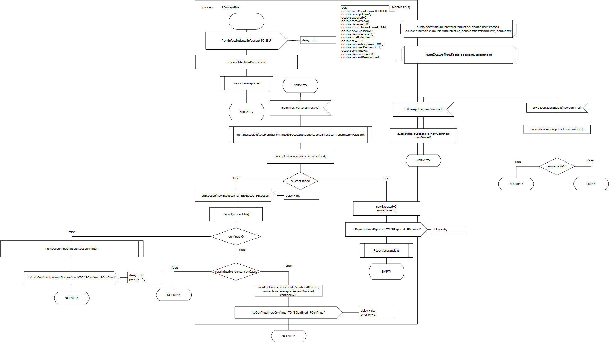
- BSusceptible.vsdx
- evolution.vsdx
- numDesconfined.vsdx
- numExposed.vsdx
- numSusceptible.vsdx
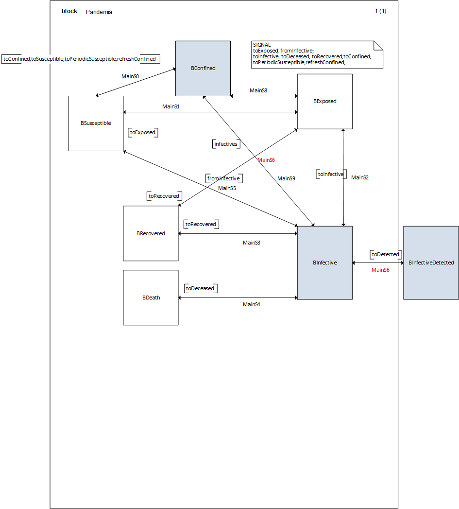
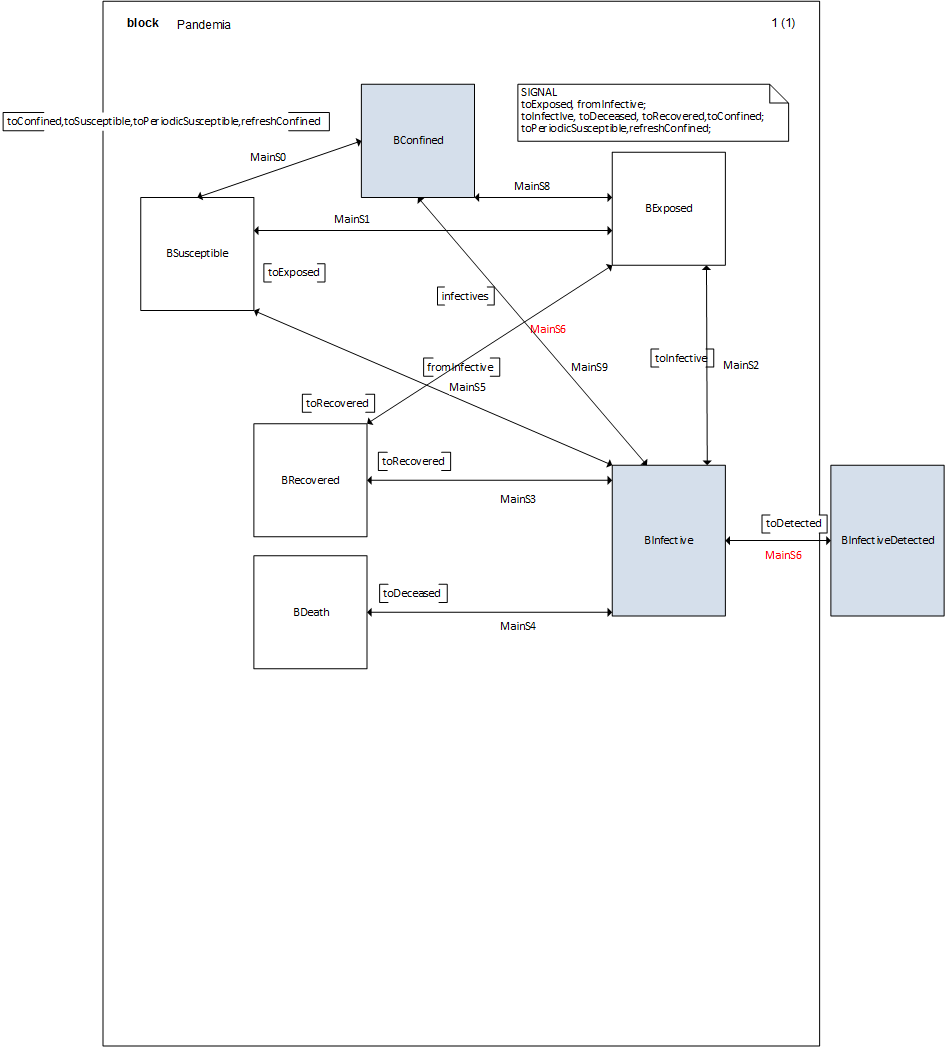
- Pandemia.vsdx
- PConfined.vsdx
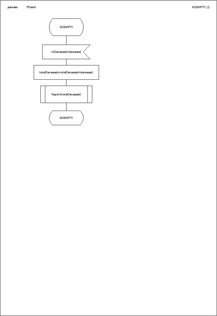
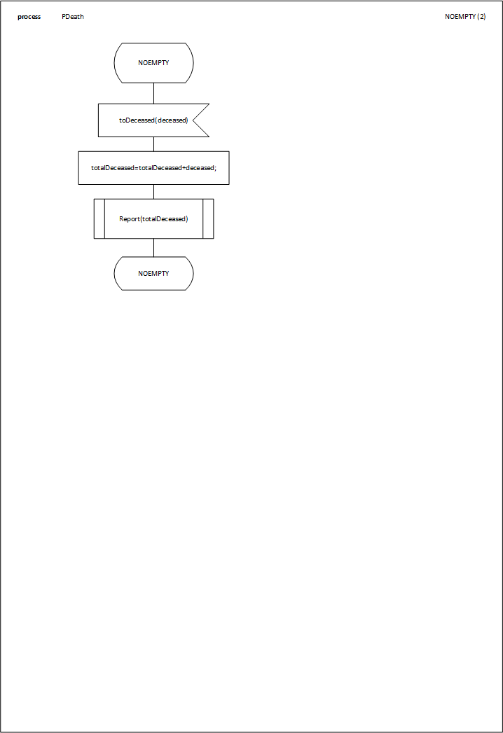
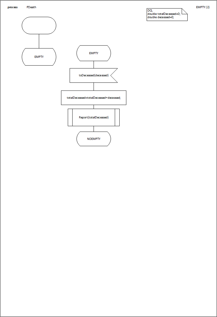
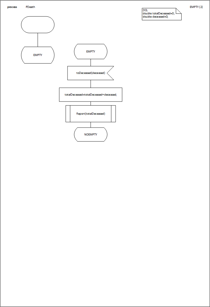
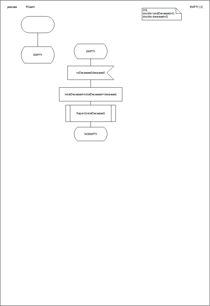
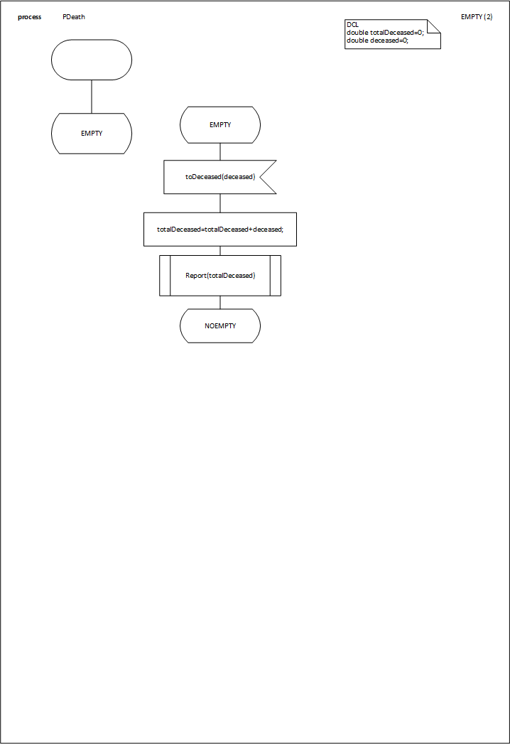
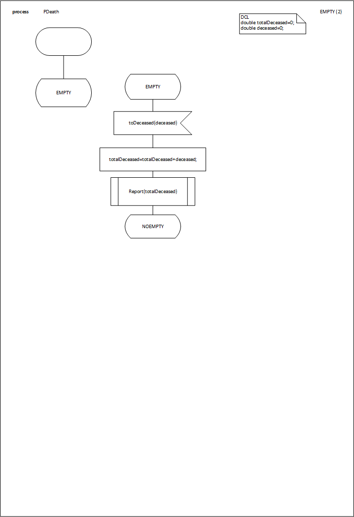
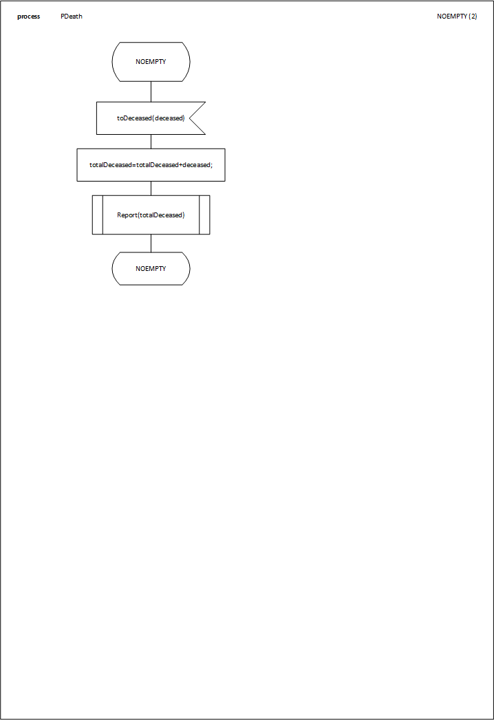
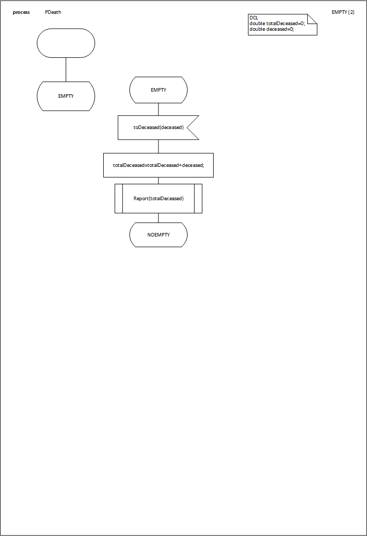
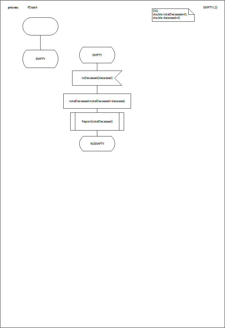
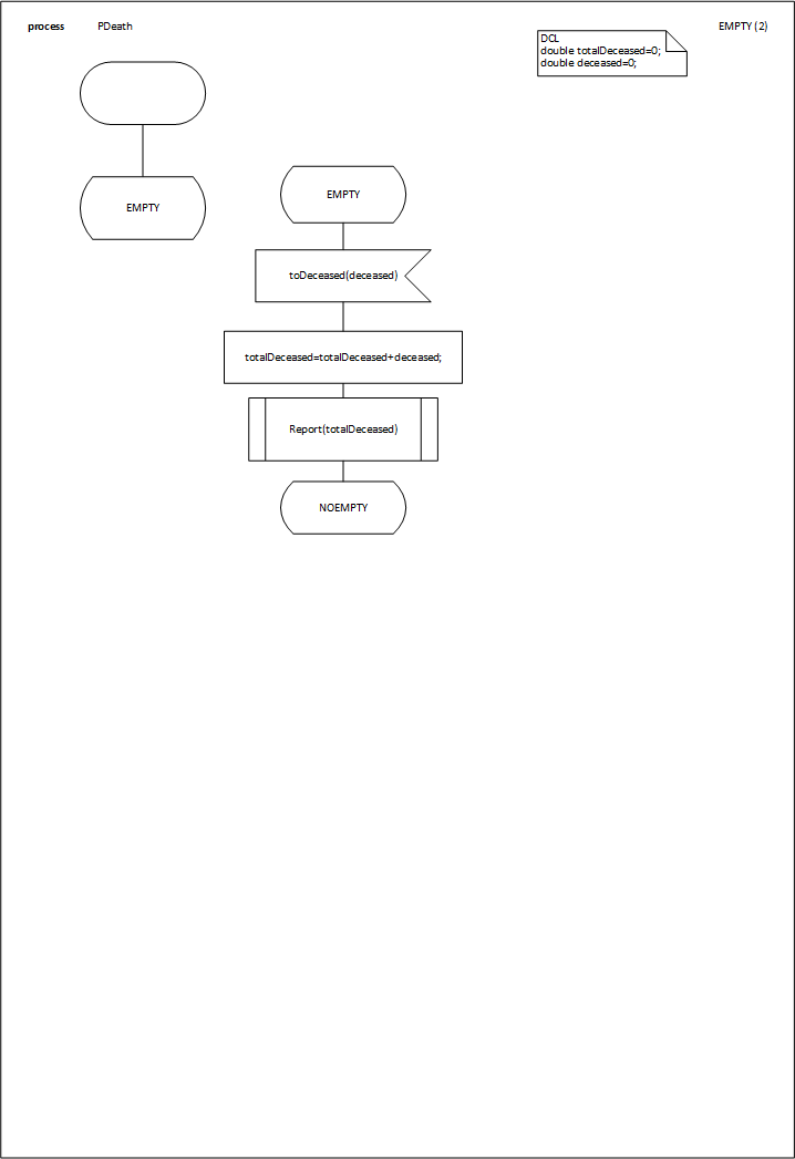
- PDeath.vsdx
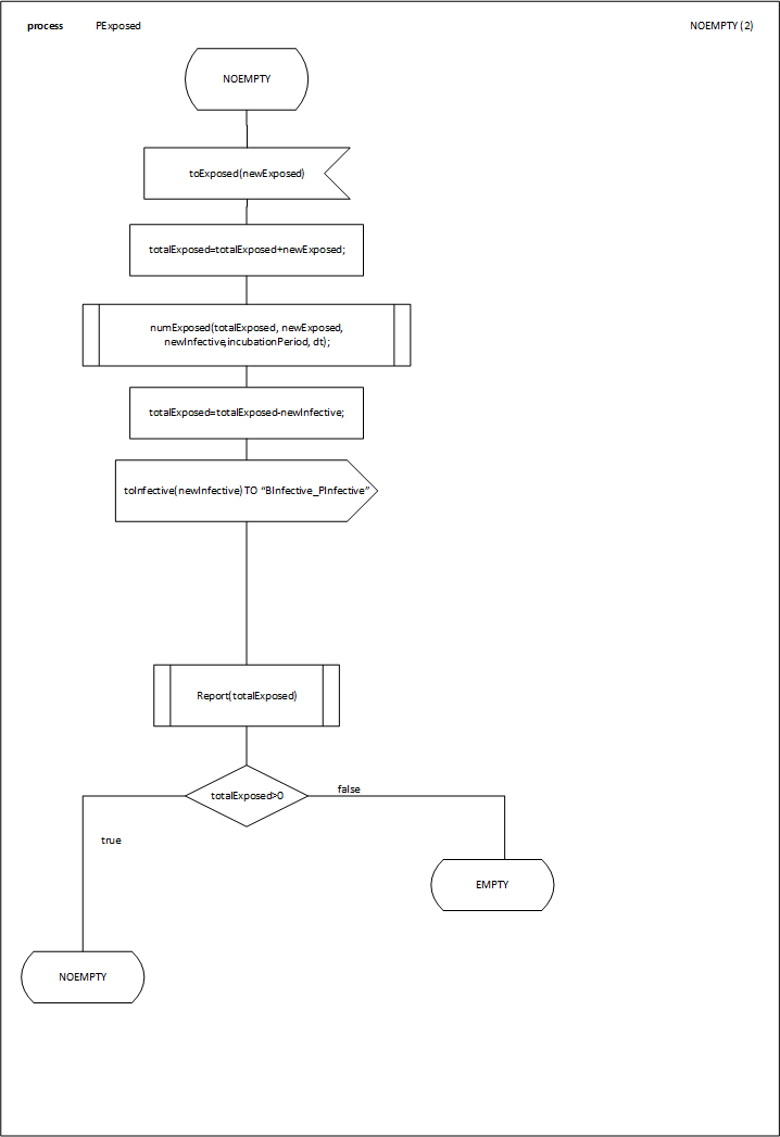
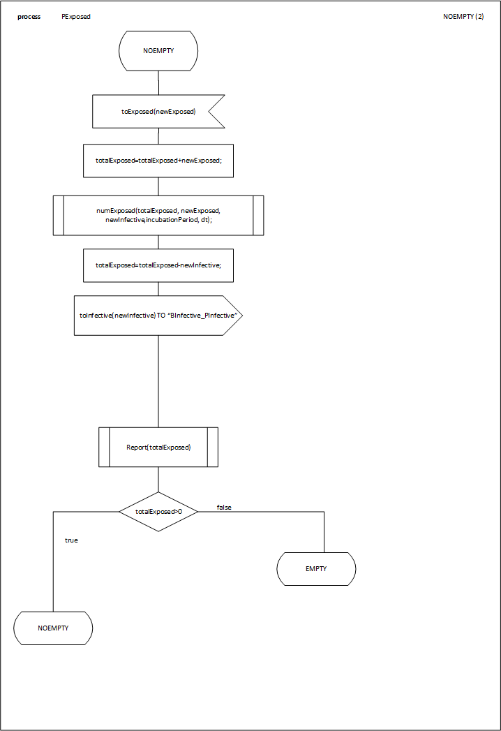
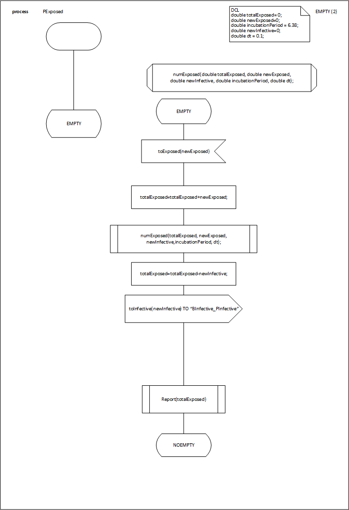
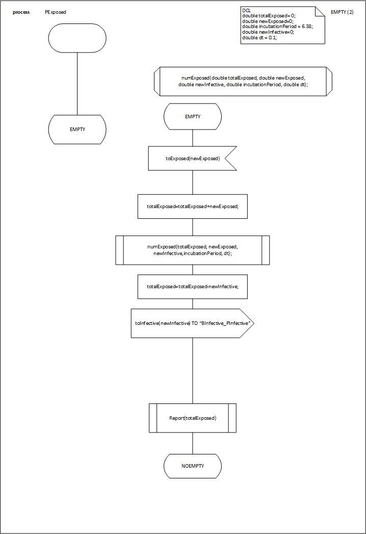
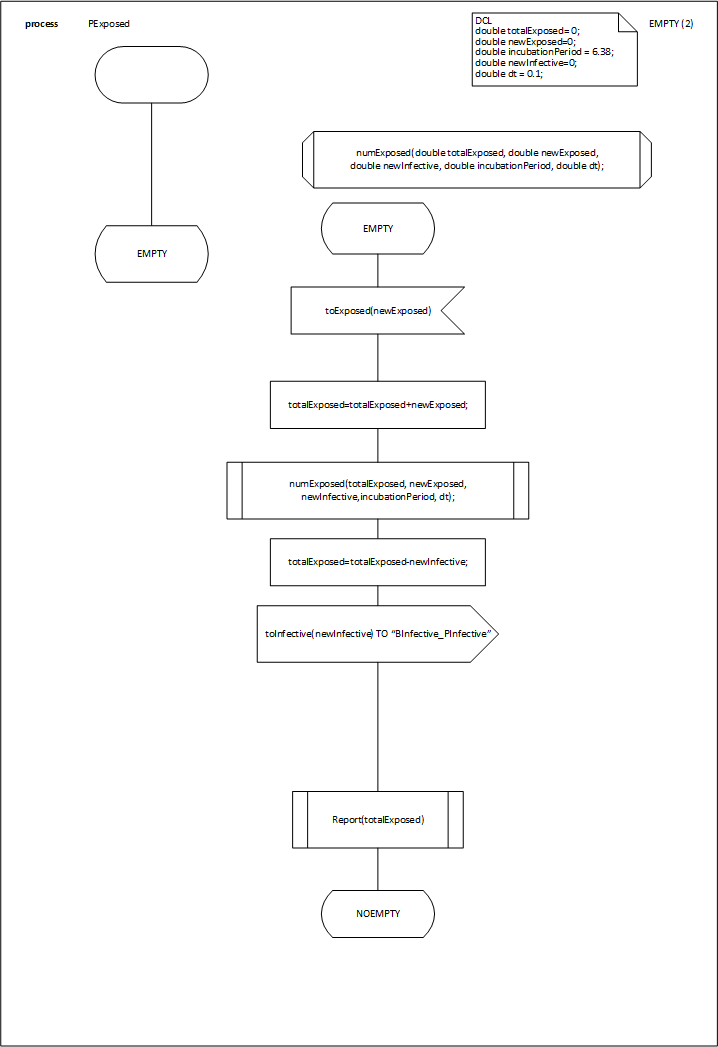
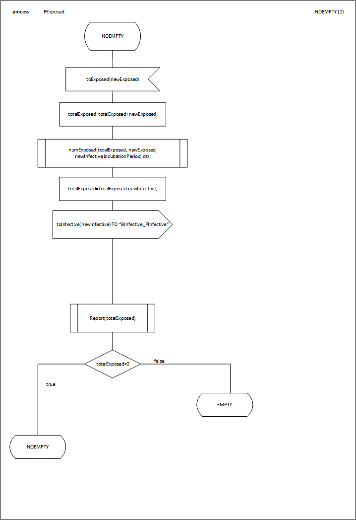
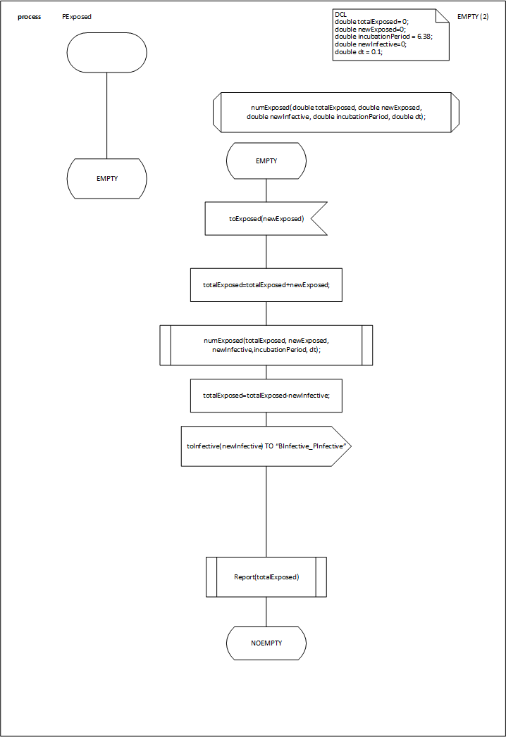
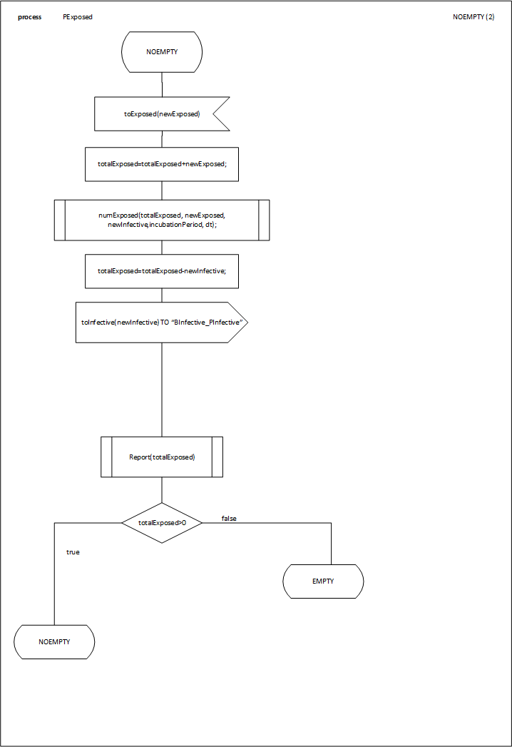
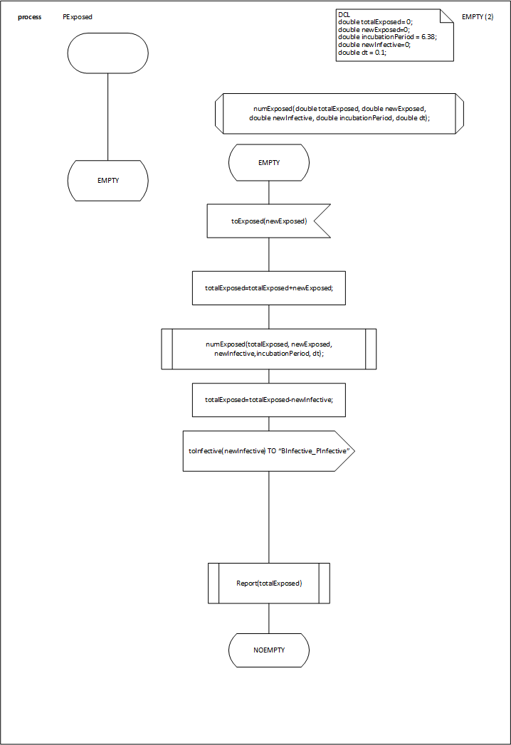
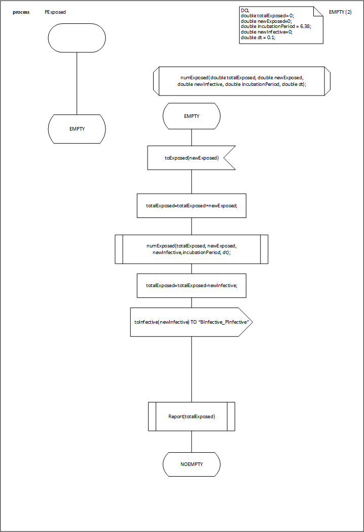
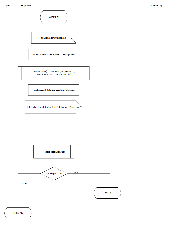
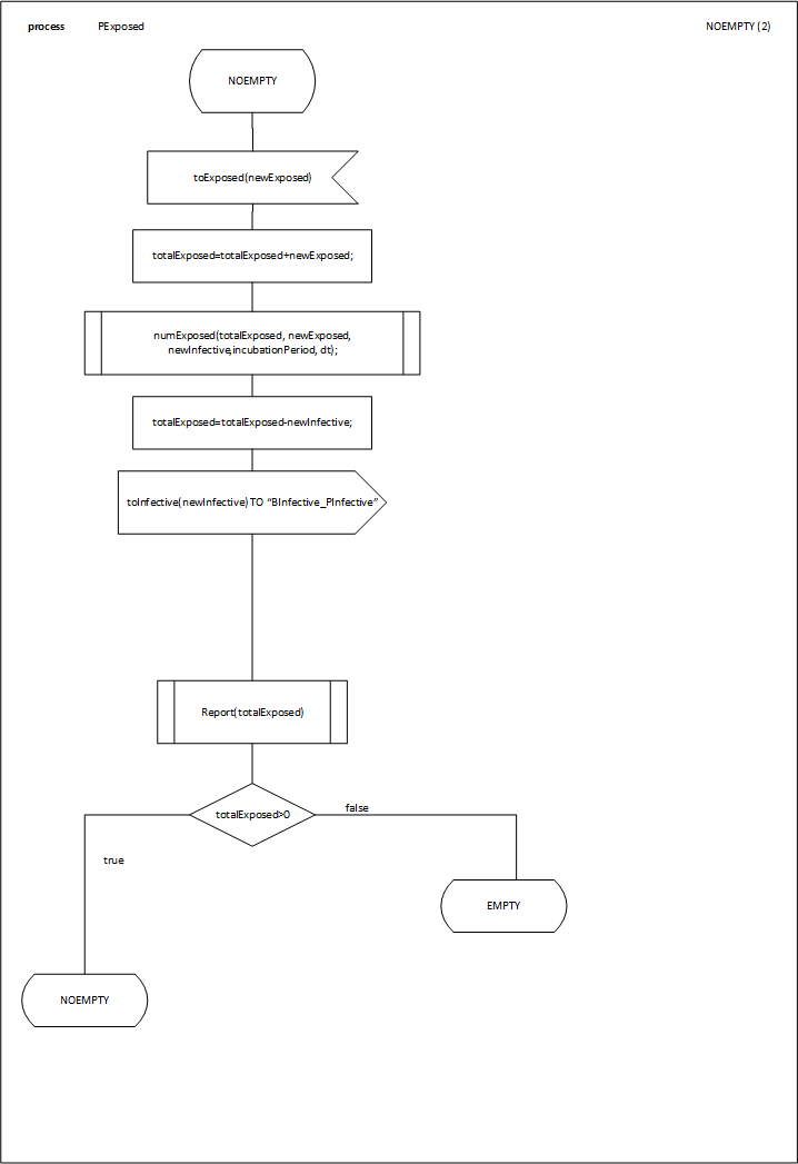
- PExposed.vsdx
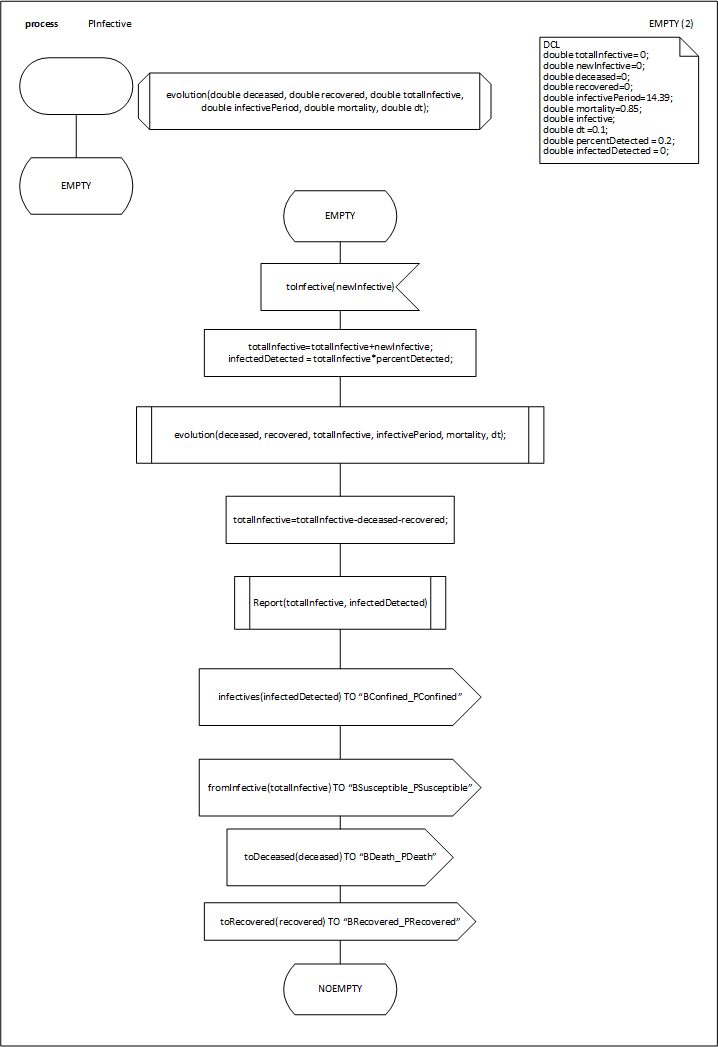
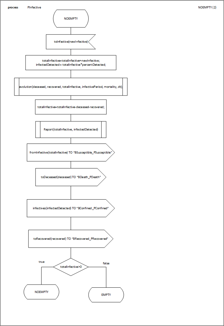
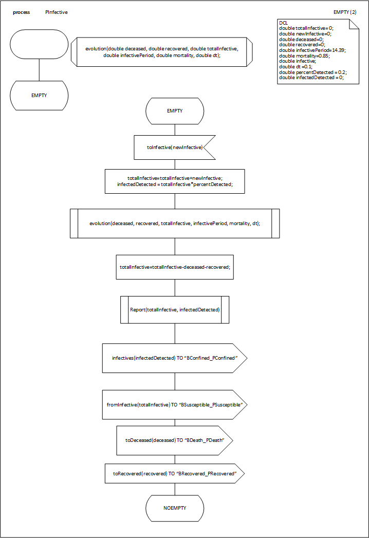
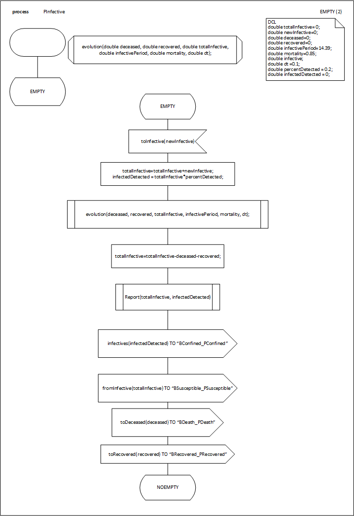
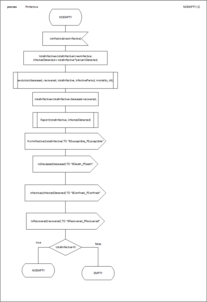
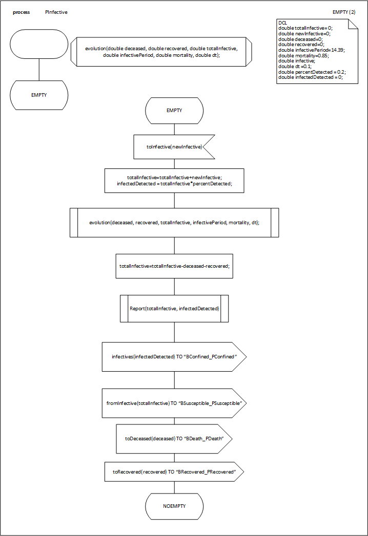
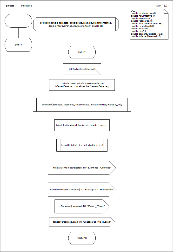
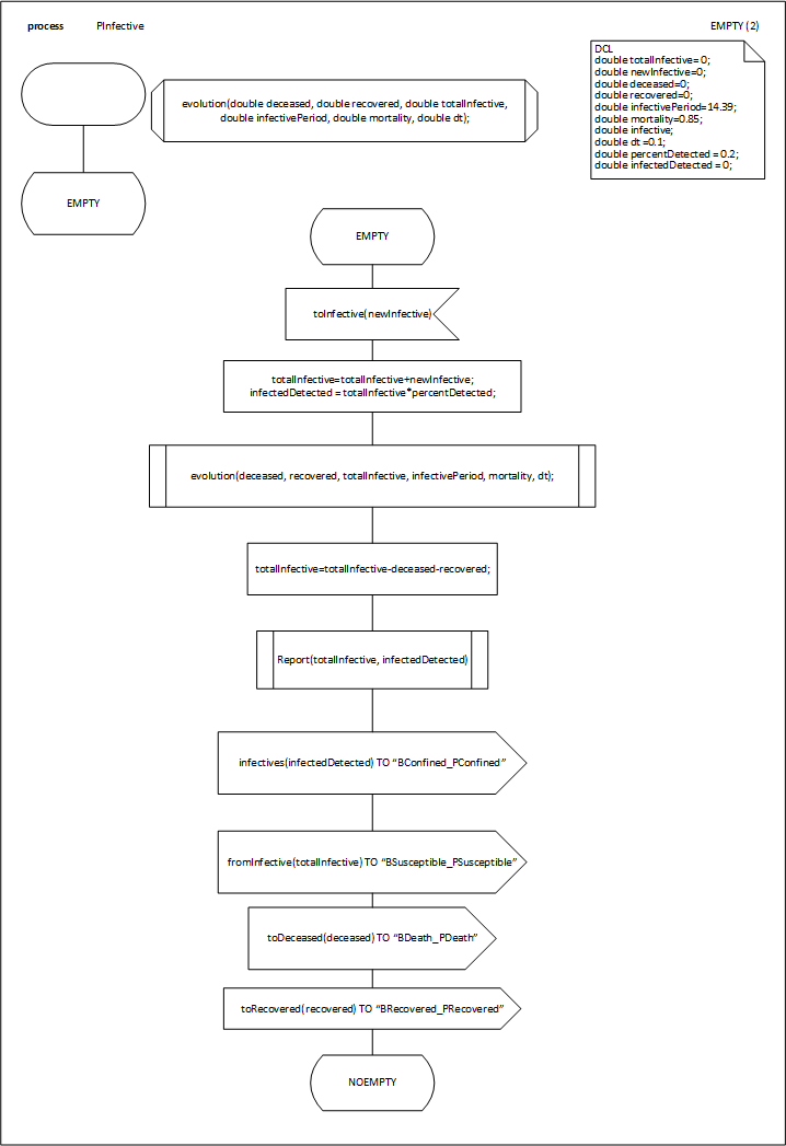
- PInfective.vsdx
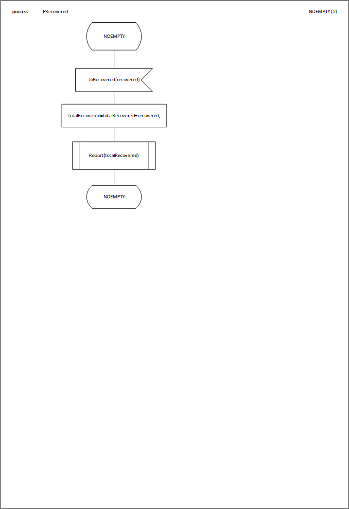
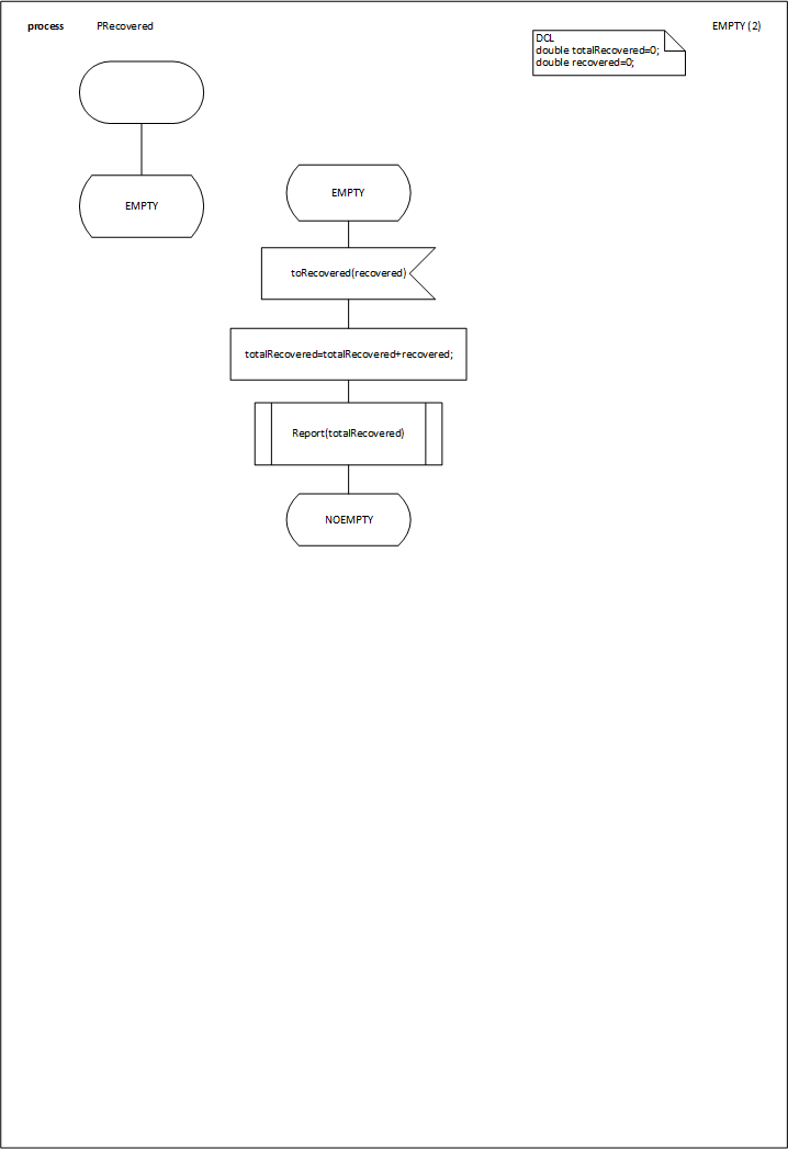
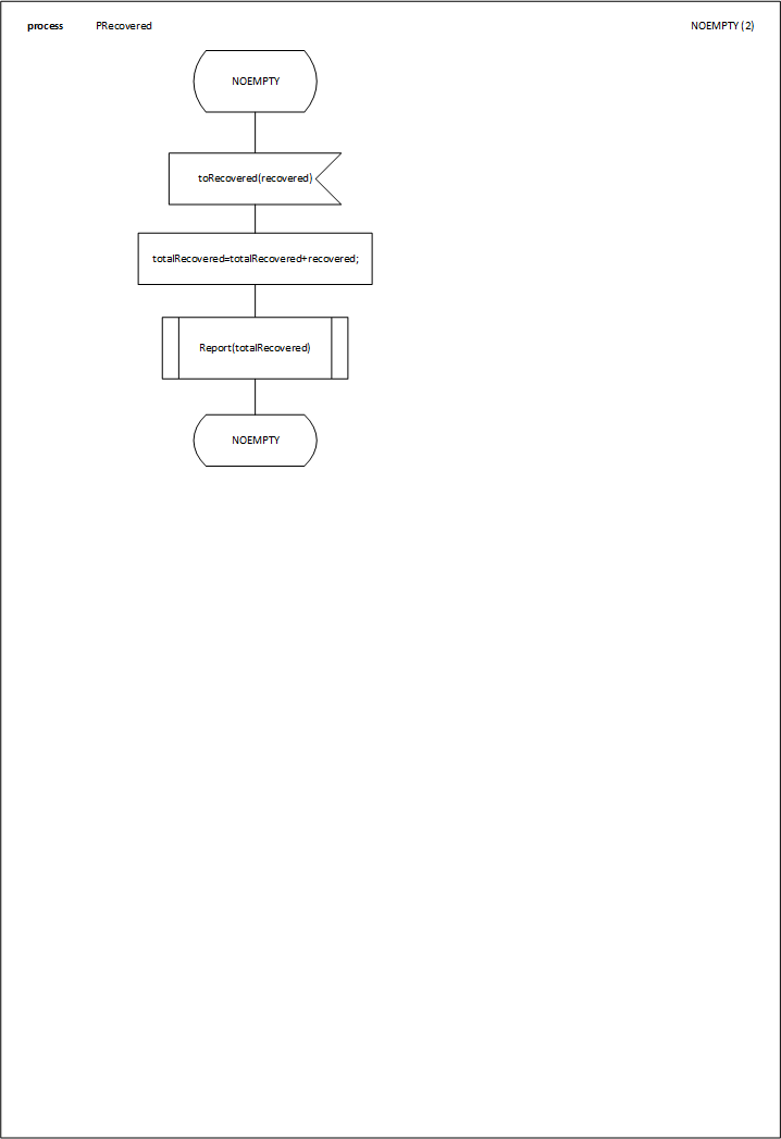
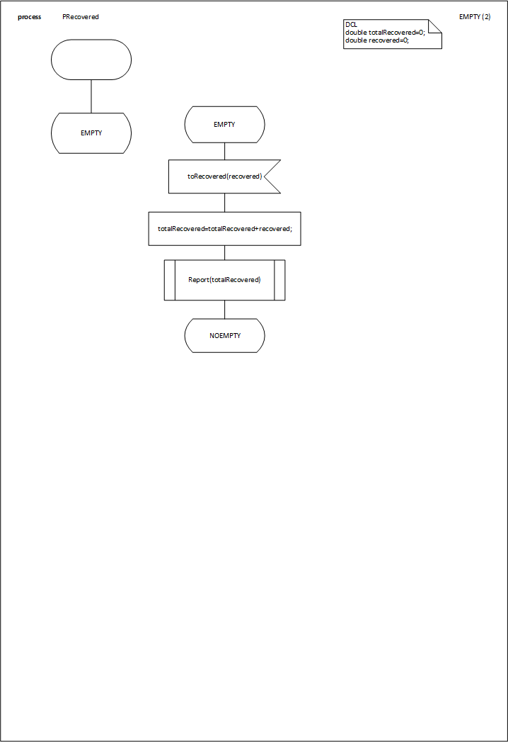
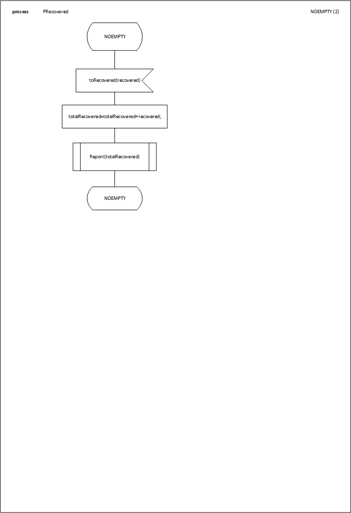
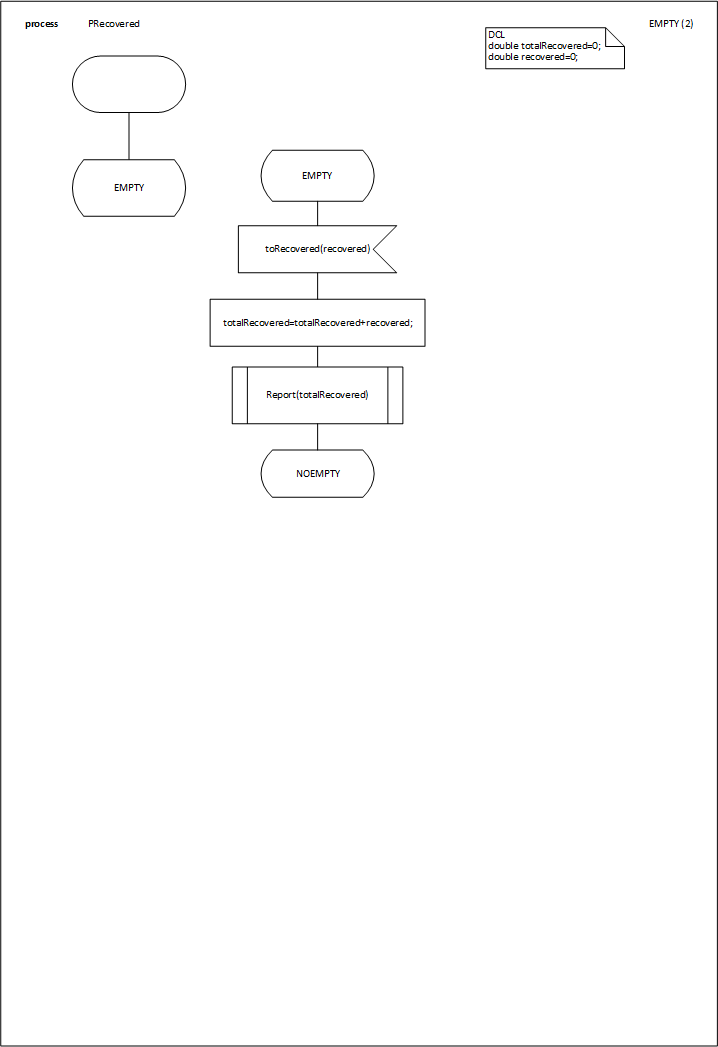
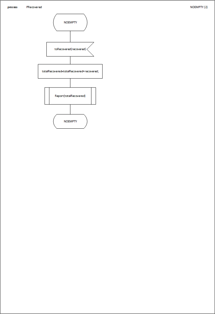
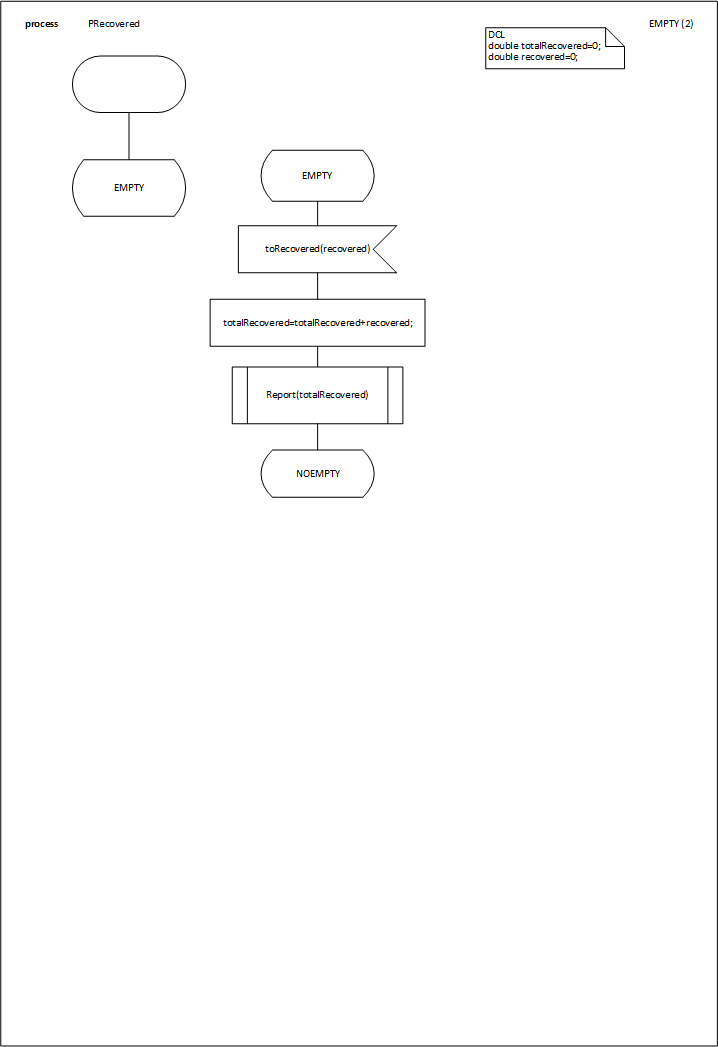
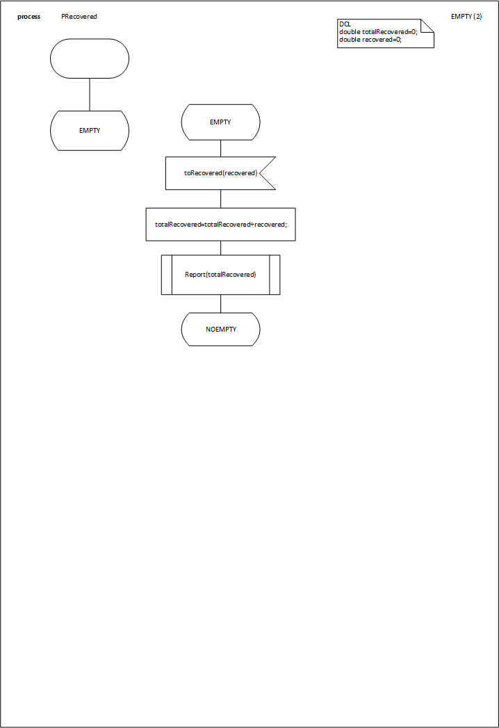
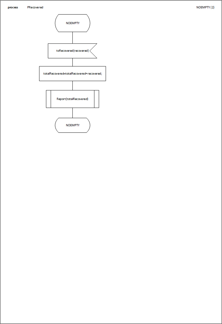
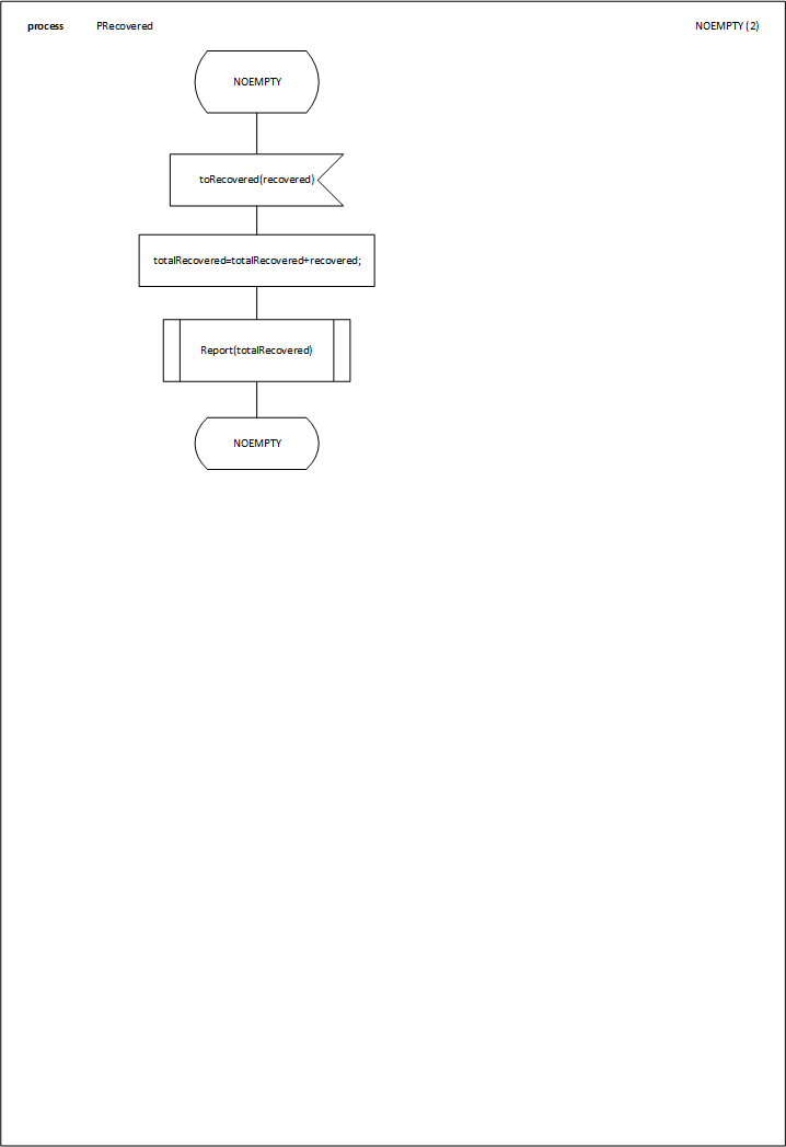
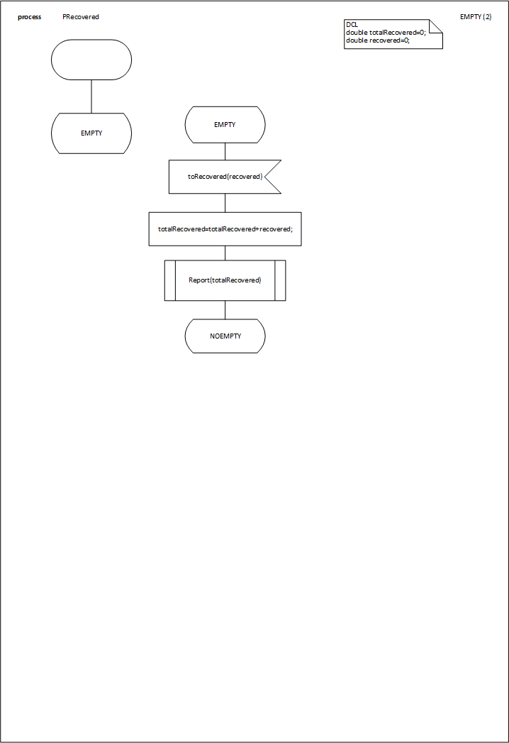
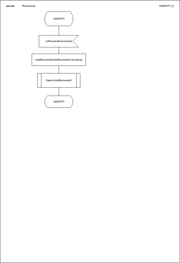
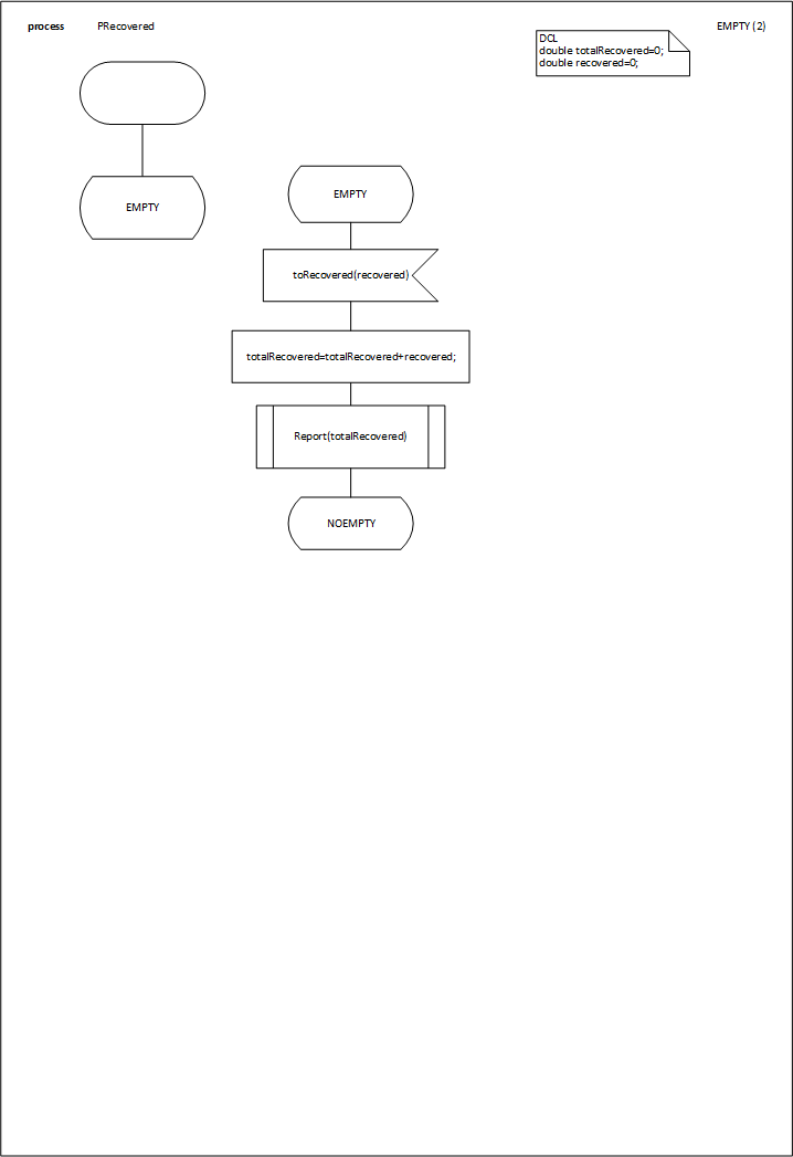
- PRecovered.vsdx
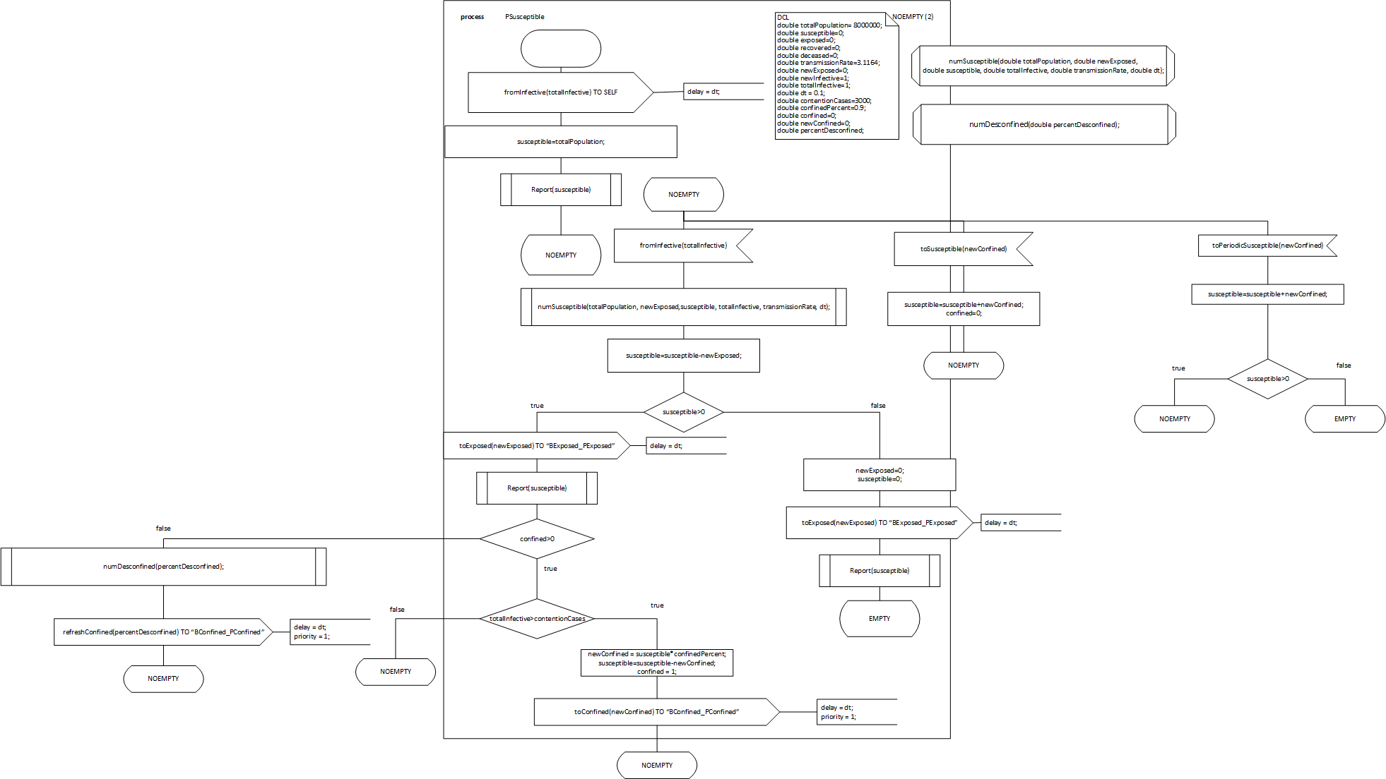
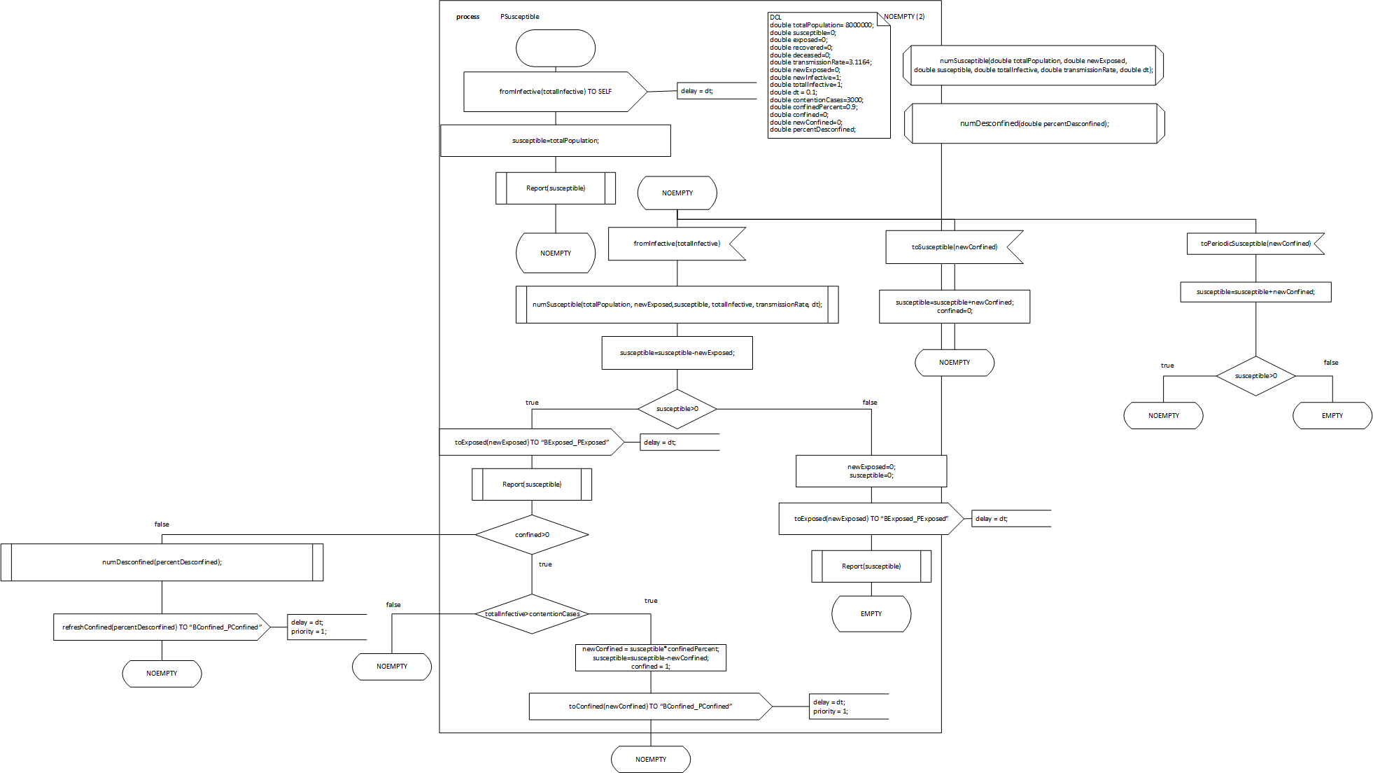
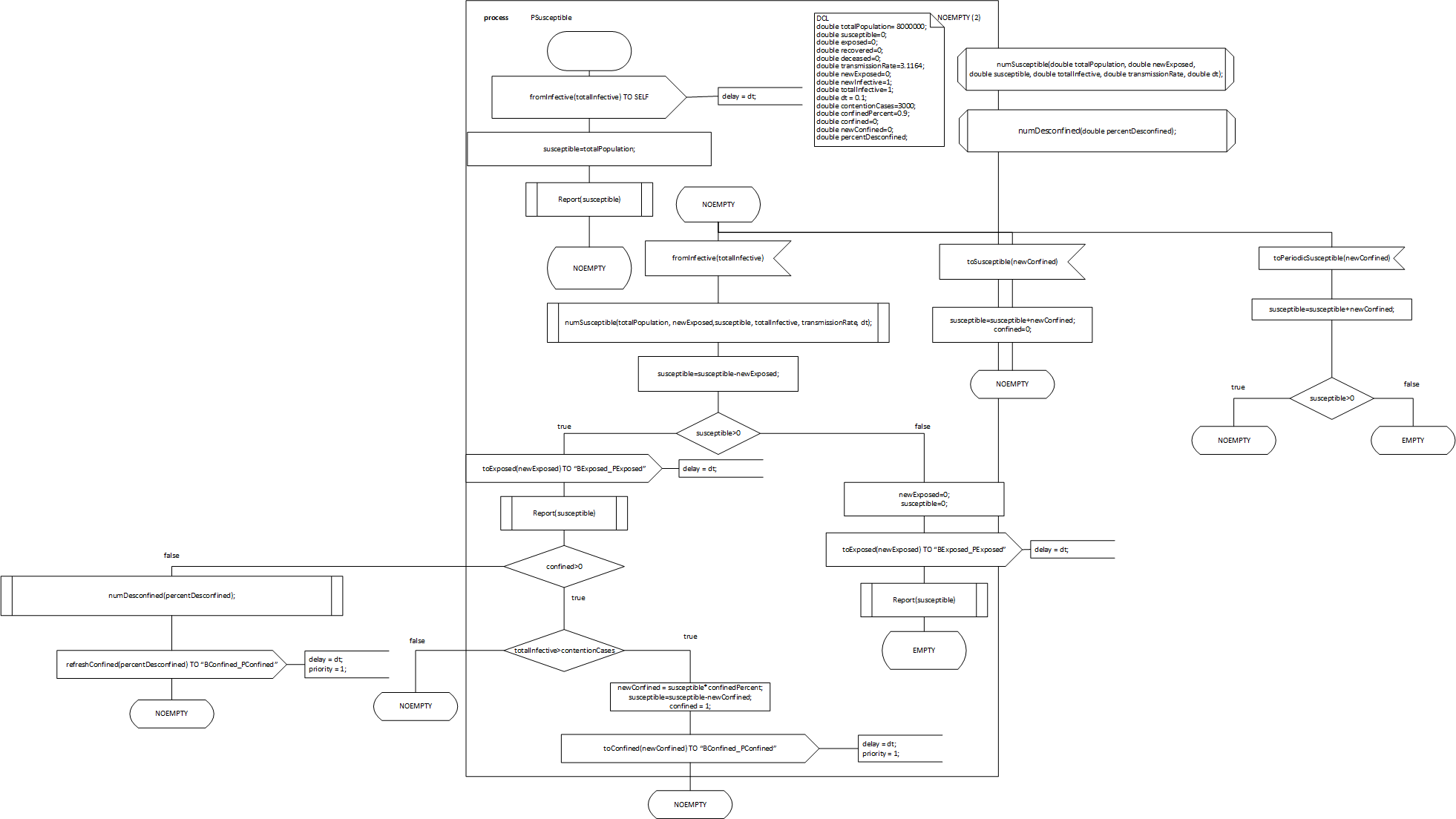
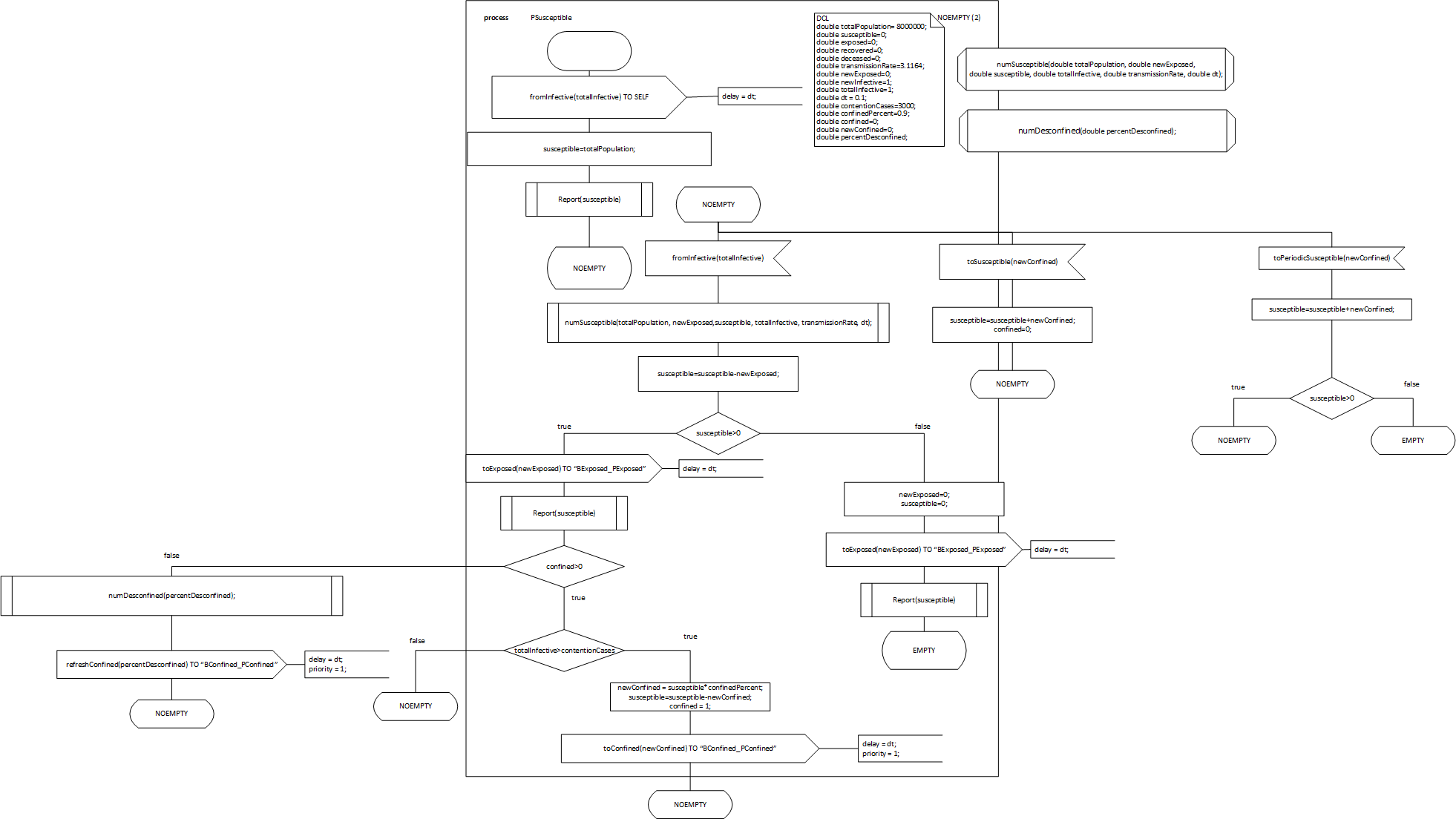
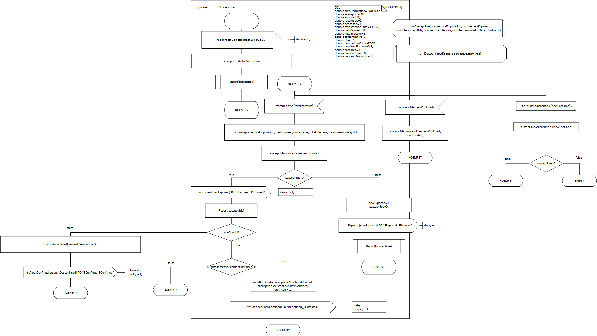
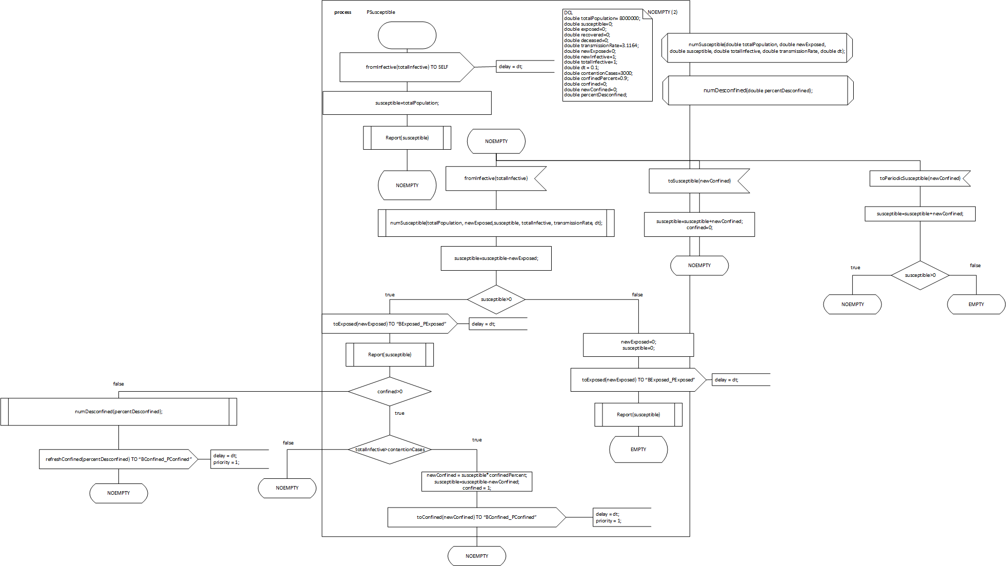
- PSusceptible.vsdx
-
Visio Files with DCLS
- No files found.
$header
$content
