Model 'SDL-PANDv2.5' V2.0.
List of SDLPS model's files on the Model 'SDL-PANDv2.5'.
List of SDLPS model's files on the Model 'SDL-PANDv2.5'.
-
Pandemia.vsdx
-
MNCA_Pandemia.vsdx
-
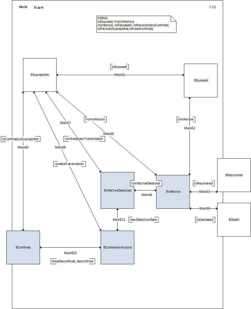
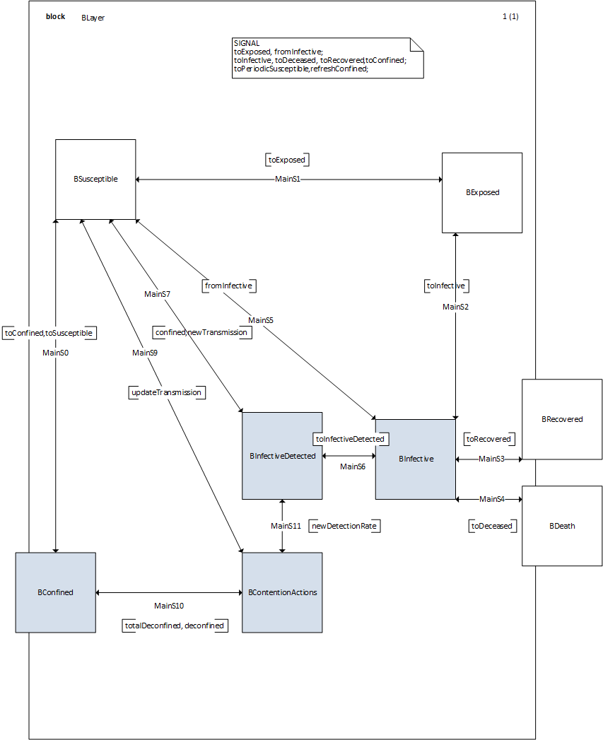
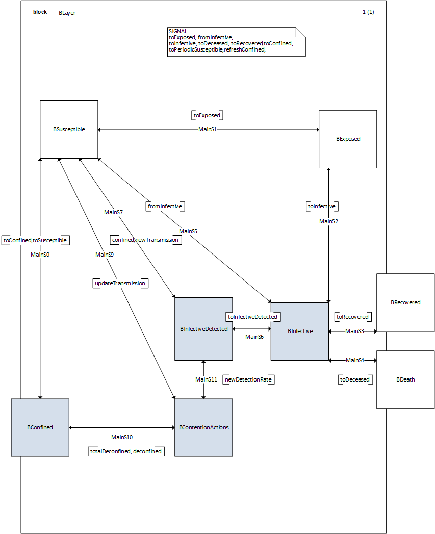
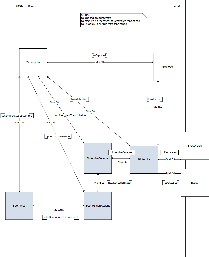
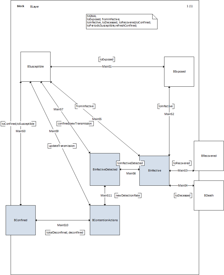
BLayer.vsdx
-
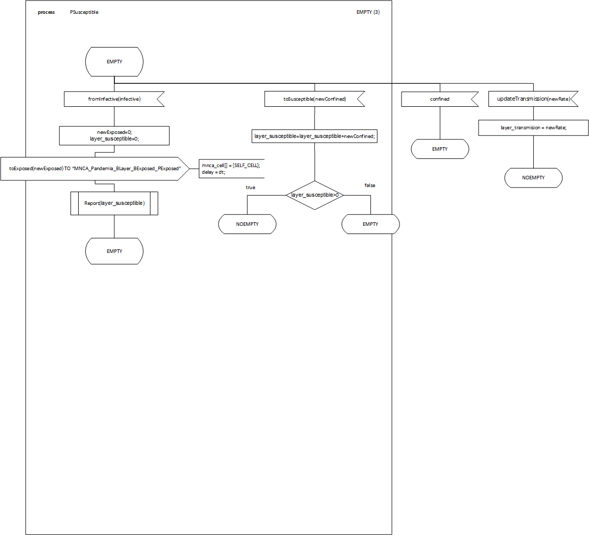
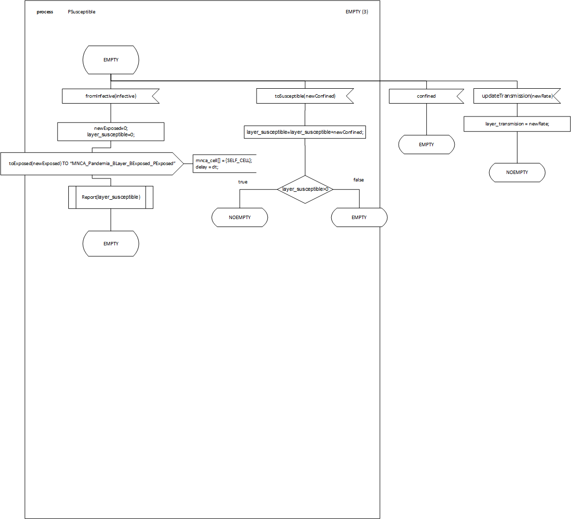
BSusceptible.vsdx
-
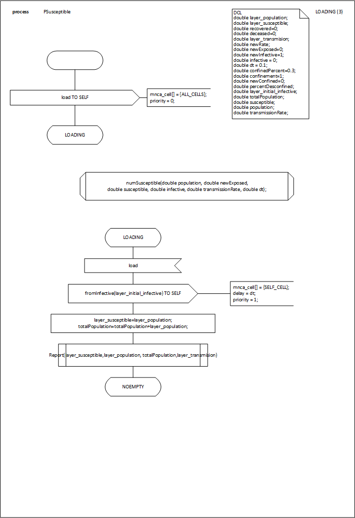
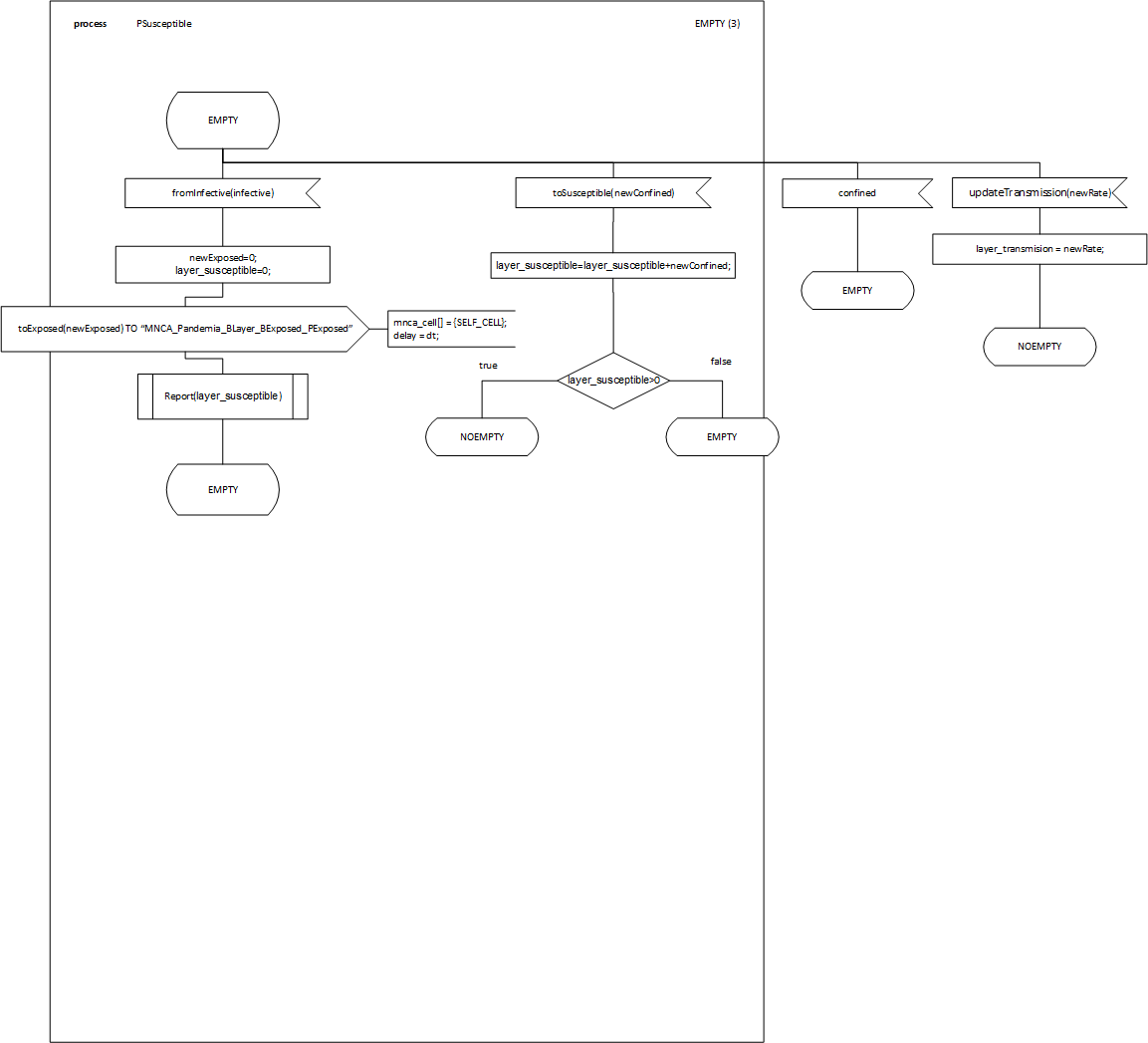
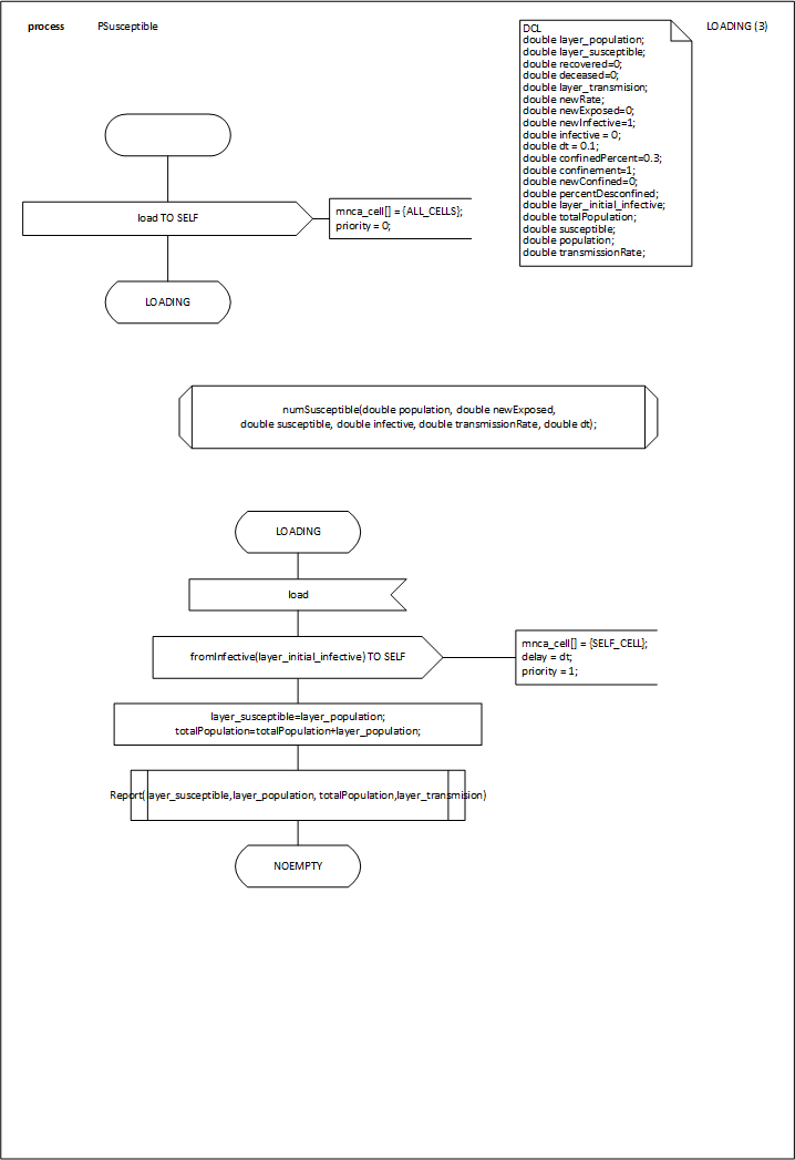
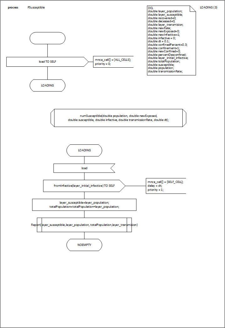
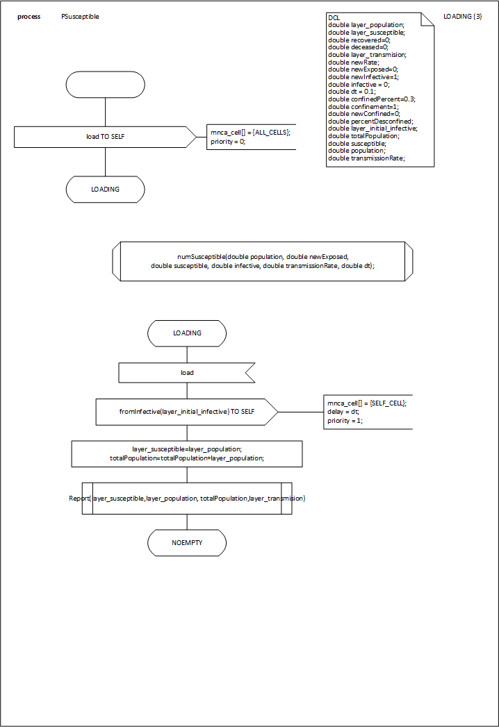
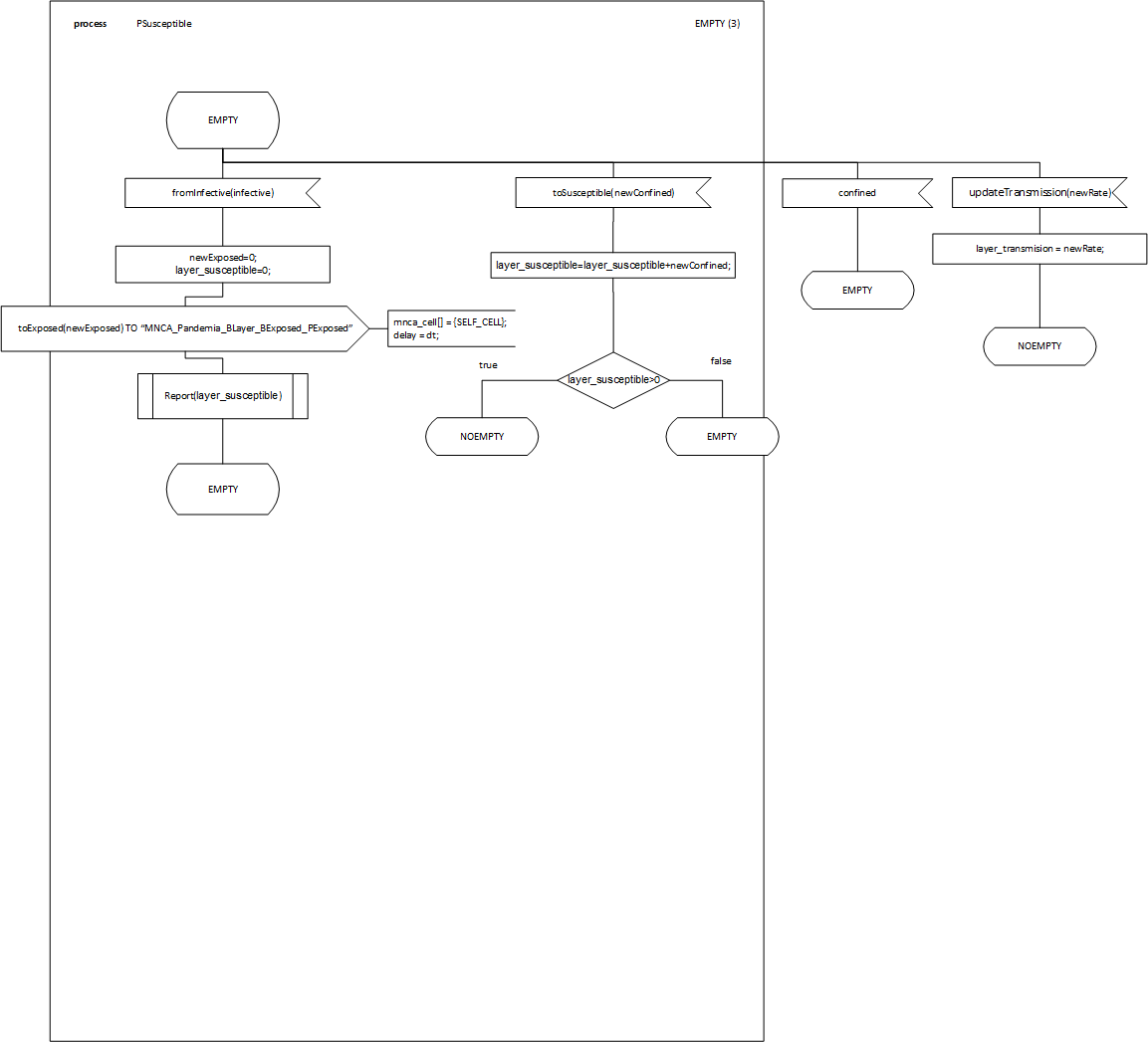
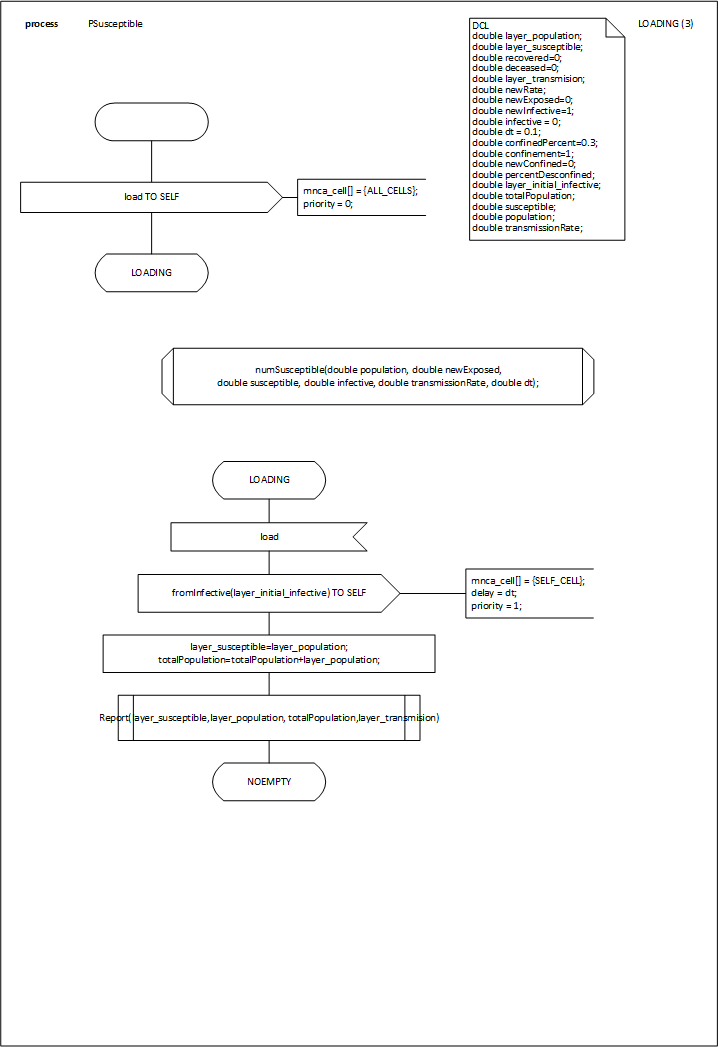
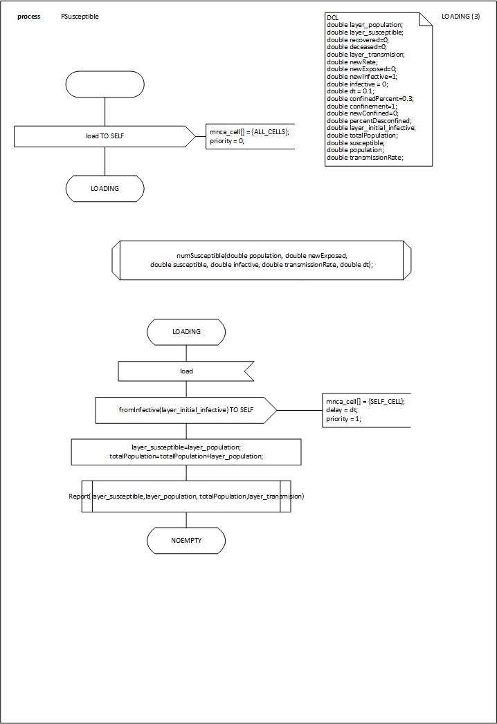
PSusceptible.vsdx
- numSusceptible.vsdx
-
PSusceptible.vsdx
-
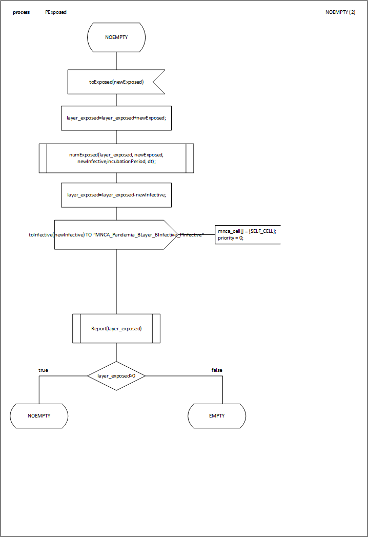
BExposed.vsdx
-
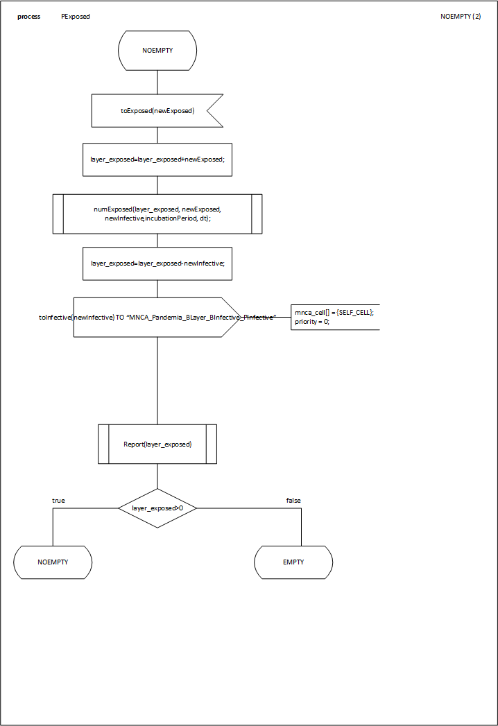
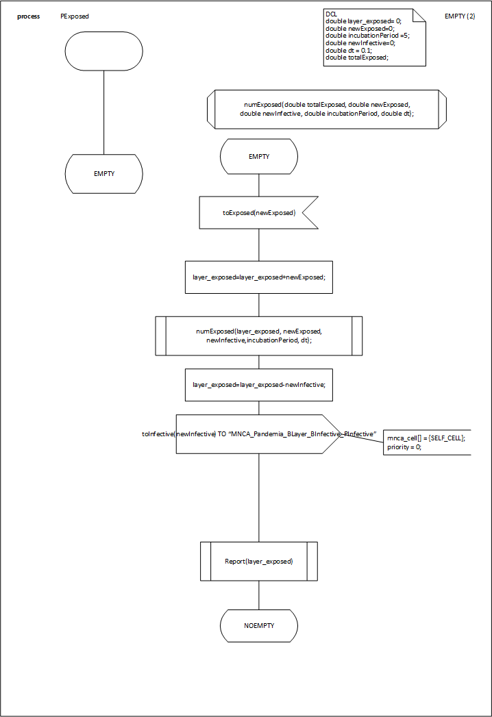
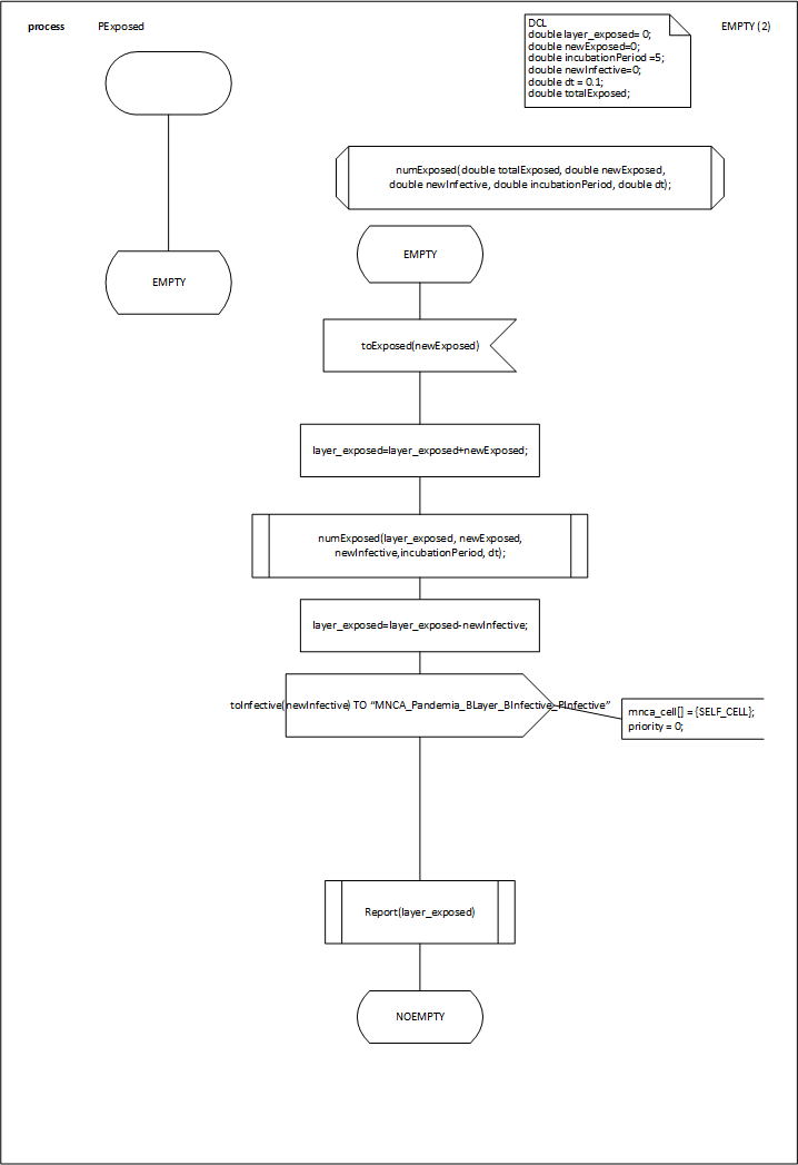
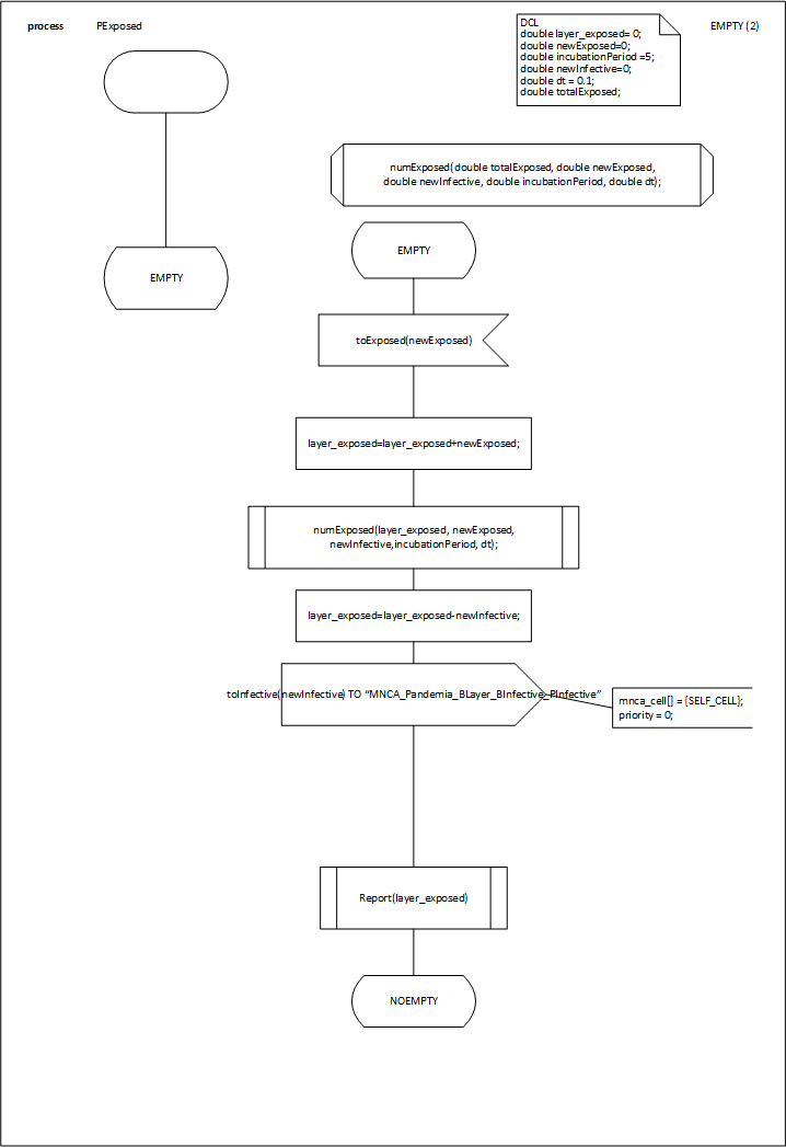
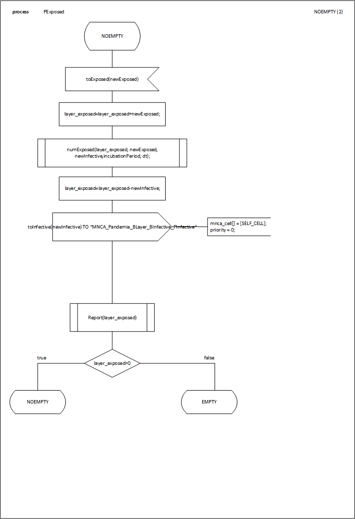
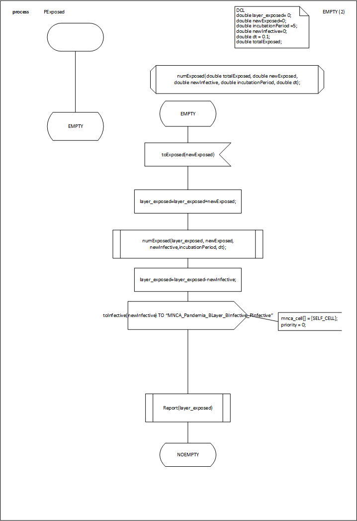
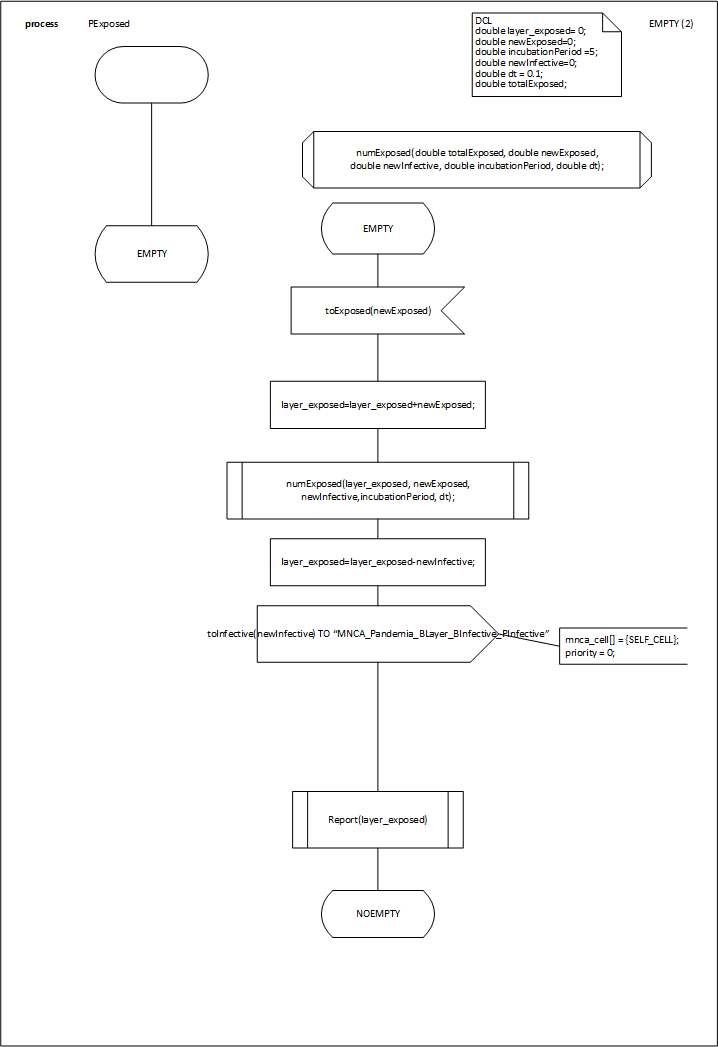
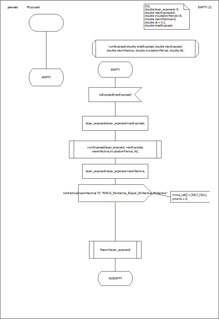
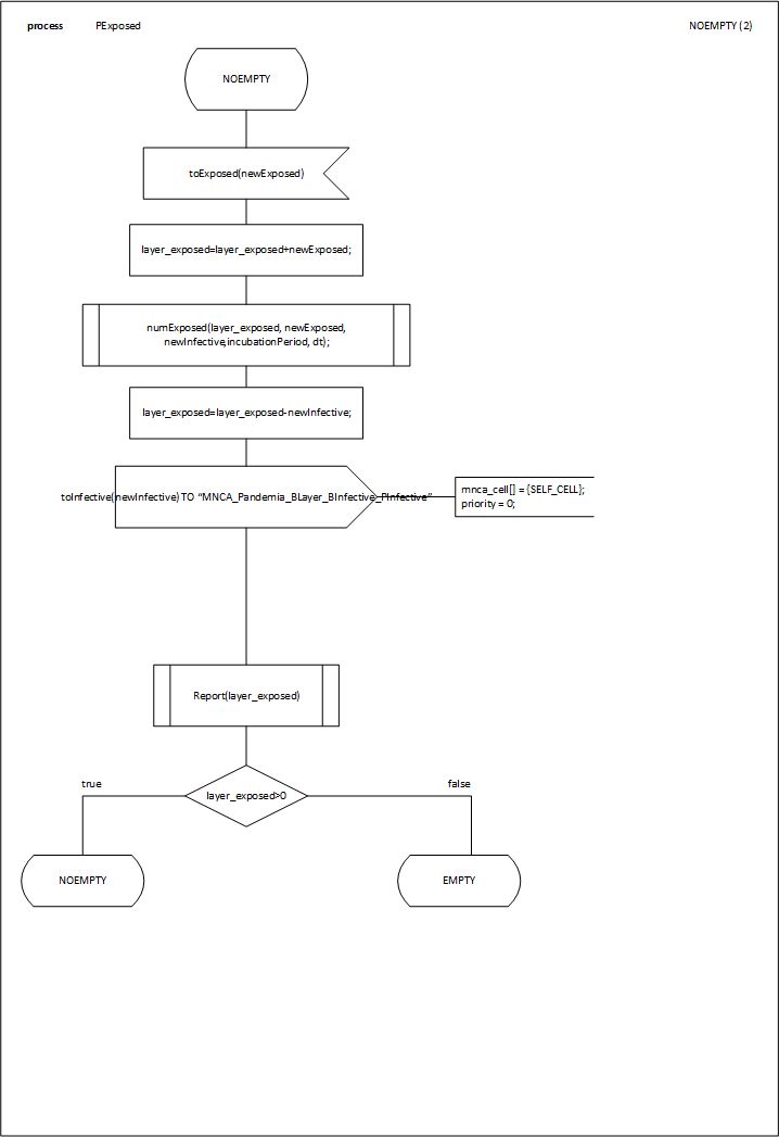
PExposed.vsdx
- numExposed.vsdx
-
PExposed.vsdx
-
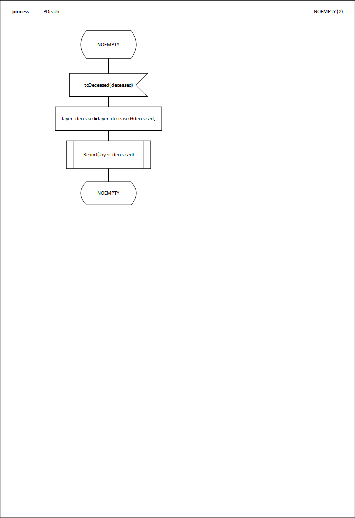
BDeath.vsdx
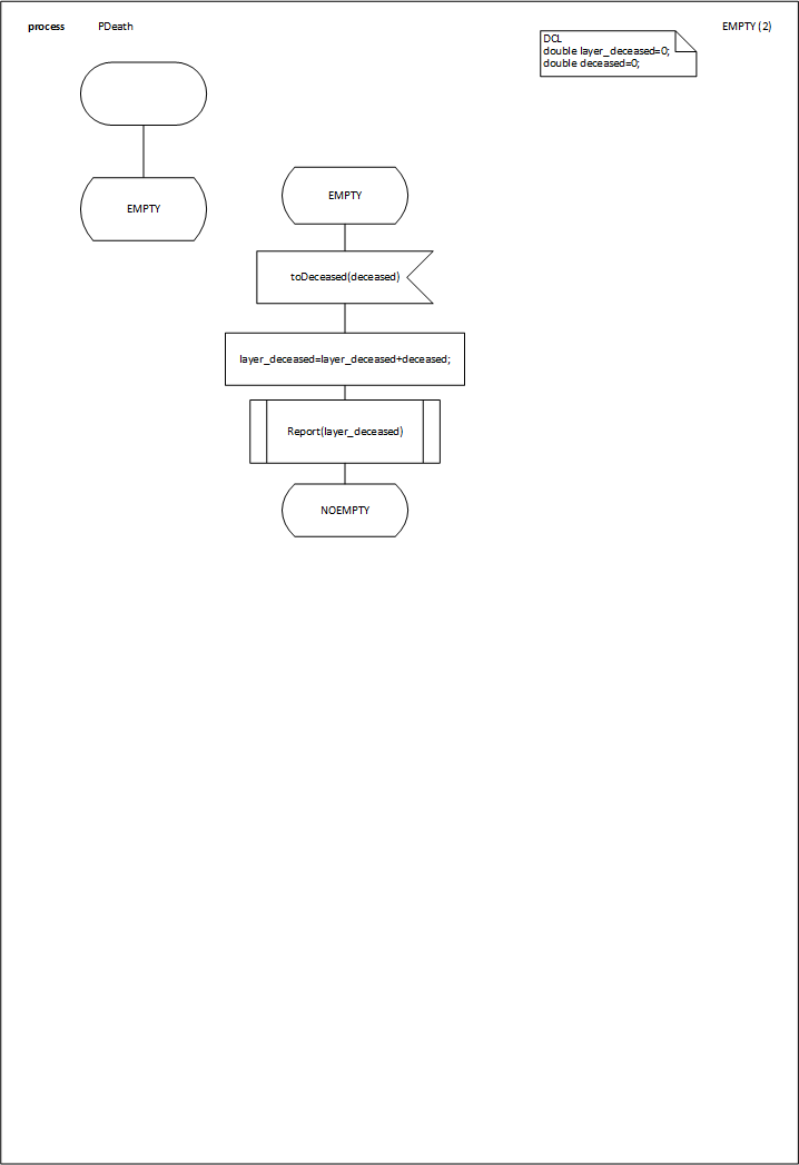
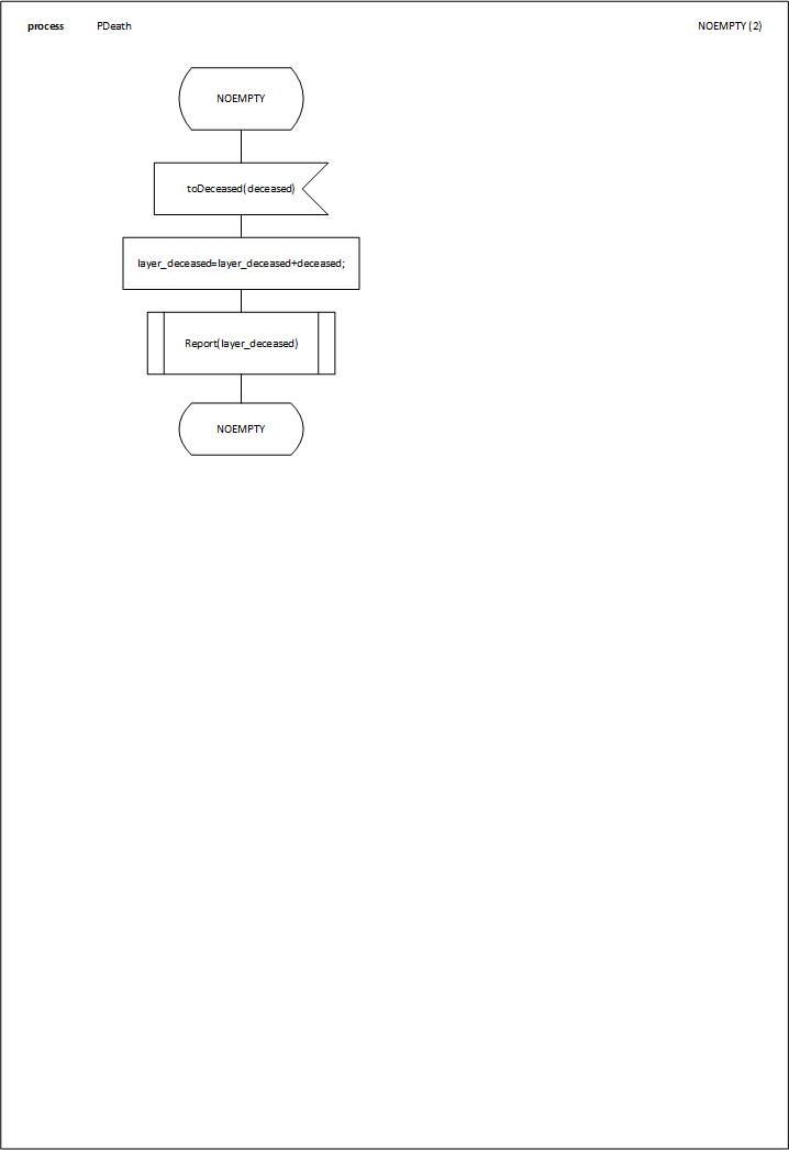
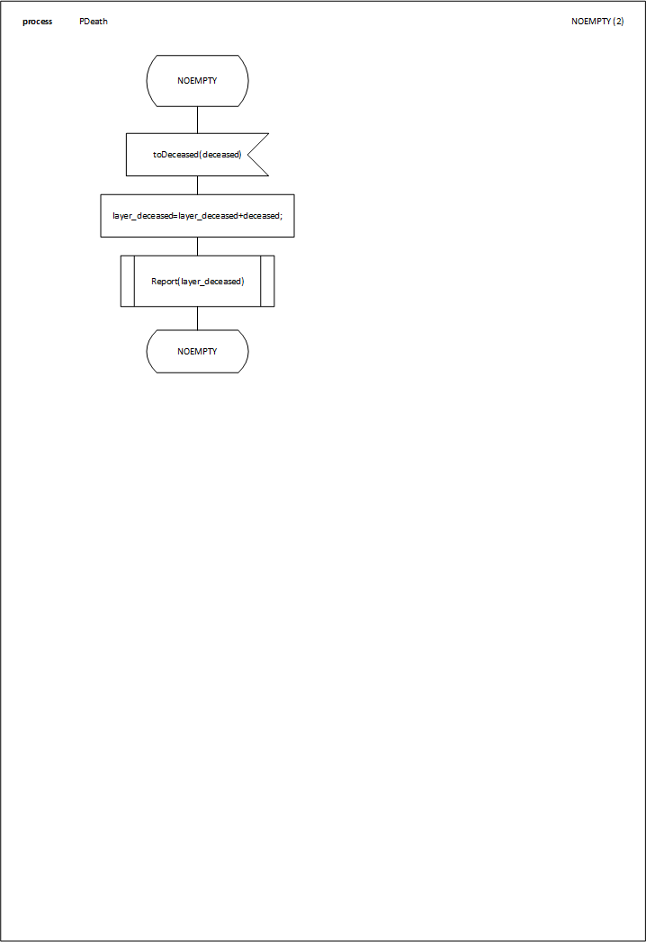
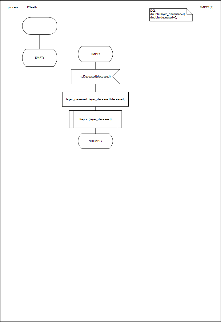
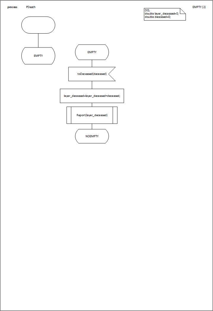
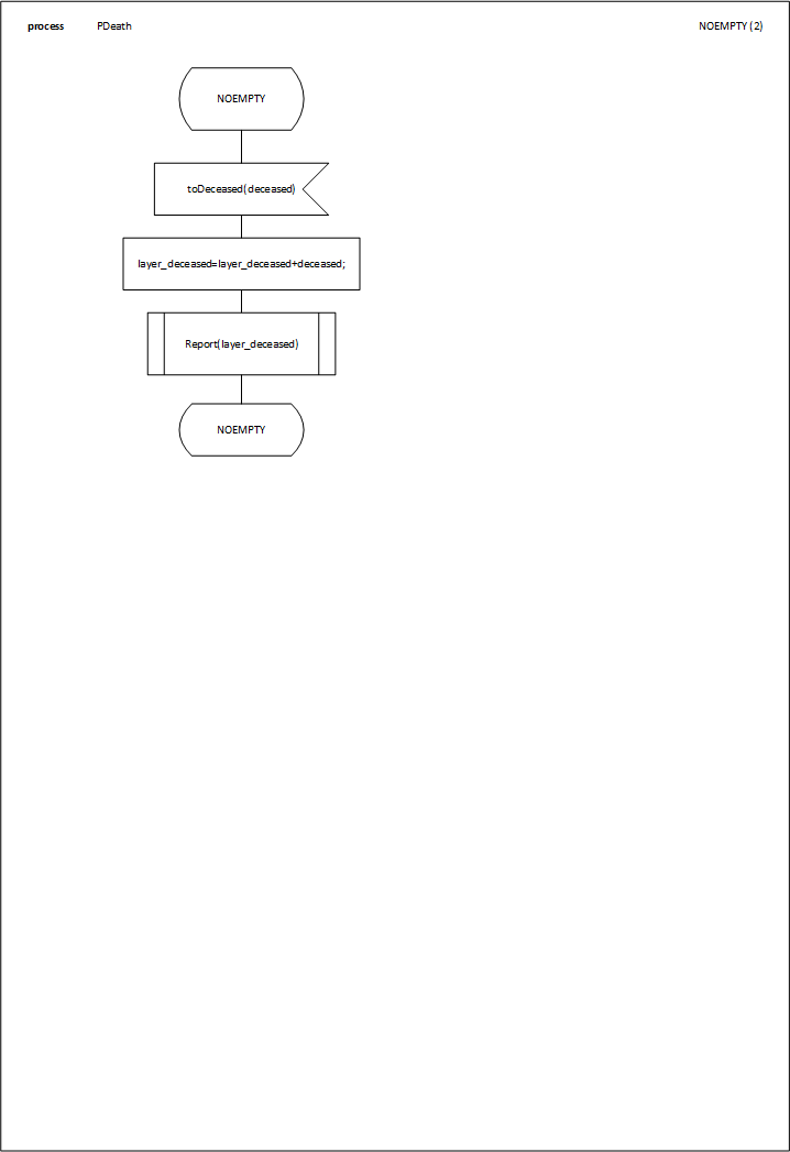
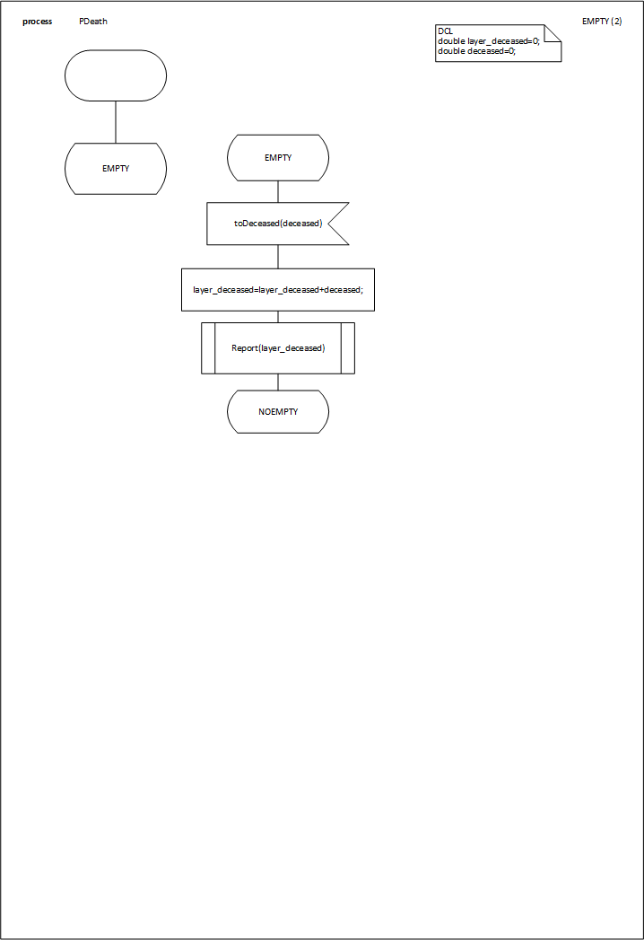
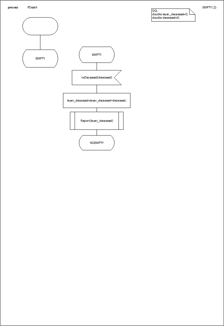
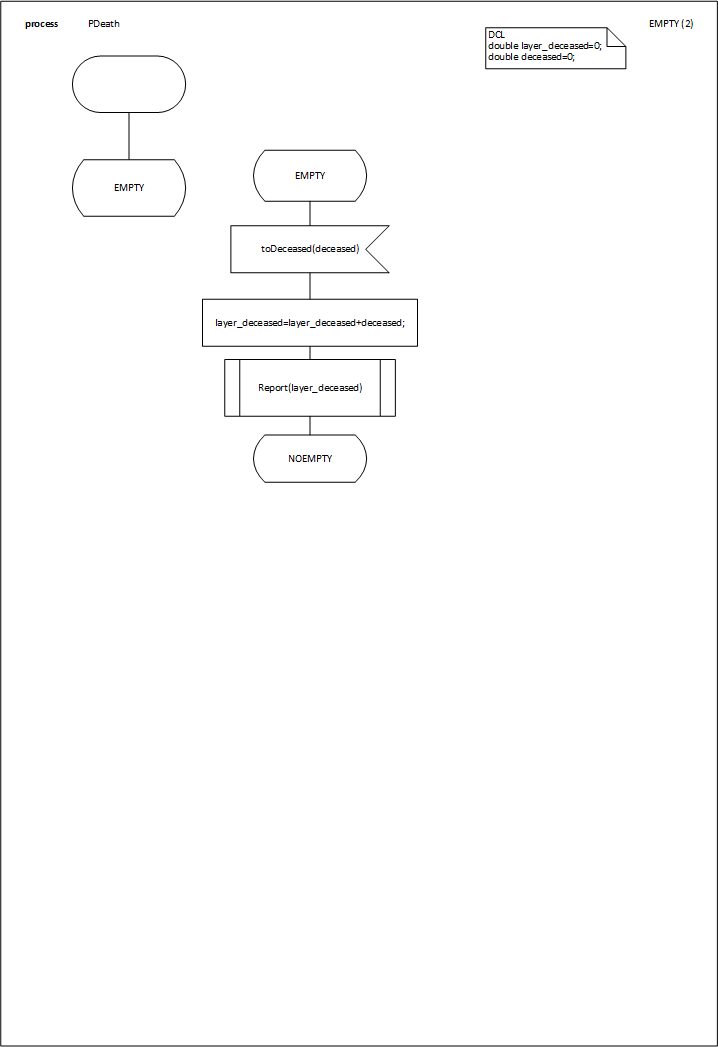
- PDeath.vsdx
-
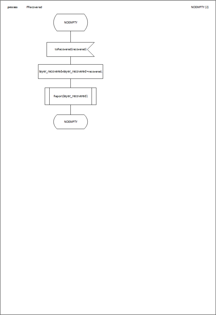
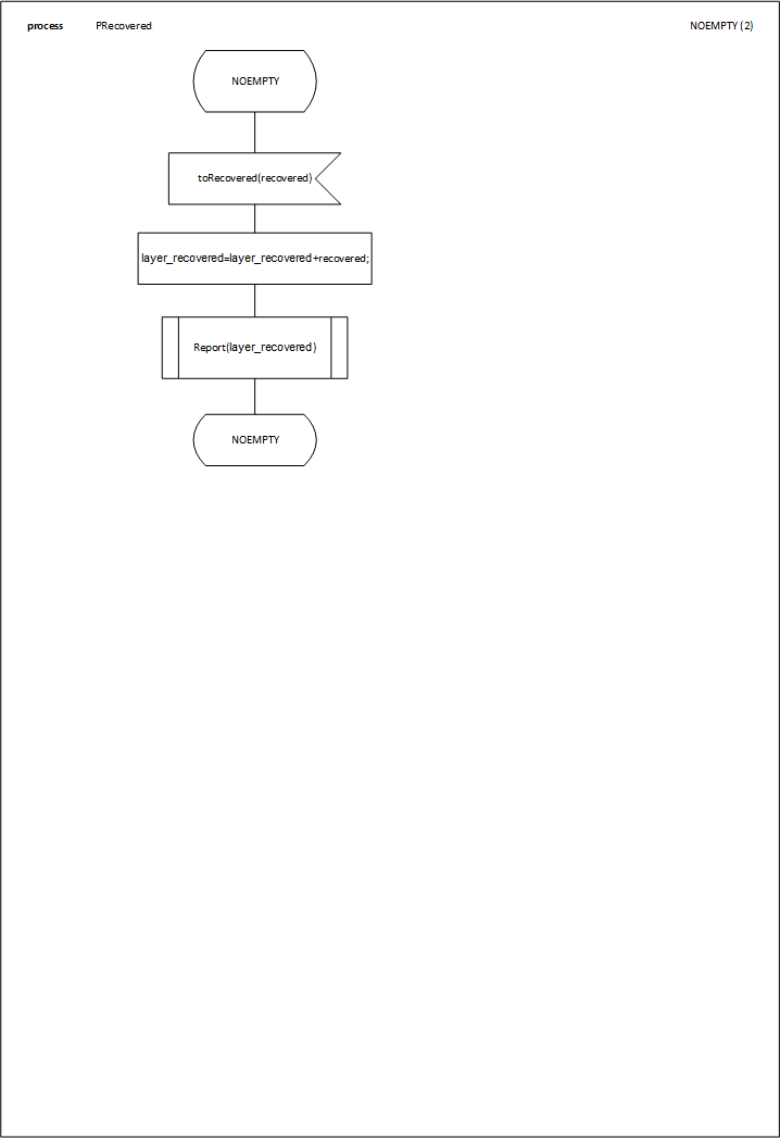
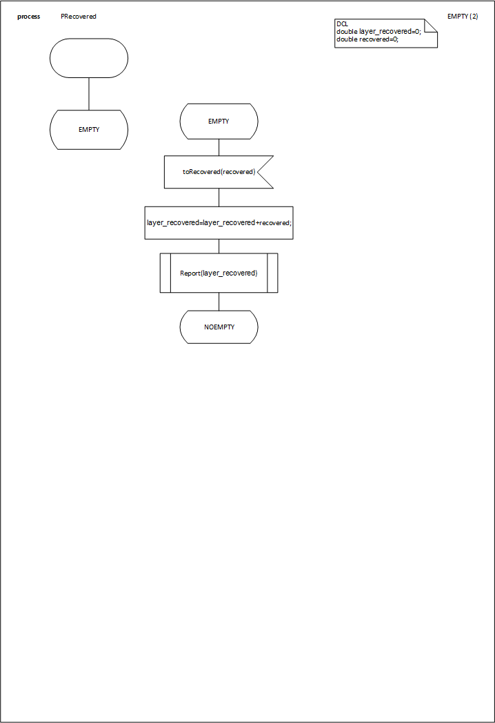
BRecovered.vsdx
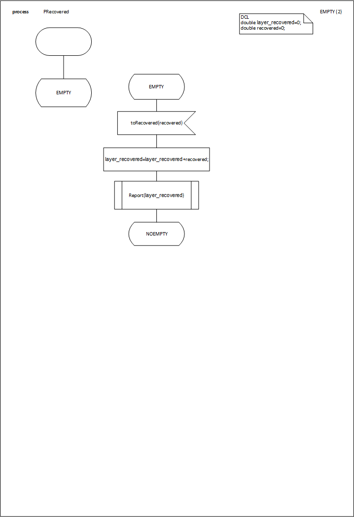
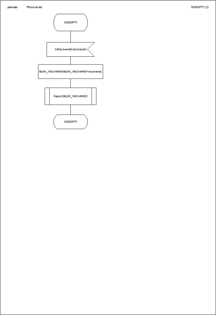
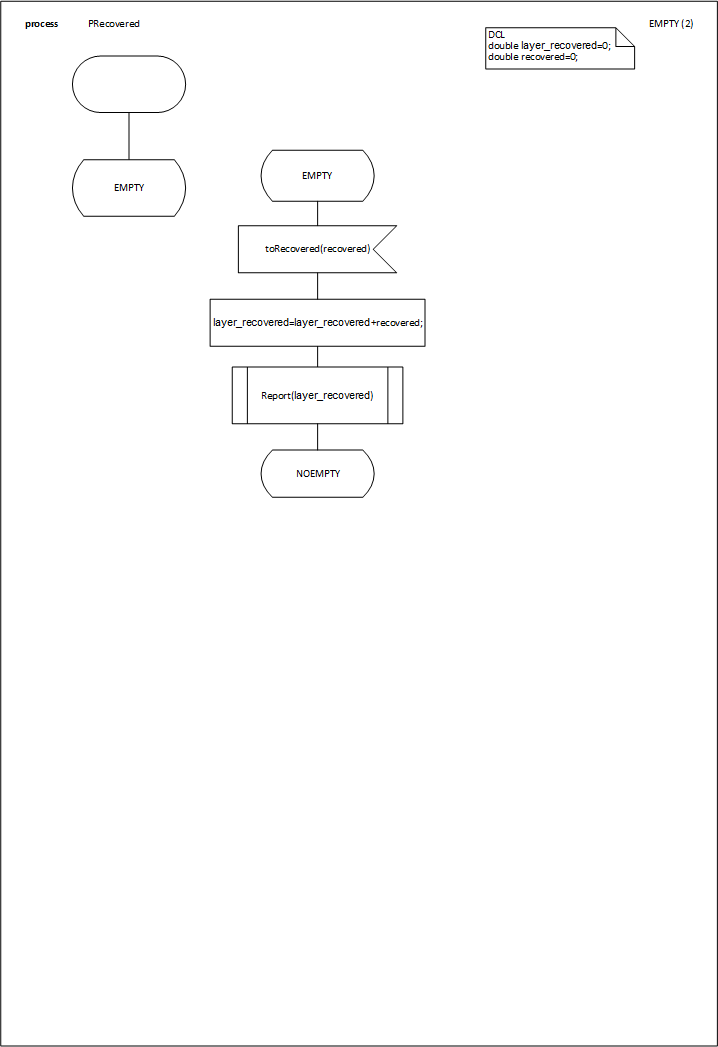
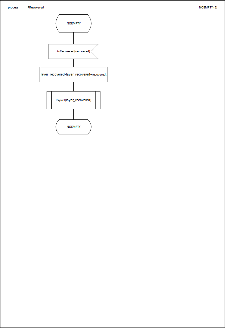
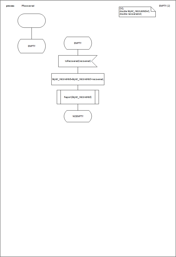
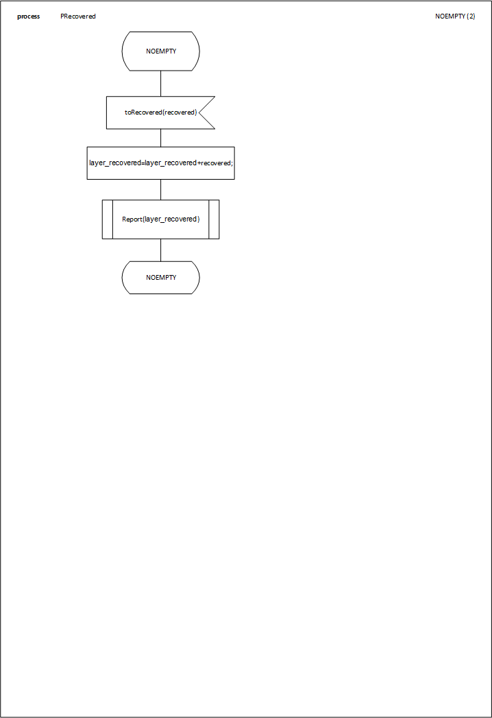
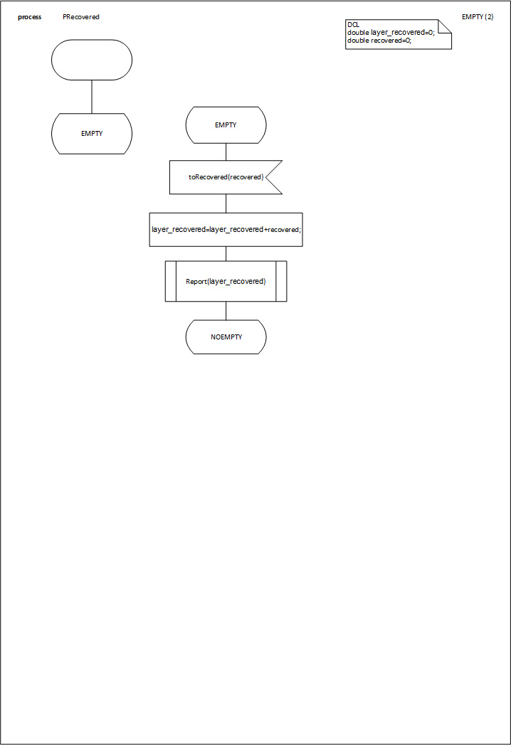
- PRecovered.vsdx
-
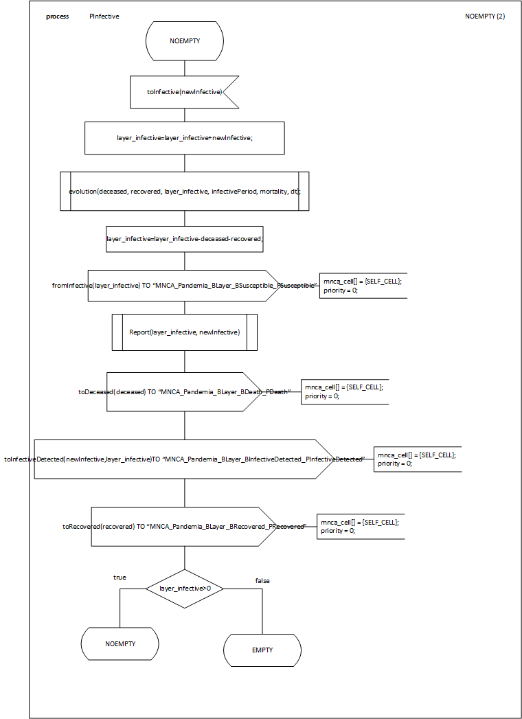
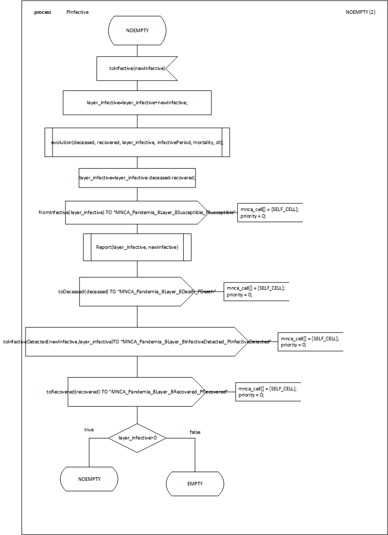
BInfective.vsdx
-
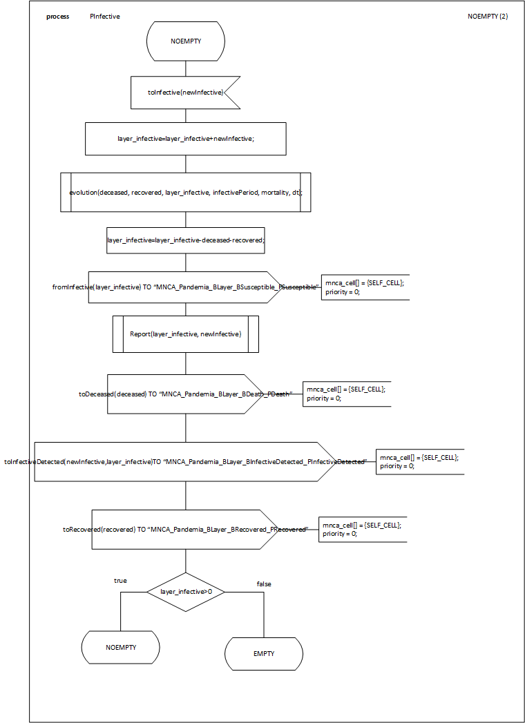
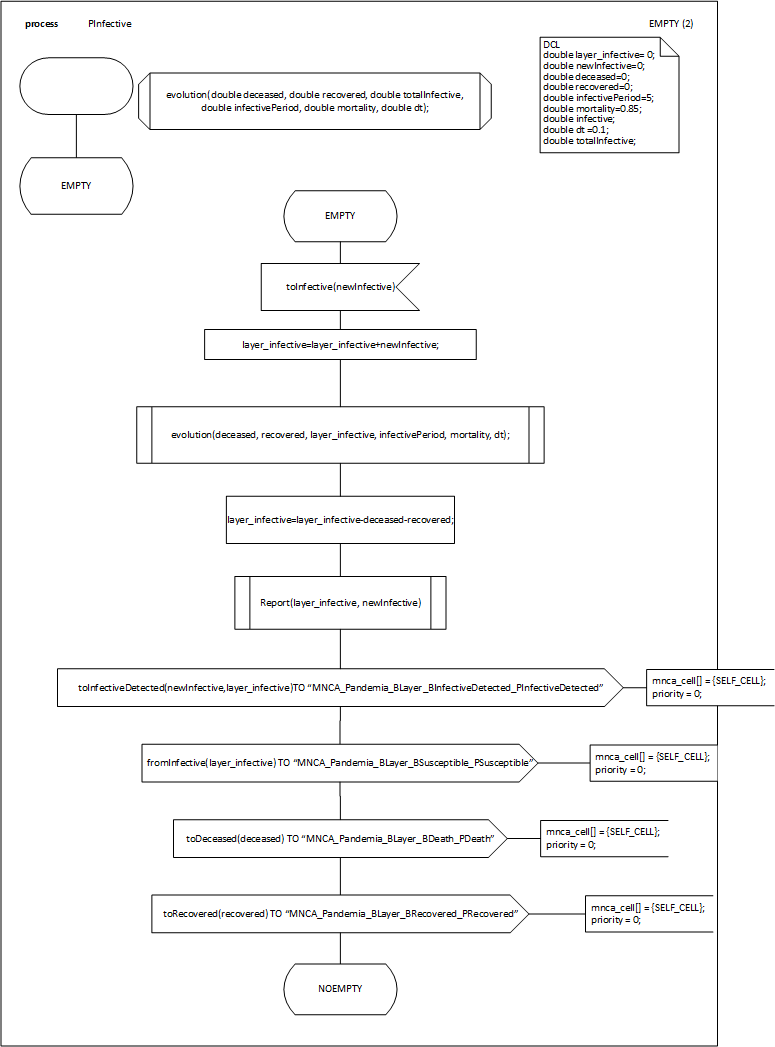
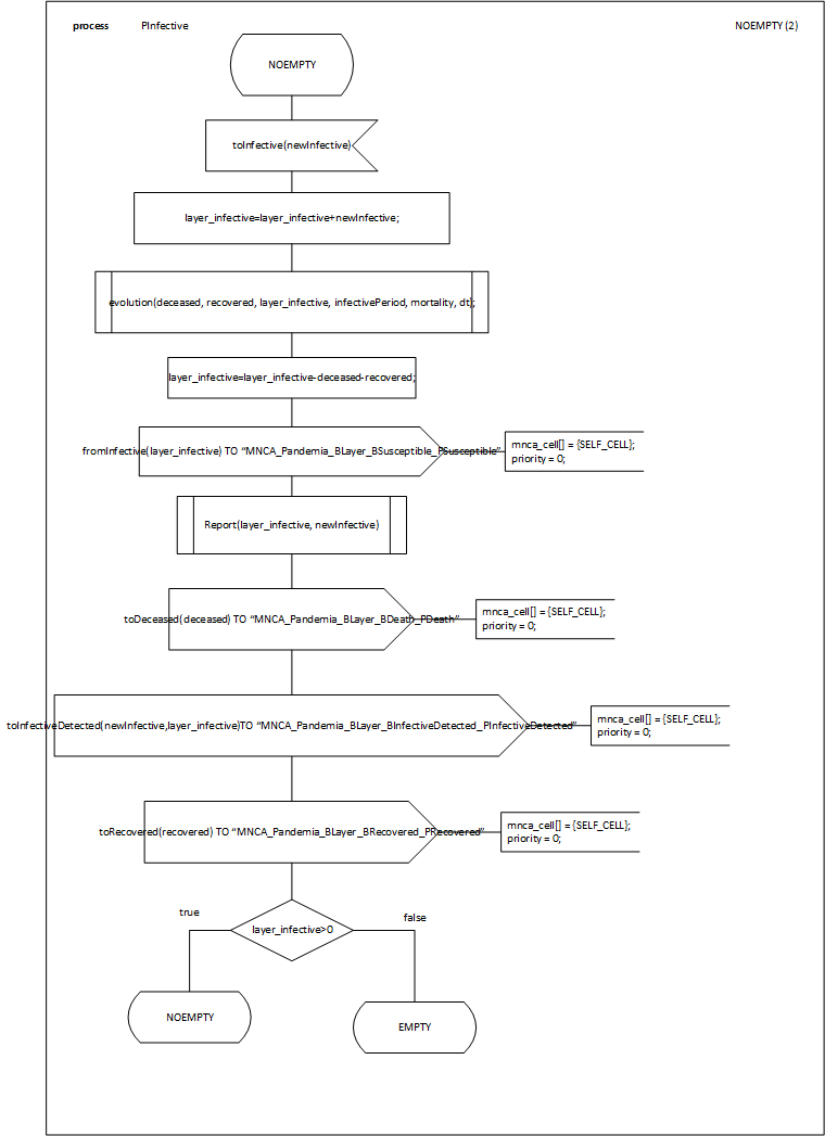
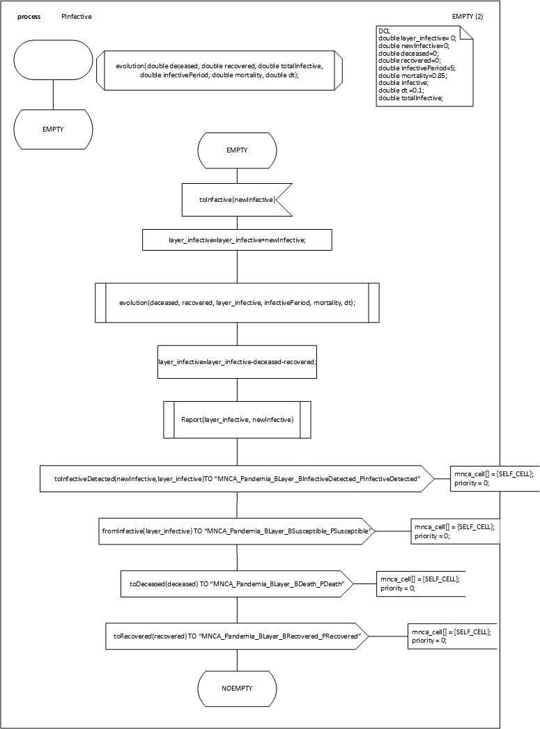
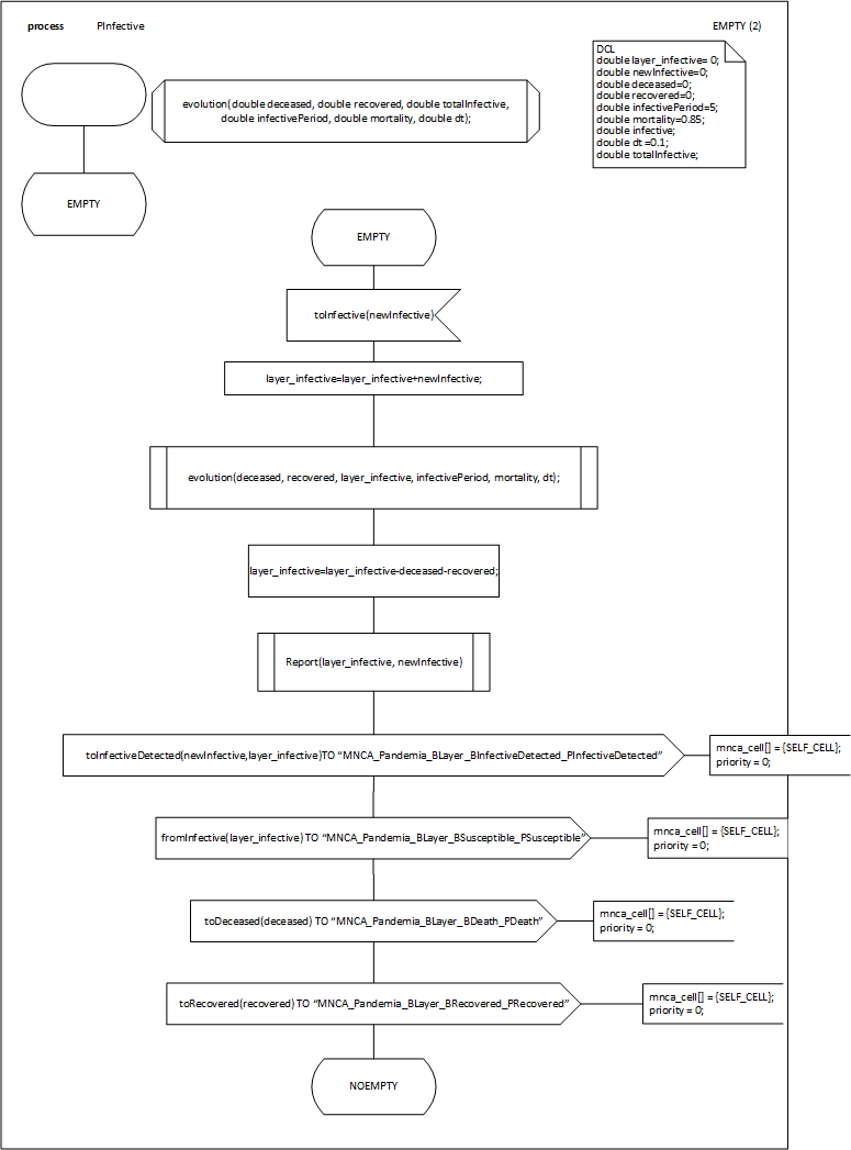
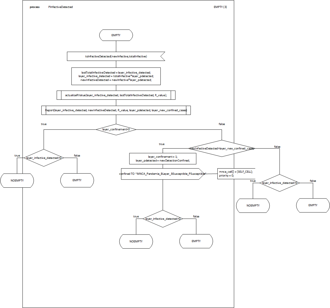
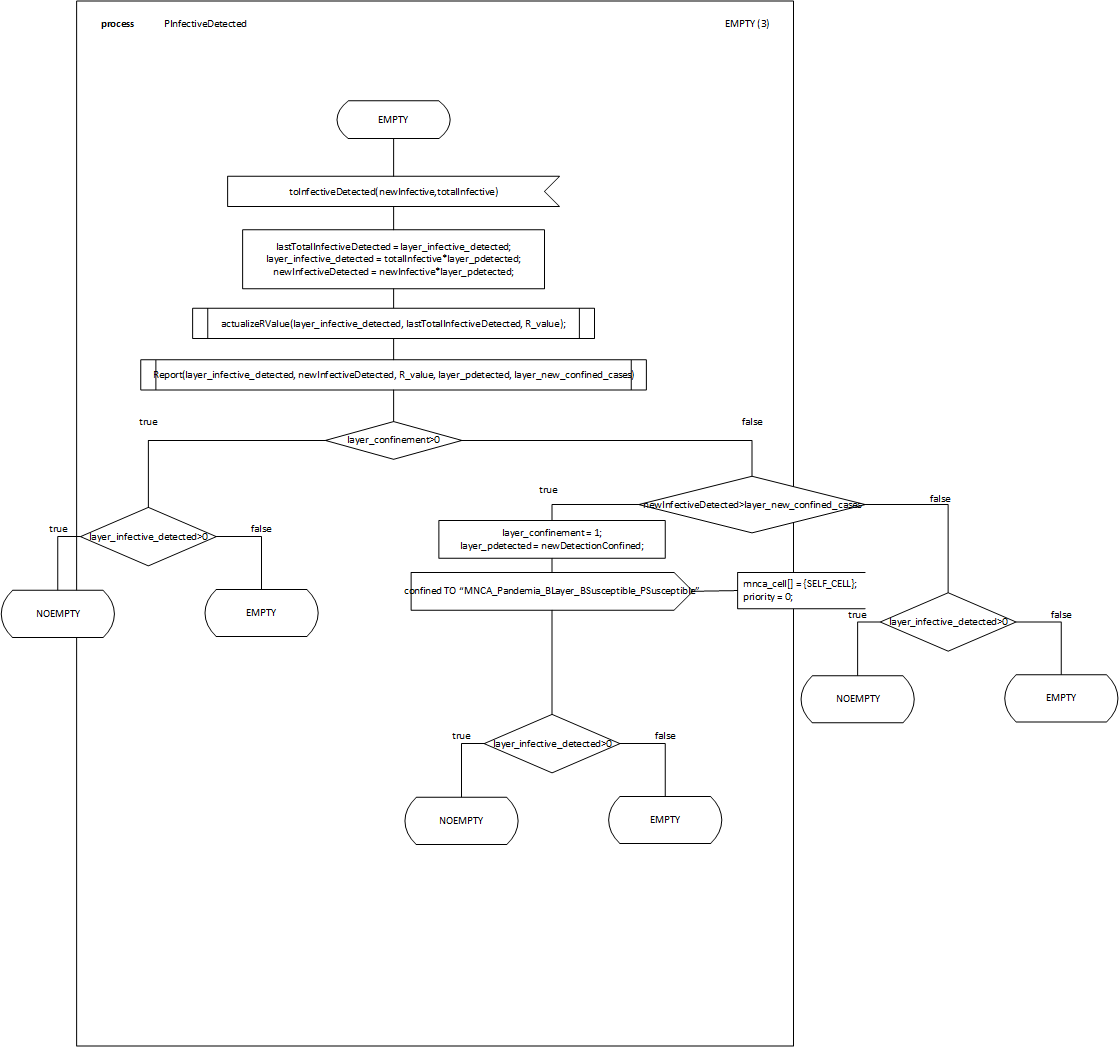
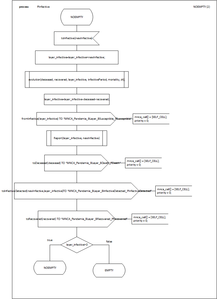
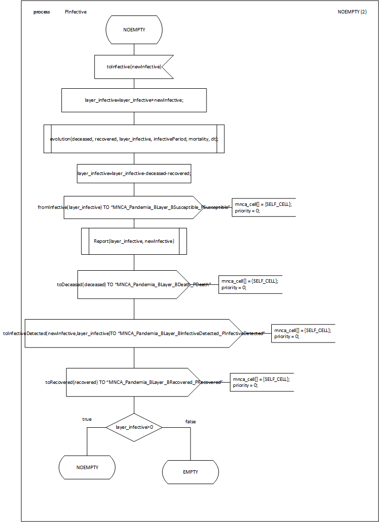
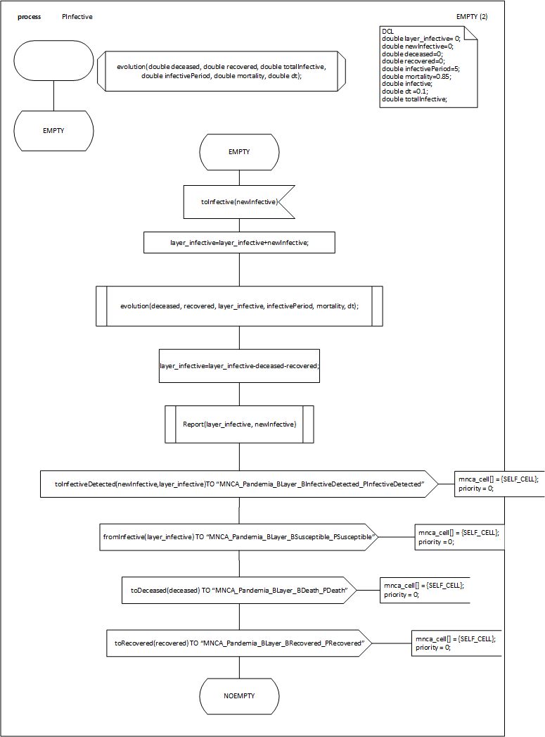
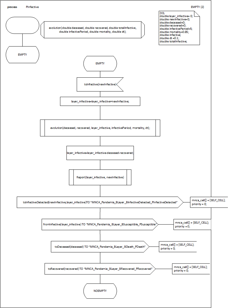
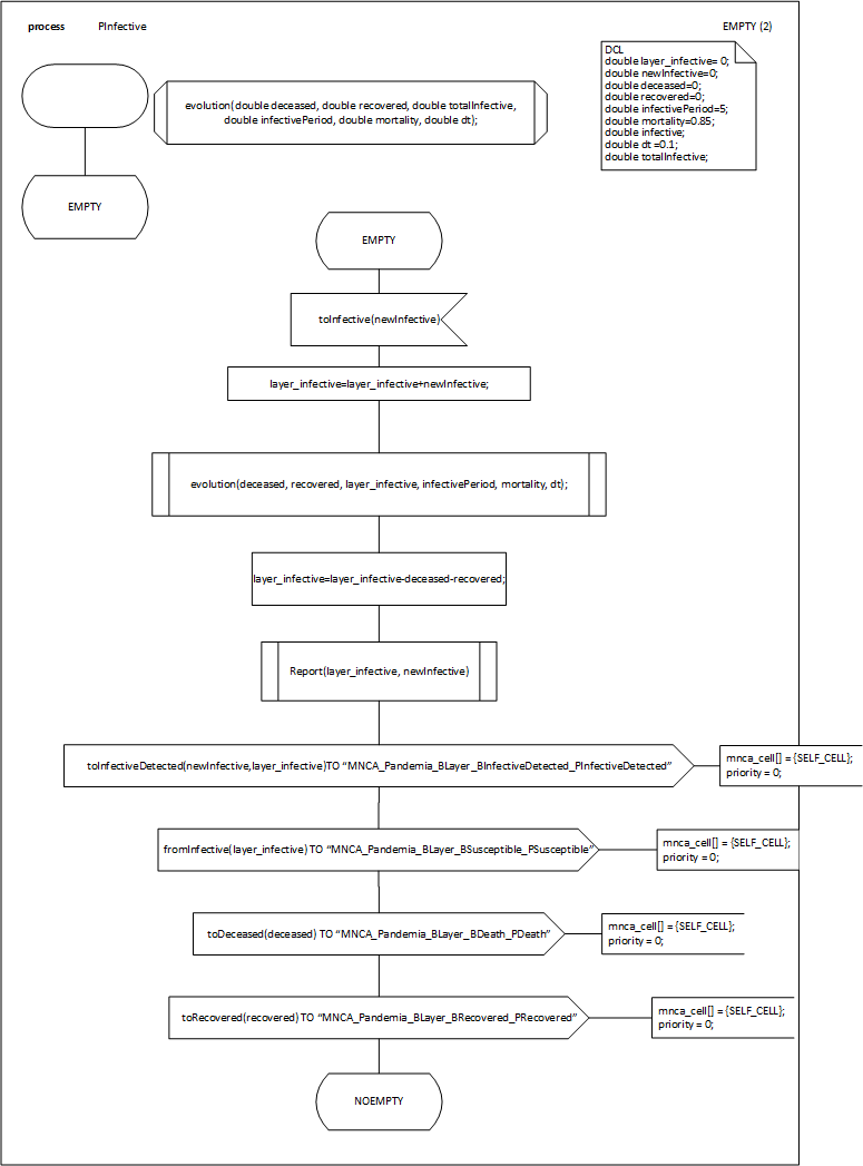
PInfective.vsdx
- evolution.vsdx
-
PInfective.vsdx
-
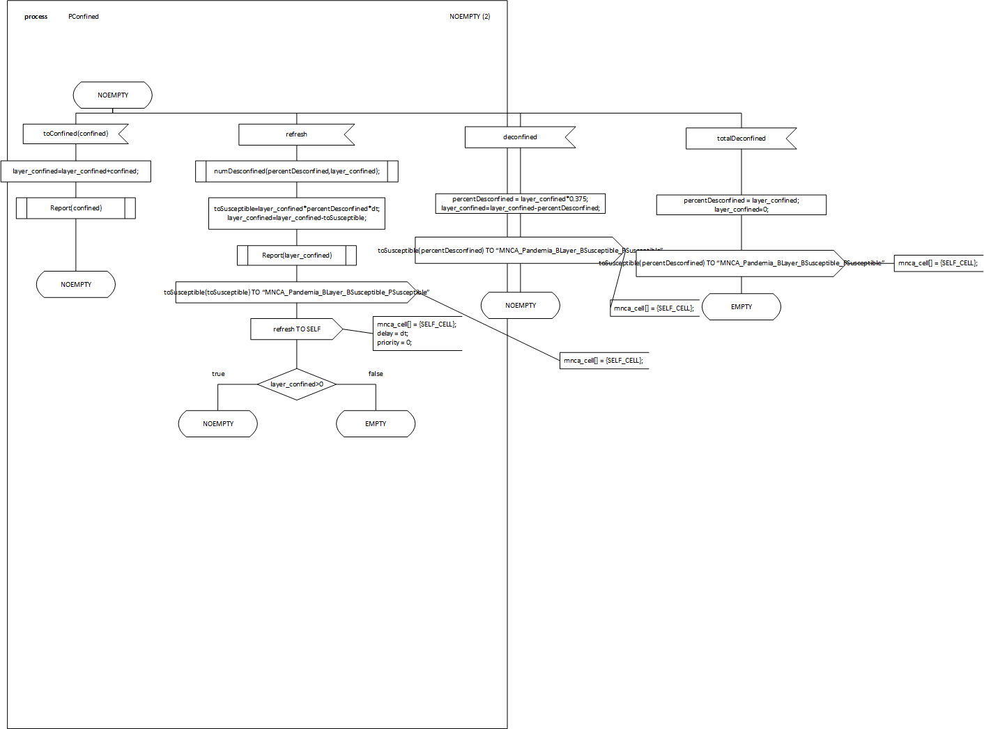
BConfined.vsdx
-
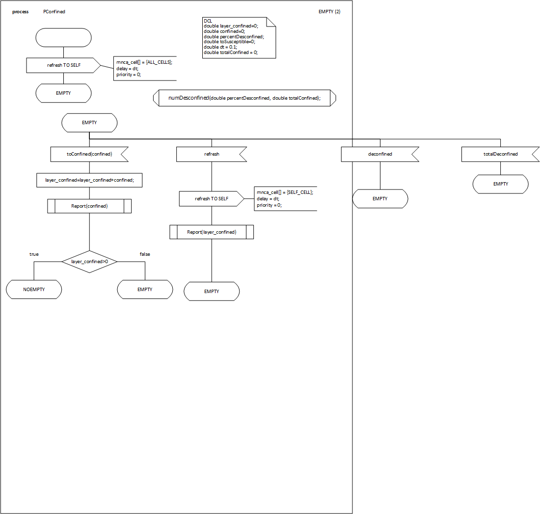
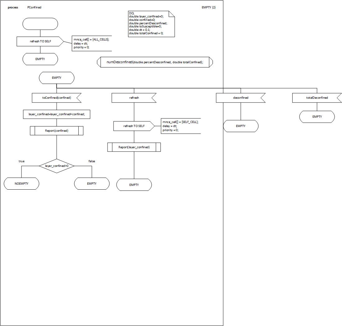
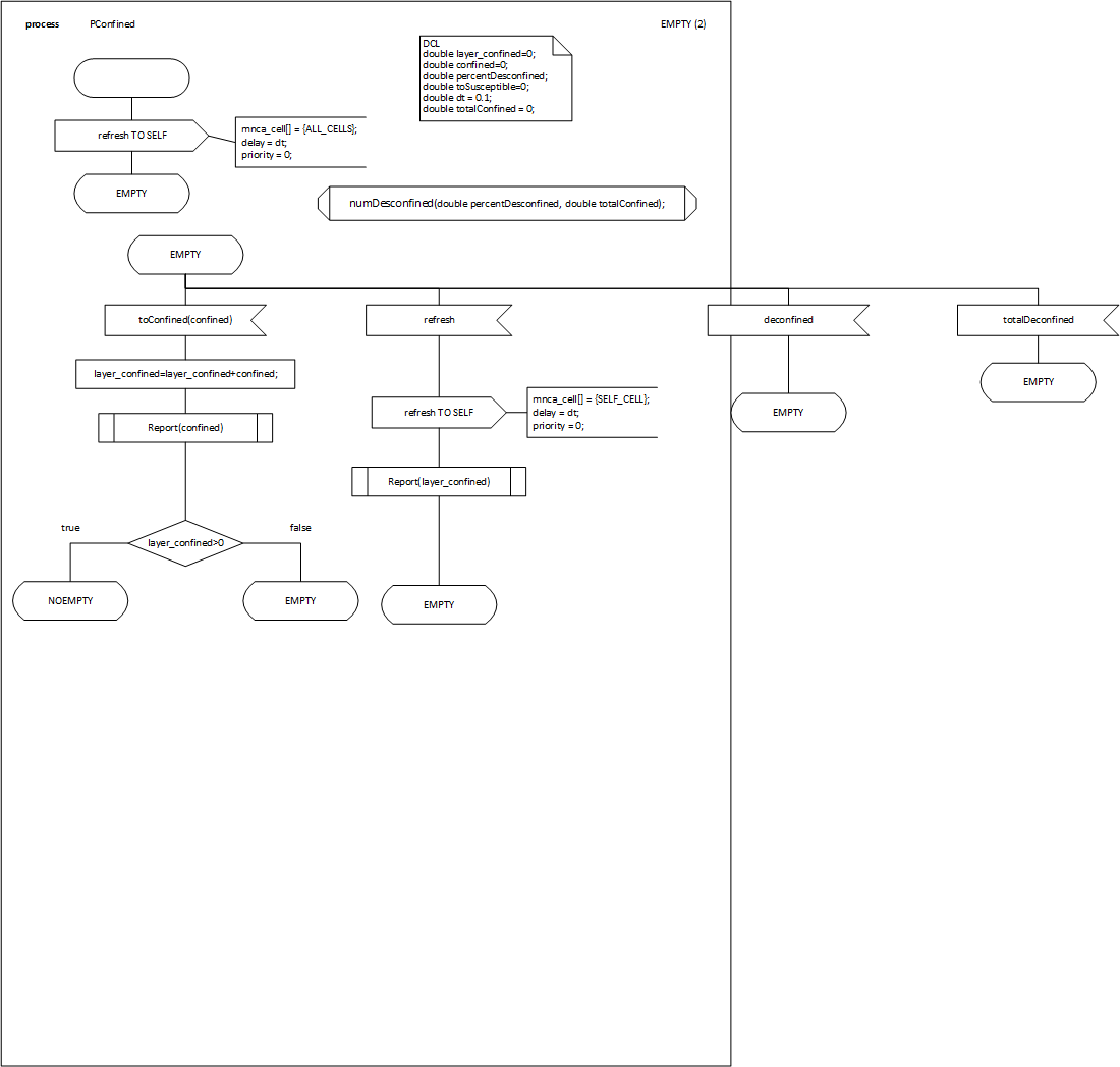
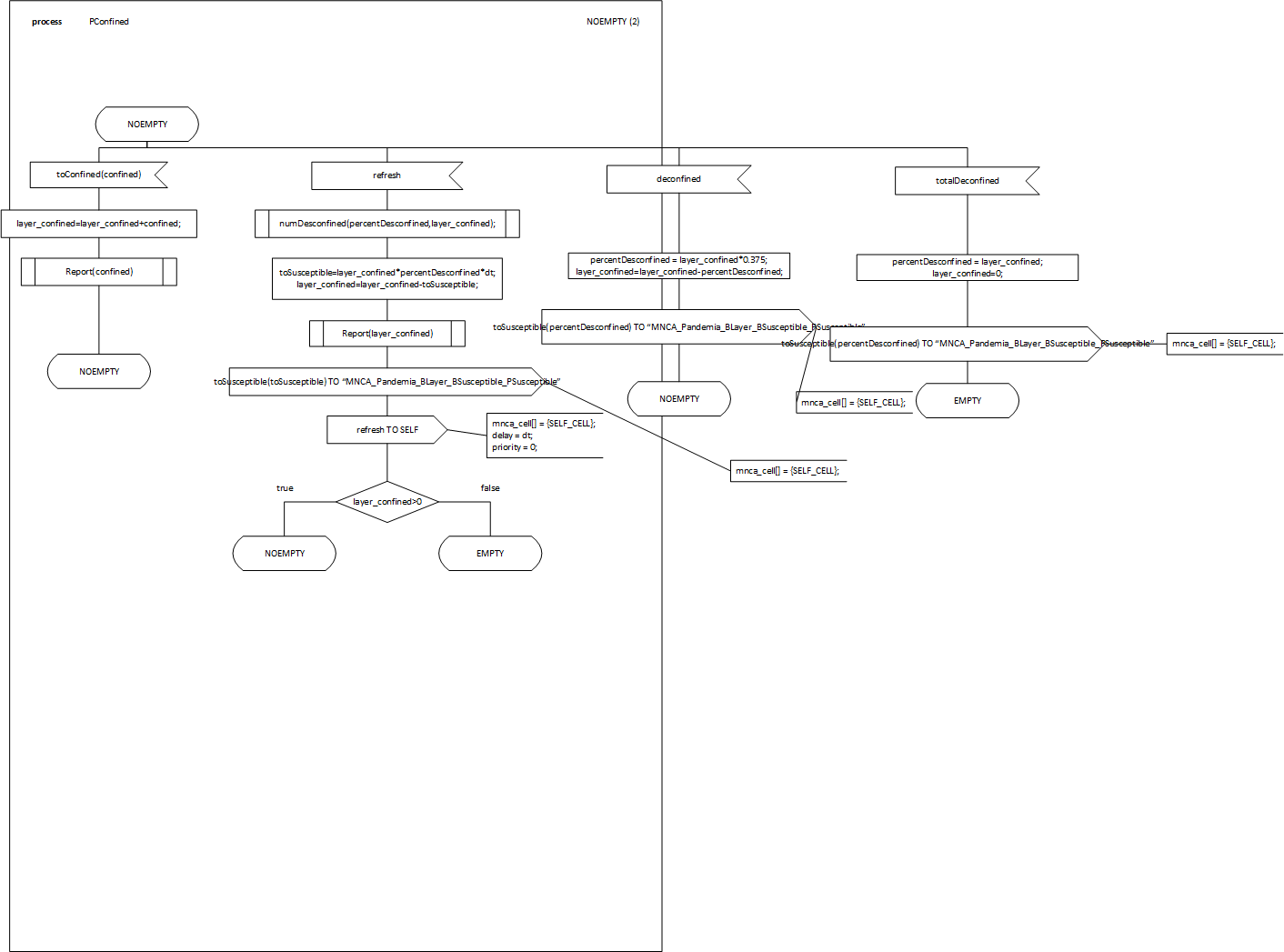
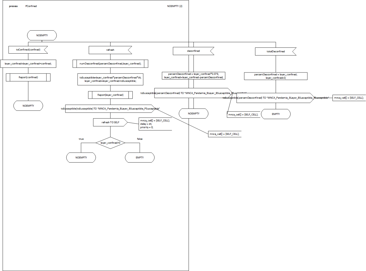
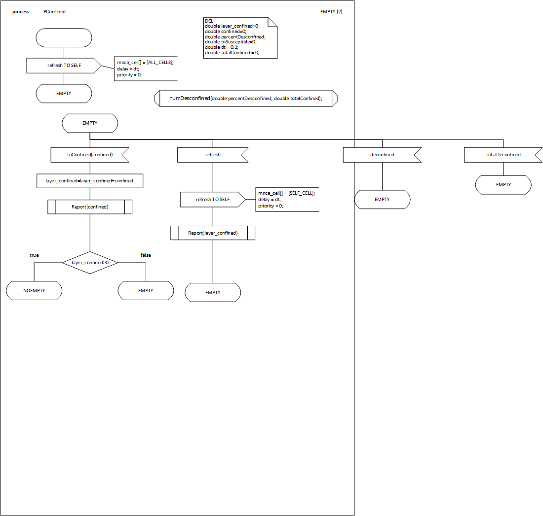
PConfined.vsdx
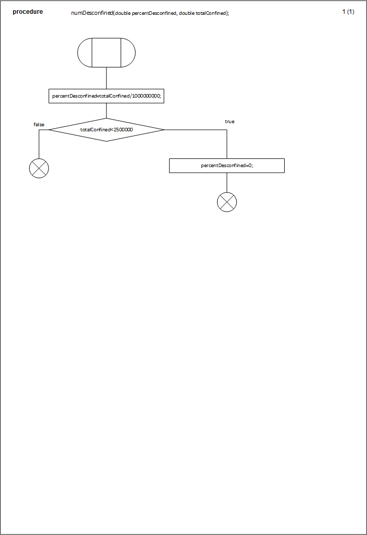
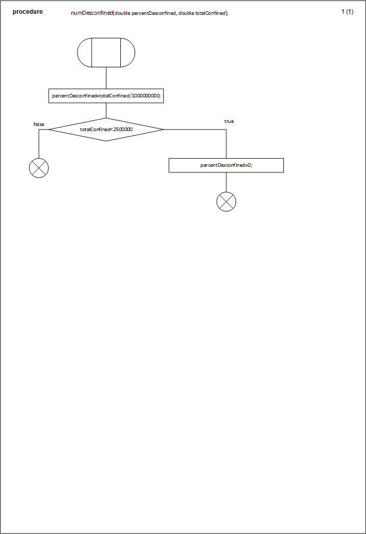
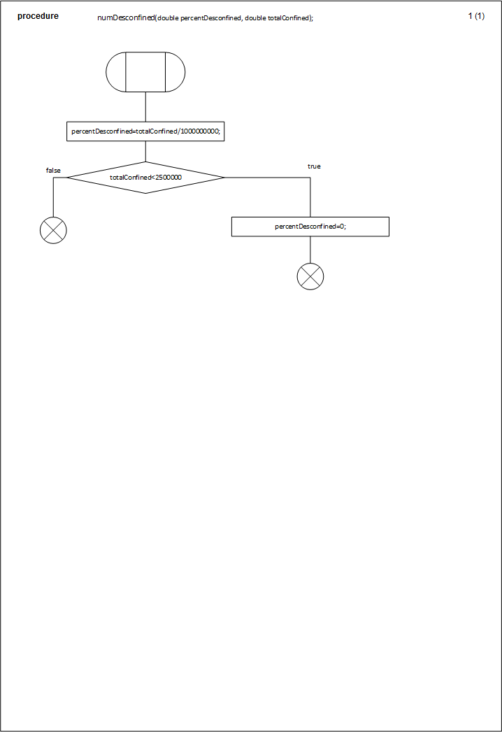
- numDesconfined.vsdx
-
PConfined.vsdx
-
BInfectiveDetected.vsdx
-
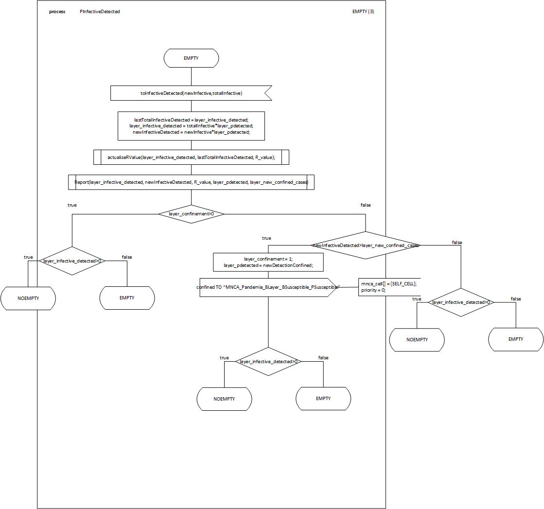
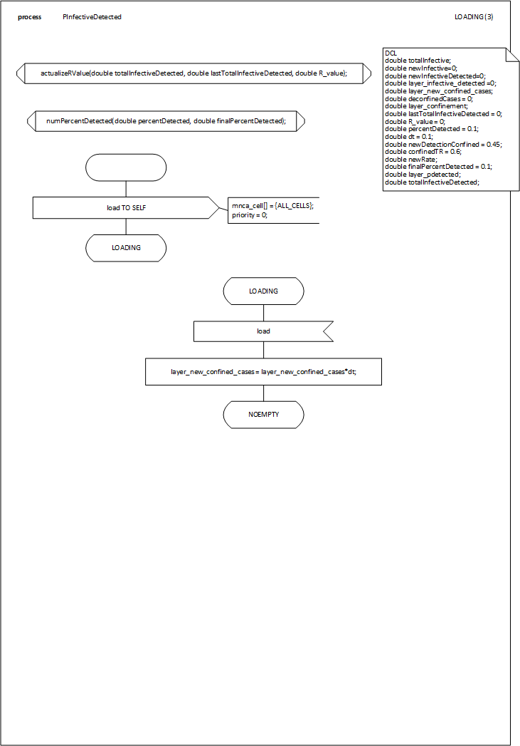
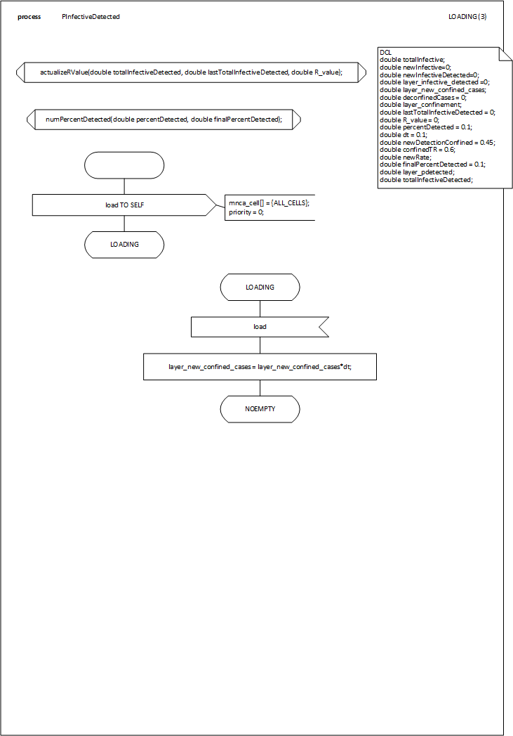
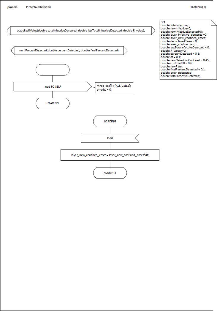
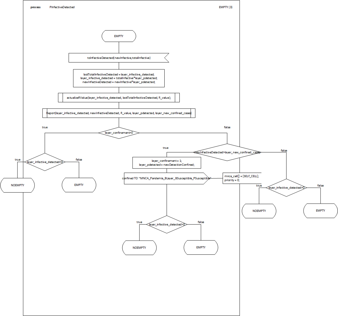
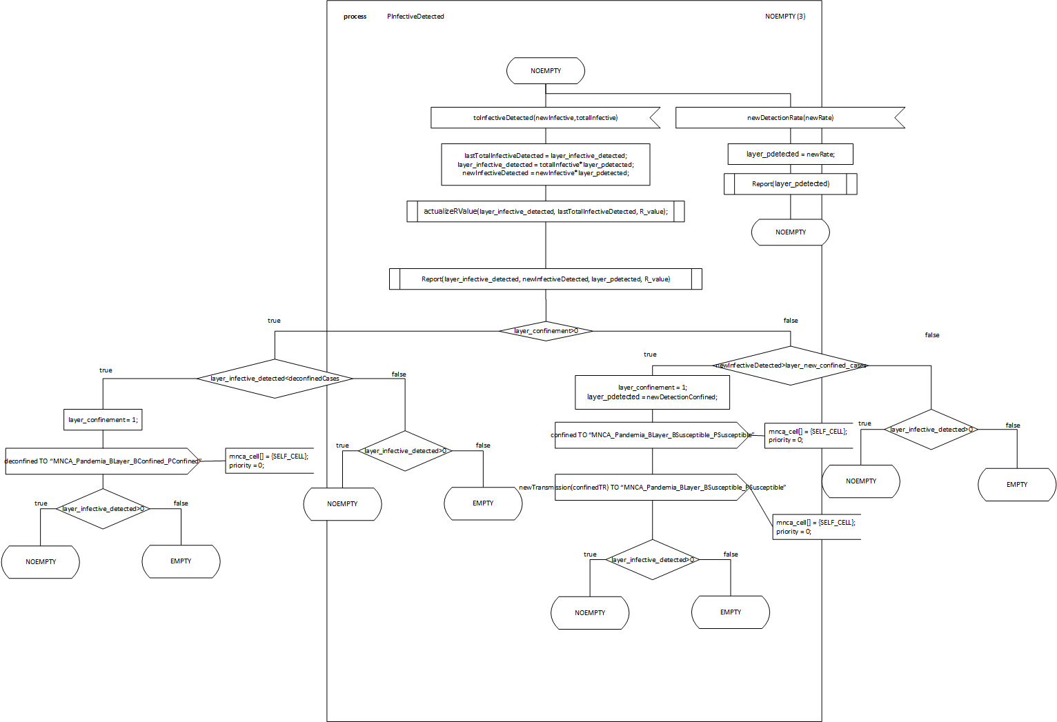
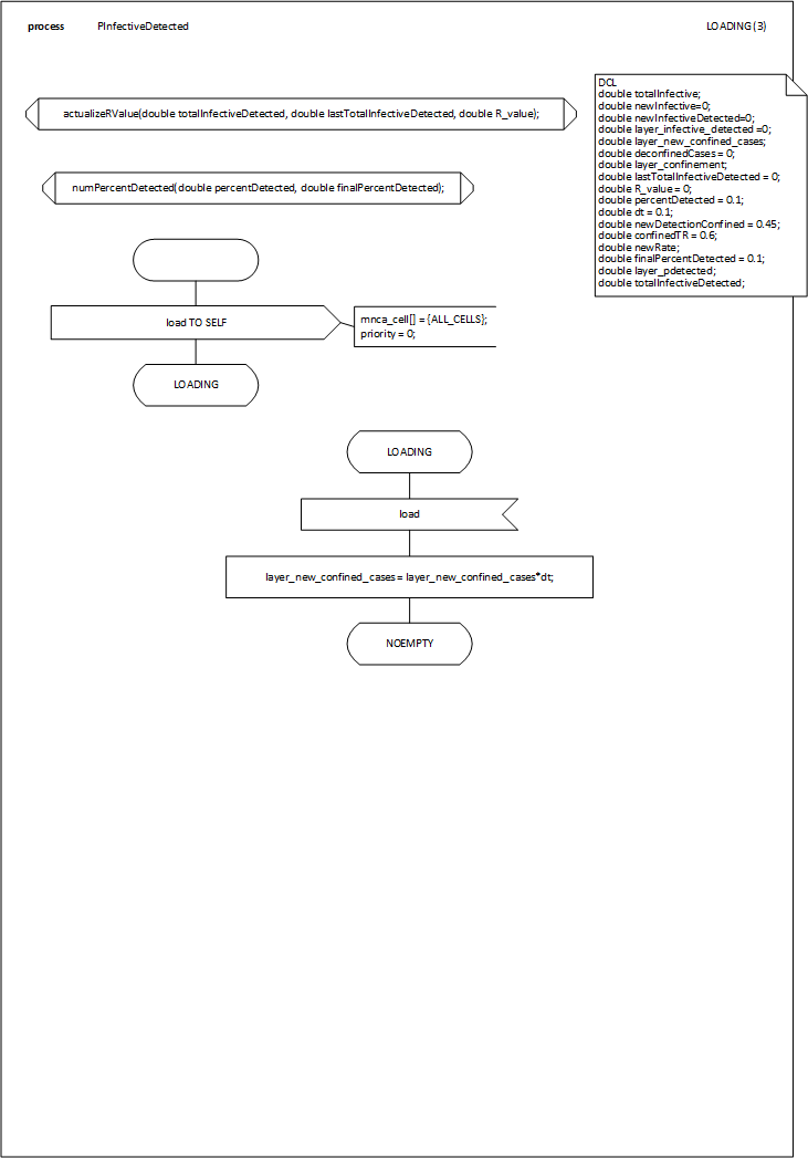
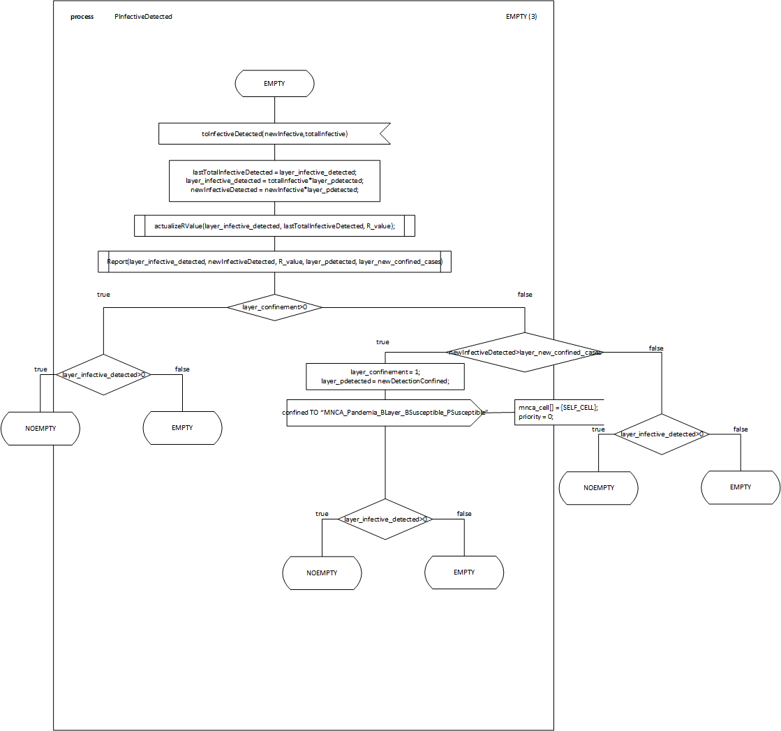
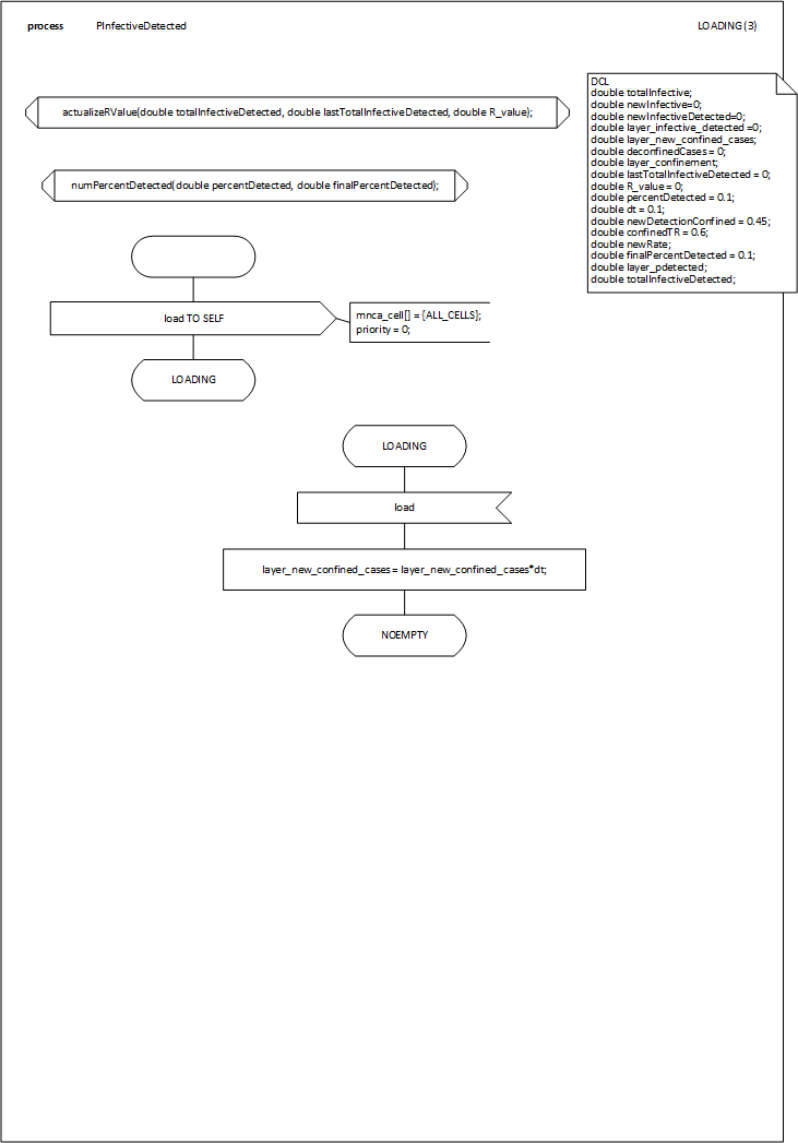
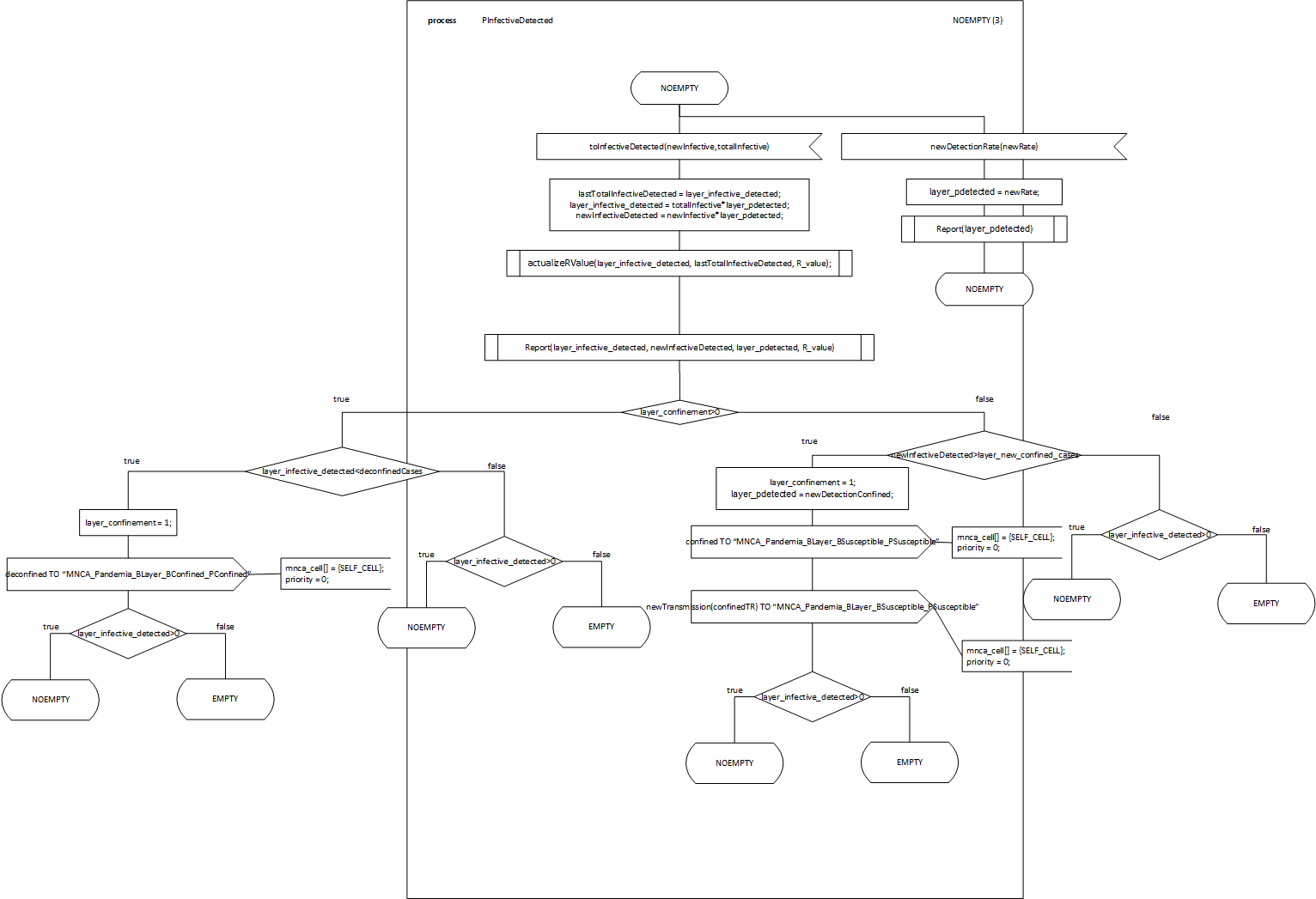
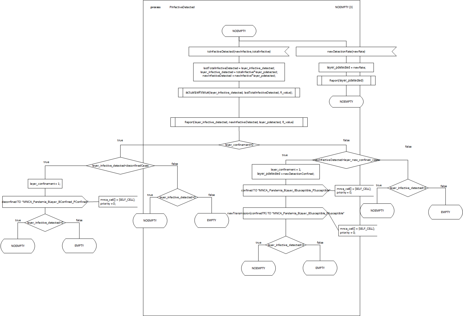
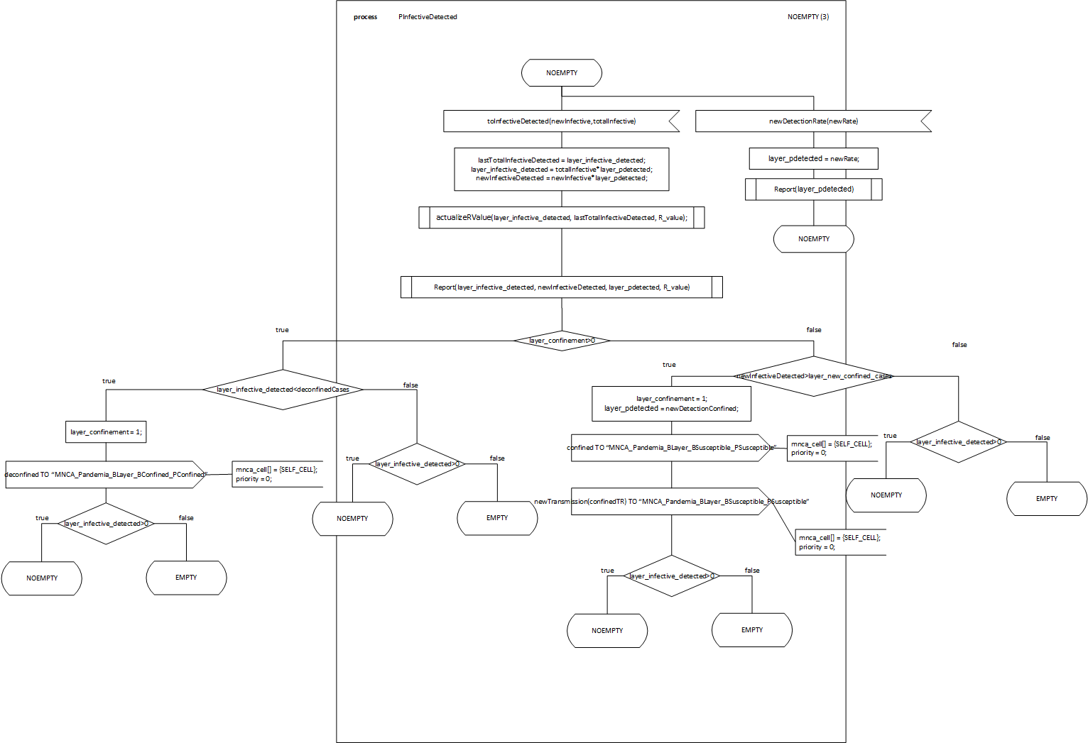
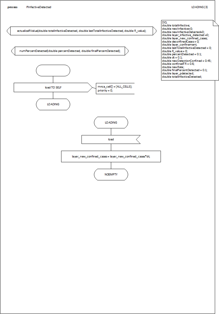
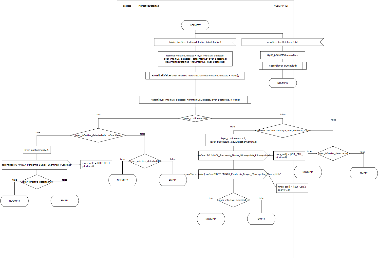
PInfectiveDetected.vsdx
- numPercentDetected.vsdx
- actualizeRValue.vsdx
-
PInfectiveDetected.vsdx
-
BContentionActions.vsdx
- PContentionActions.vsdx
-
BSusceptible.vsdx
-
BLayer.vsdx
-
MNCA_Pandemia.vsdx
-
Orphand Visio Files
- Pandemia_for the paper.vsdx
-
Visio Files with DCLS
- MNCA_Pandemia.vsdx
- PSusceptible.vsdx
- PExposed.vsdx
- PDeath.vsdx
- PRecovered.vsdx
- PInfective.vsdx
- PConfined.vsdx
- PInfectiveDetected.vsdx
- PContentionActions.vsdx
MNCA_Pandemia.vsdx
| Values | ||
|---|---|---|
| Type | Name | Parent |
| double | layer_main | 'Initialize.img' |
| double | layer_population | 'Population.img' |
| double | layer_initial_infective | 'Initial_infective.img' |
| double | layer_infective | 'Infective.img' |
| double | layer_susceptible | 'Susceptible.img' |
| double | layer_exposed | 'Exposed.img' |
| double | layer_recovered | 'Recovered.img' |
| double | layer_deceased | 'Deceased.img' |
| double | layer_confined | 'Confined.img' |
| double | layer_new_exposed | 'New_exposed.img' |
| double | layer_new_infective | 'New_infective.img' |
| double | layer_infective_detected | 'Infective_detected.img' |
| double | layer_transmision | 'Transmision.img' |
| double | layer_pdetected | 'pDetected.img' |
| double | layer_confinement | 'Confinement.img' |
| double | layer_new_confined_cases | 'New_confined_cases.img' |
PSusceptible.vsdx
| Values | ||
|---|---|---|
| Type | Name | Parent |
| double | layer_population | |
| double | layer_susceptible | |
| double | recovered | 0 |
| double | deceased | 0 |
| double | layer_transmision | |
| double | newRate | |
| double | newExposed | 0 |
| double | newInfective | 1 |
| double | infective | 0 |
| double | dt | 0.1 |
| double | confinedPercent | 0.3 |
| double | confinement | 1 |
| double | newConfined | 0 |
| double | percentDesconfined | |
| double | layer_initial_infective | |
| double | totalPopulation | |
| double | susceptible | |
| double | population | |
| double | transmissionRate | |
PInfectiveDetected.vsdx
| Values | ||
|---|---|---|
| Type | Name | Parent |
| double | totalInfective | |
| double | newInfective | 0 |
| double | newInfectiveDetected | 0 |
| double | layer_infective_detected | 0 |
| double | layer_new_confined_cases | |
| double | deconfinedCases | 0 |
| double | layer_confinement | |
| double | lastTotalInfectiveDetected | 0 |
| double | R_value | 0 |
| double | percentDetected | 0.1 |
| double | dt | 0.1 |
| double | newDetectionConfined | 0.45 |
| double | confinedTR | 0.6 |
| double | newRate | |
| double | finalPercentDetected | 0.1 |
| double | layer_pdetected | |
| double | totalInfectiveDetected | |
PContentionActions.vsdx
| Values | ||
|---|---|---|
| Type | Name | Parent |
| double | updateDetected | 0.25 |
| double | updateTR | 0.25 |
| double | laborTR | 0.2 |
| double | newDetectionLaborRate | 0.45 |
| double | freeMaskTR | 0.18 |
| double | newDetectionFreeMaskRate | 0.45 |
| double | phase2TR | 0.25 |
| double | newDetectetionPhase2 | 0.45 |
| double | phase3TR | 0.18 |
| double | newDetectetionPhase3 | 0.54 |
| double | diaTR | 1.2 |
| double | newNormalityTR | 0.3 |
| double | postNewNormalityTR | 0.18 |
$header
$content
