Model 'SDL-PANDv2.9' V2.0.
List of SDLPS model's files on the Model 'SDL-PANDv2.9'.
List of SDLPS model's files on the Model 'SDL-PANDv2.9'.
-
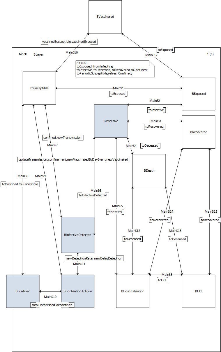
Pandemia.vsdx
-
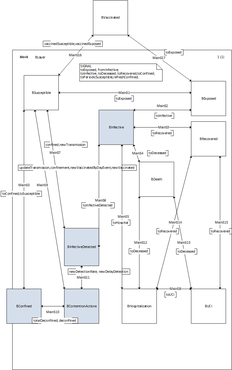
MNCA_Pandemia.vsdx
-
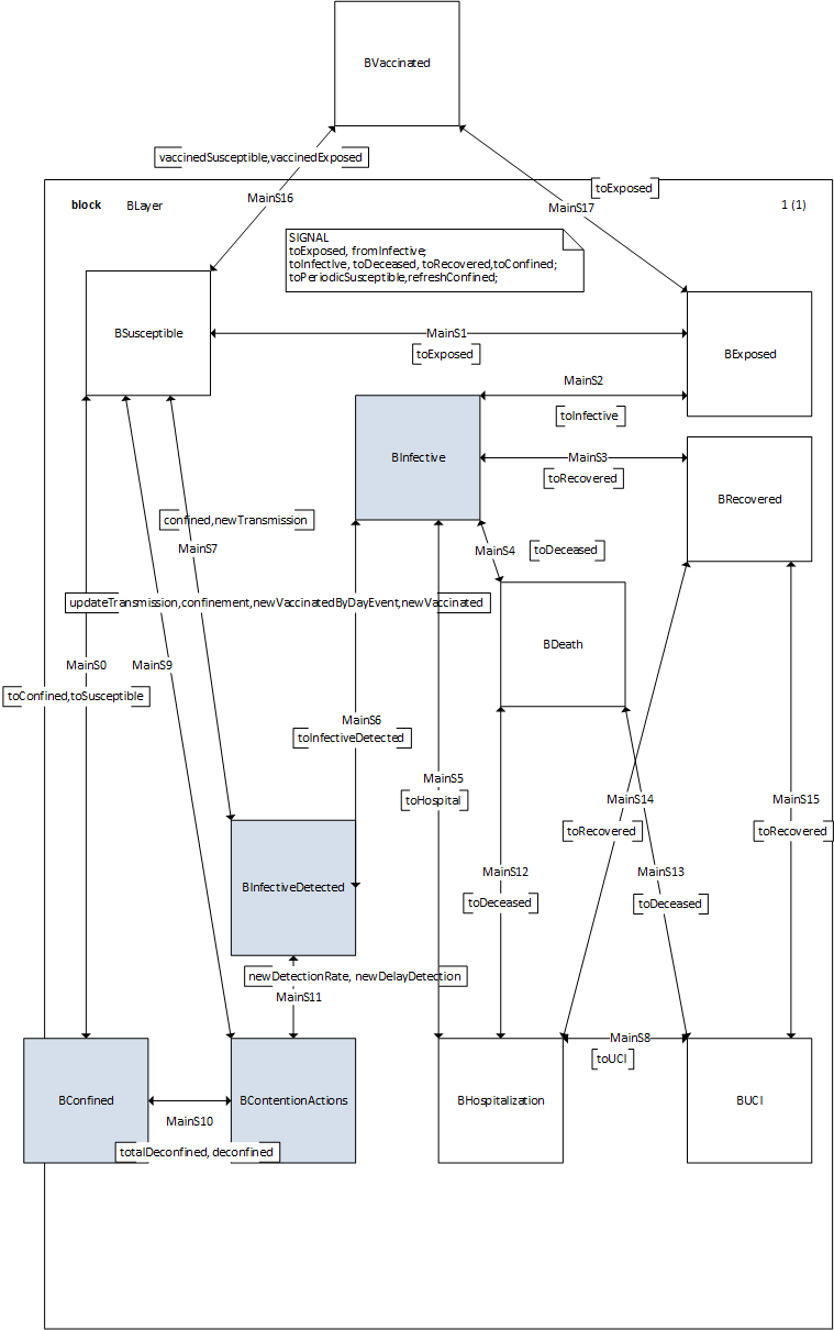
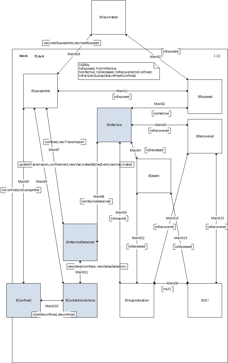
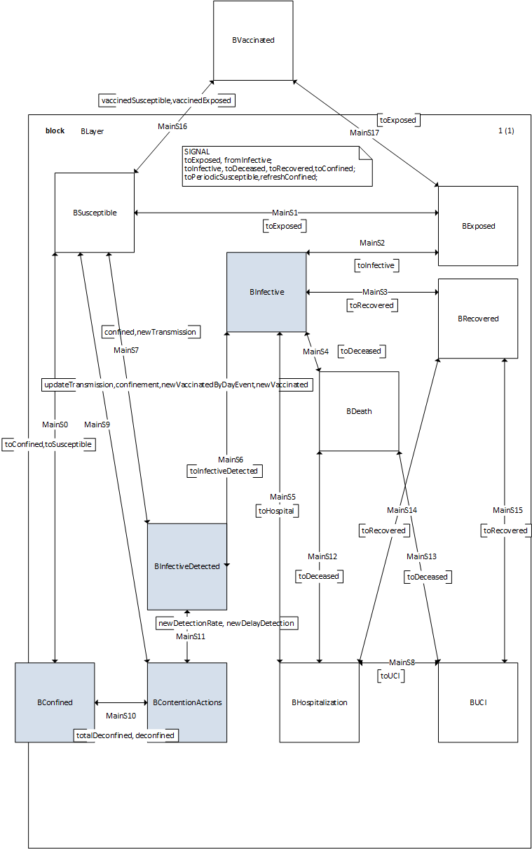
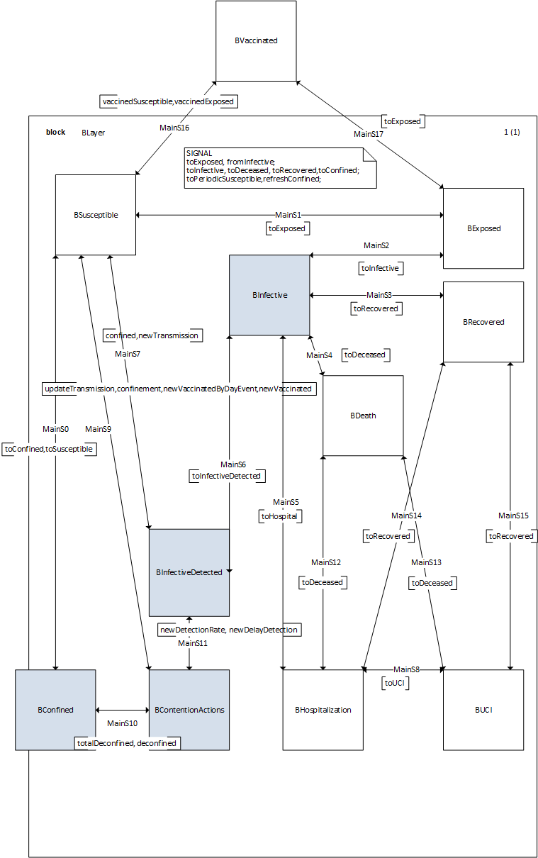
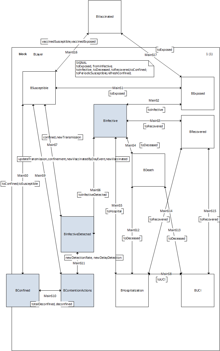
BLayer.vsdx
-
BSusceptible.vsdx
-
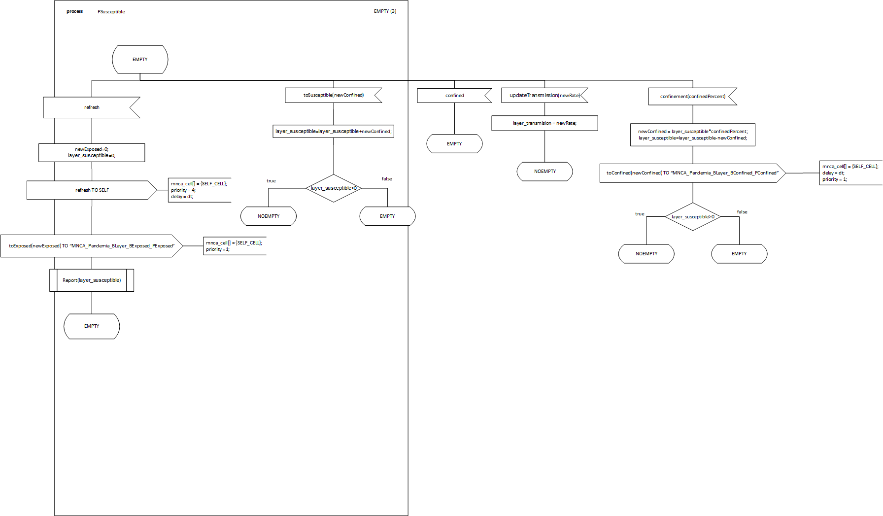
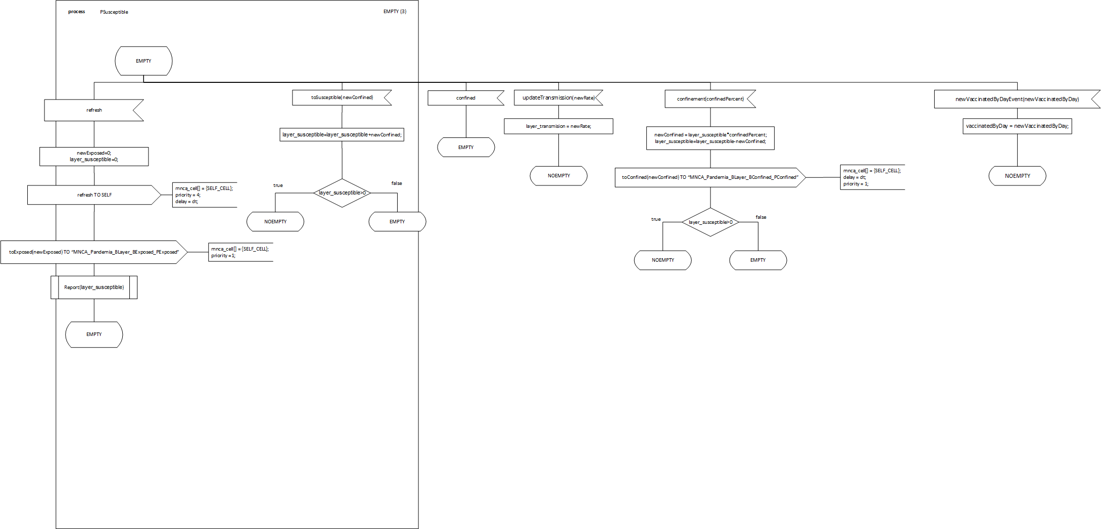
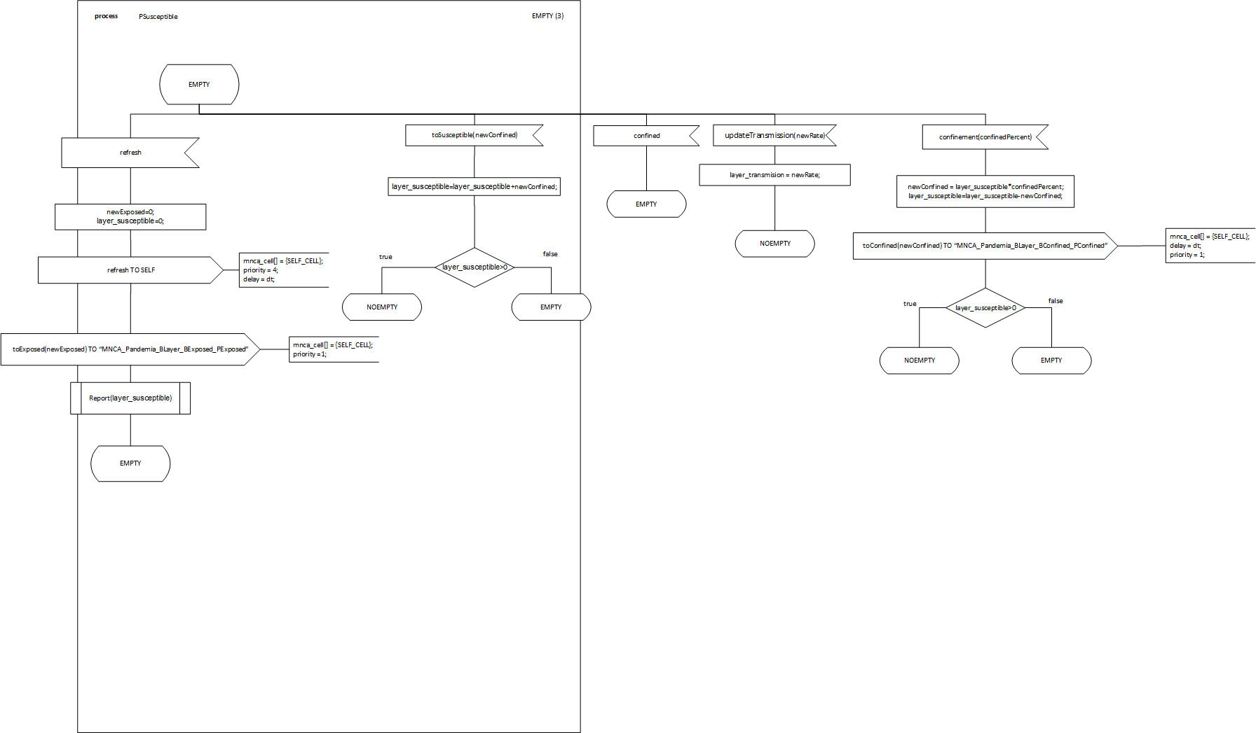
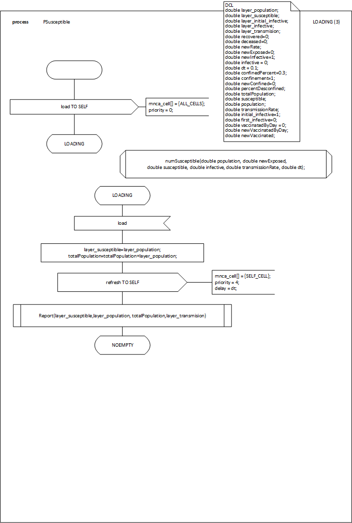
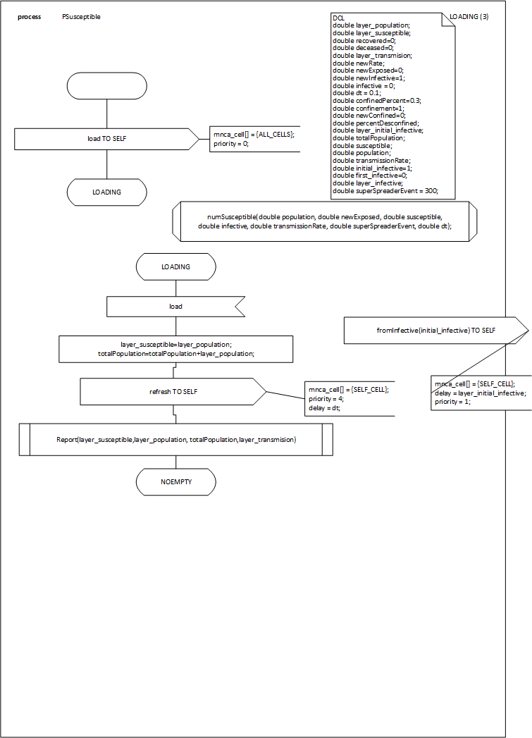
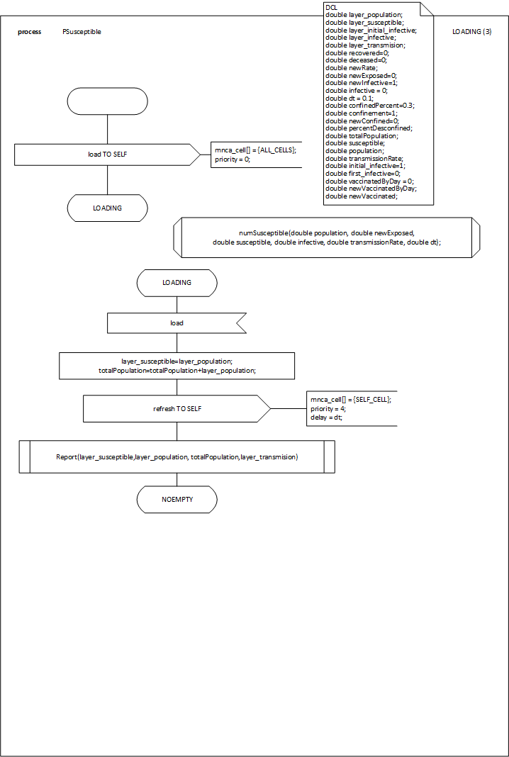
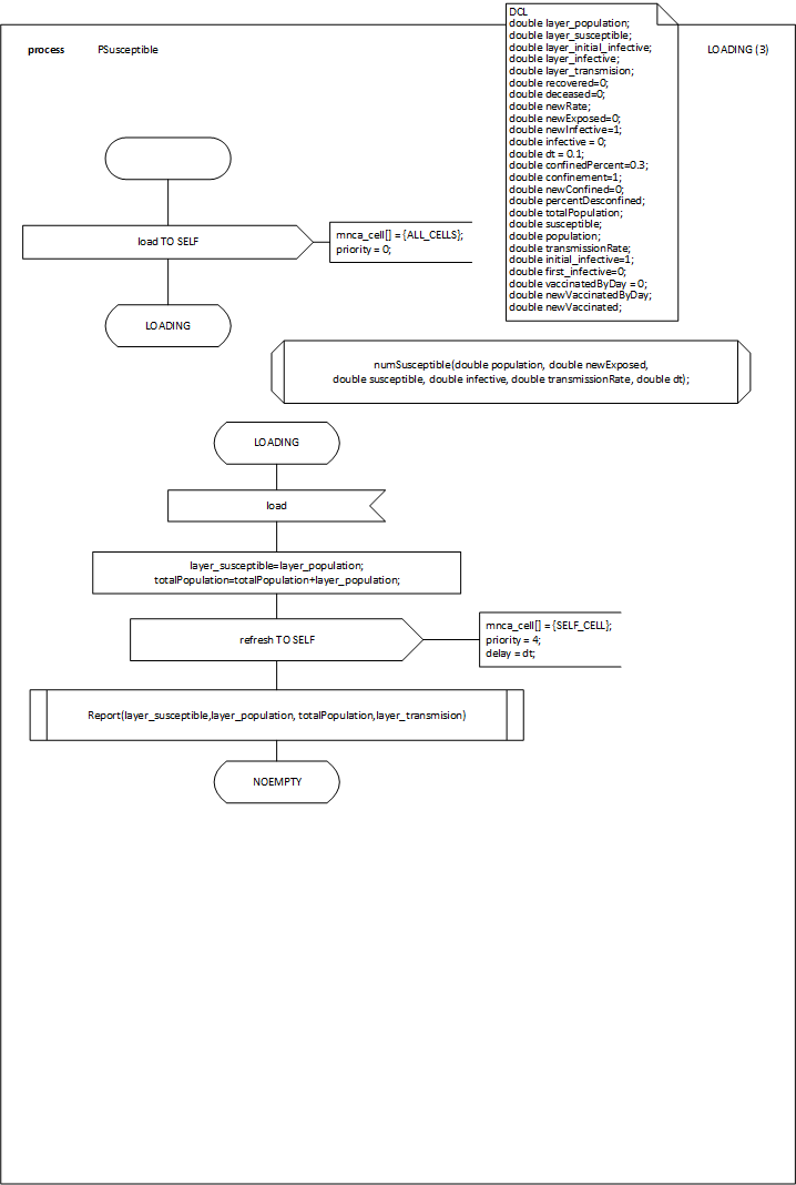
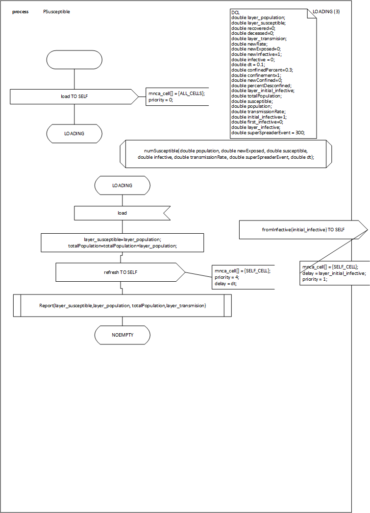
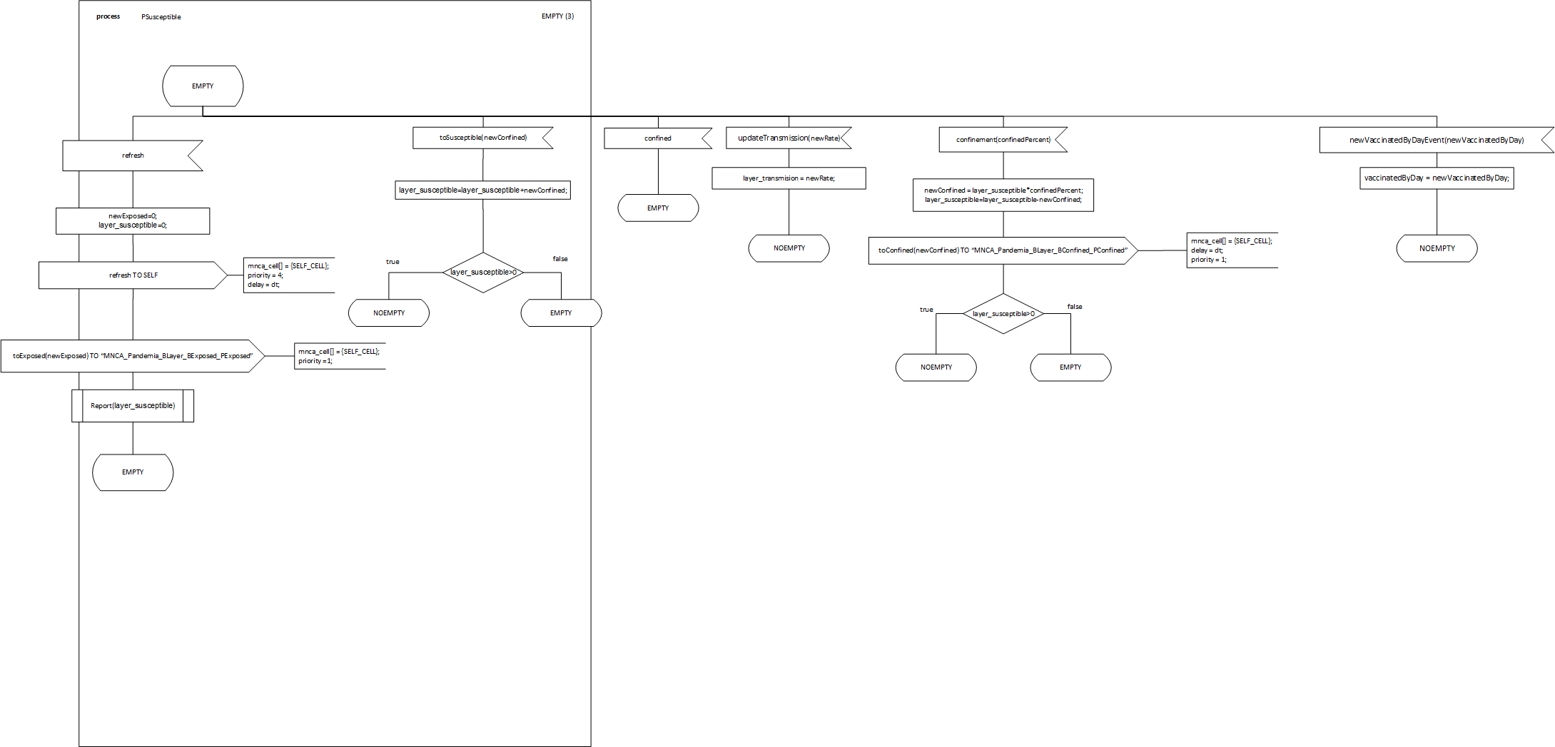
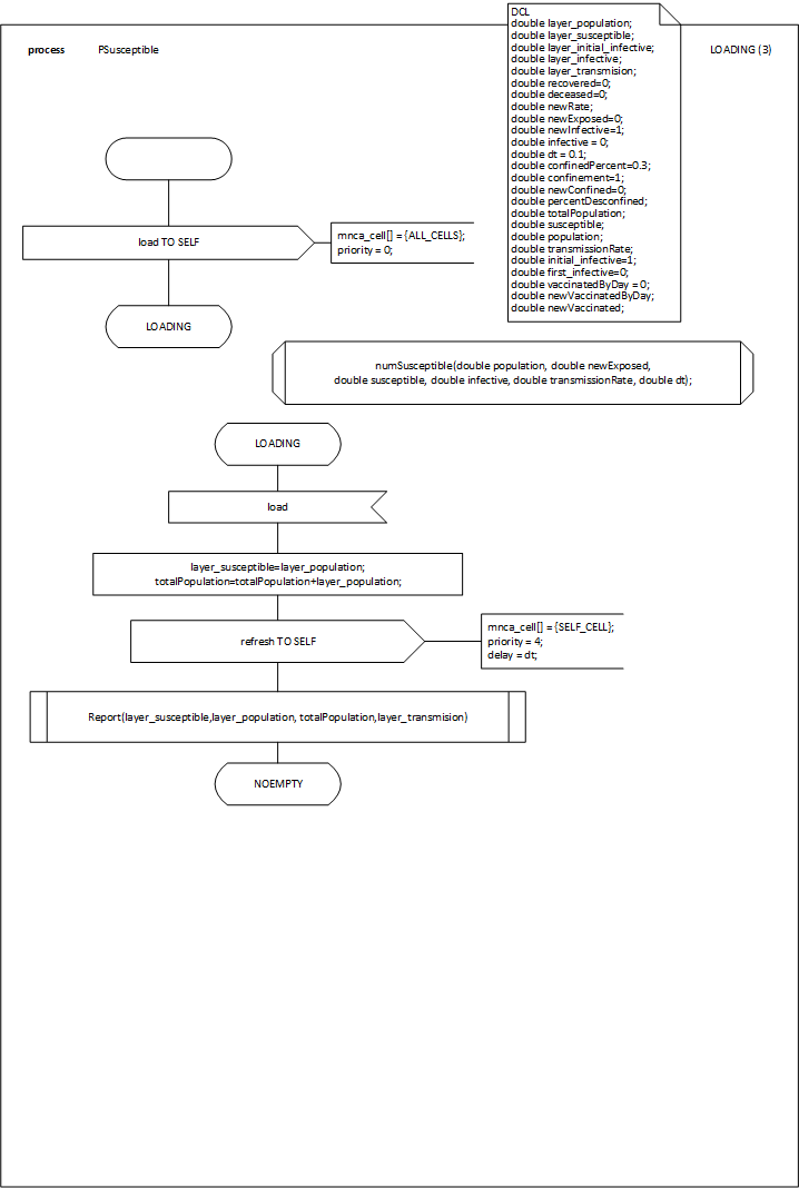
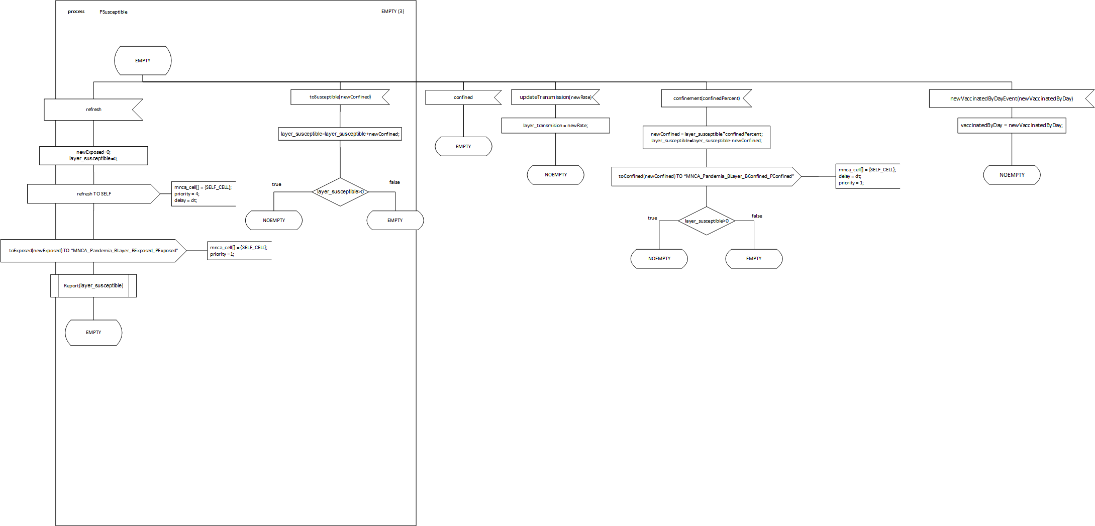
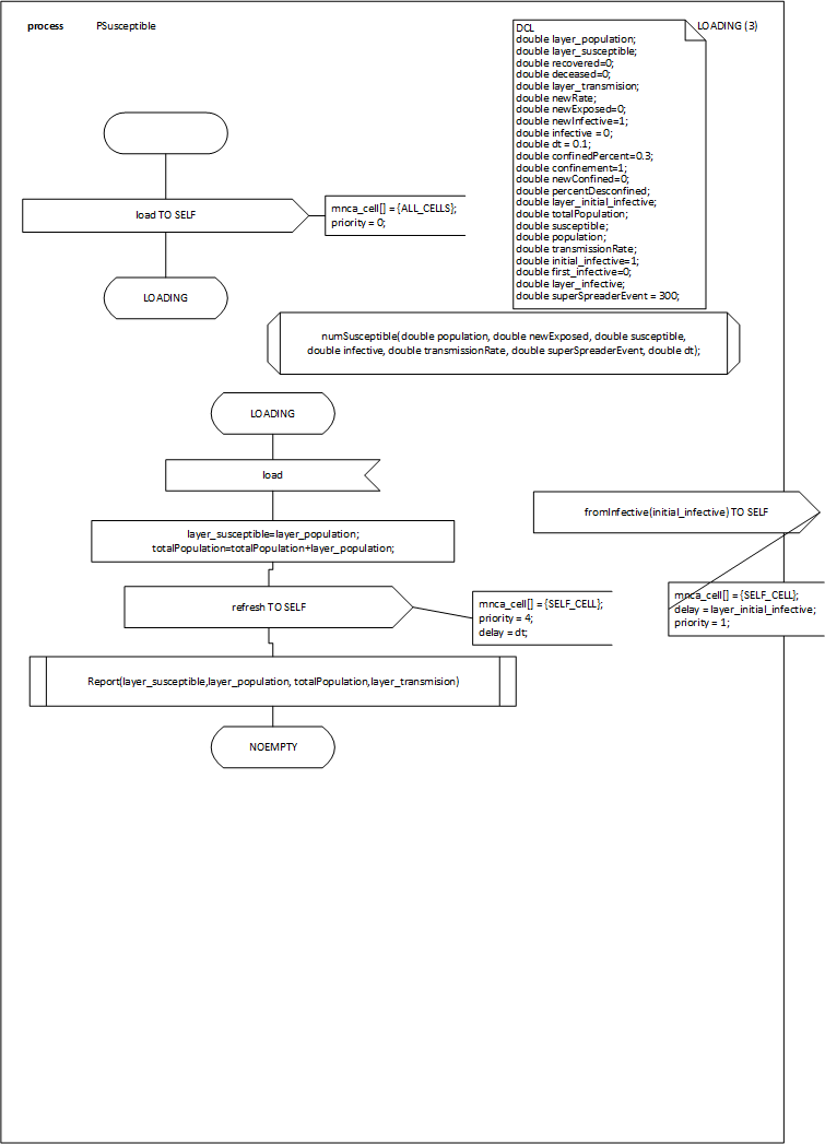
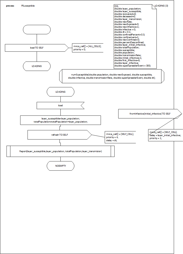
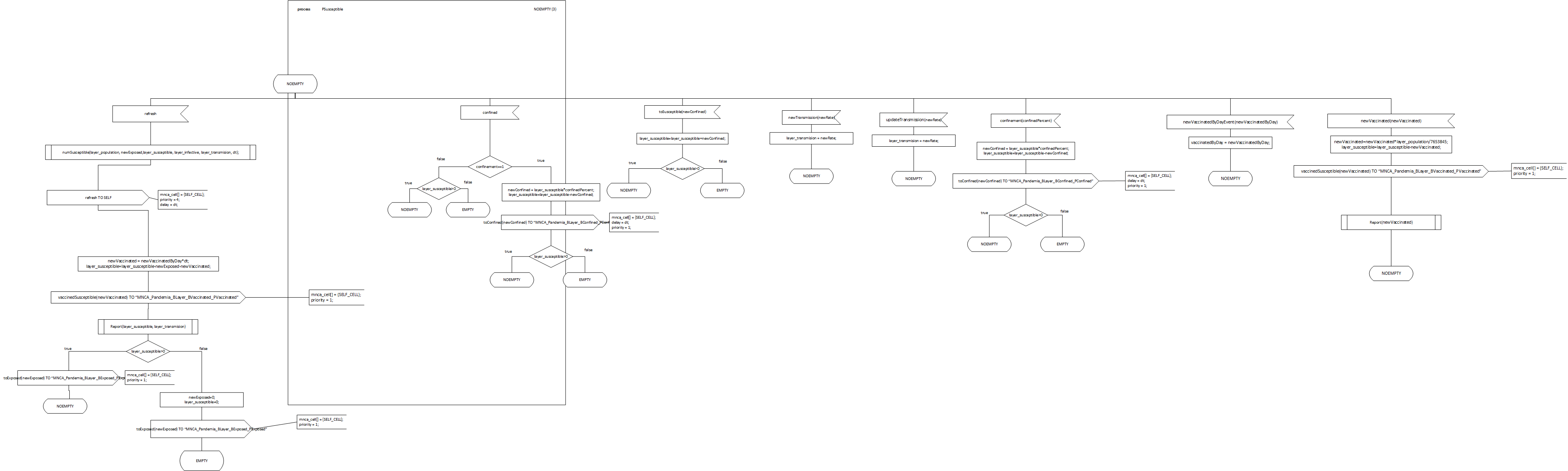
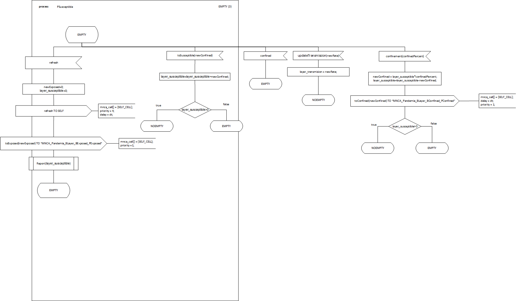
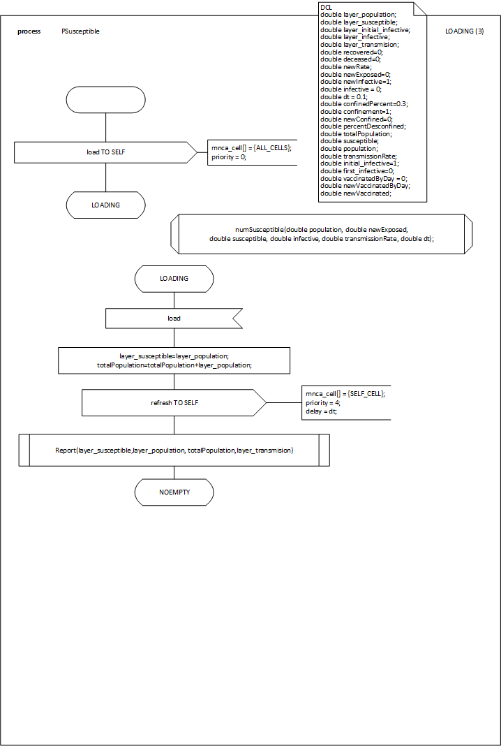
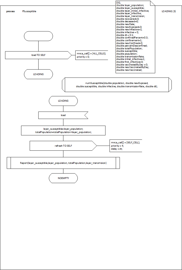
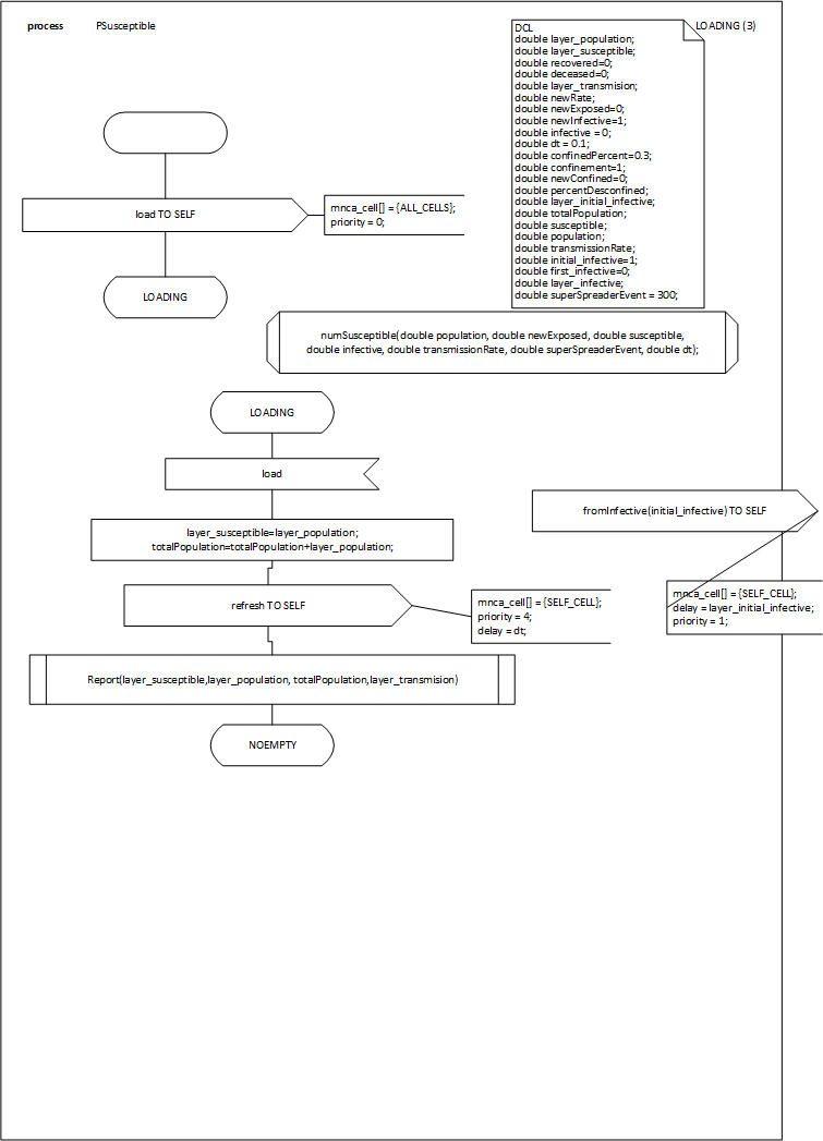
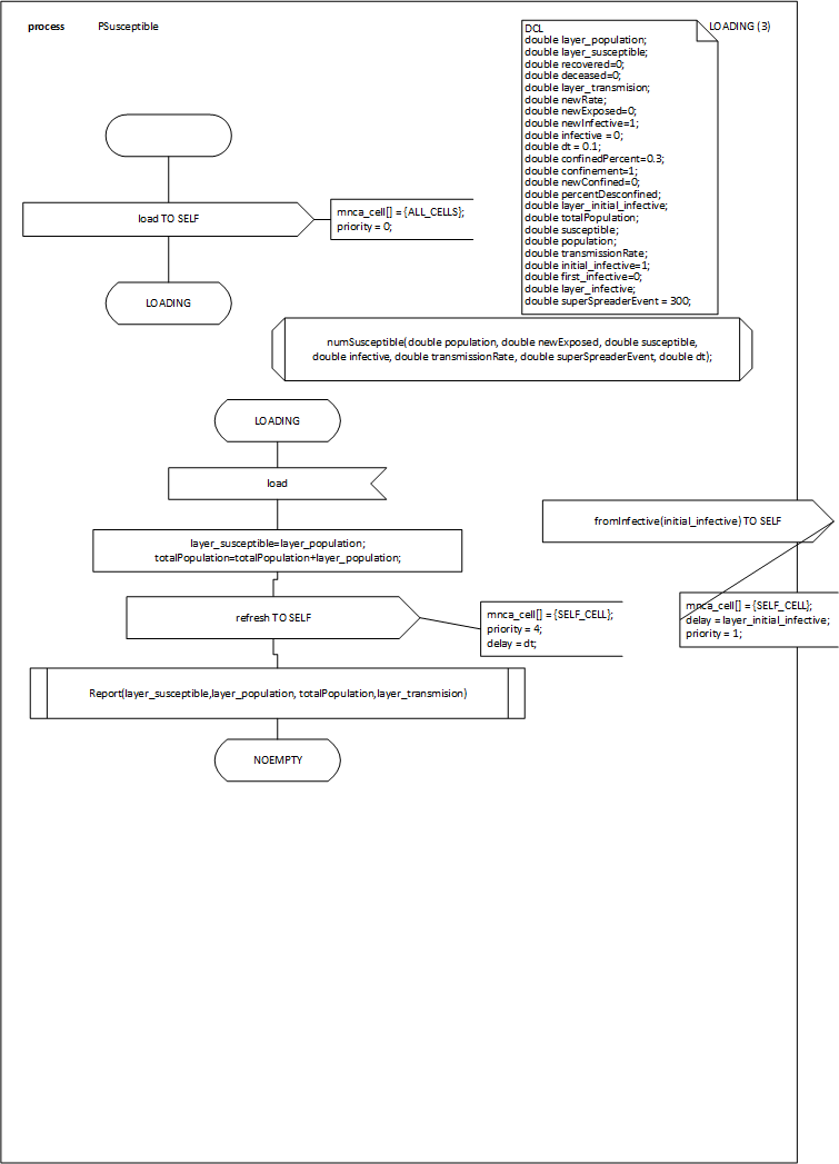
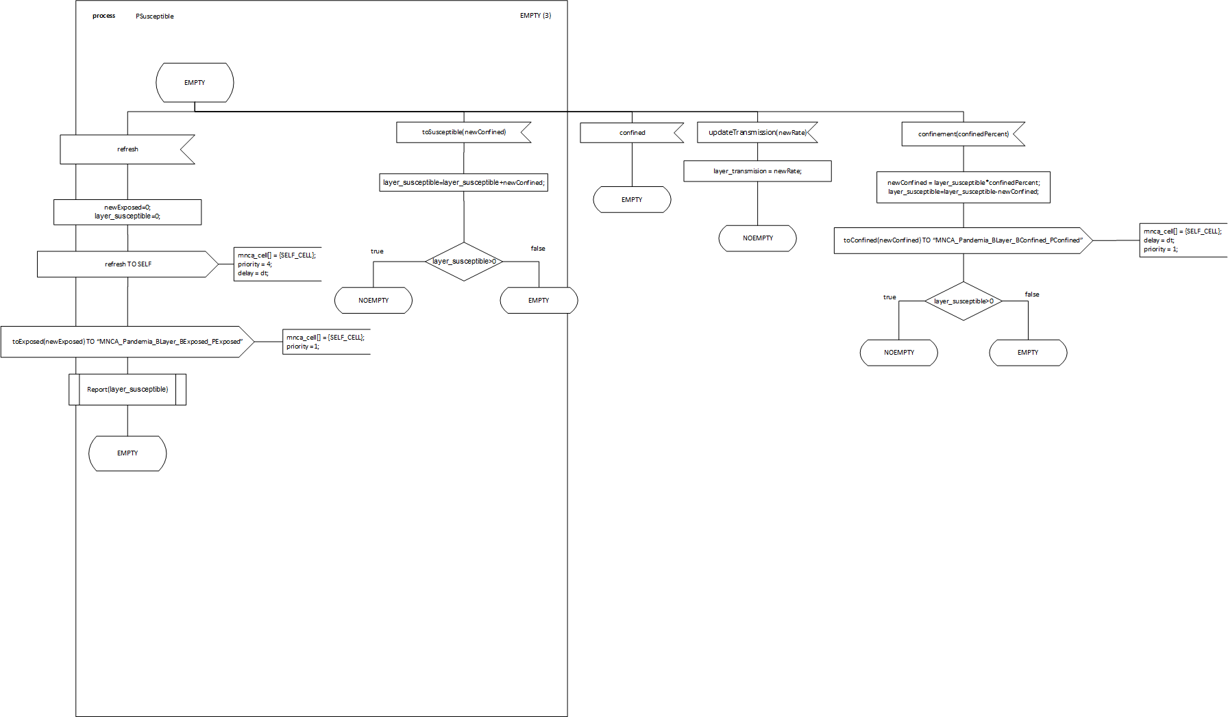
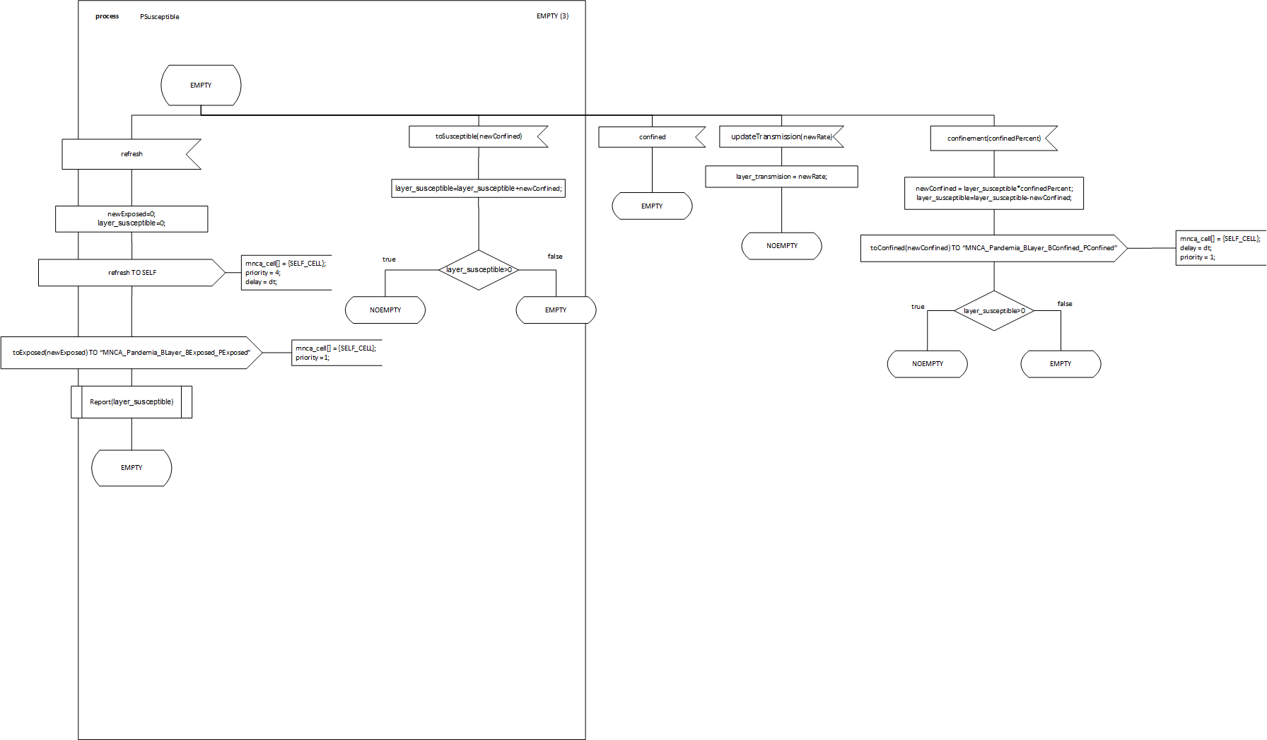
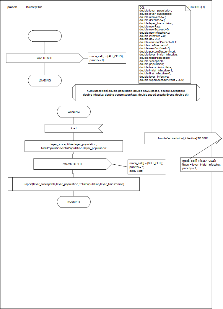
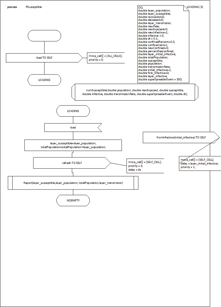
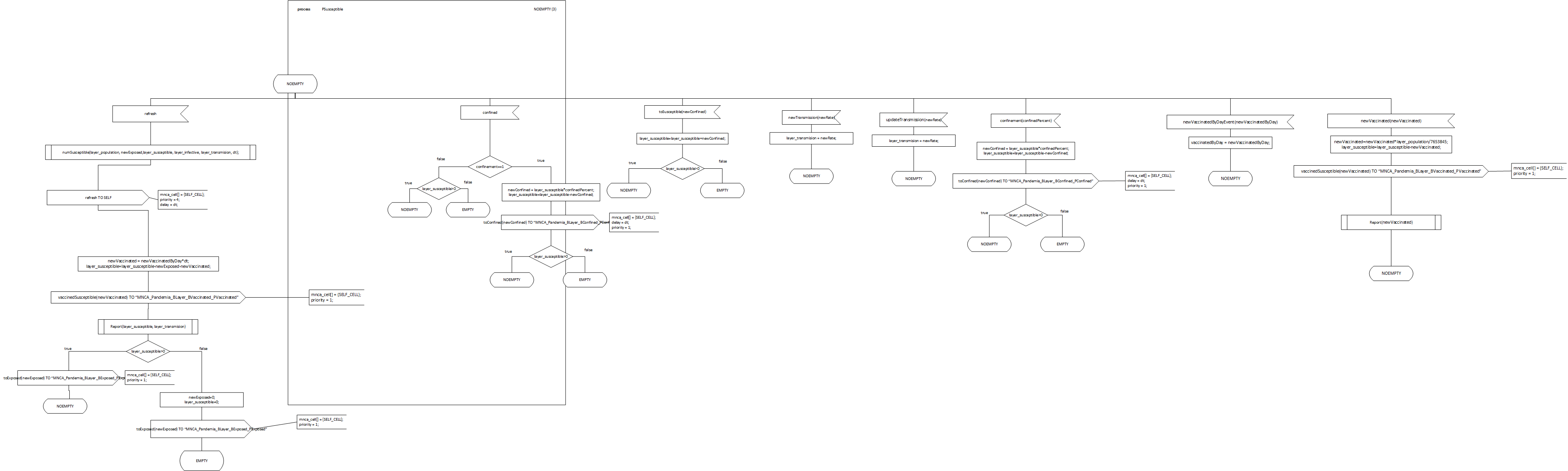
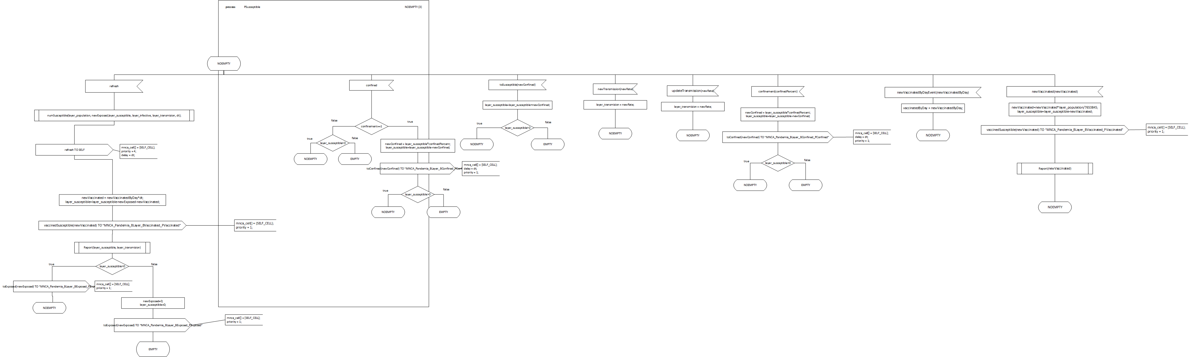
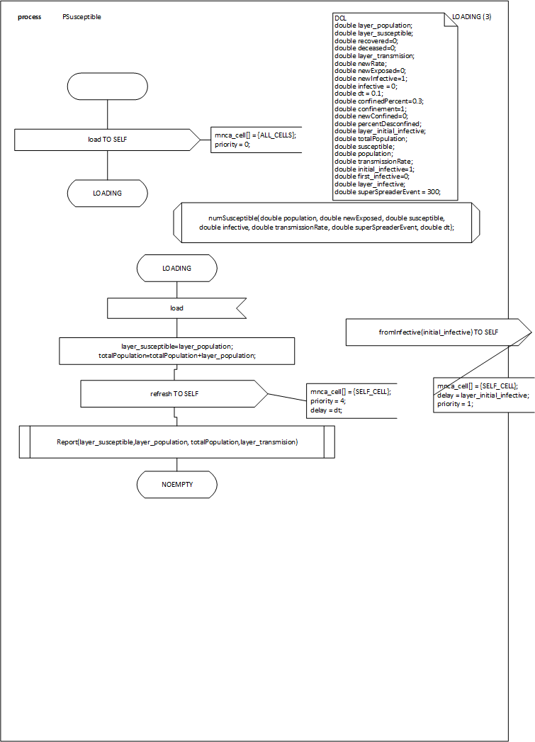
PSusceptible.vsdx
- numSusceptible.vsdx
-
PSusceptible.vsdx
-
BExposed.vsdx
-
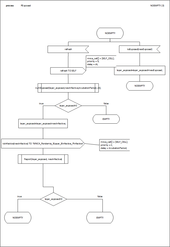
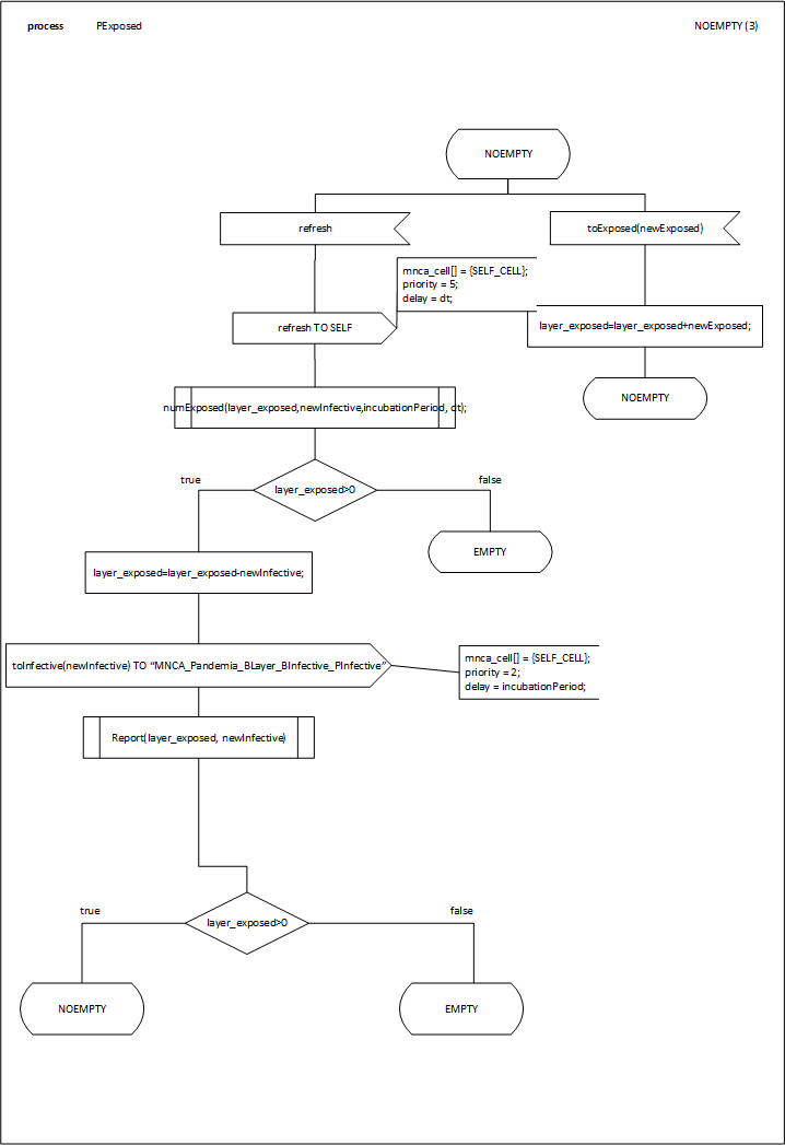
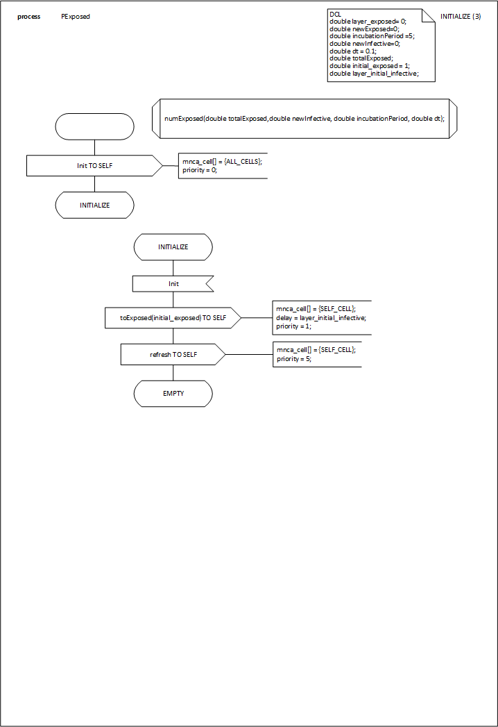
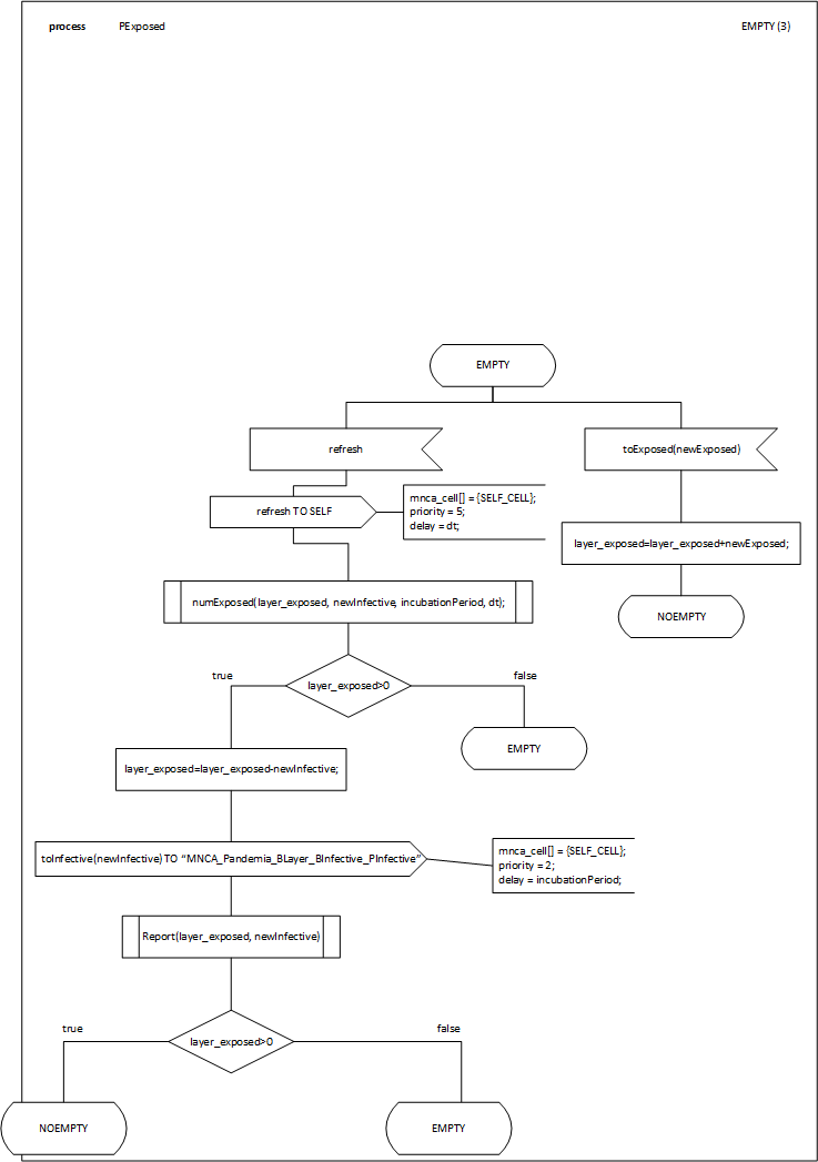
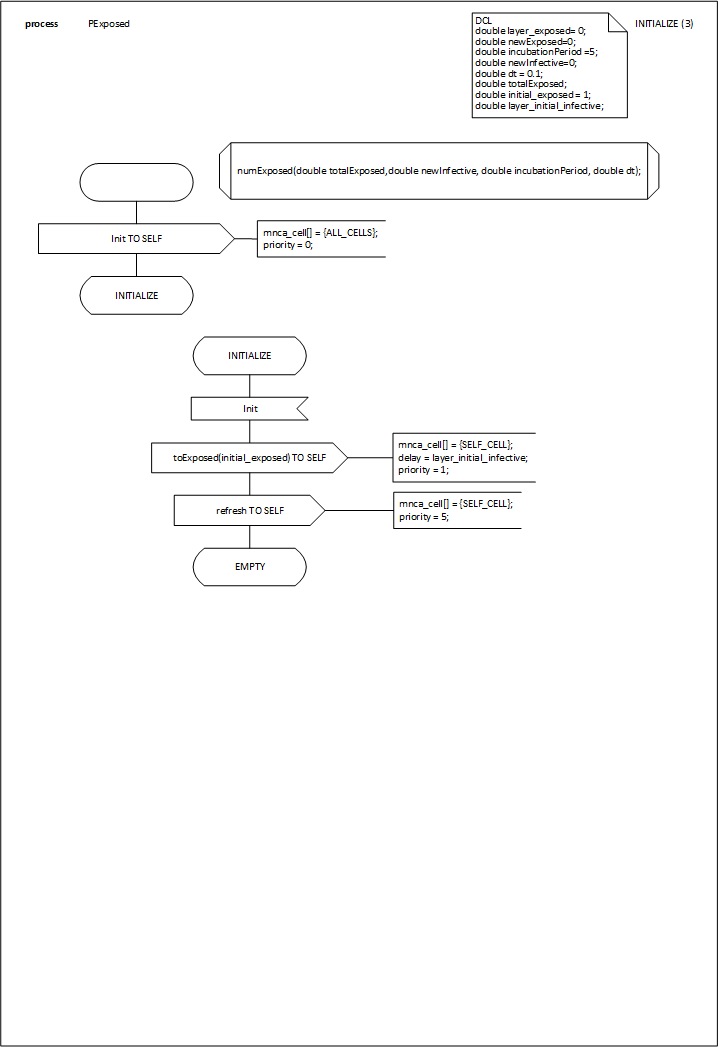
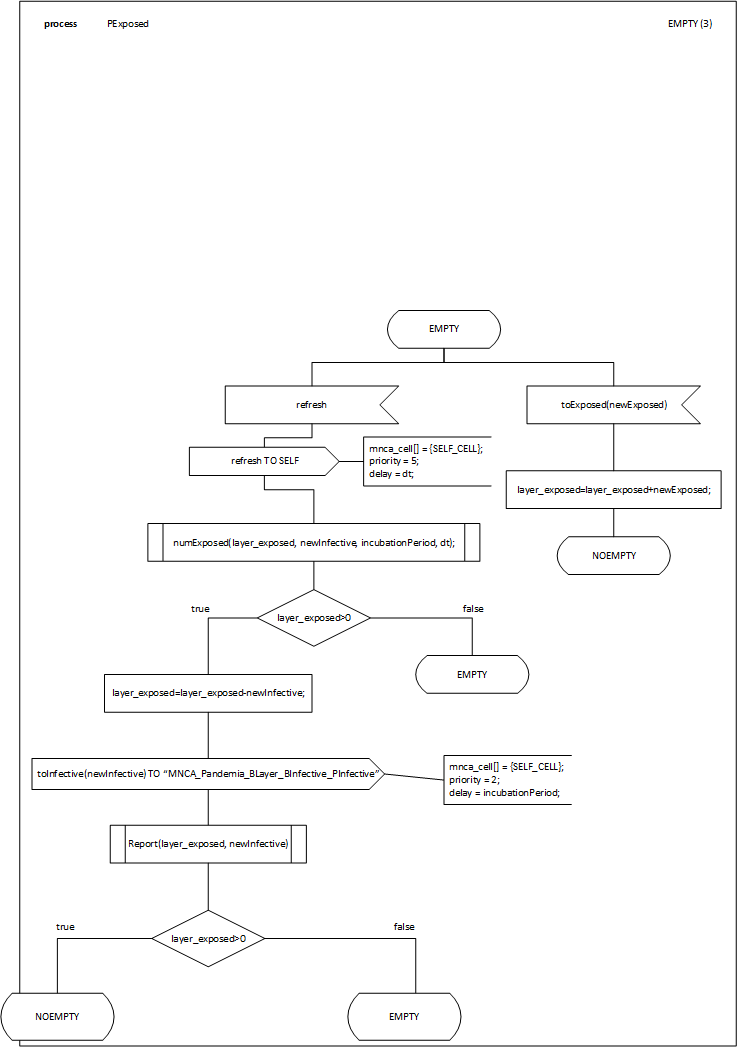
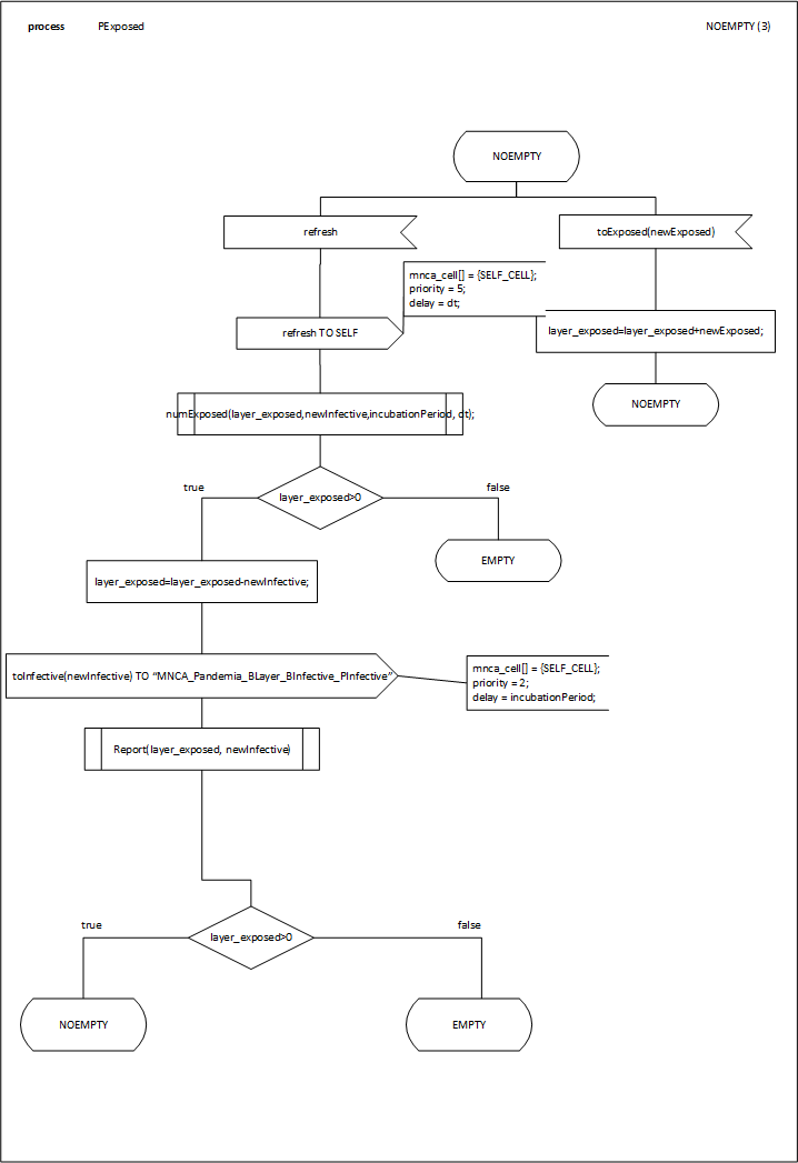
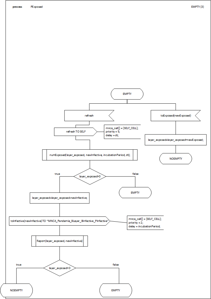
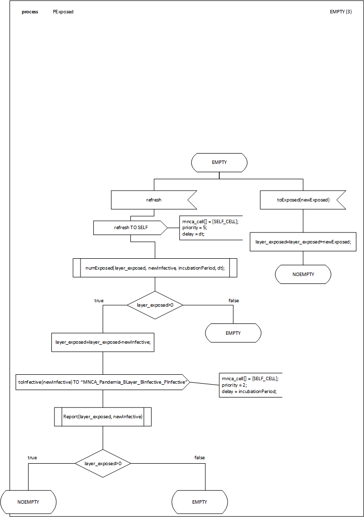
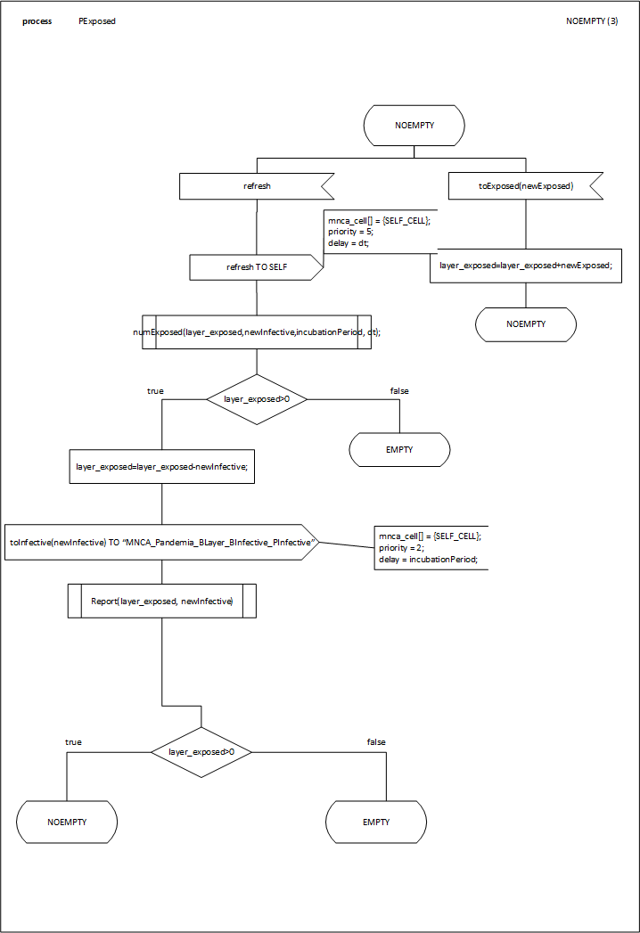
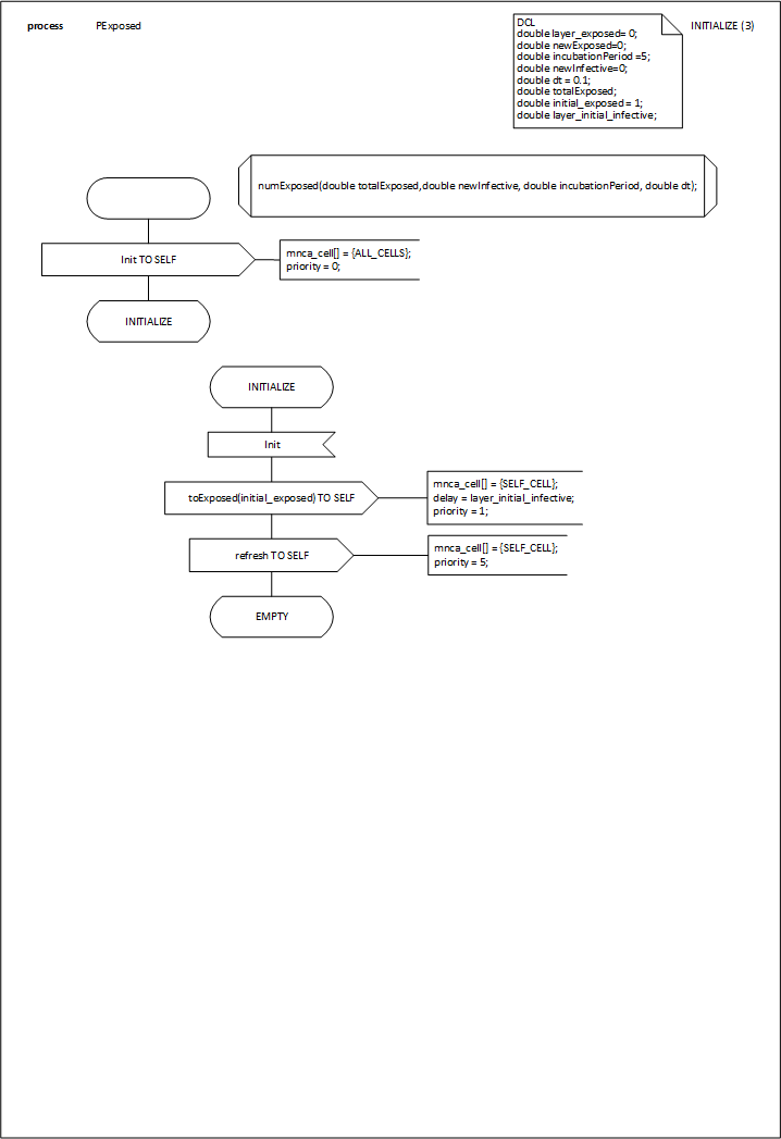
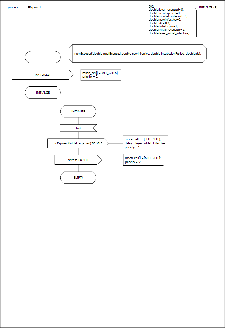
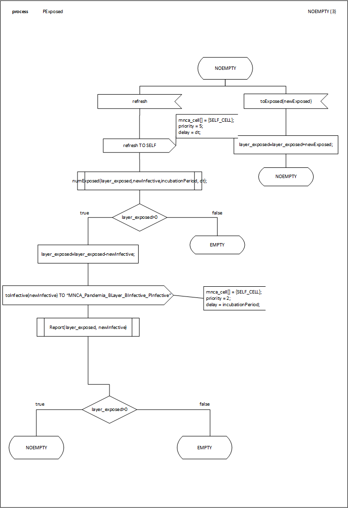
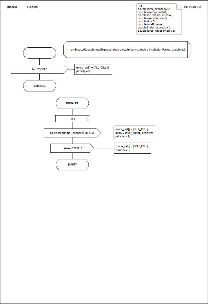
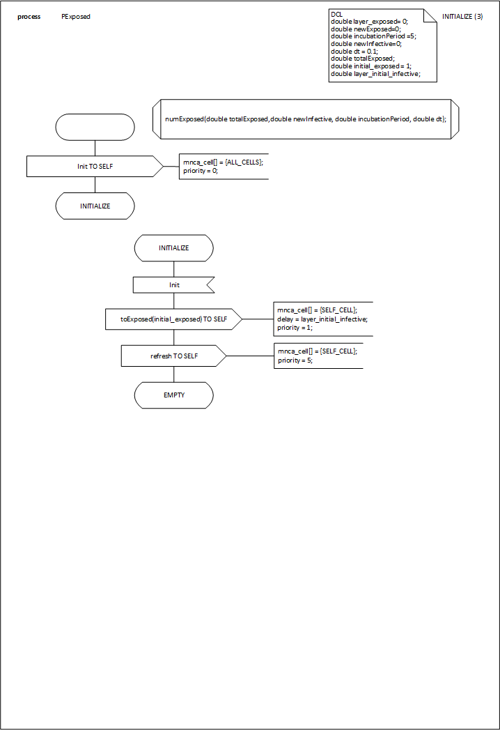
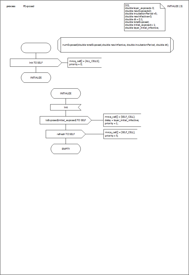
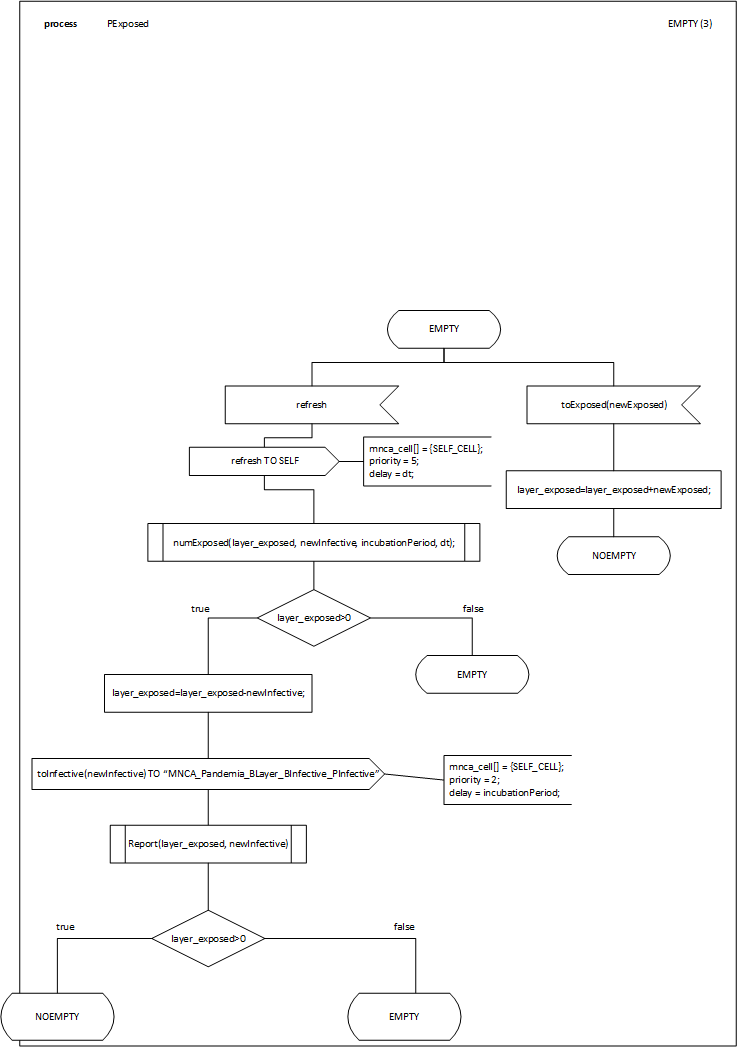
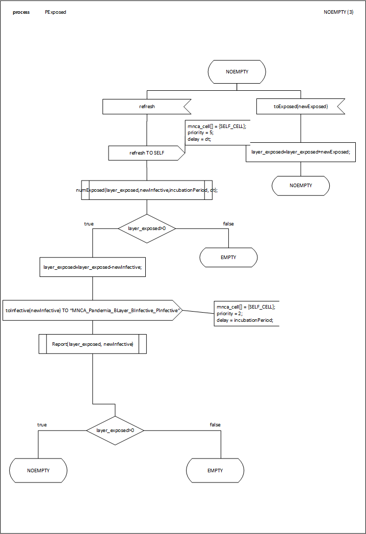
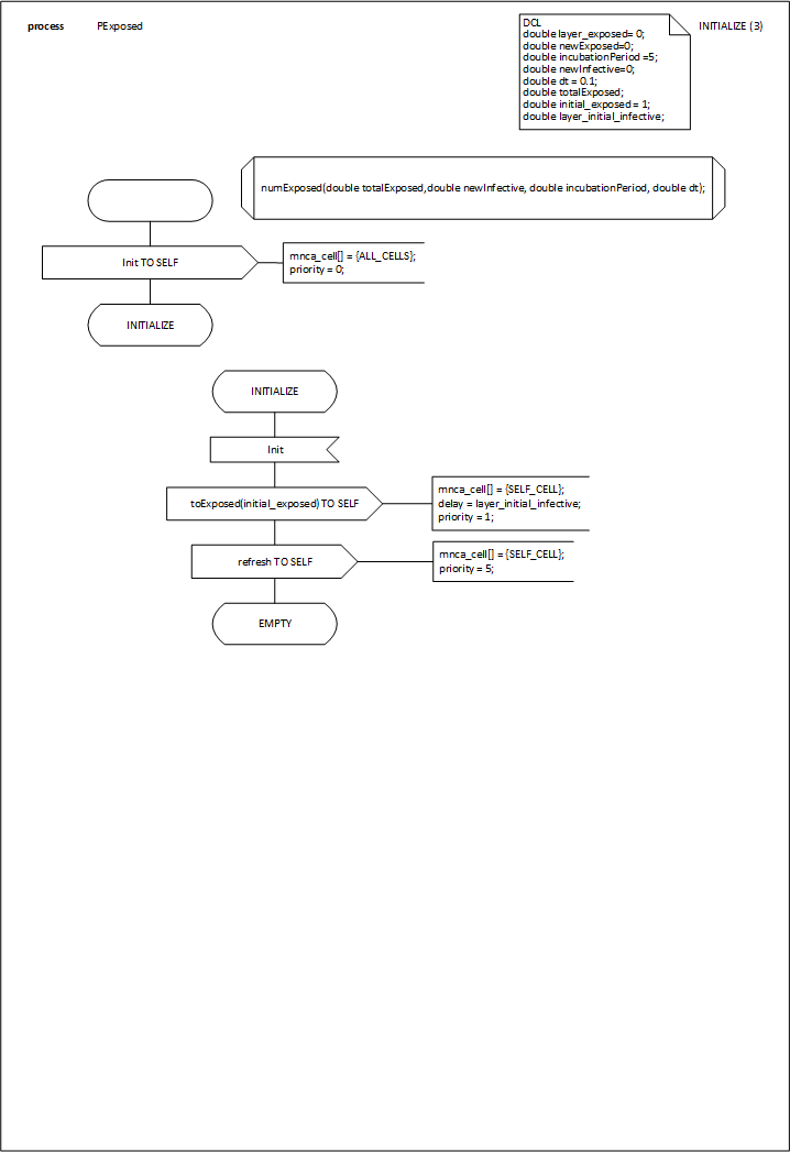
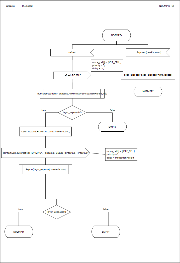
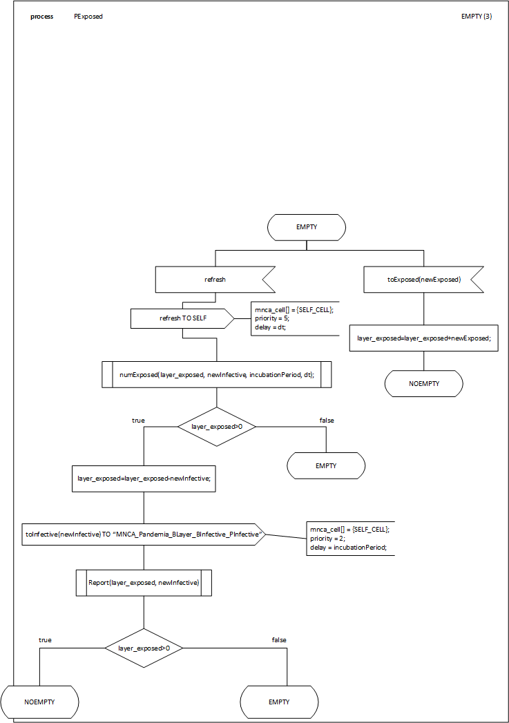
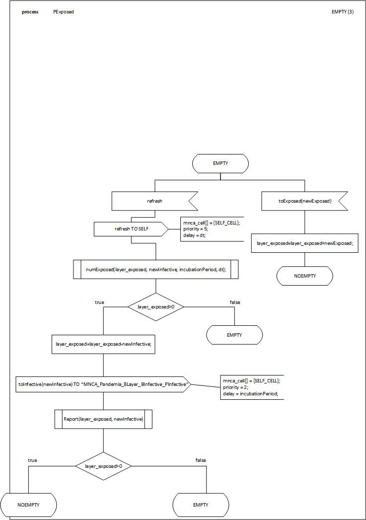
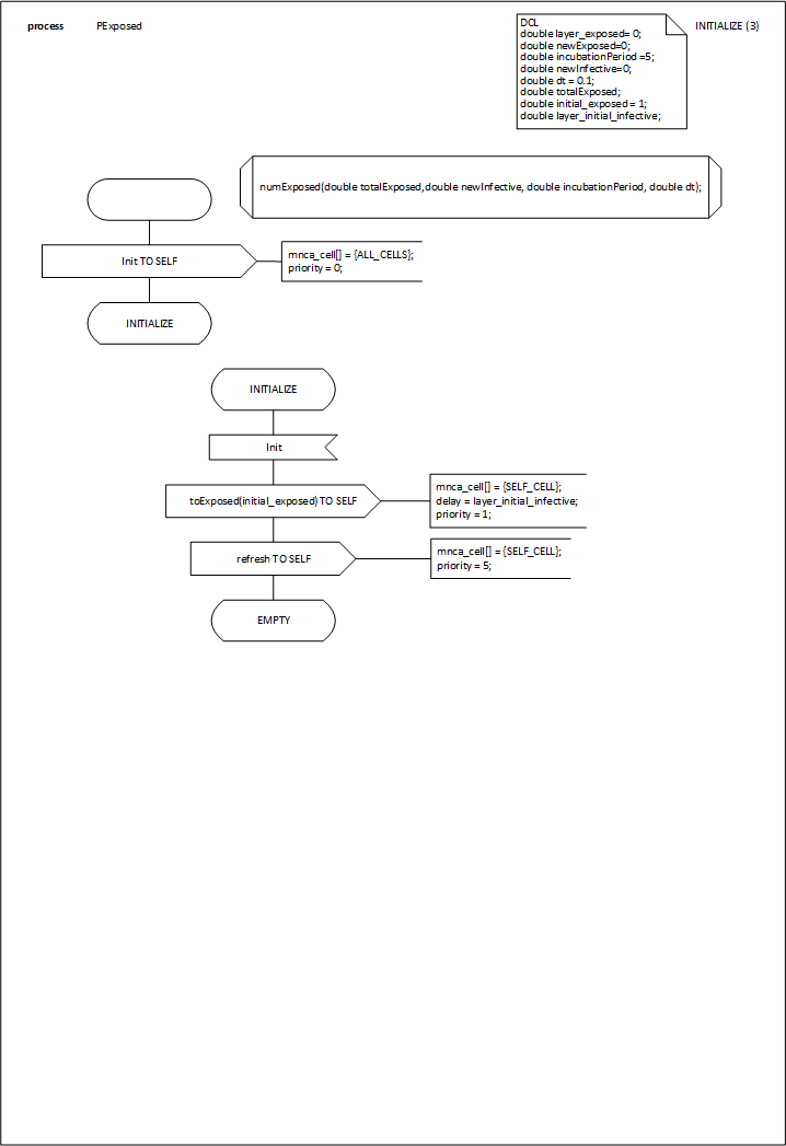
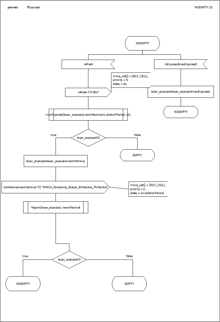
PExposed.vsdx
- numExposed.vsdx
-
PExposed.vsdx
-
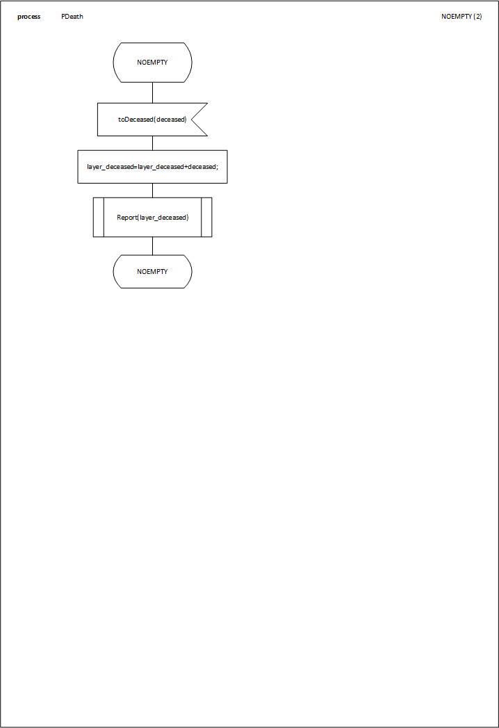
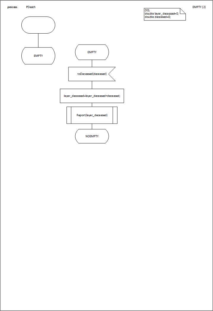
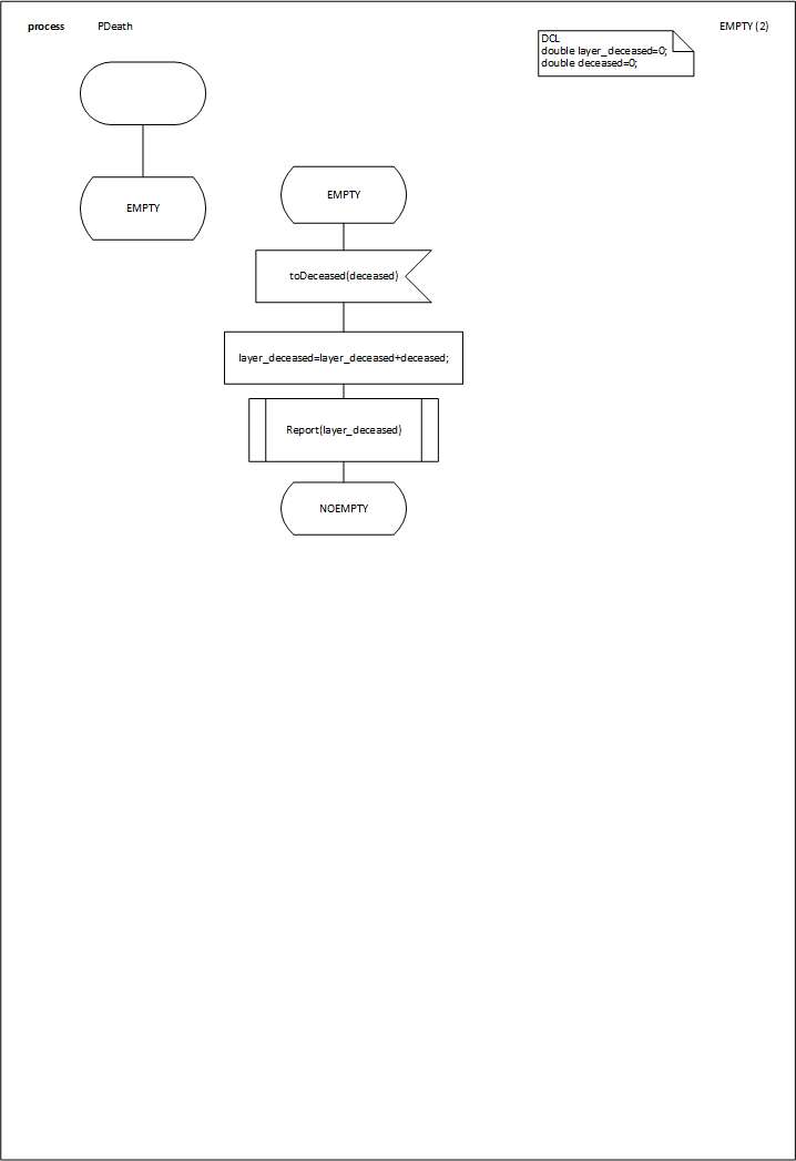
BDeath.vsdx
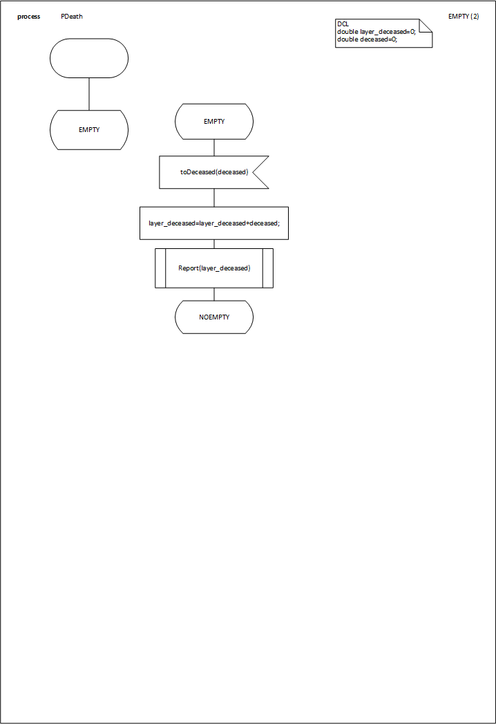
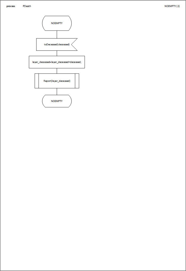
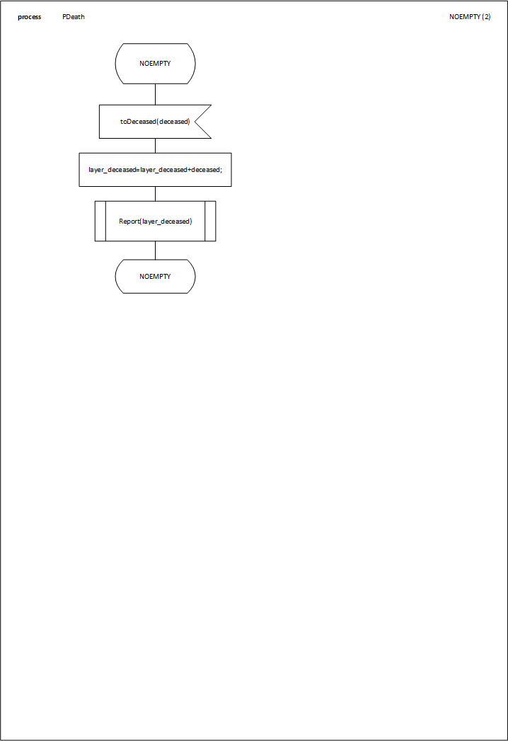
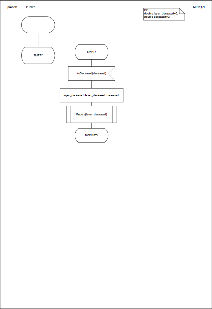
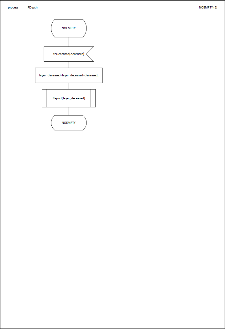
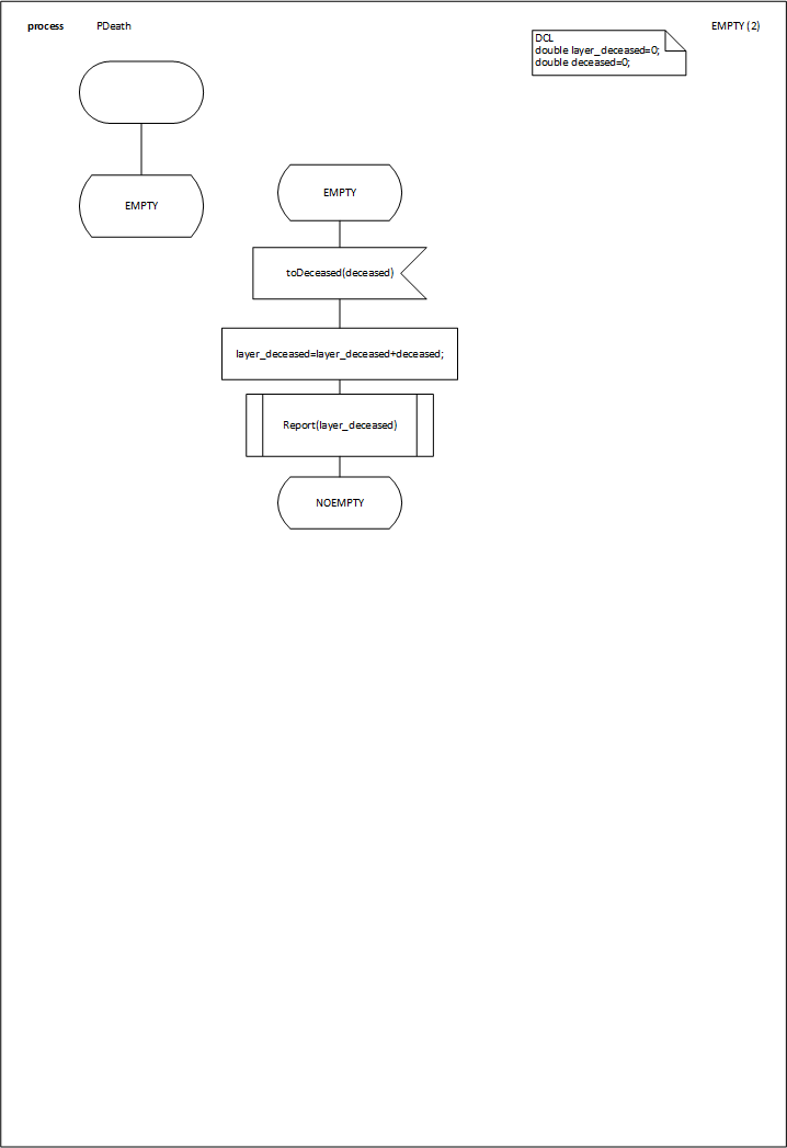
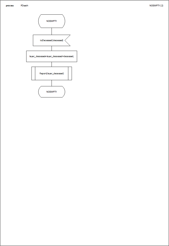
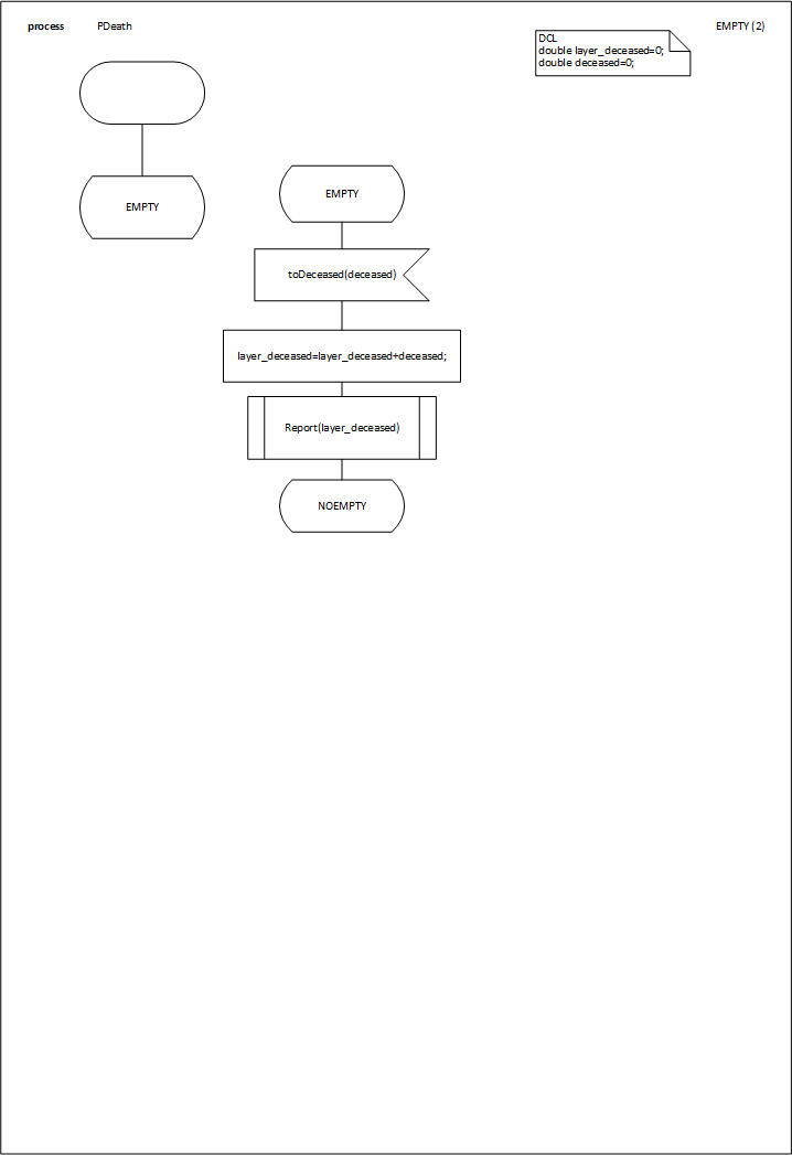
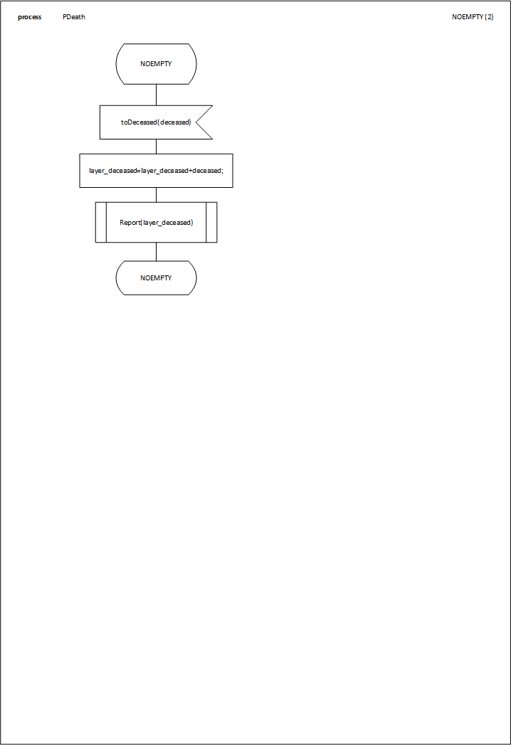
- PDeath.vsdx
-
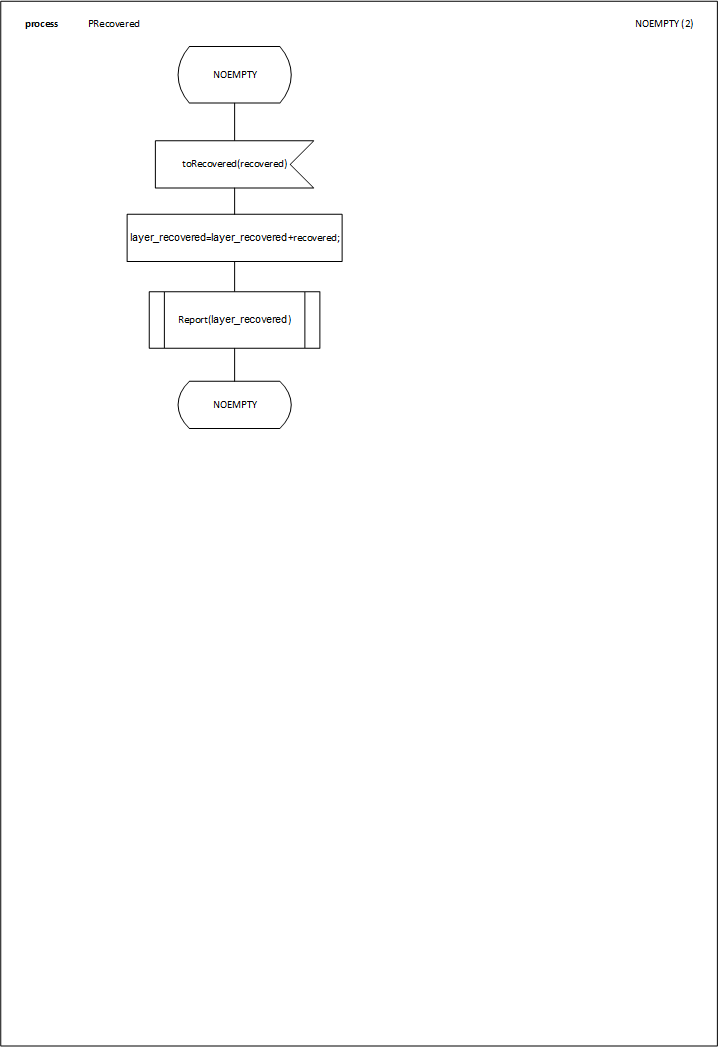
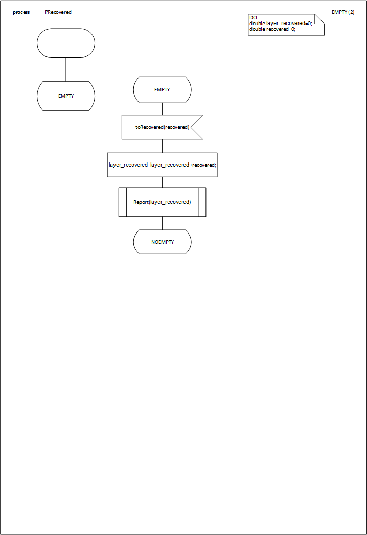
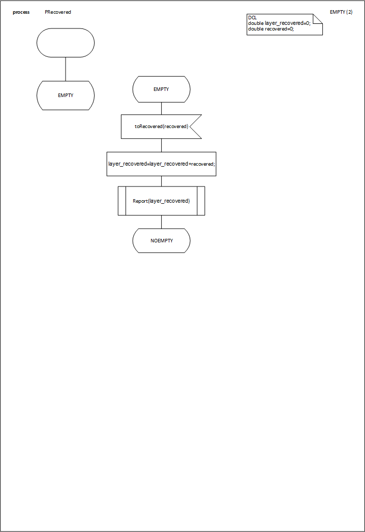
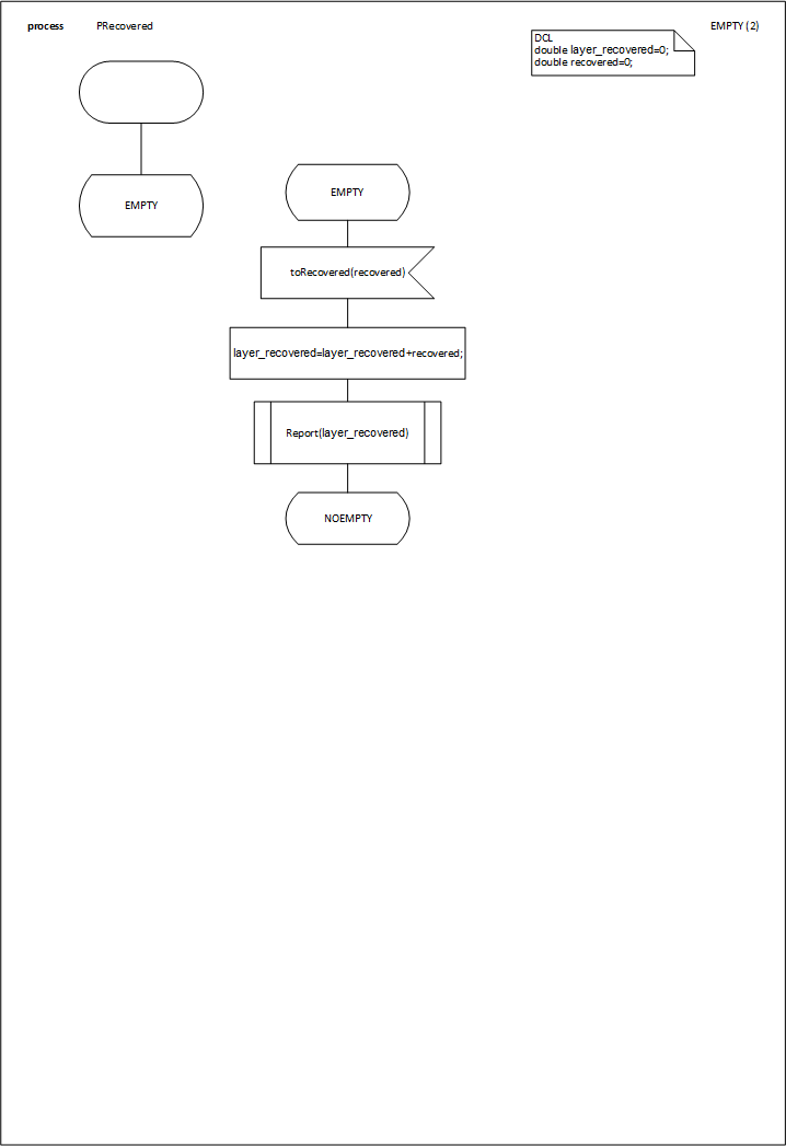
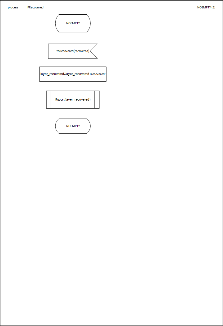
BRecovered.vsdx
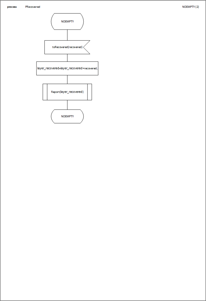
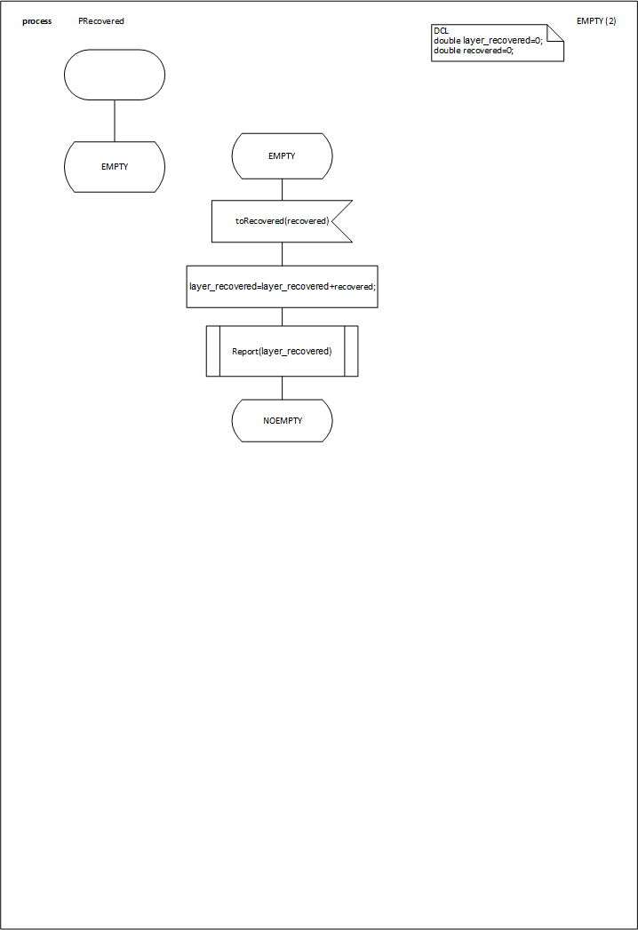
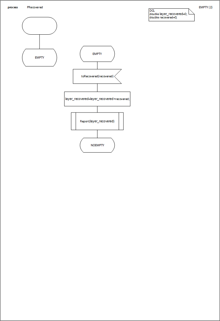
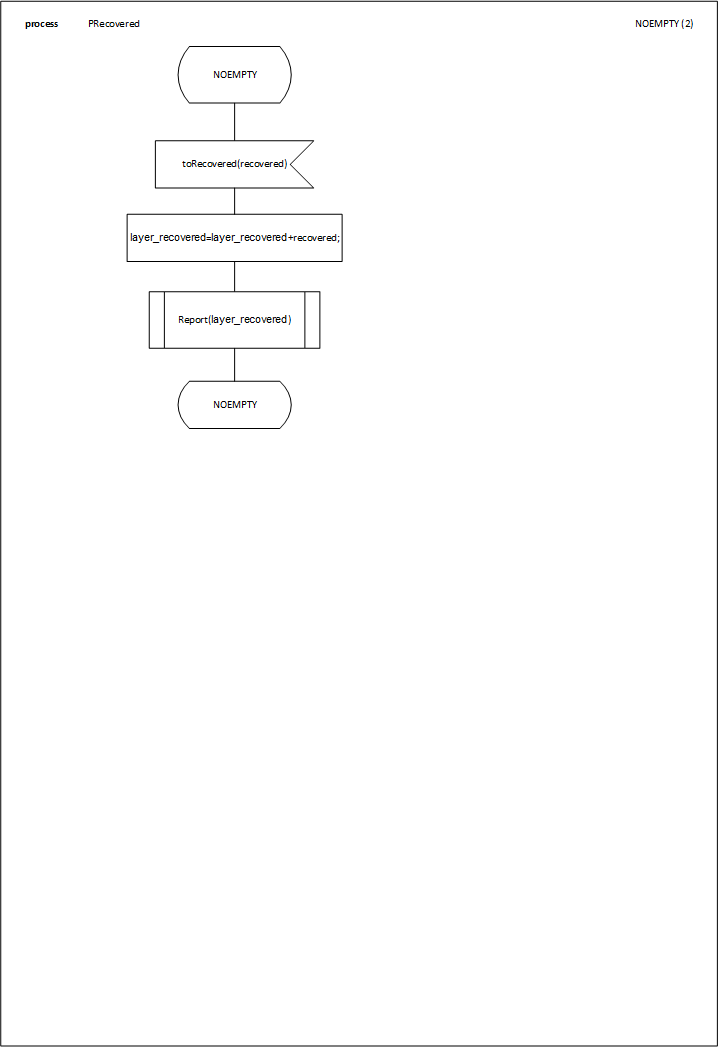
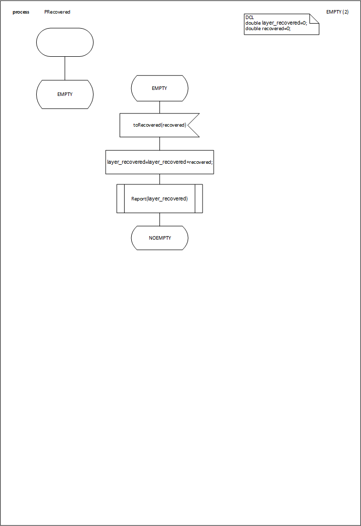
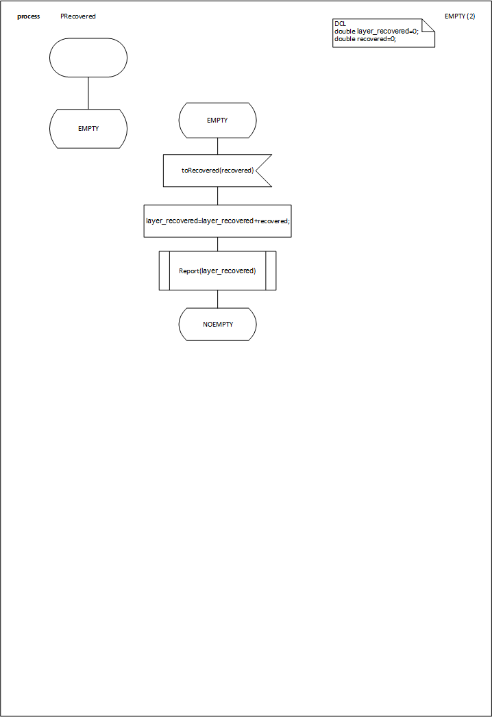
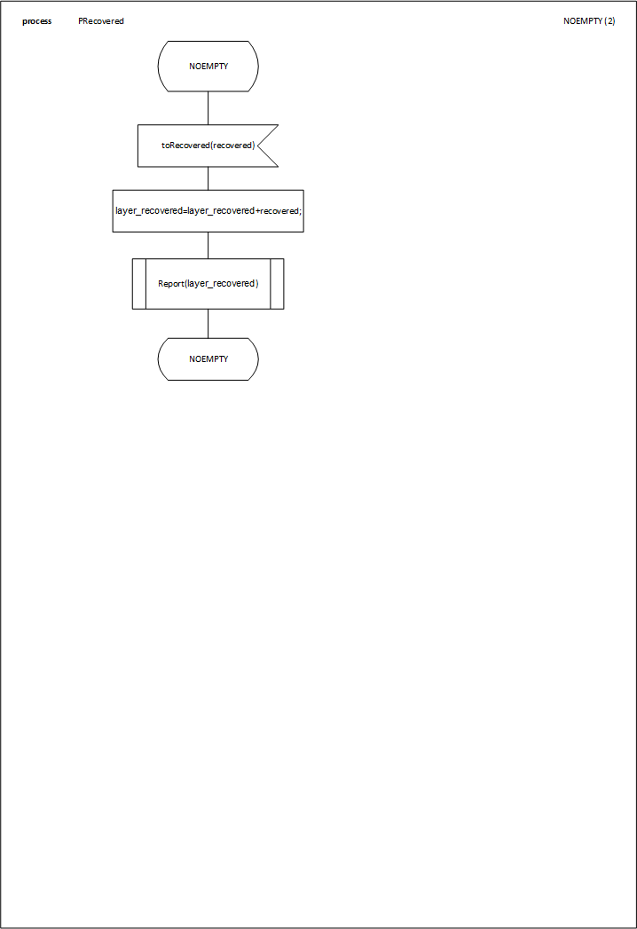
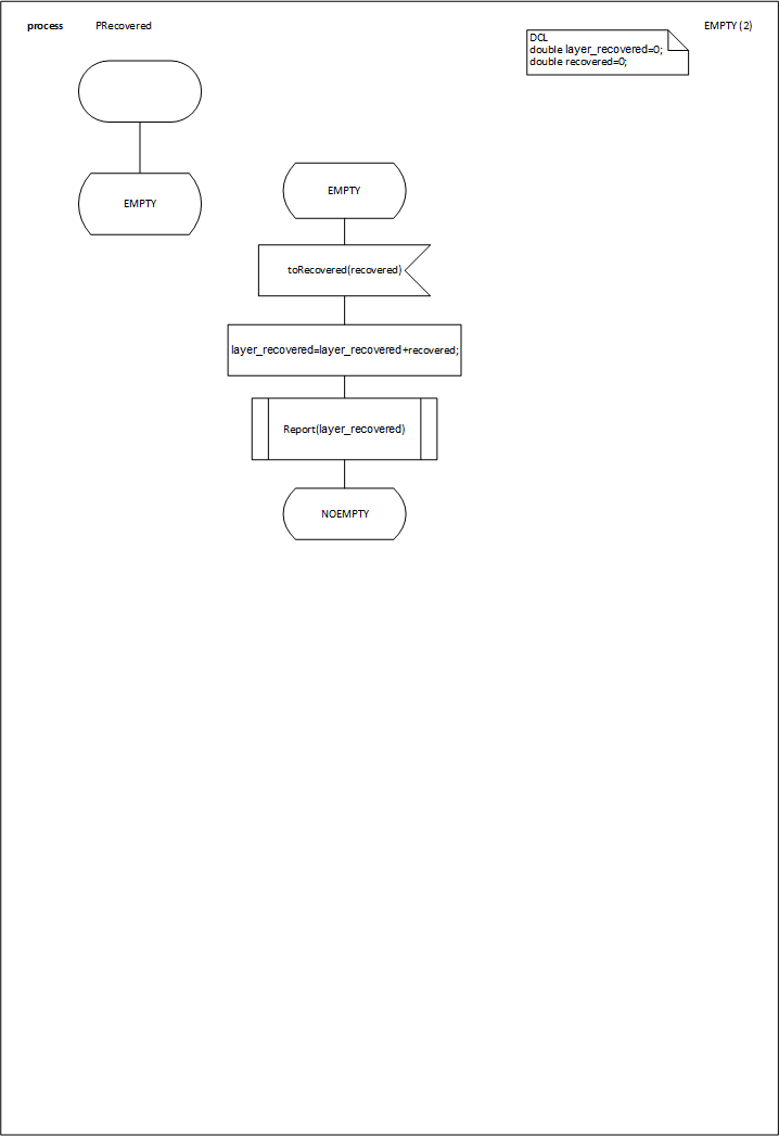
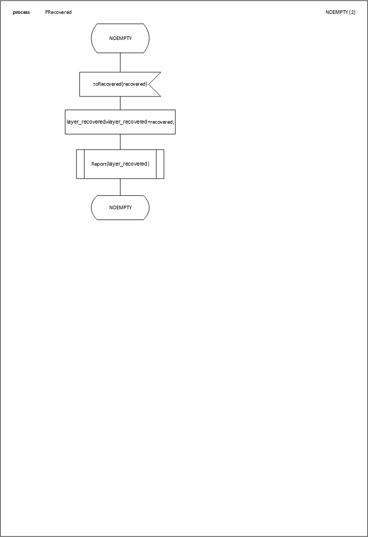
- PRecovered.vsdx
-
BInfective.vsdx
-
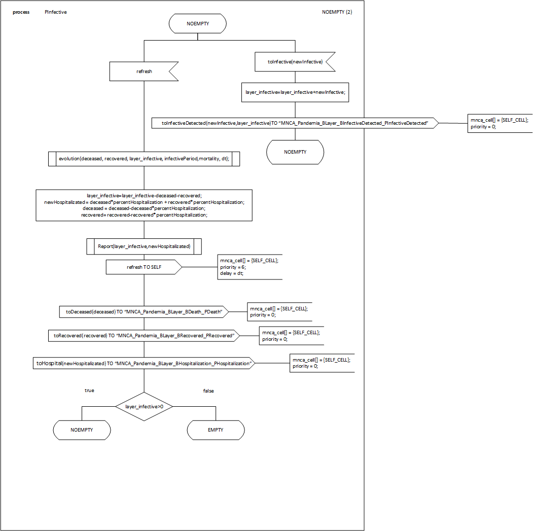
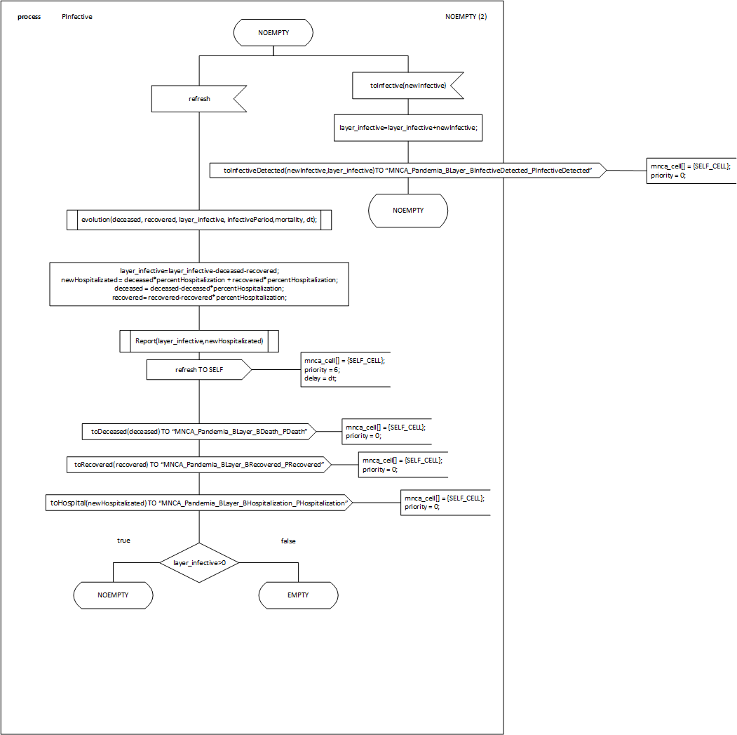
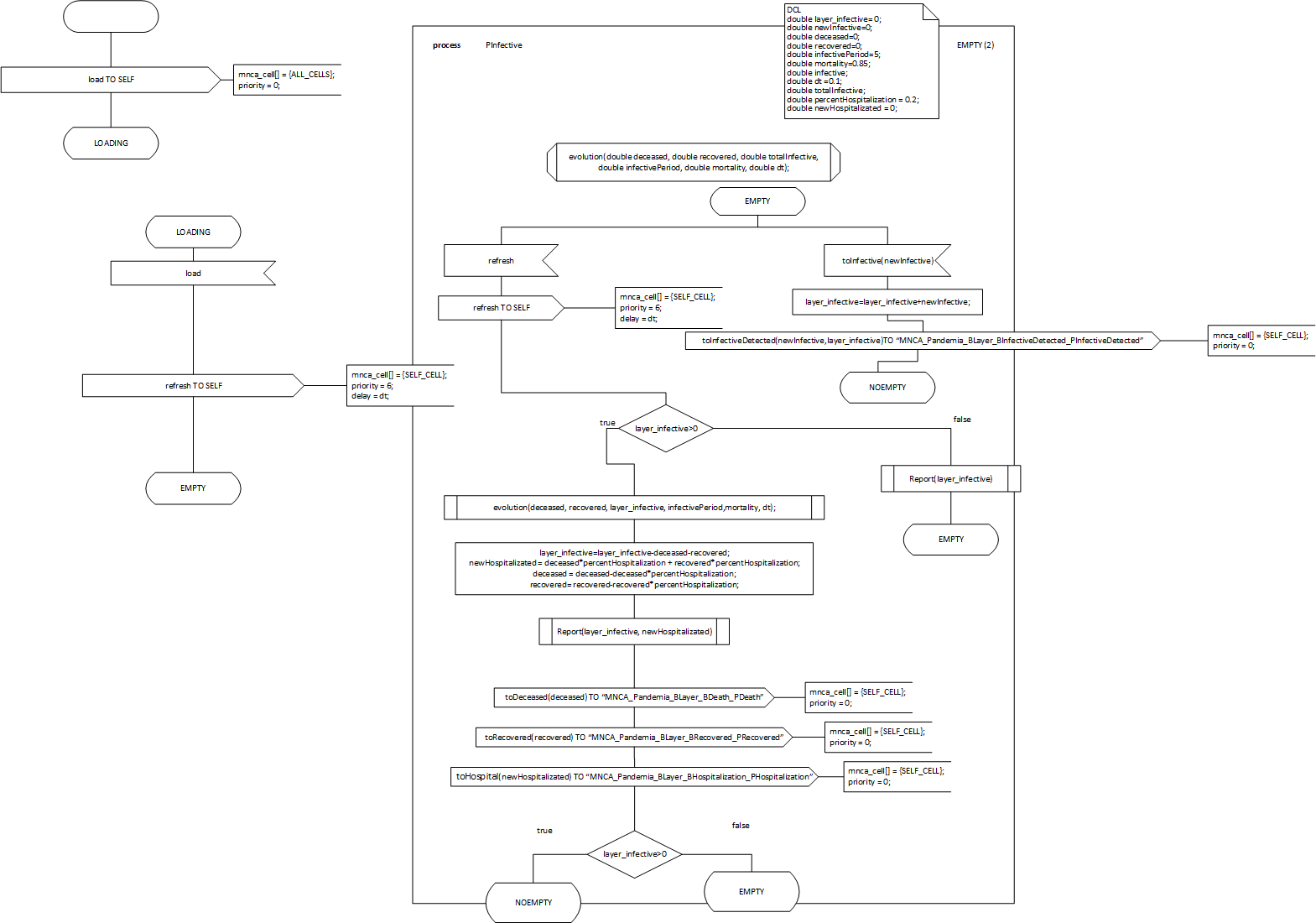
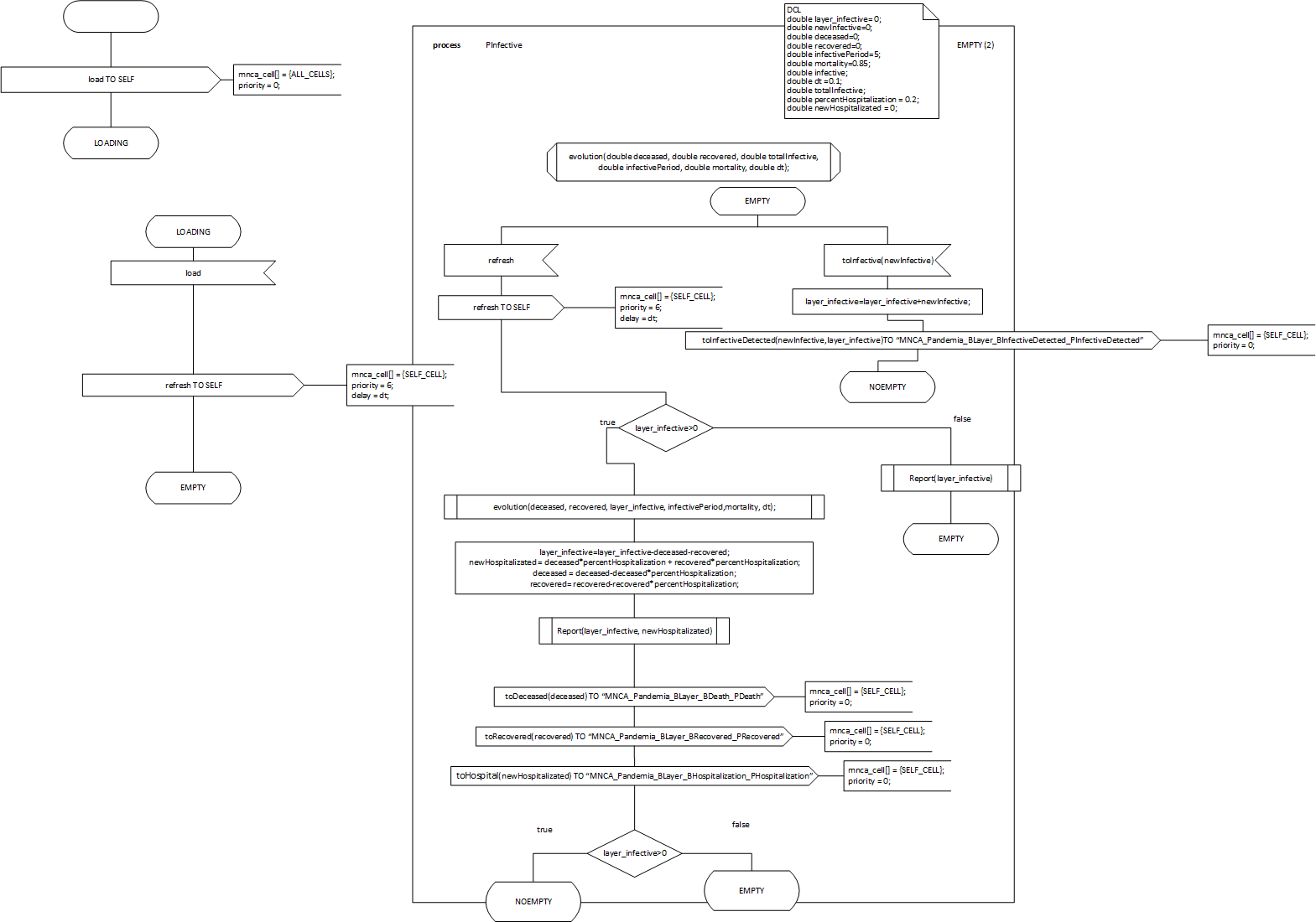
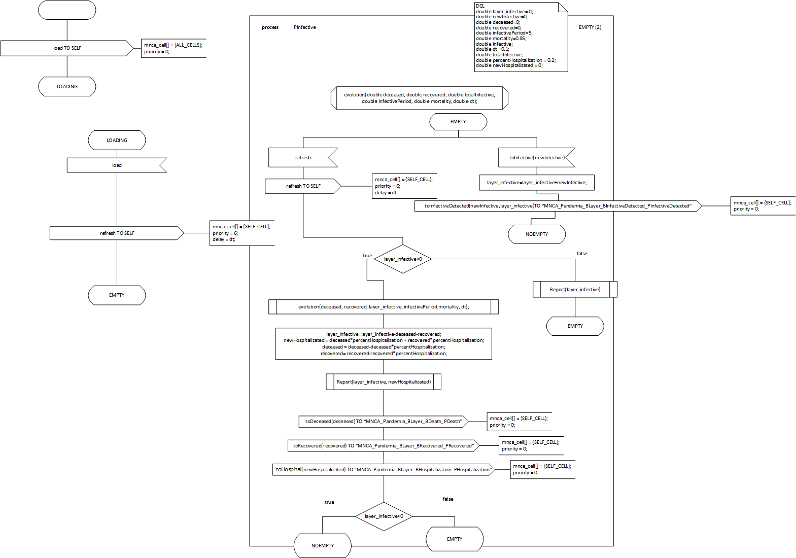
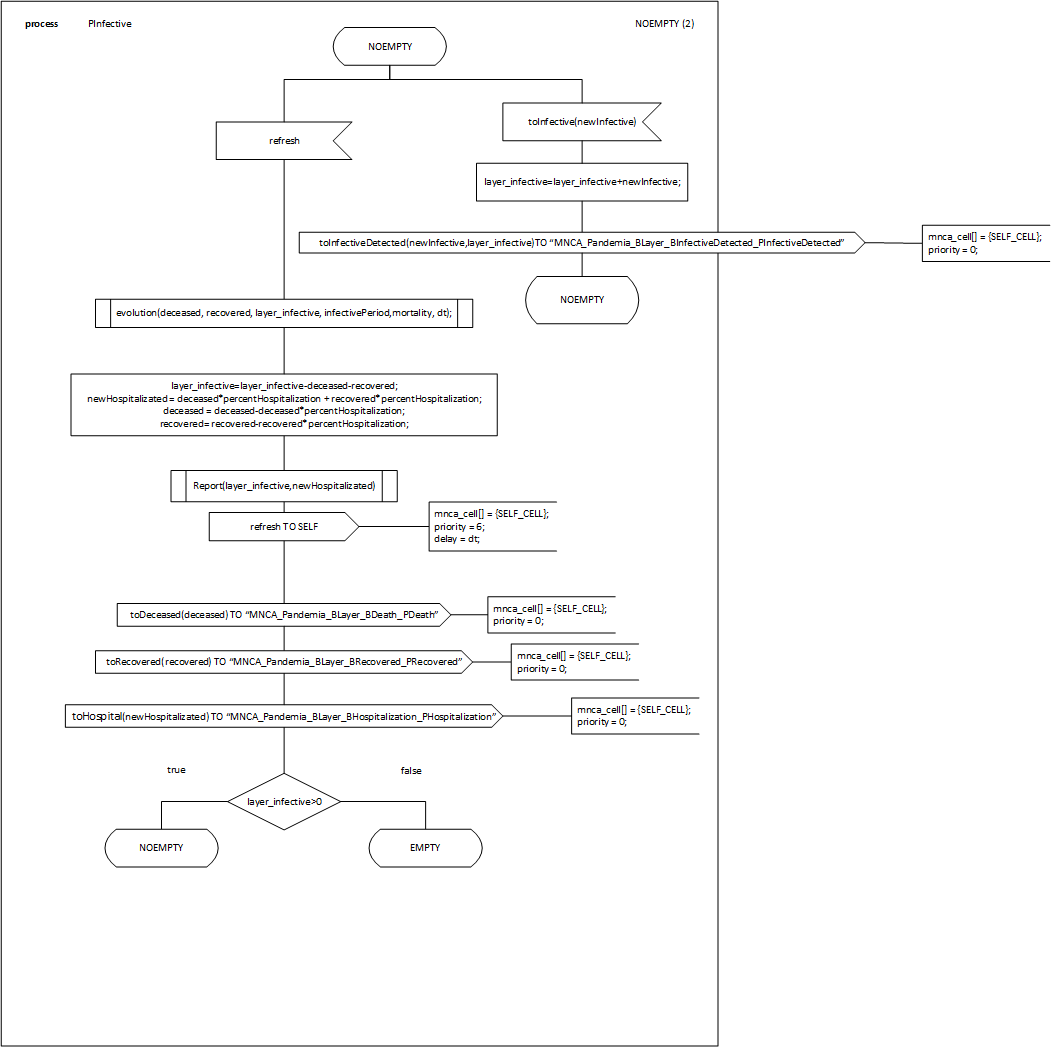
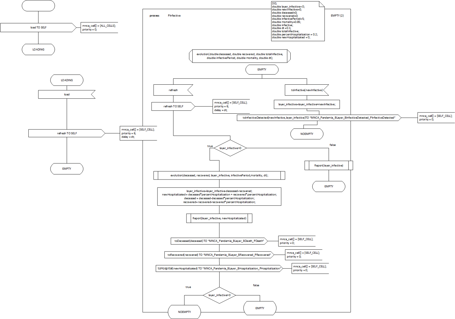
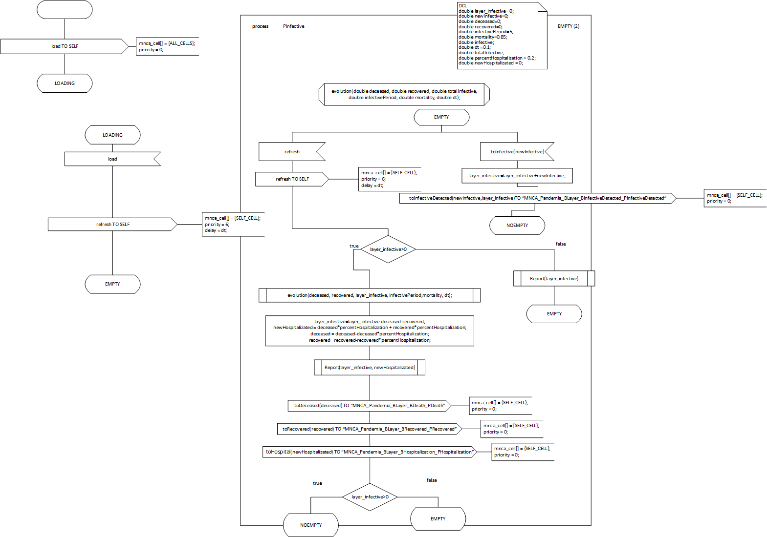
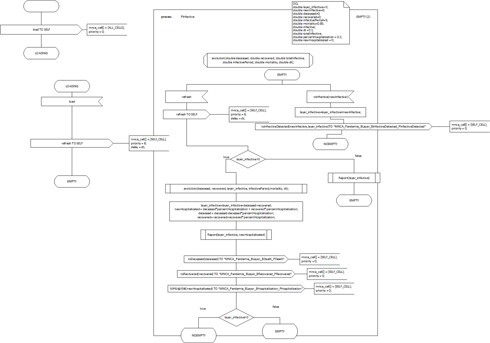
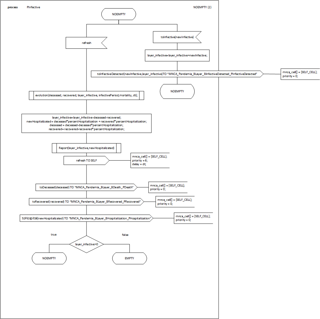
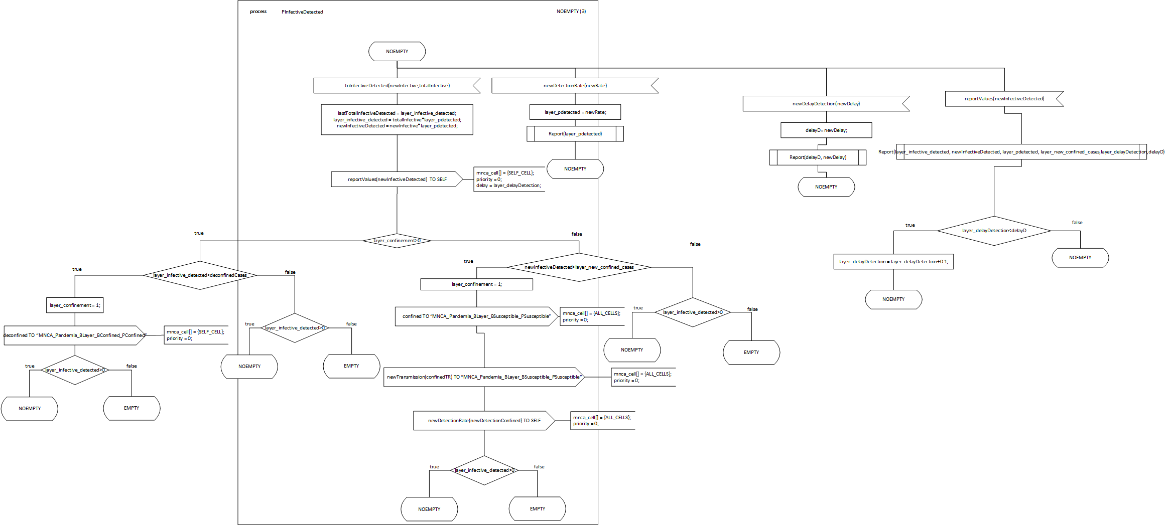
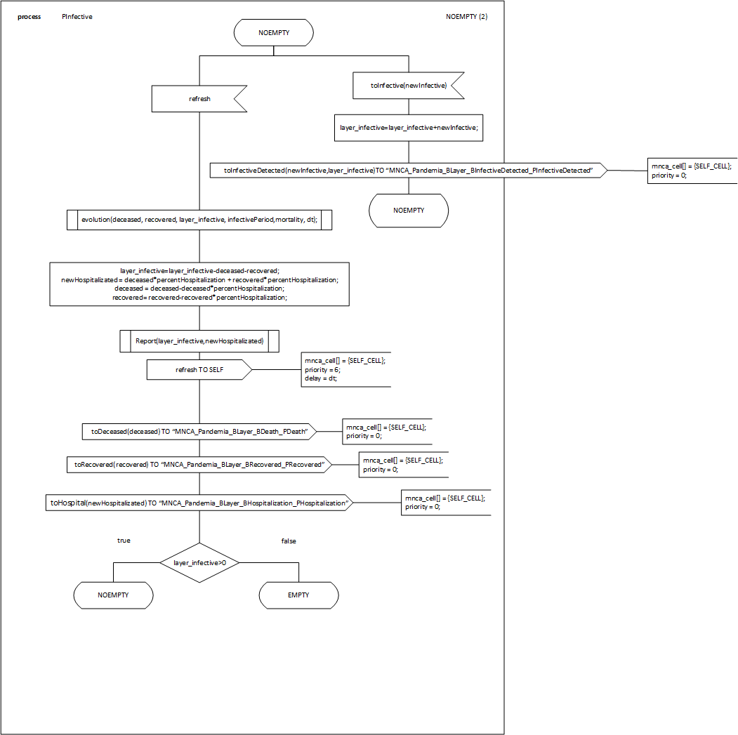
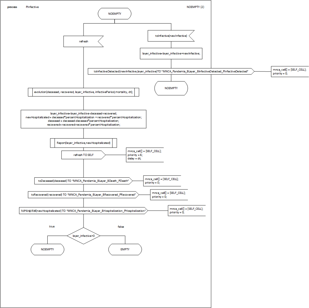
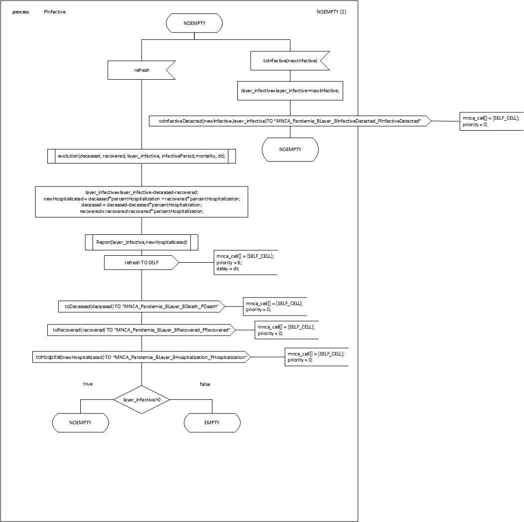
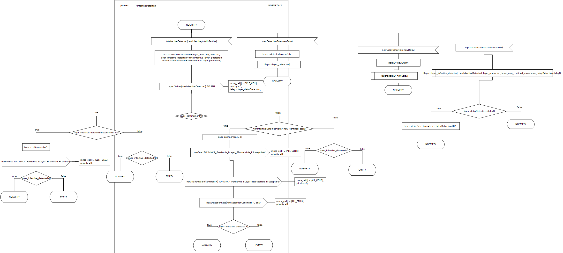
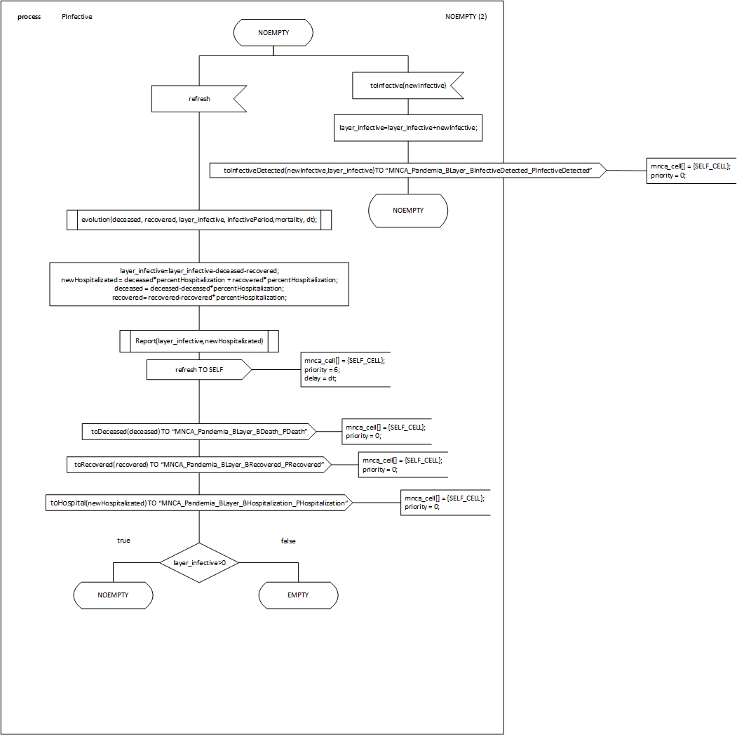
PInfective.vsdx
- evolution.vsdx
-
PInfective.vsdx
-
BConfined.vsdx
-
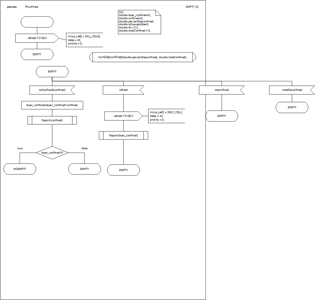
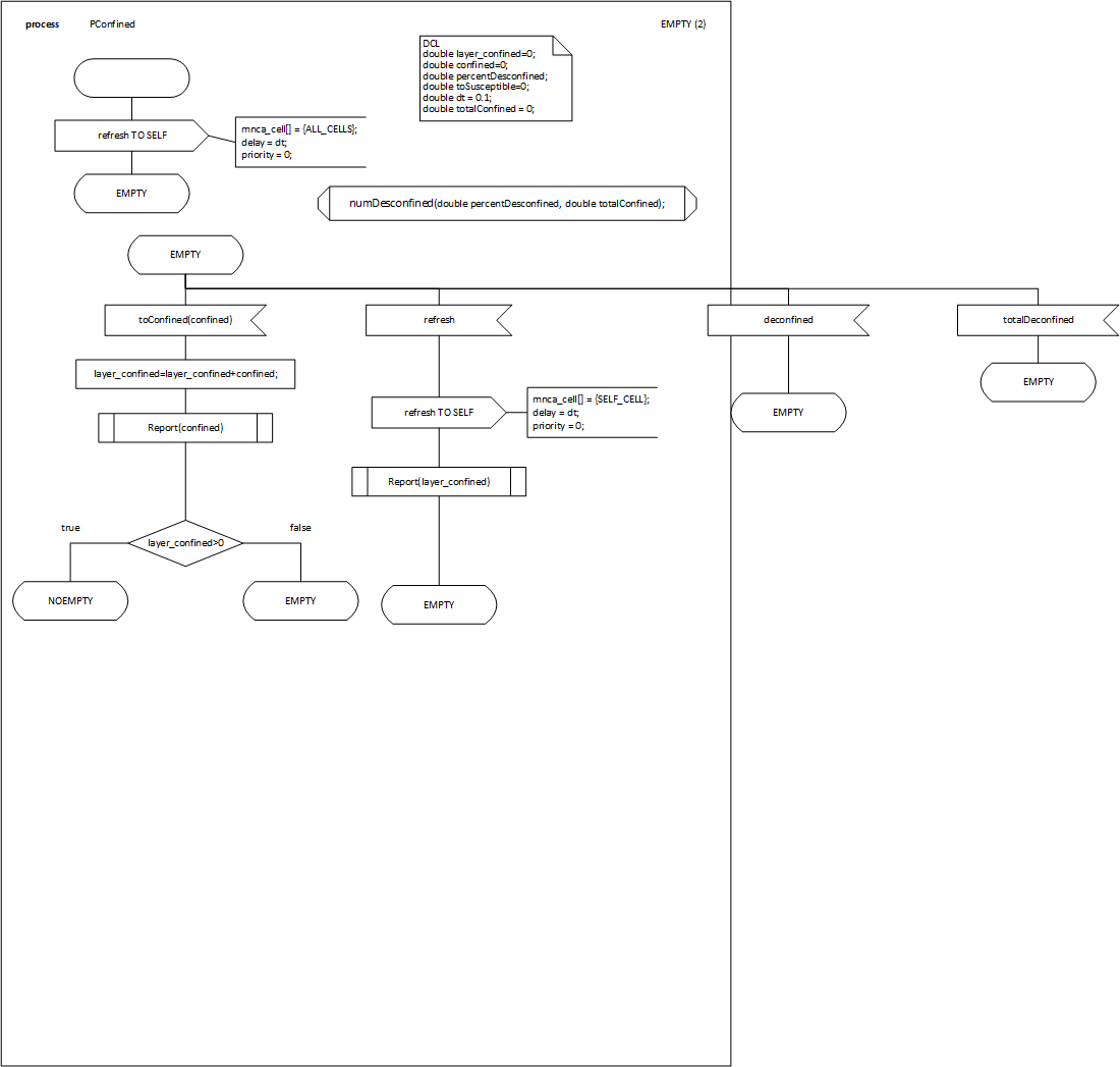
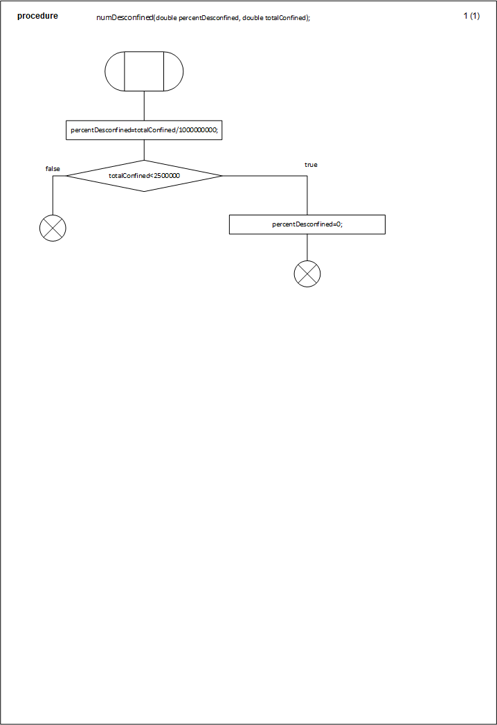
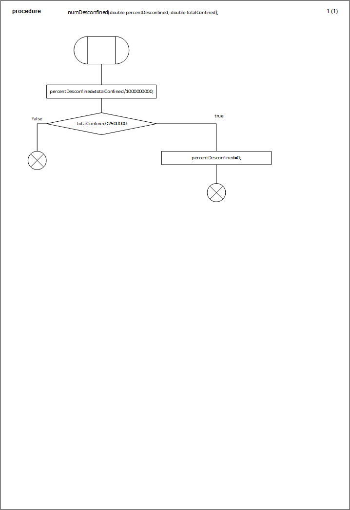
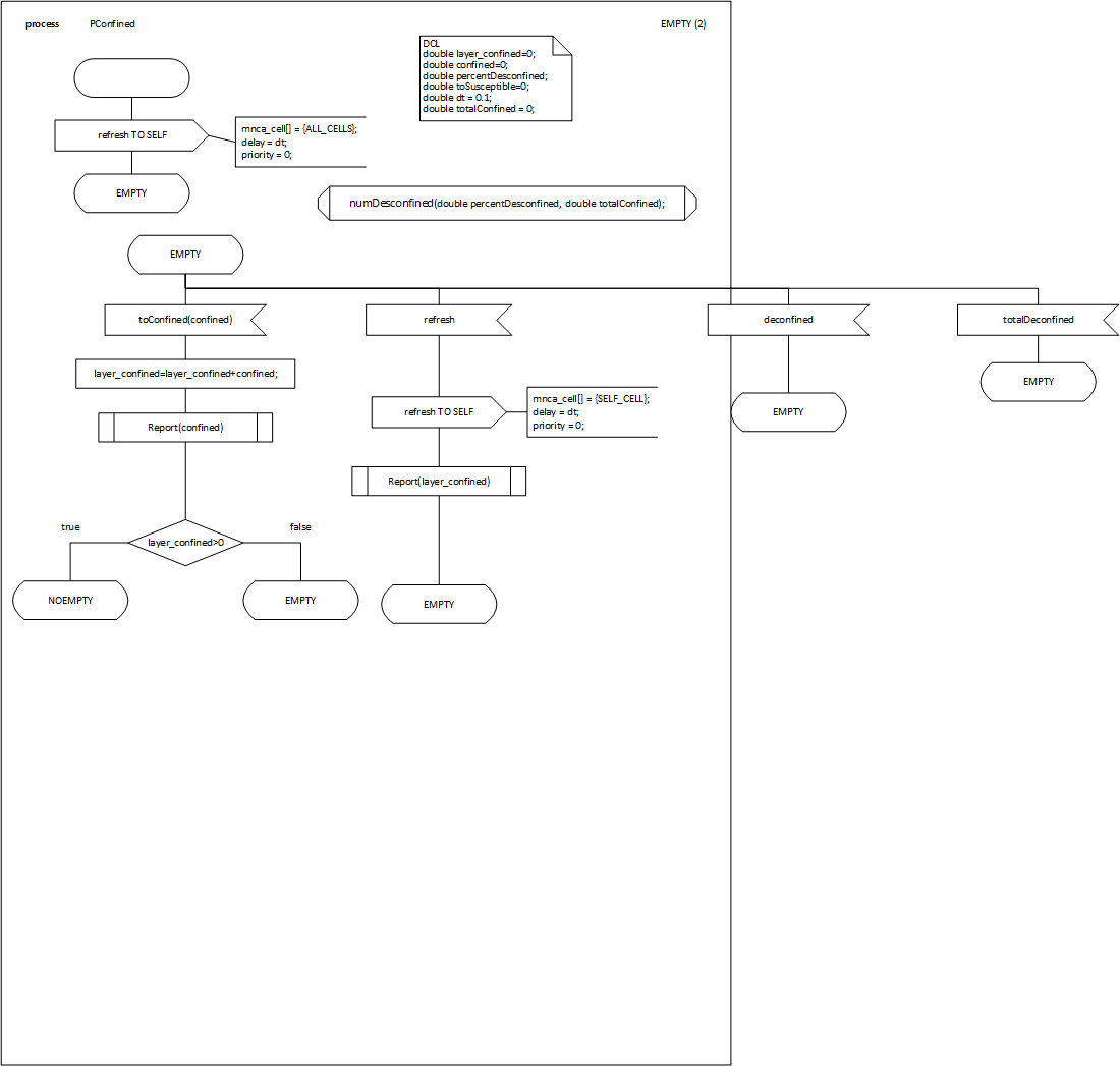
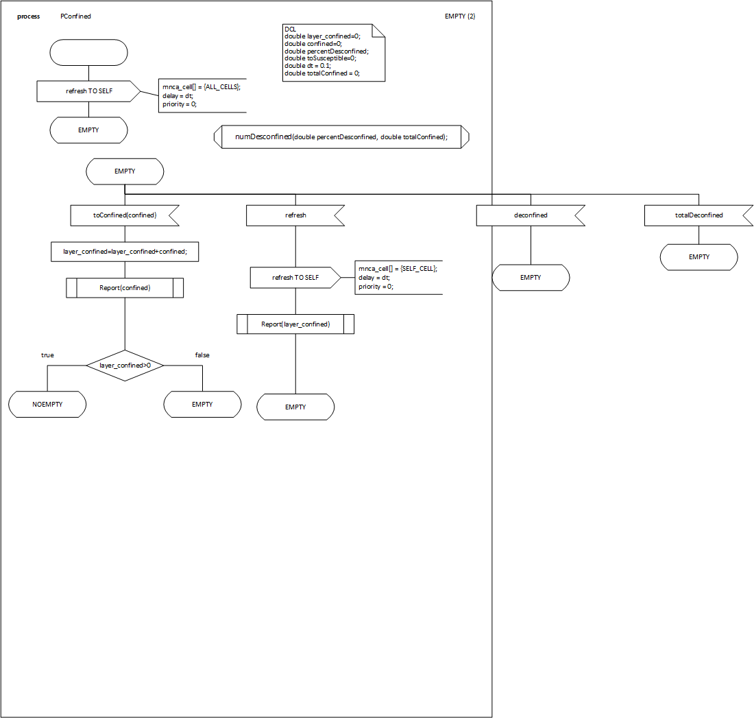
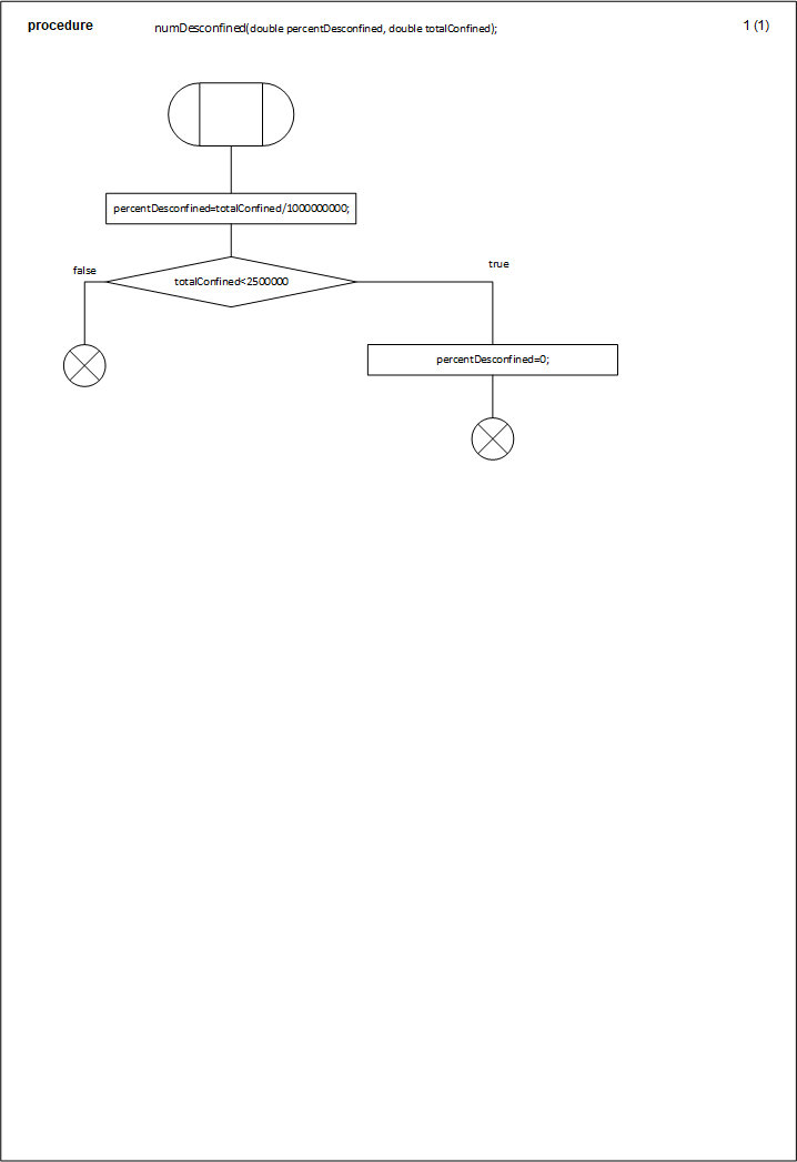
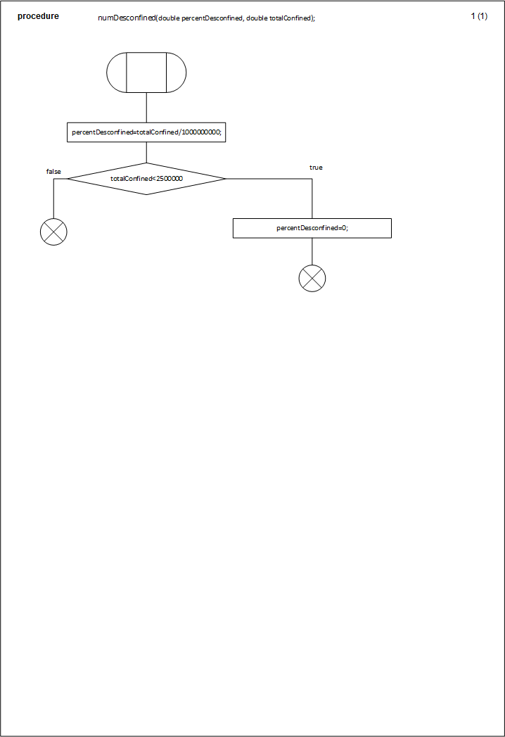
PConfined.vsdx
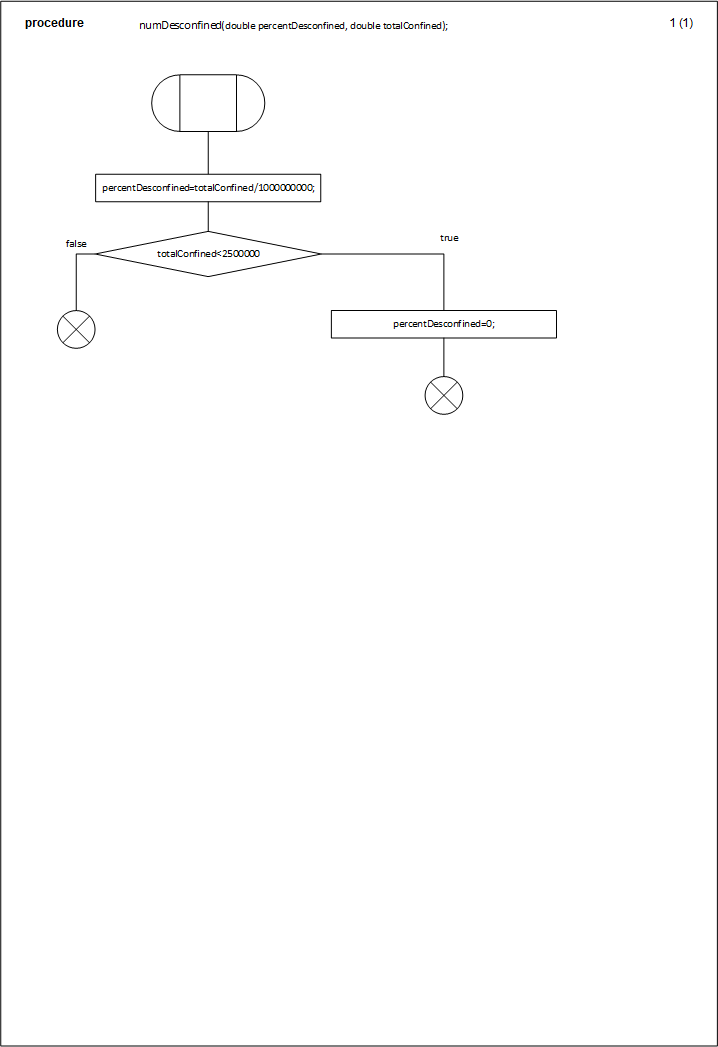
- numDesconfined.vsdx
-
PConfined.vsdx
-
BInfectiveDetected.vsdx
-
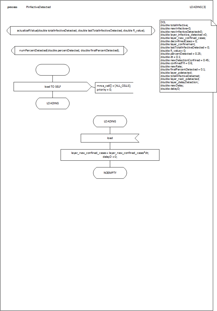
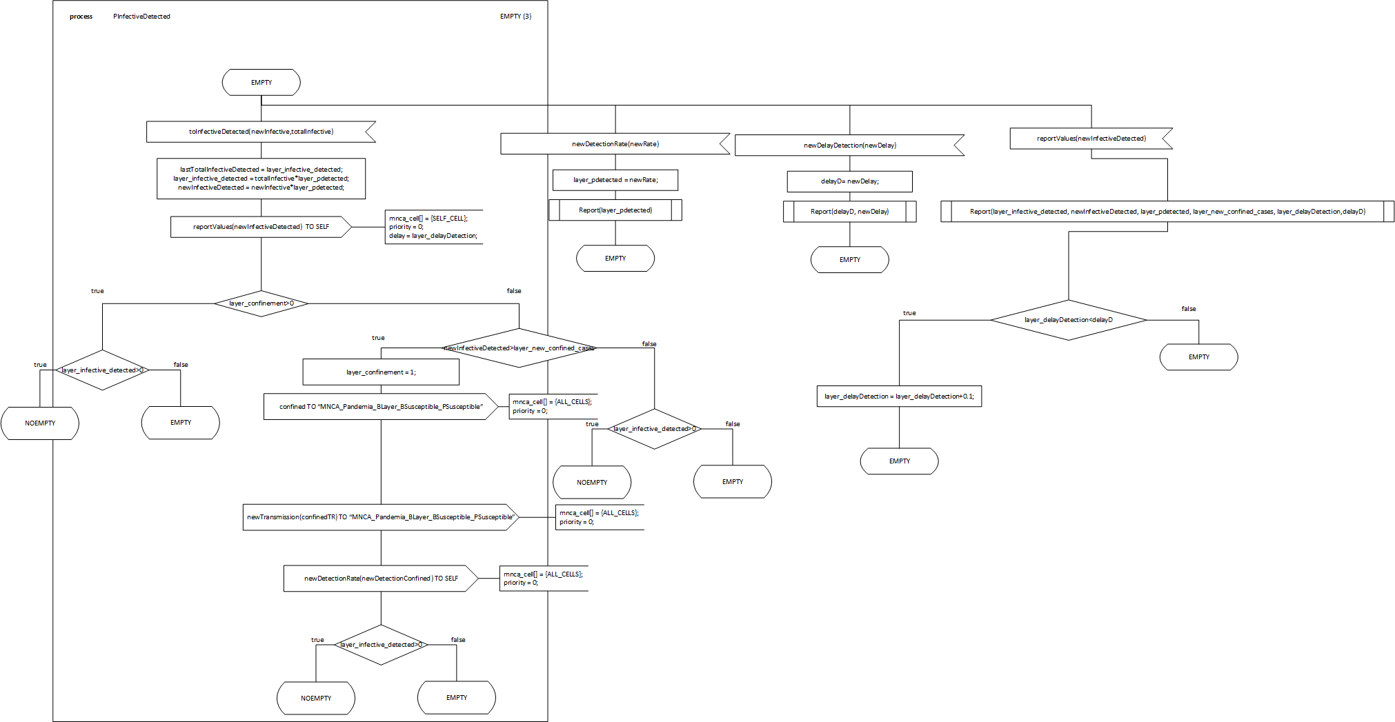
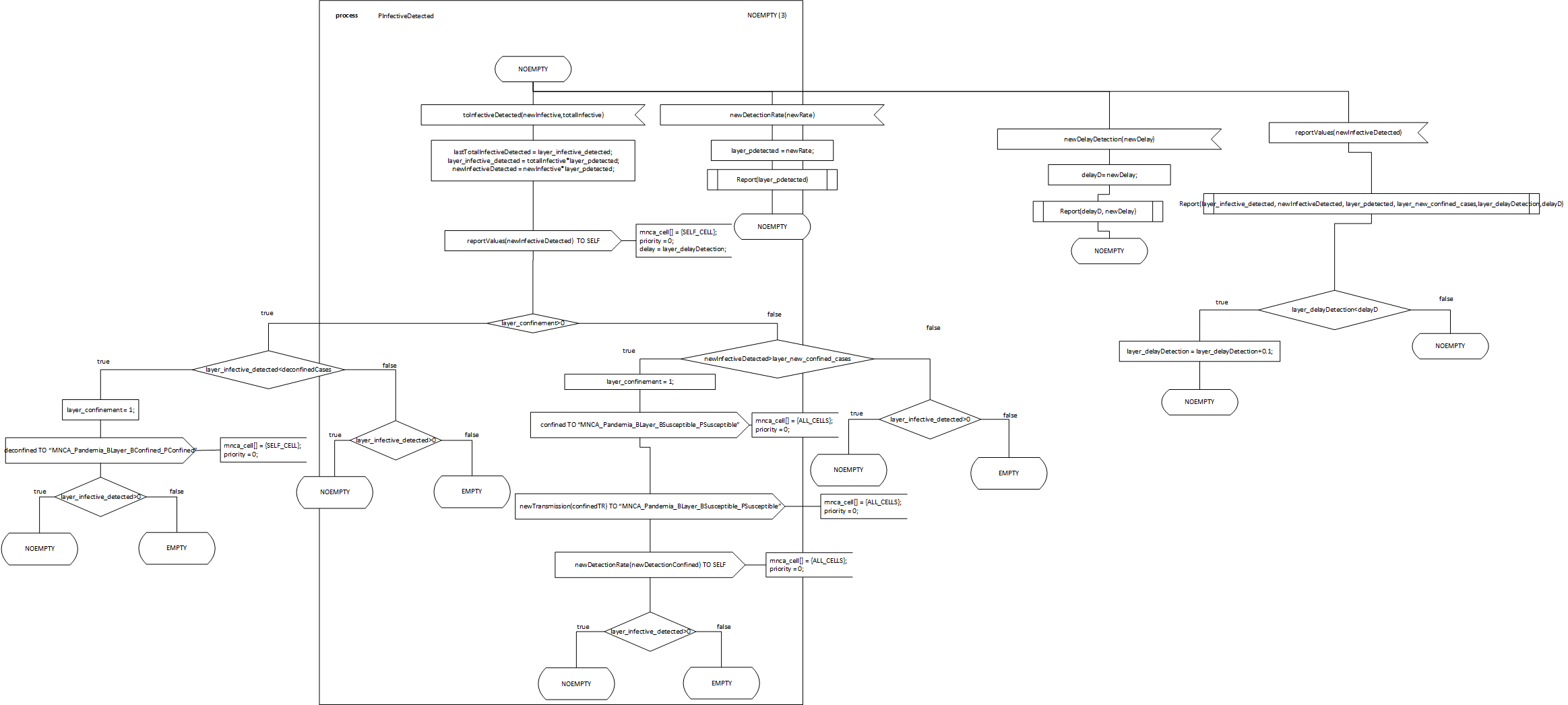
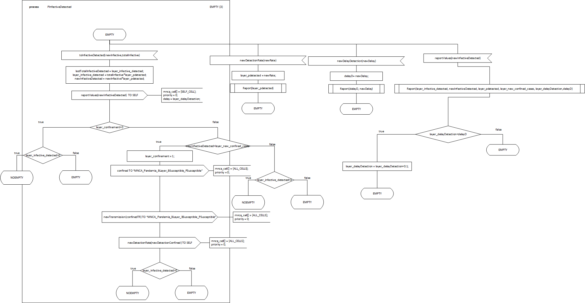
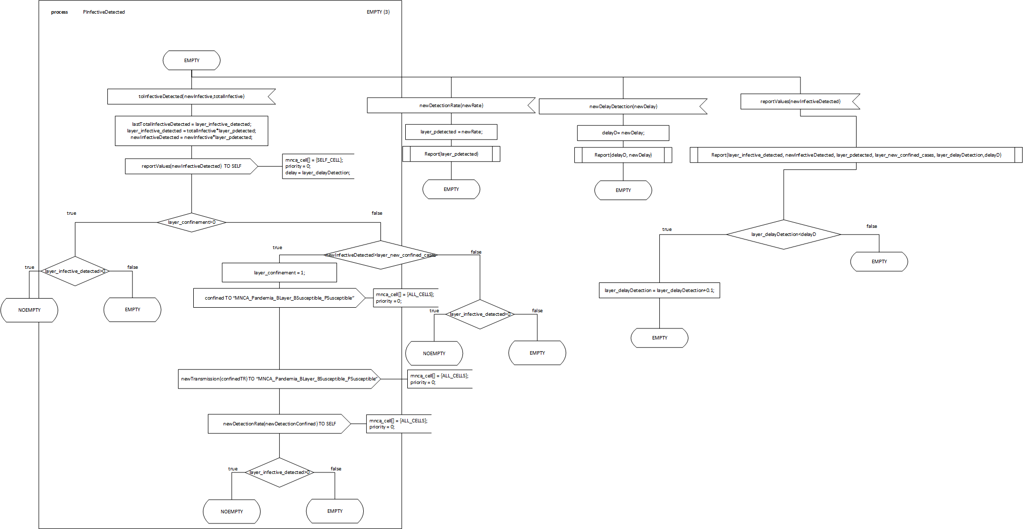
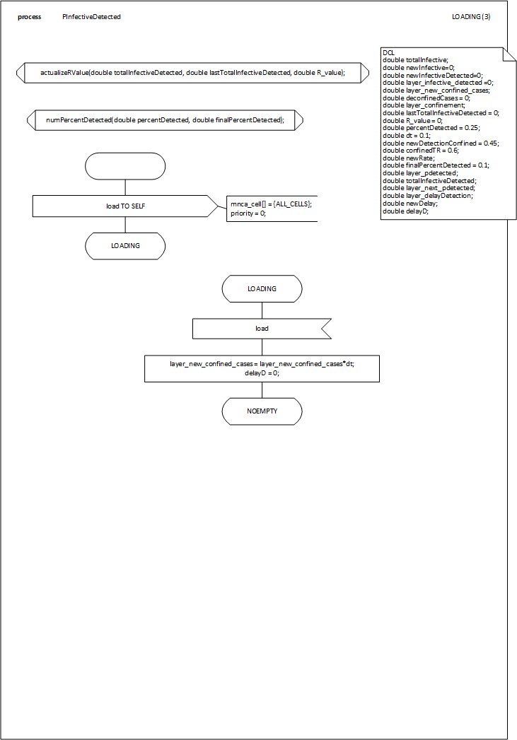
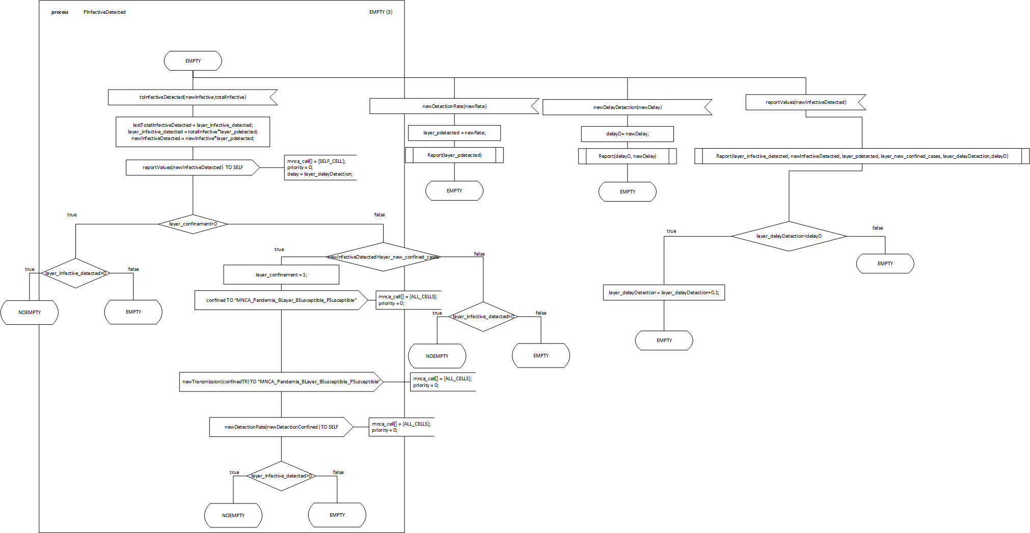
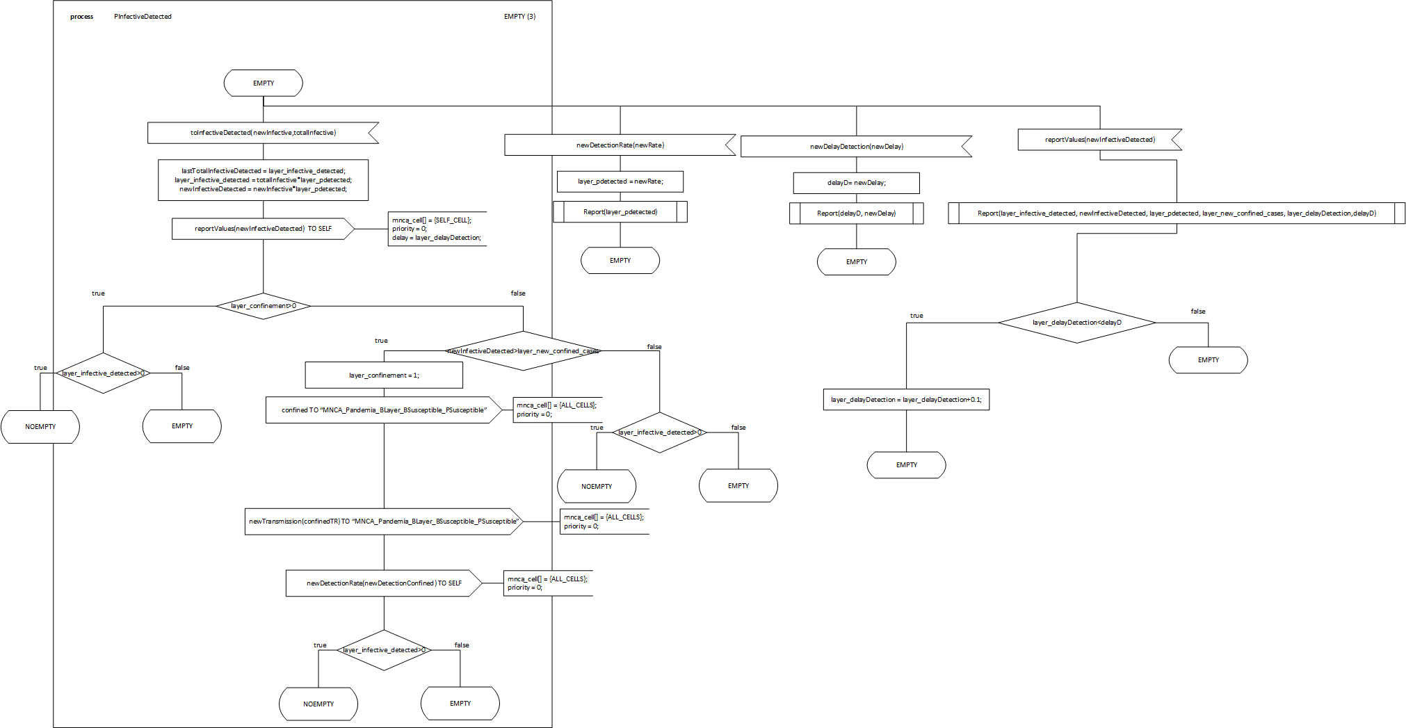
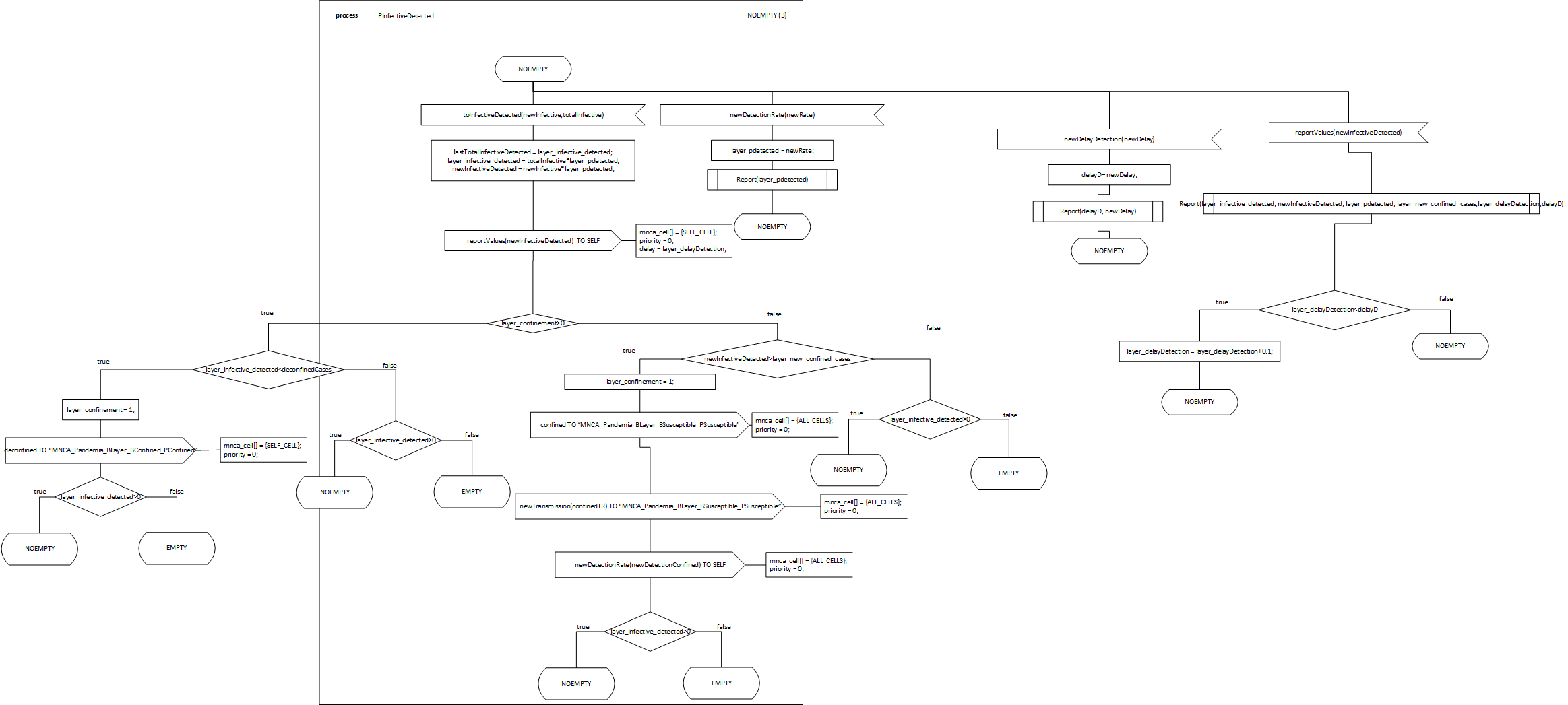
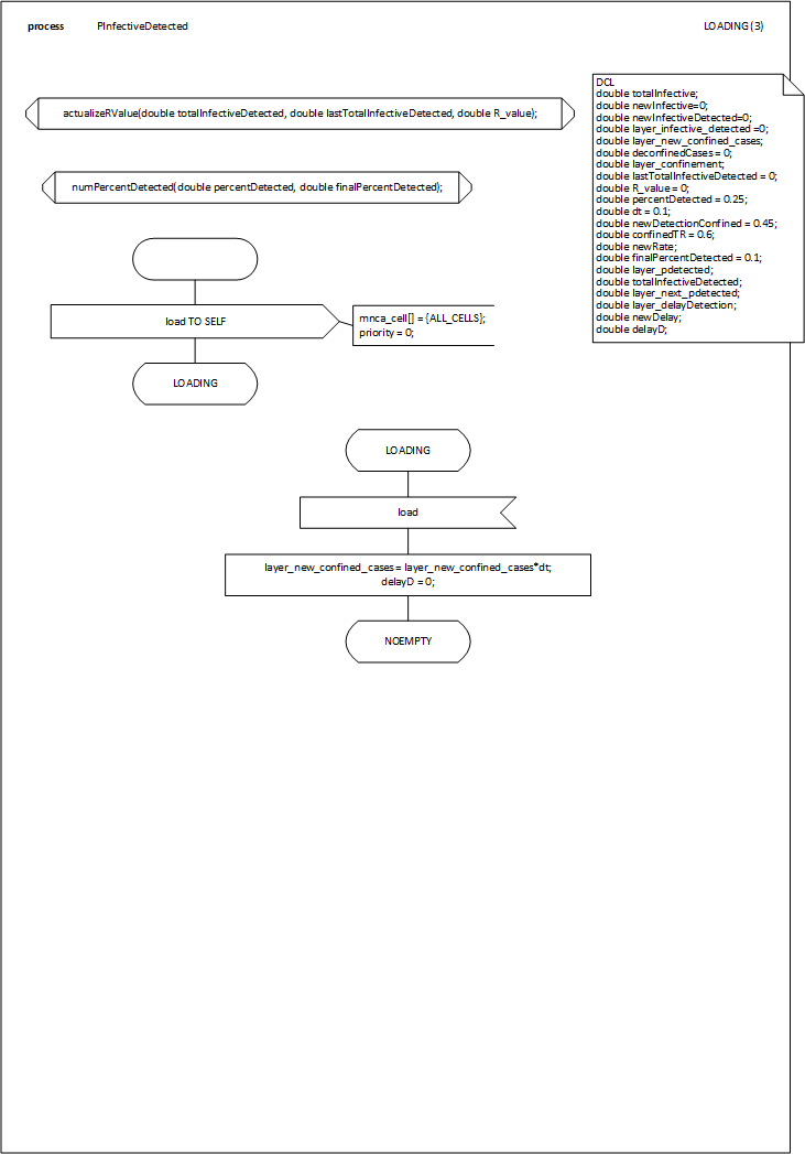
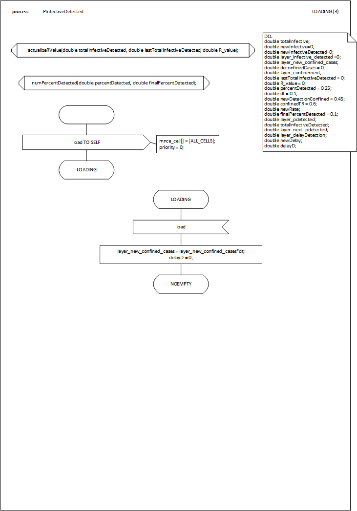
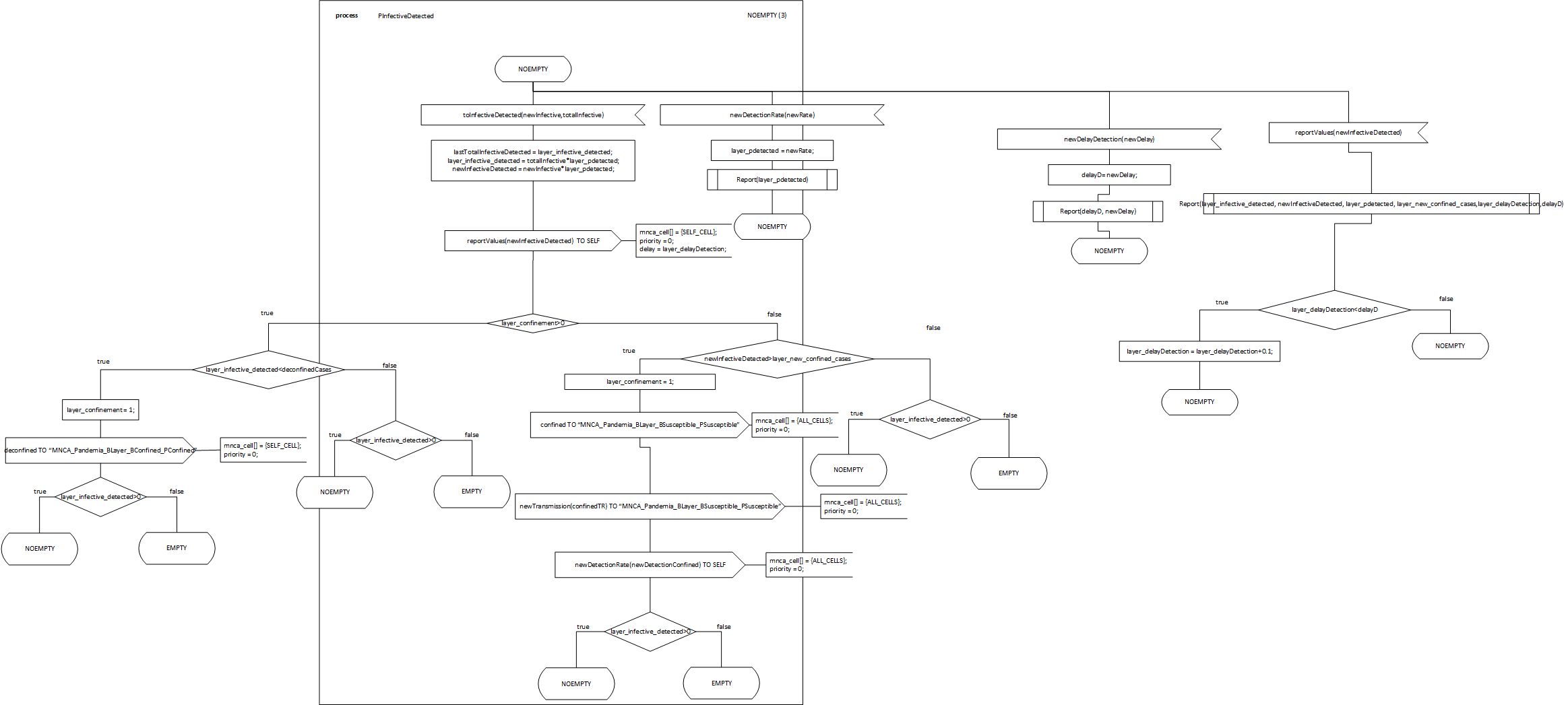
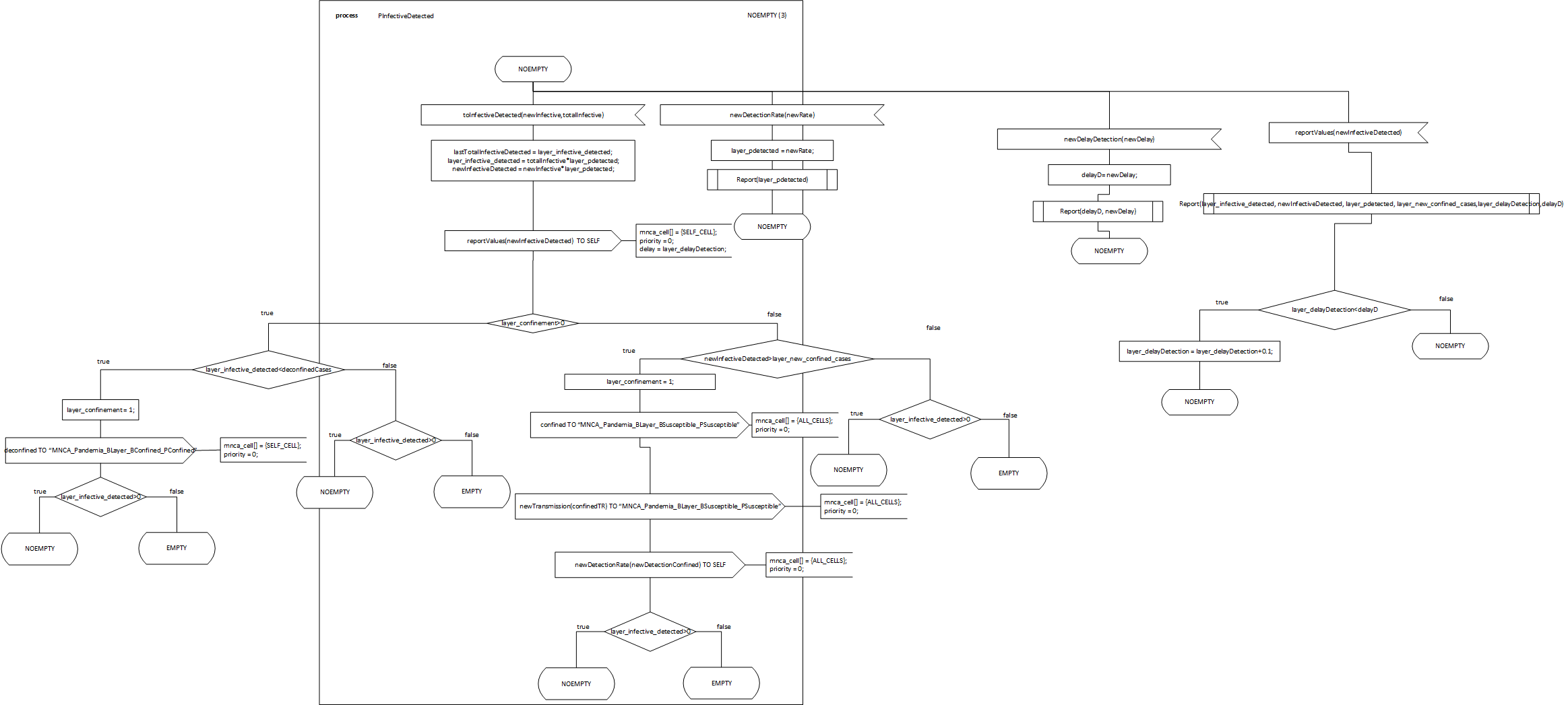
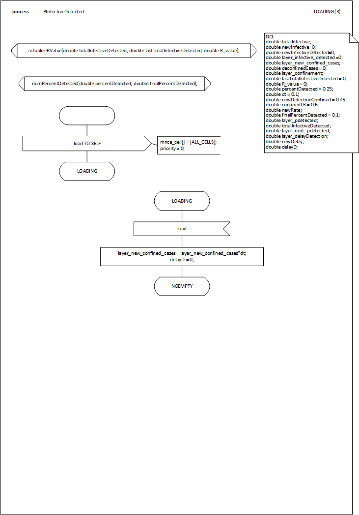
PInfectiveDetected.vsdx
- numPercentDetected.vsdx
- actualizeRValue.vsdx
-
PInfectiveDetected.vsdx
-
BContentionActions.vsdx
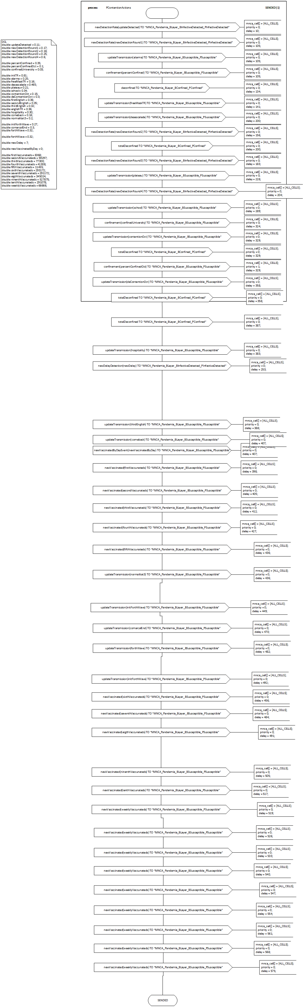
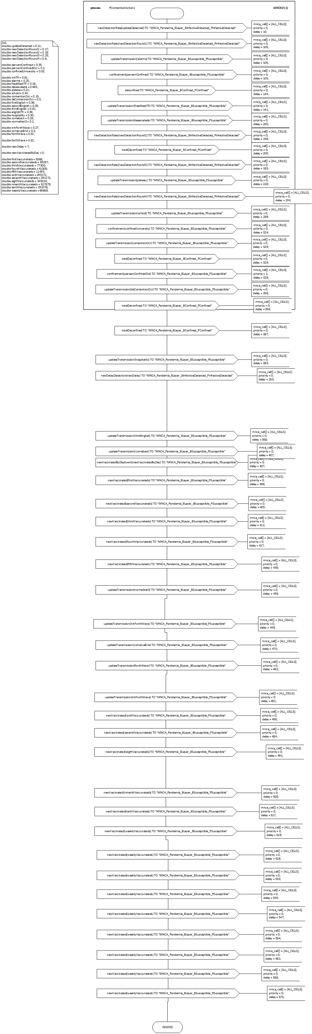
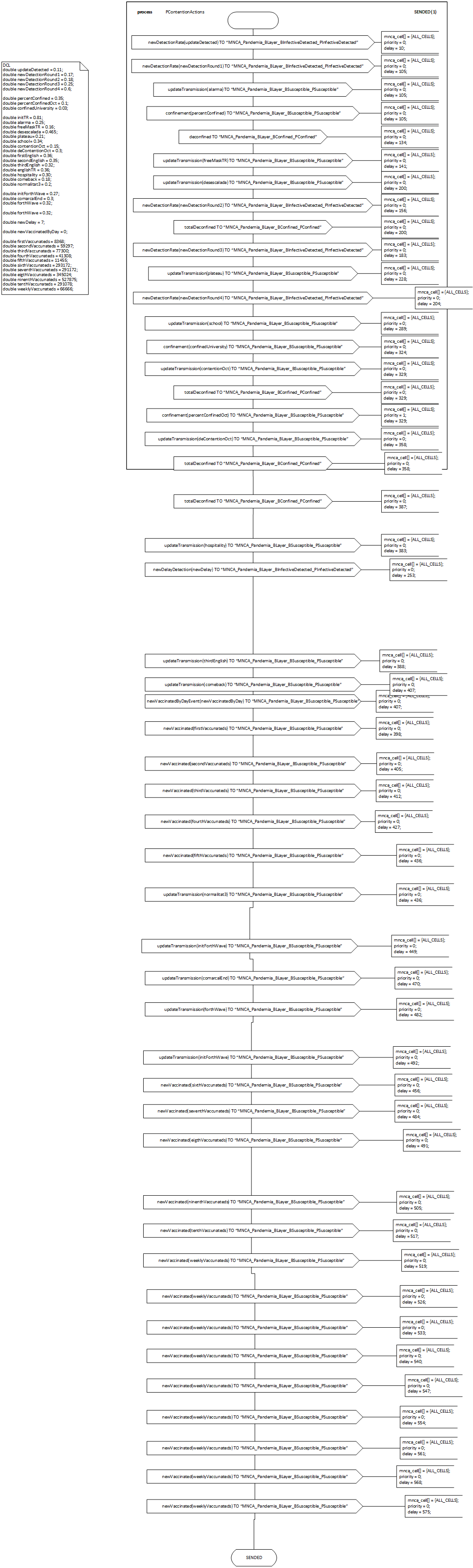
- PContentionActions.vsdx
-
BHospitalization.vsdx
-
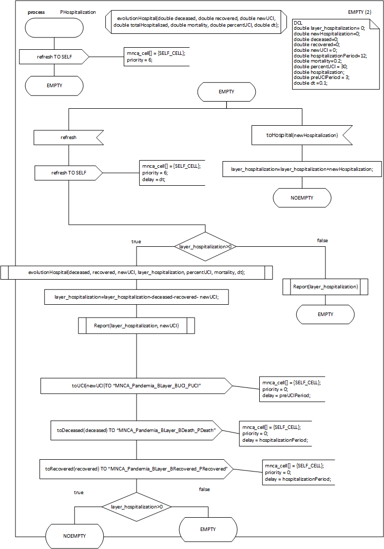
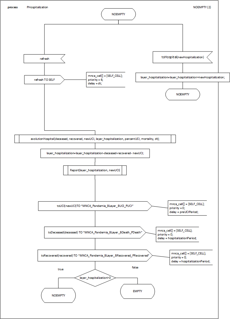
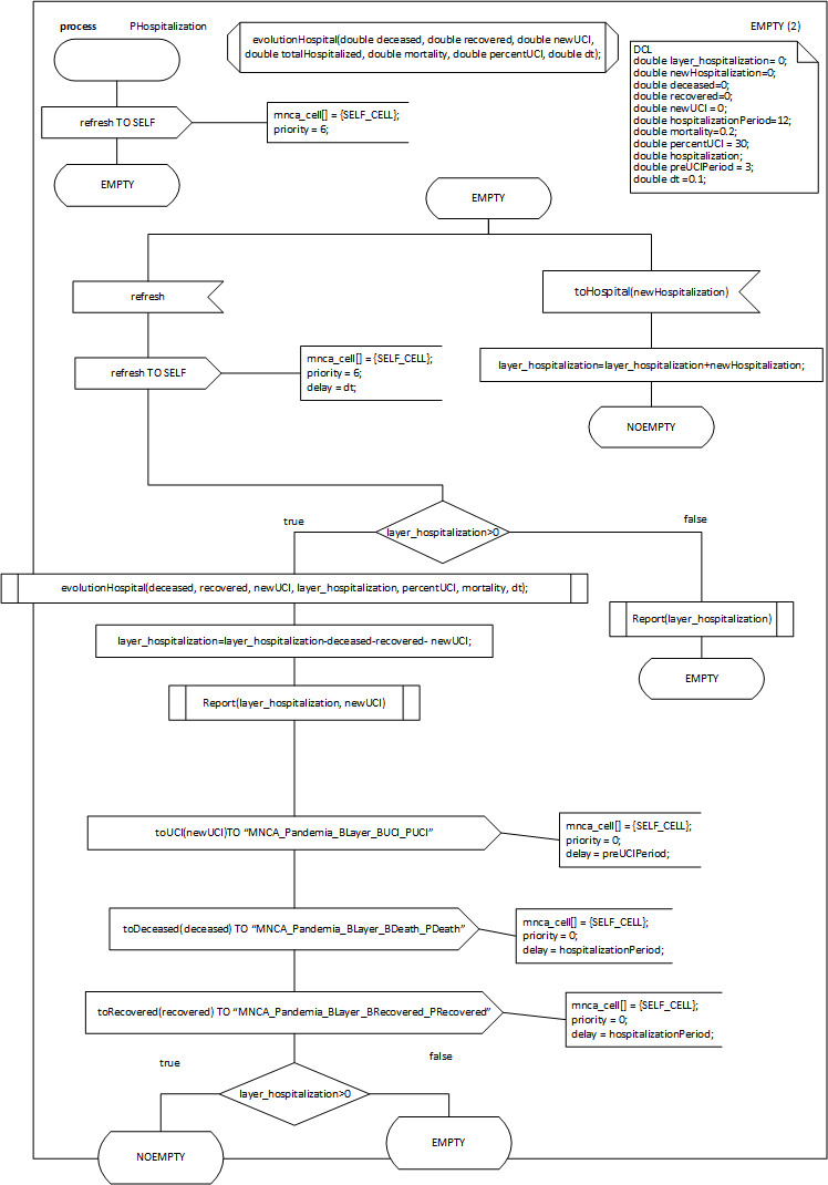
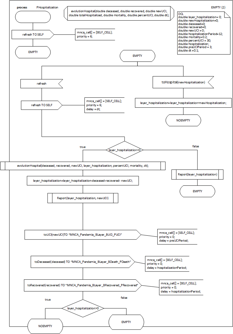
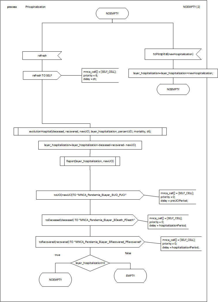
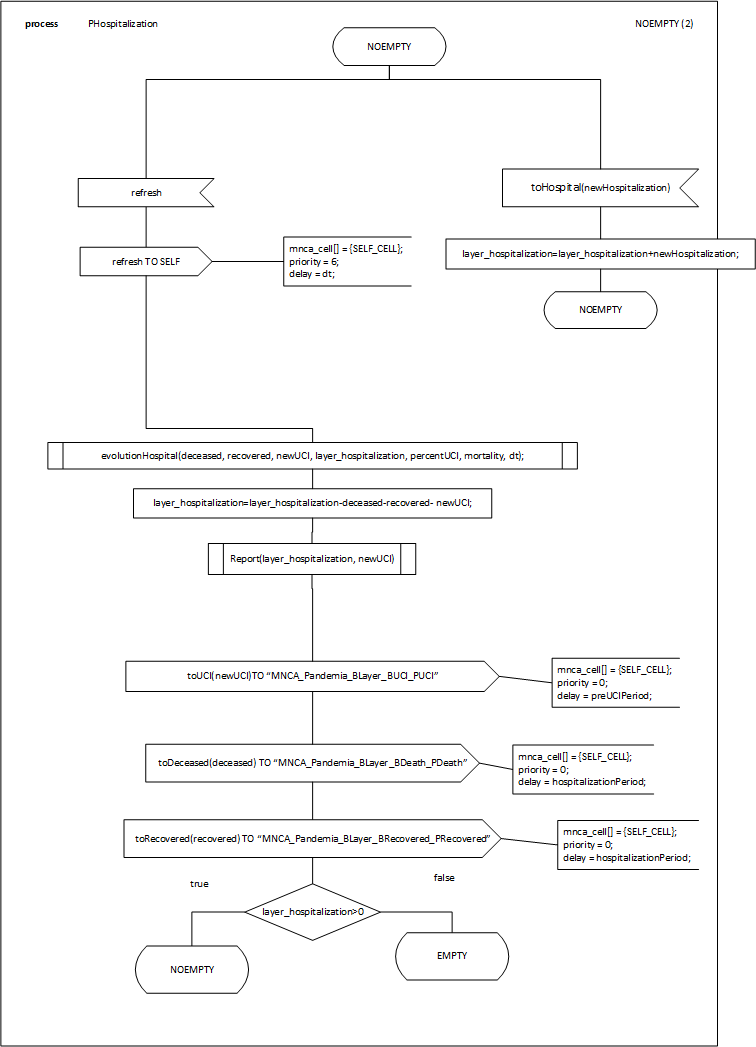
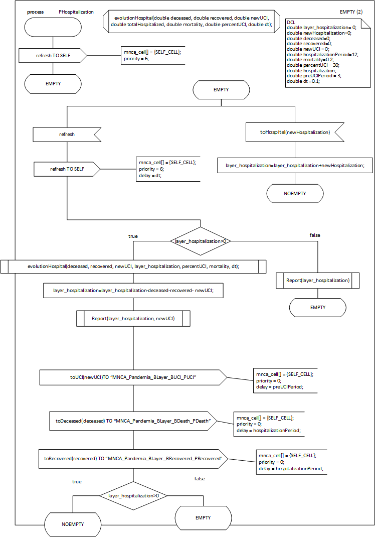
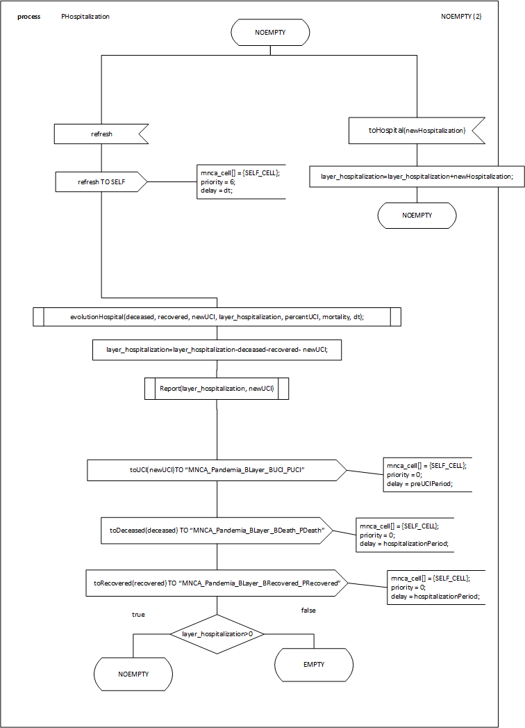
PHospitalization.vsdx
- evolutionHospital.vsdx
-
PHospitalization.vsdx
-
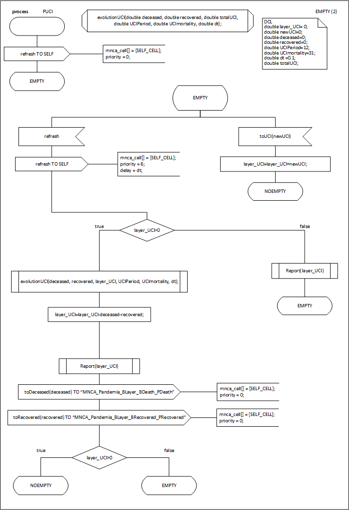
BUCI.vsdx
-
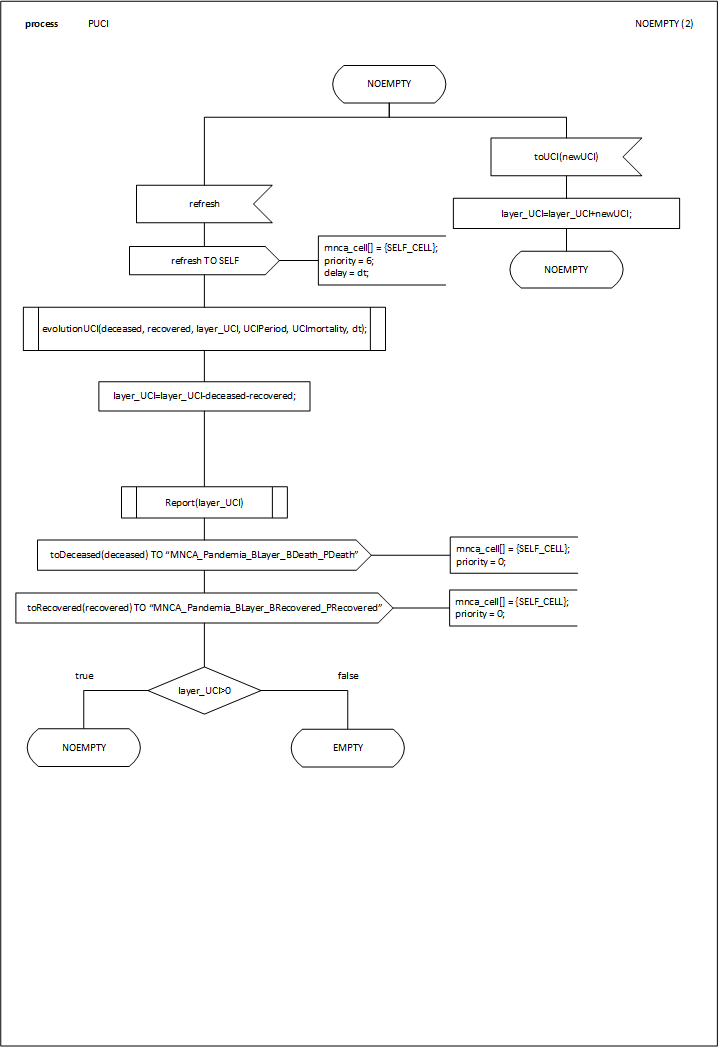
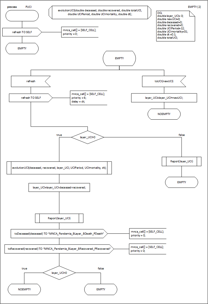
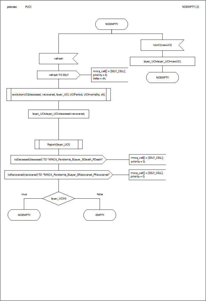
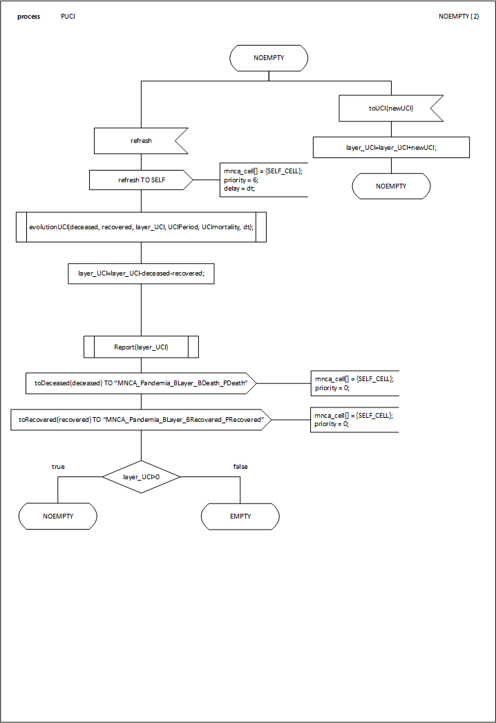
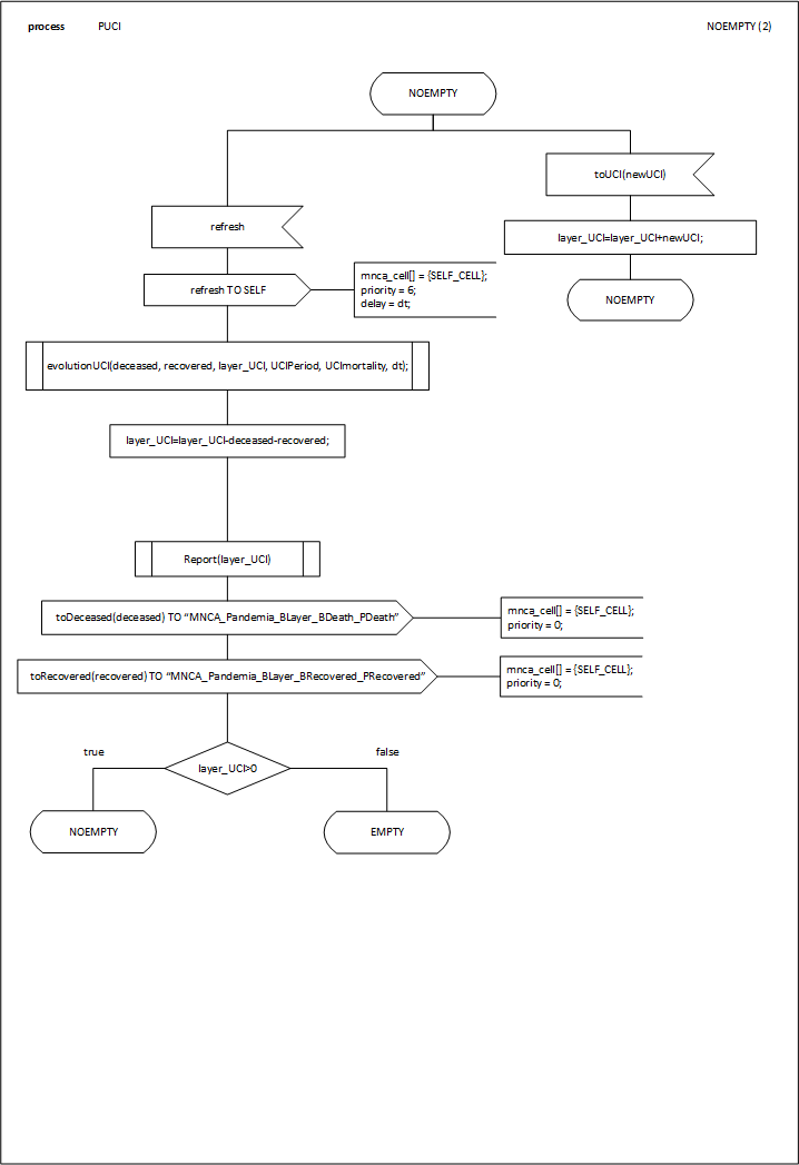
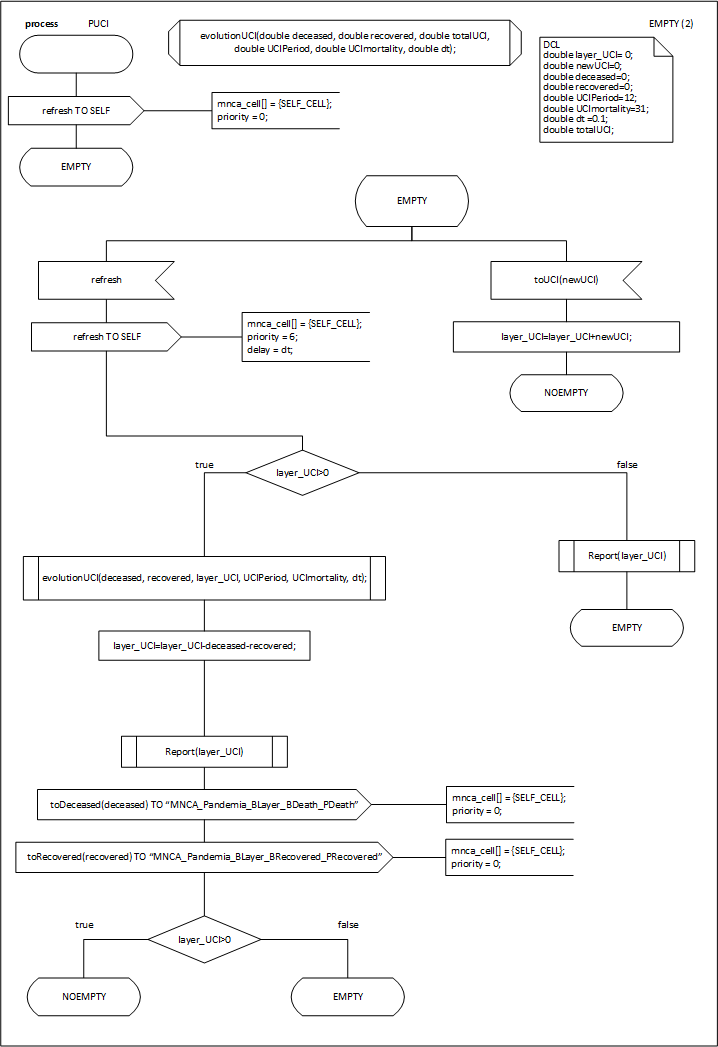
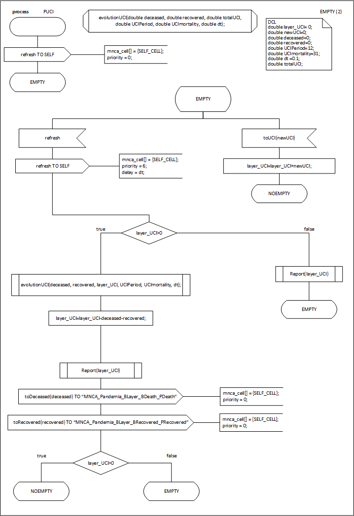
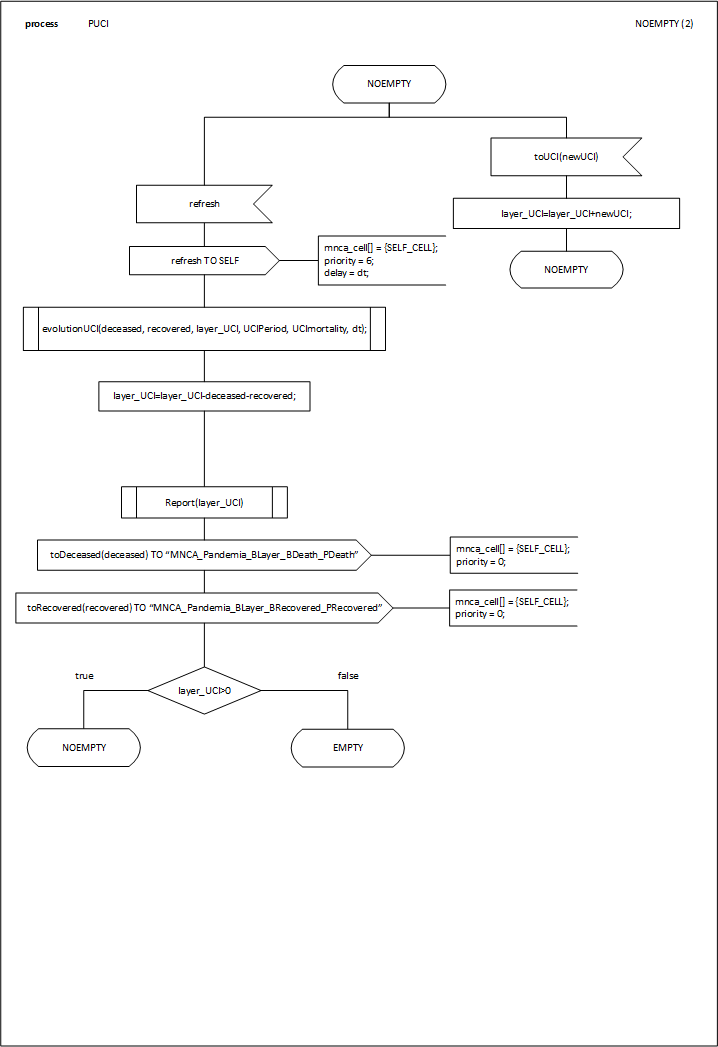
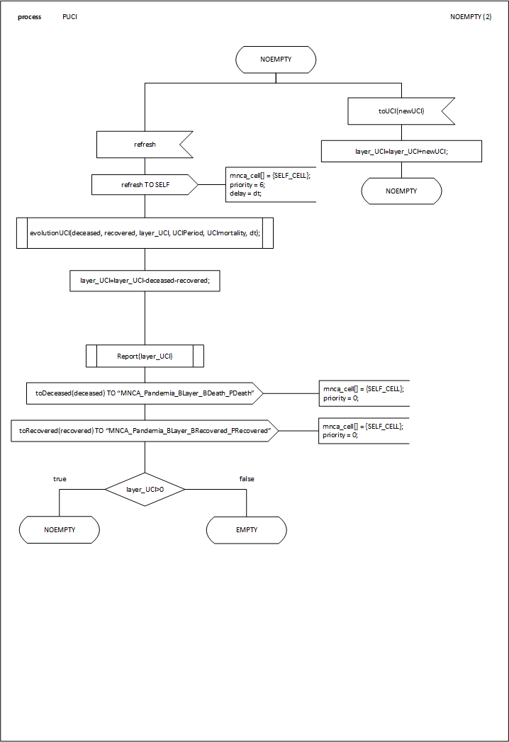
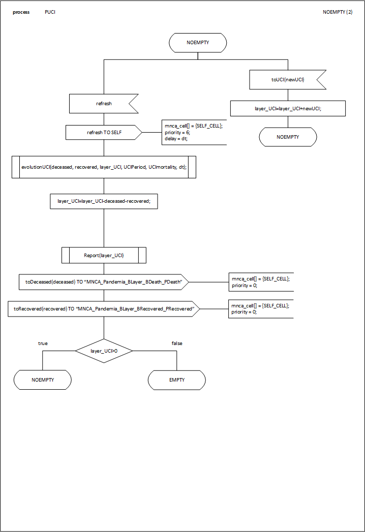
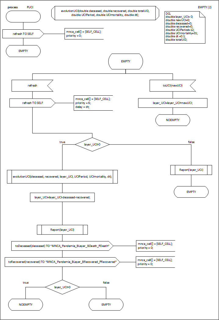
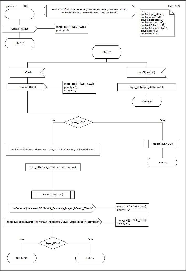
PUCI.vsdx
- evolutionUCI.vsdx
-
PUCI.vsdx
-
BVaccinated.vsdx
-
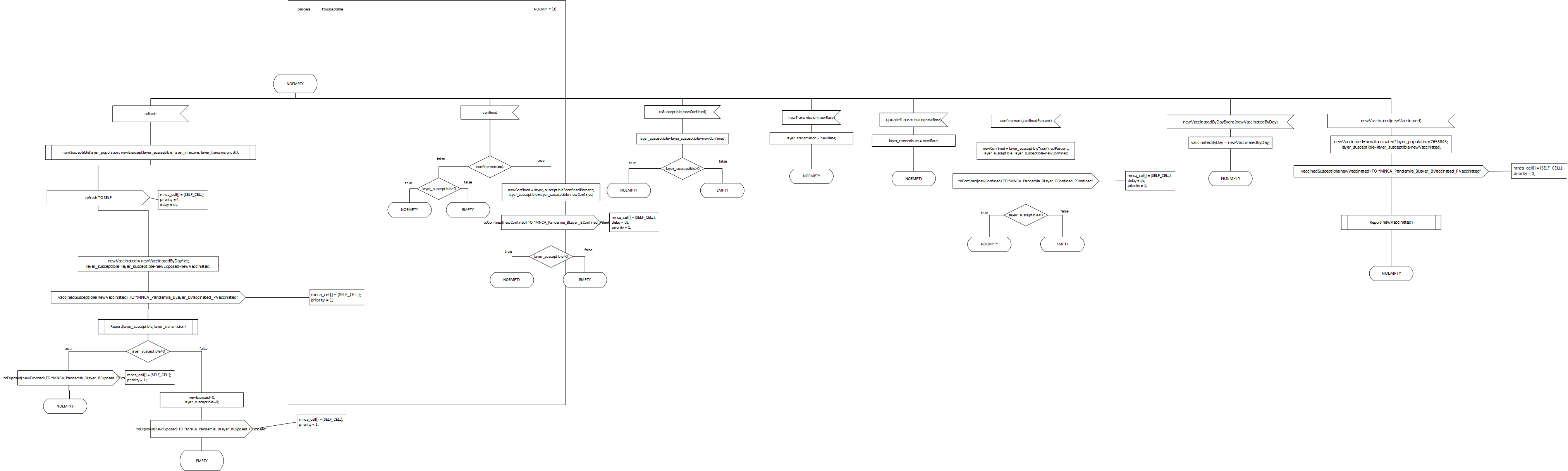
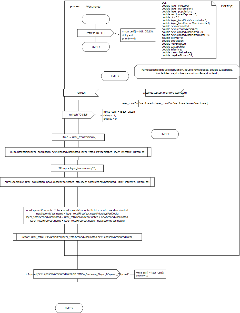
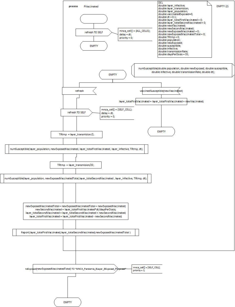
PVaccinated.vsdx
- numSusceptible.vsdx
-
PVaccinated.vsdx
-
BSusceptible.vsdx
-
BLayer.vsdx
-
MNCA_Pandemia.vsdx
-
Orphand Visio Files
- actualizePDetected.vsdx
- BExposedSuperSpreaders.vsdx
- BInfective - copia.vsdx
- BInfectiveDetected - copia.vsdx
- numSusceptible-SS.vsdx
- PSusceptible-SS.vsdx
-
Visio Files with DCLS
- MNCA_Pandemia.vsdx
- PSusceptible.vsdx
- PExposed.vsdx
- PDeath.vsdx
- PRecovered.vsdx
- PInfective.vsdx
- PConfined.vsdx
- PInfectiveDetected.vsdx
- PContentionActions.vsdx
- PHospitalization.vsdx
- PUCI.vsdx
- PVaccinated.vsdx
MNCA_Pandemia.vsdx
| Values | ||
|---|---|---|
| Type | Name | Parent |
| char* | layer_main | 'Initialize.img' |
| char* | layer_population | 'Population.img' |
| char* | layer_initial_infective | 'Initial_infective.img' |
| char* | layer_infective | 'Infective.img' |
| char* | layer_susceptible | 'Susceptible.img' |
| char* | layer_exposed | 'Exposed.img' |
| char* | layer_recovered | 'Recovered.img' |
| char* | layer_deceased | 'Deceased.img' |
| char* | layer_confined | 'Confined.img' |
| char* | layer_new_exposed | 'New_exposed.img' |
| char* | layer_new_infective | 'New_infective.img' |
| char* | layer_infective_detected | 'Infective_detected.img' |
| char* | layer_transmision | 'Transmision.img' |
| char* | layer_pdetected | 'pDetected.img' |
| char* | layer_next_pdetected | 'Next_pDetected.img' |
| char* | layer_confinement | 'Confinement.img' |
| char* | layer_new_confined_cases | 'New_confined_cases.img' |
| char* | layer_UCI | 'UCI.img' |
| char* | layer_hospitalization | 'Hospitalization.img' |
| char* | layer_delayDetection | 'DelayDetection.img' |
| char* | layer_totalFirstVaccinated | 'TotalFirstVaccinated.img' |
| char* | layer_totalSecondVaccinated | 'TotalSecondVaccinated.img' |
PSusceptible.vsdx
| Values | ||
|---|---|---|
| Type | Name | Parent |
| double | layer_population | |
| double | layer_susceptible | |
| double | layer_initial_infective | |
| double | layer_infective | |
| double | layer_transmision | |
| double | recovered | 0 |
| double | deceased | 0 |
| double | newRate | |
| double | newExposed | 0 |
| double | newInfective | 1 |
| double | infective | 0 |
| double | dt | 0.1 |
| double | confinedPercent | 0.3 |
| double | confinement | 1 |
| double | newConfined | 0 |
| double | percentDesconfined | |
| double | totalPopulation | |
| double | susceptible | |
| double | population | |
| double | transmissionRate | |
| double | initial_infective | 1 |
| double | first_infective | 0 |
| double | vaccinatedByDay | 0 |
| double | newVaccinatedByDay | |
| double | newVaccinated | |
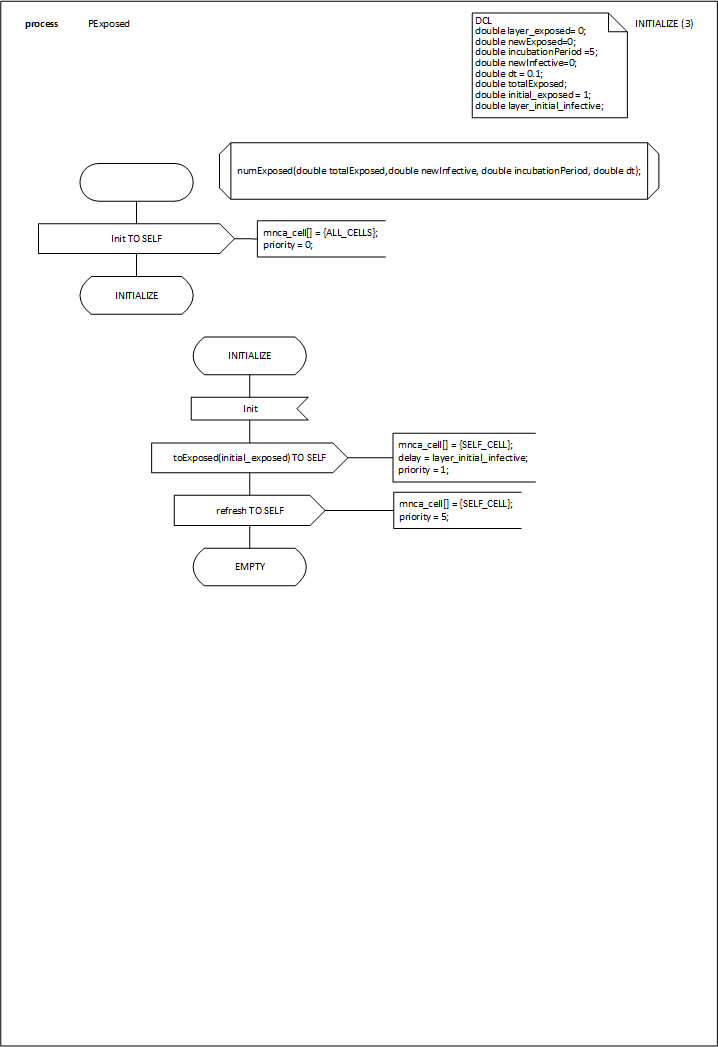
PInfective.vsdx
| Values | ||
|---|---|---|
| Type | Name | Parent |
| double | layer_infective | 0 |
| double | newInfective | 0 |
| double | deceased | 0 |
| double | recovered | 0 |
| double | infectivePeriod | 5 |
| double | mortality | 0.85 |
| double | infective | |
| double | dt | 0.1 |
| double | totalInfective | |
| double | percentHospitalization | 0.2 |
| double | newHospitalizated | 0 |
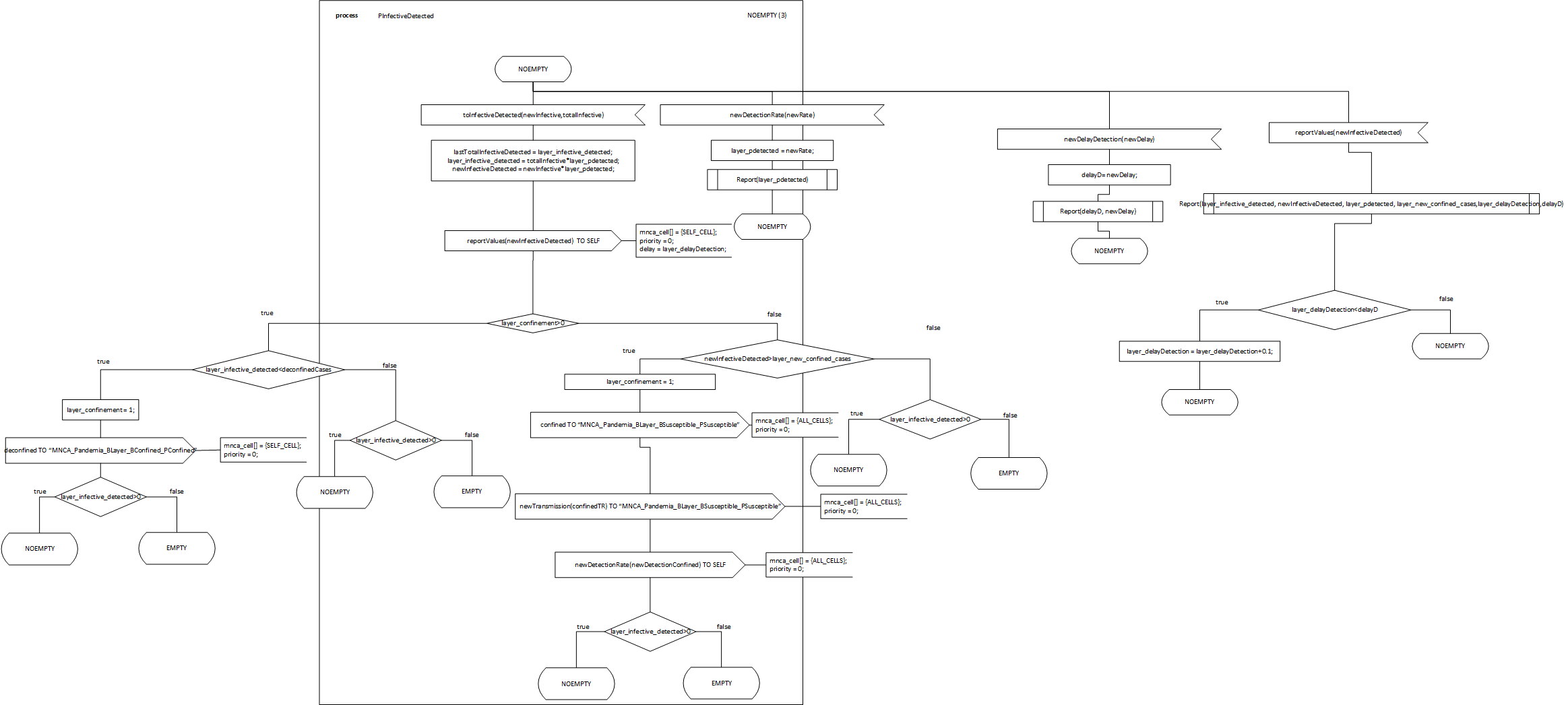
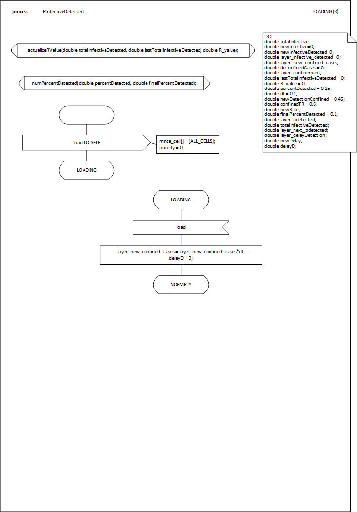
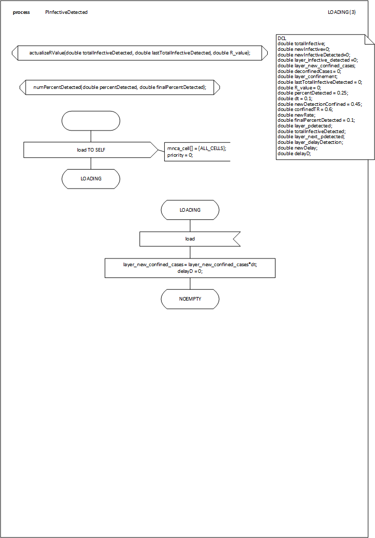
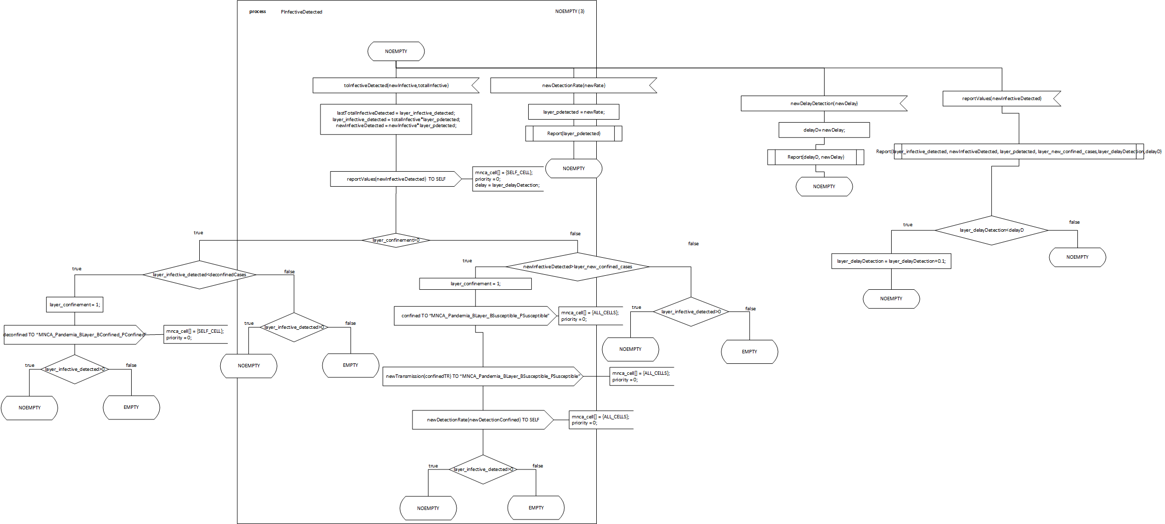
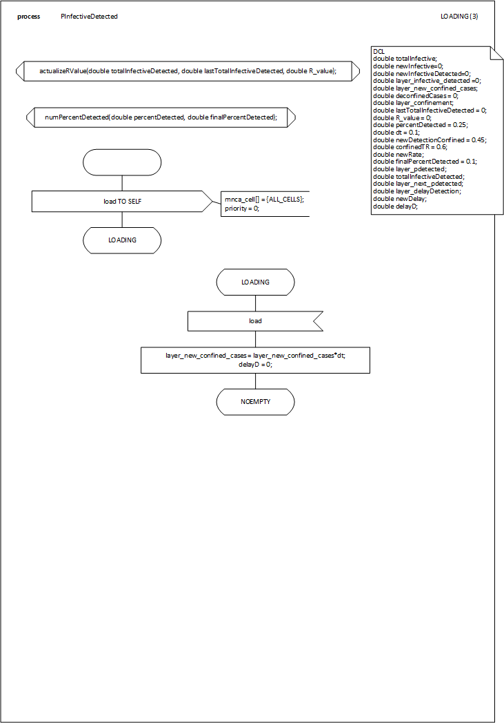
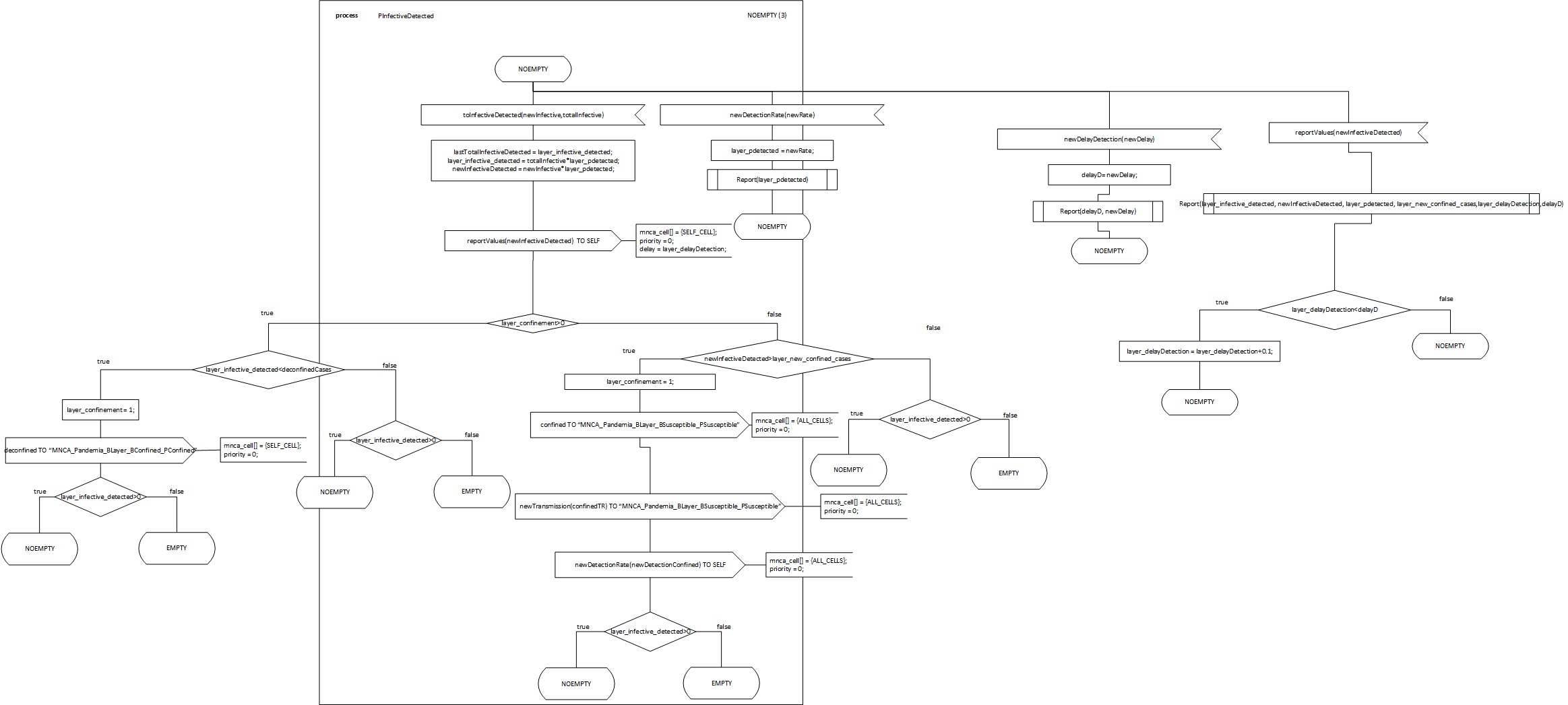
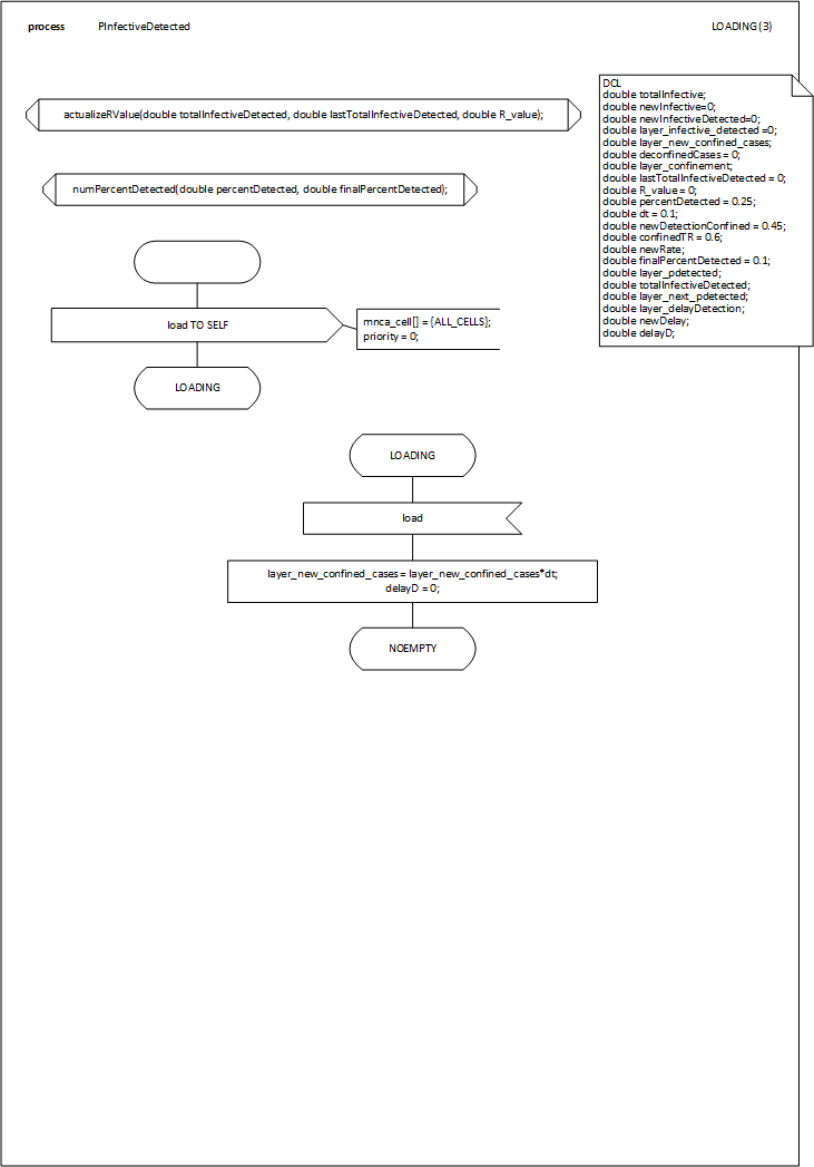
PInfectiveDetected.vsdx
| Values | ||
|---|---|---|
| Type | Name | Parent |
| double | totalInfective | |
| double | newInfective | 0 |
| double | newInfectiveDetected | 0 |
| double | layer_infective_detected | 0 |
| double | layer_new_confined_cases | |
| double | deconfinedCases | 0 |
| double | layer_confinement | |
| double | lastTotalInfectiveDetected | 0 |
| double | R_value | 0 |
| double | percentDetected | 0.25 |
| double | dt | 0.1 |
| double | newDetectionConfined | 0.45 |
| double | confinedTR | 0.6 |
| double | newRate | |
| double | finalPercentDetected | 0.1 |
| double | layer_pdetected | |
| double | totalInfectiveDetected | |
| double | layer_next_pdetected | |
| double | layer_delayDetection | |
| double | newDelay | |
| double | delayD | |
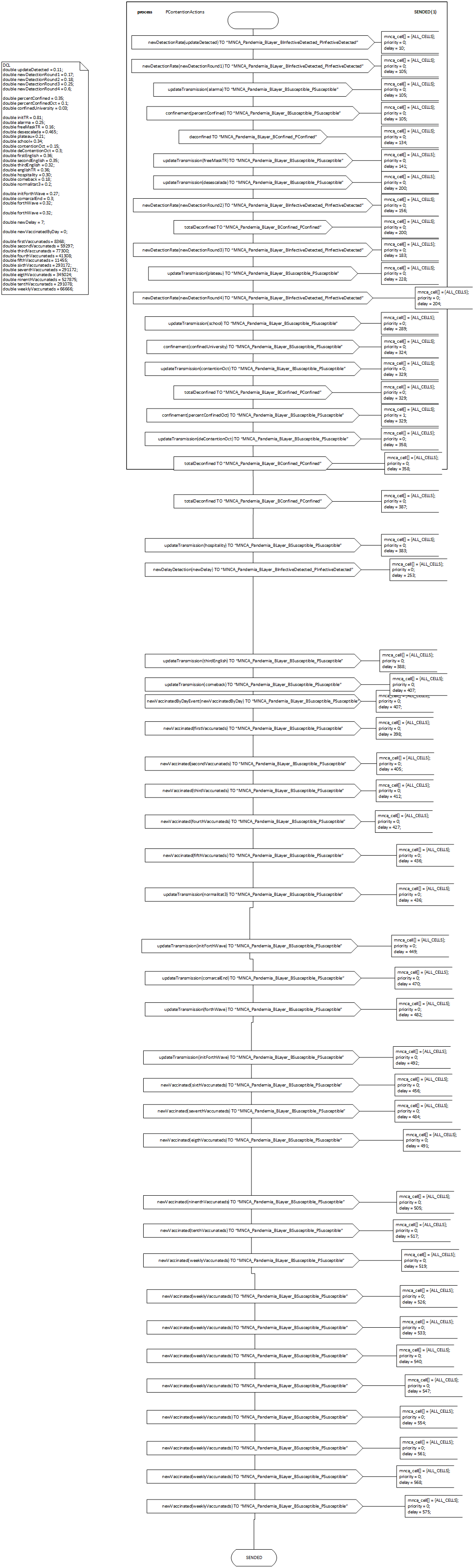
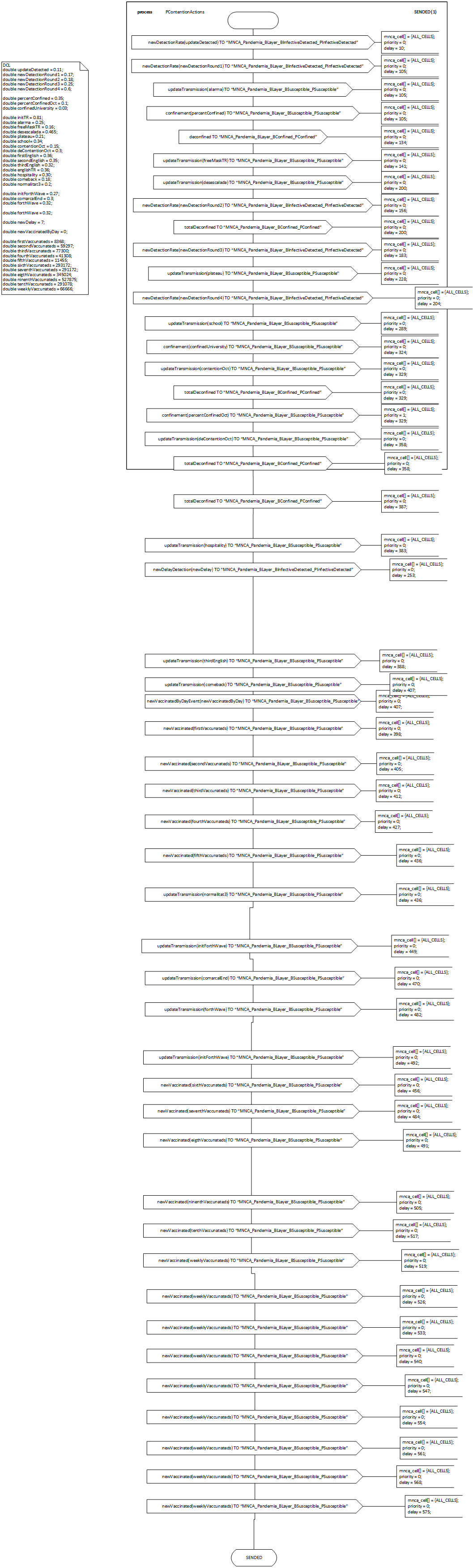
PContentionActions.vsdx
| Values | ||
|---|---|---|
| Type | Name | Parent |
| double | updateDetected | 0.11 |
| double | newDetectionRound1 | 0.17 |
| double | newDetectionRound2 | 0.18 |
| double | newDetectionRound3 | 0.25 |
| double | newDetectionRound4 | 0.6 |
| double | percentConfined | 0.35 |
| double | percentConfinedOct | 0.1 |
| double | confinedUniversity | 0.03 |
| double | initTR | 0.81 |
| double | alarma | 0.25 |
| double | freeMaskTR | 0.16 |
| double | desescalada | 0.465 |
| double | plateau | 0.21 |
| double | school | 0.34 |
| double | contentionOct | 0.15 |
| double | deContentionOct | 0.3 |
| double | firstEnglish | 0.36 |
| double | secondEnglish | 0.35 |
| double | thirdEnglish | 0.32 |
| double | englishTR | 0.36 |
| double | hospitality | 0.30 |
| double | comeback | 0.18 |
| double | normalitat3 | 0.2 |
| double | initForthWave | 0.27 |
| double | comarcalEnd | 0.3 |
| double | forthWave | 0.32 |
| double | forthWave | 0.32 |
| double | newDelay | 7 |
| double | newVaccinatedByDay | 0 |
| double | firstVaccunateds | 8368 |
| double | secondVaccunateds | 59297 |
| double | thirdVaccunateds | 77300 |
| double | fourthVaccunateds | 41308 |
| double | fifthVaccunateds | 11455 |
| double | sixthVaccunateds | 293172 |
| double | seventhVaccunateds | 291172 |
| double | eigthVaccunateds | 345024 |
| double | ninenthVaccunateds | 527875 |
| double | tenthVaccunateds | 291078 |
| double | weeklyVaccunateds | 66666 |
PHospitalization.vsdx
| Values | ||
|---|---|---|
| Type | Name | Parent |
| double | layer_hospitalization | 0 |
| double | newHospitalization | 0 |
| double | deceased | 0 |
| double | recovered | 0 |
| double | newUCI | 0 |
| double | hospitalizationPeriod | 12 |
| double | mortality | 0.2 |
| double | percentUCI | 30 |
| double | hospitalization | |
| double | preUCIPeriod | 3 |
| double | dt | 0.1 |
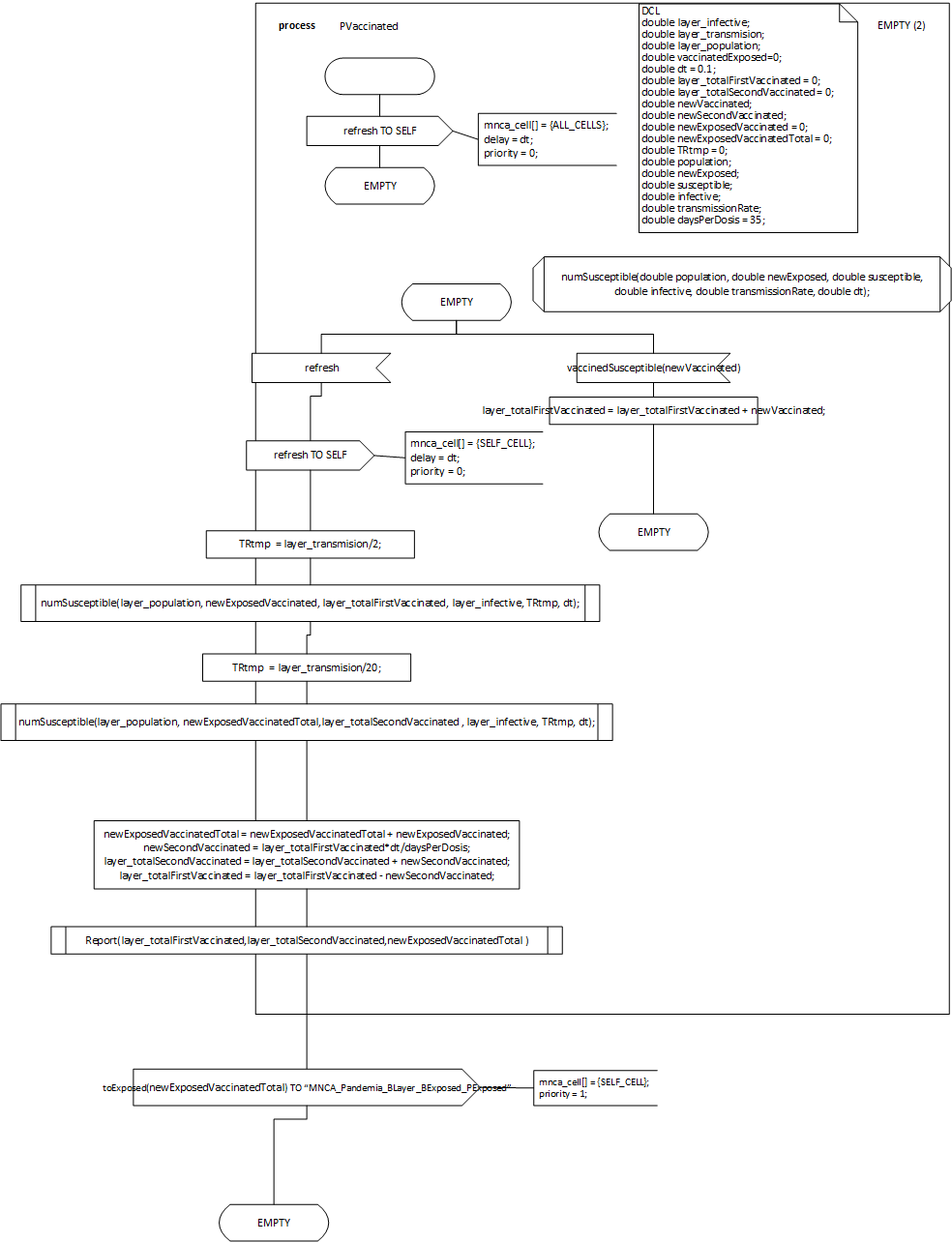
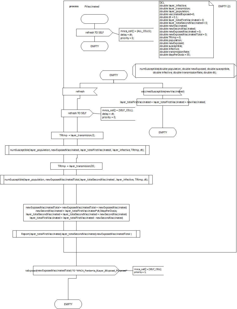
PVaccinated.vsdx
| Values | ||
|---|---|---|
| Type | Name | Parent |
| double | layer_infective | |
| double | layer_transmision | |
| double | layer_population | |
| double | vaccinatedExposed | 0 |
| double | dt | 0.1 |
| double | layer_totalFirstVaccinated | 0 |
| double | layer_totalSecondVaccinated | 0 |
| double | newVaccinated | |
| double | newSecondVaccinated | |
| double | newExposedVaccinated | 0 |
| double | newExposedVaccinatedTotal | 0 |
| double | TRtmp | 0 |
| double | population | |
| double | newExposed | |
| double | susceptible | |
| double | infective | |
| double | transmissionRate | |
| double | daysPerDosis | 35 |
$header
$content
