Model 'pandemiav2.11_ch1' V2.0.
List of SDLPS model's files on the Model 'pandemiav2.11_ch1'.
List of SDLPS model's files on the Model 'pandemiav2.11_ch1'.
- 
            Pandemia.vsdx
            
- 
            MNCA_Pandemia.vsdx
            
- 
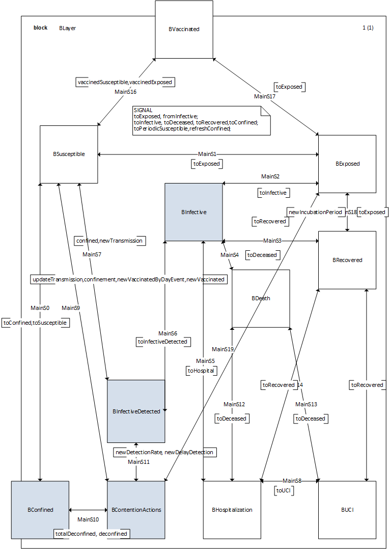
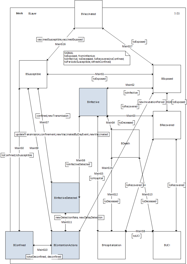
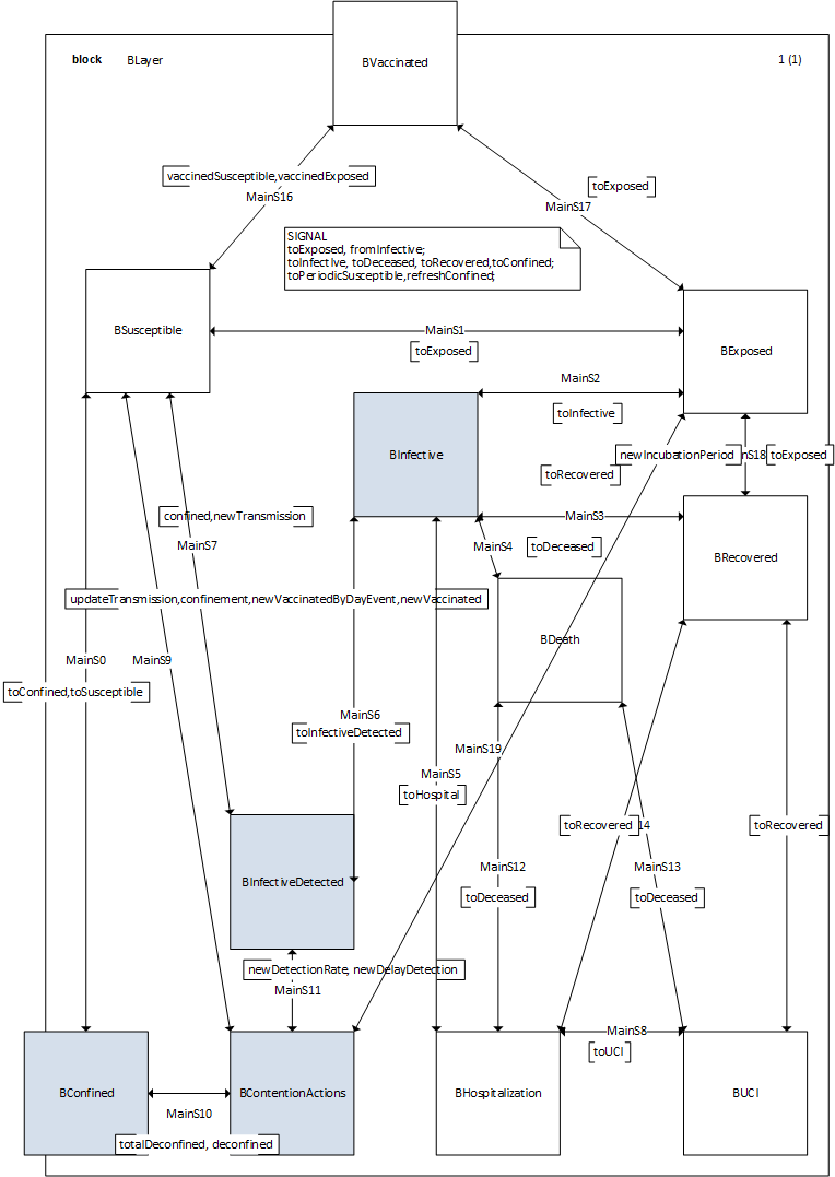
            BLayer.vsdx
            
- 
            BSusceptible.vsdx
            
- 
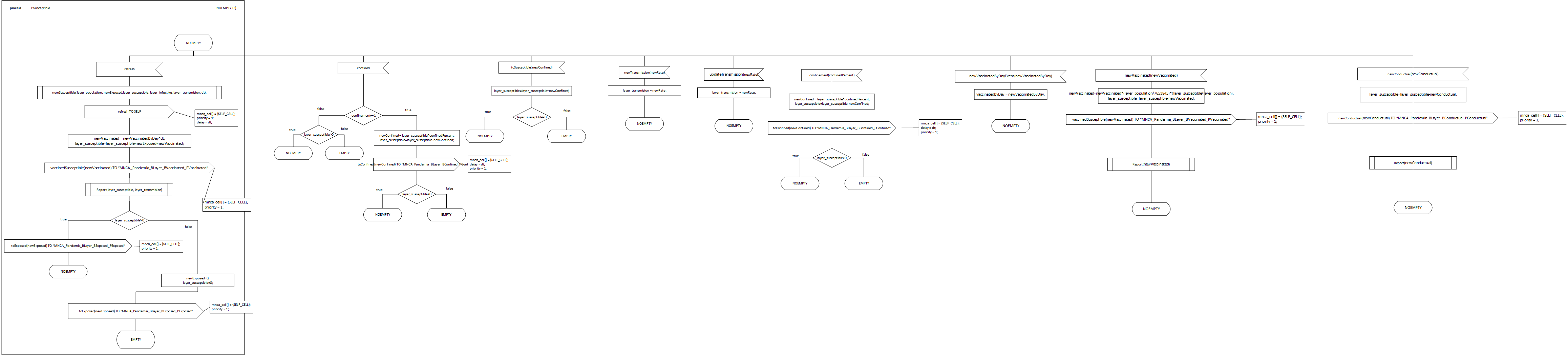
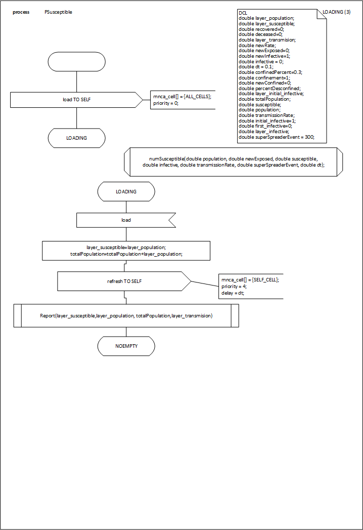
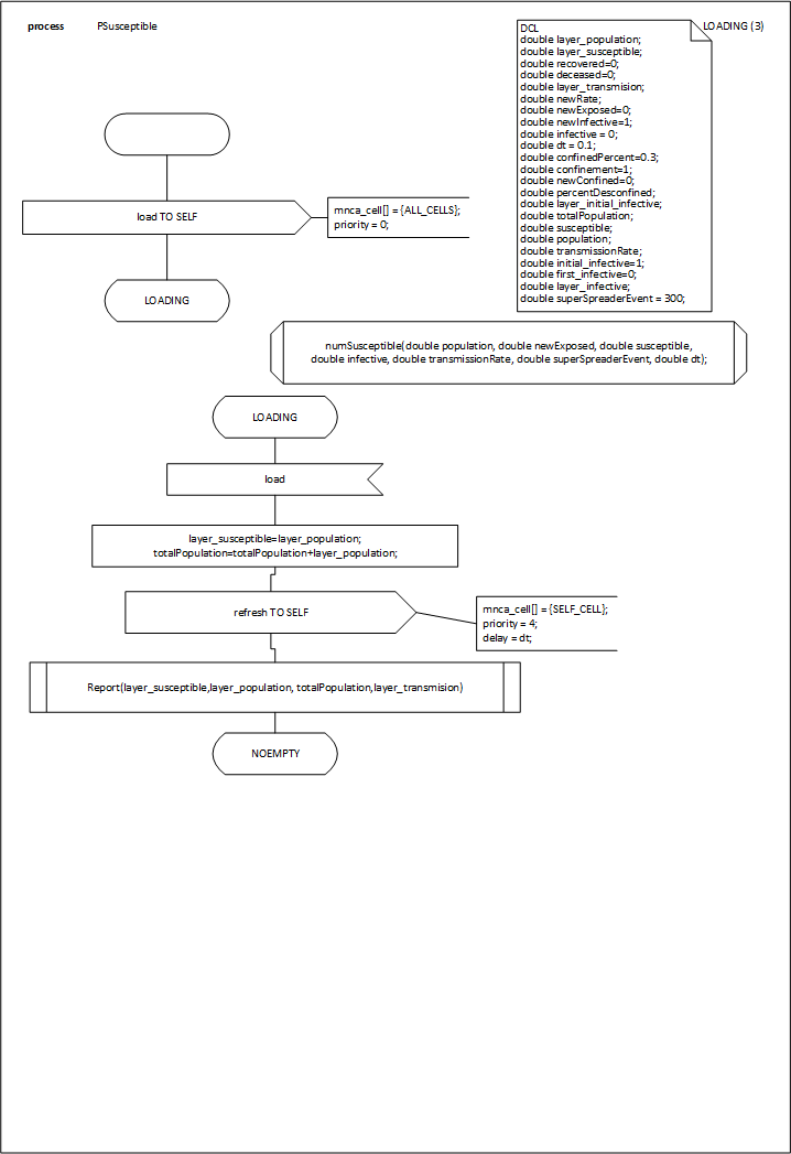
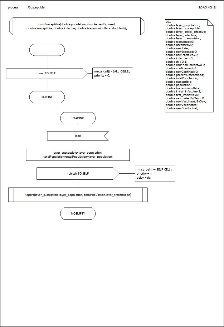
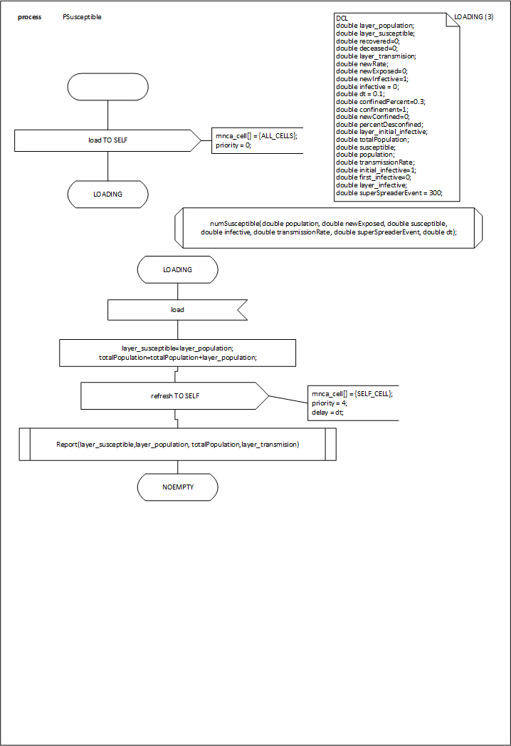
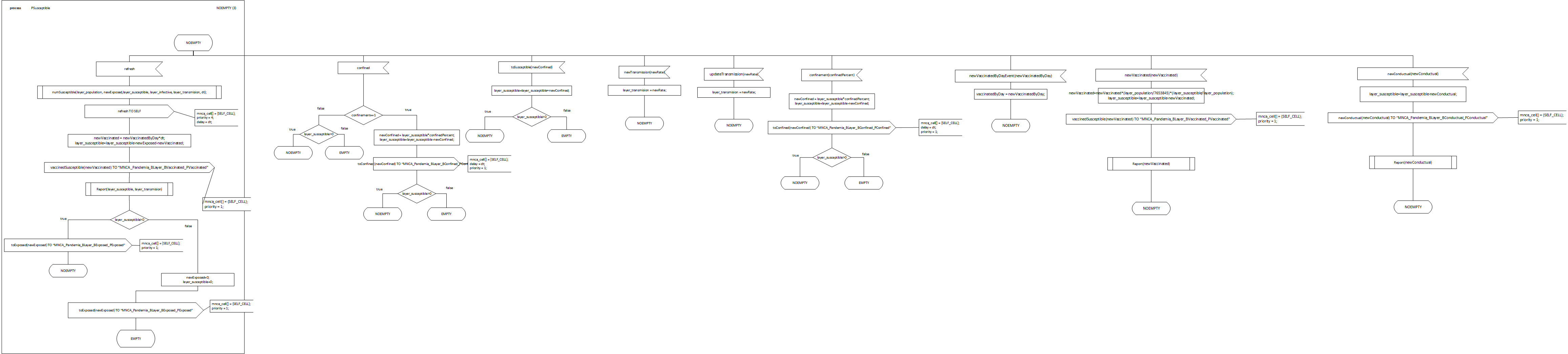
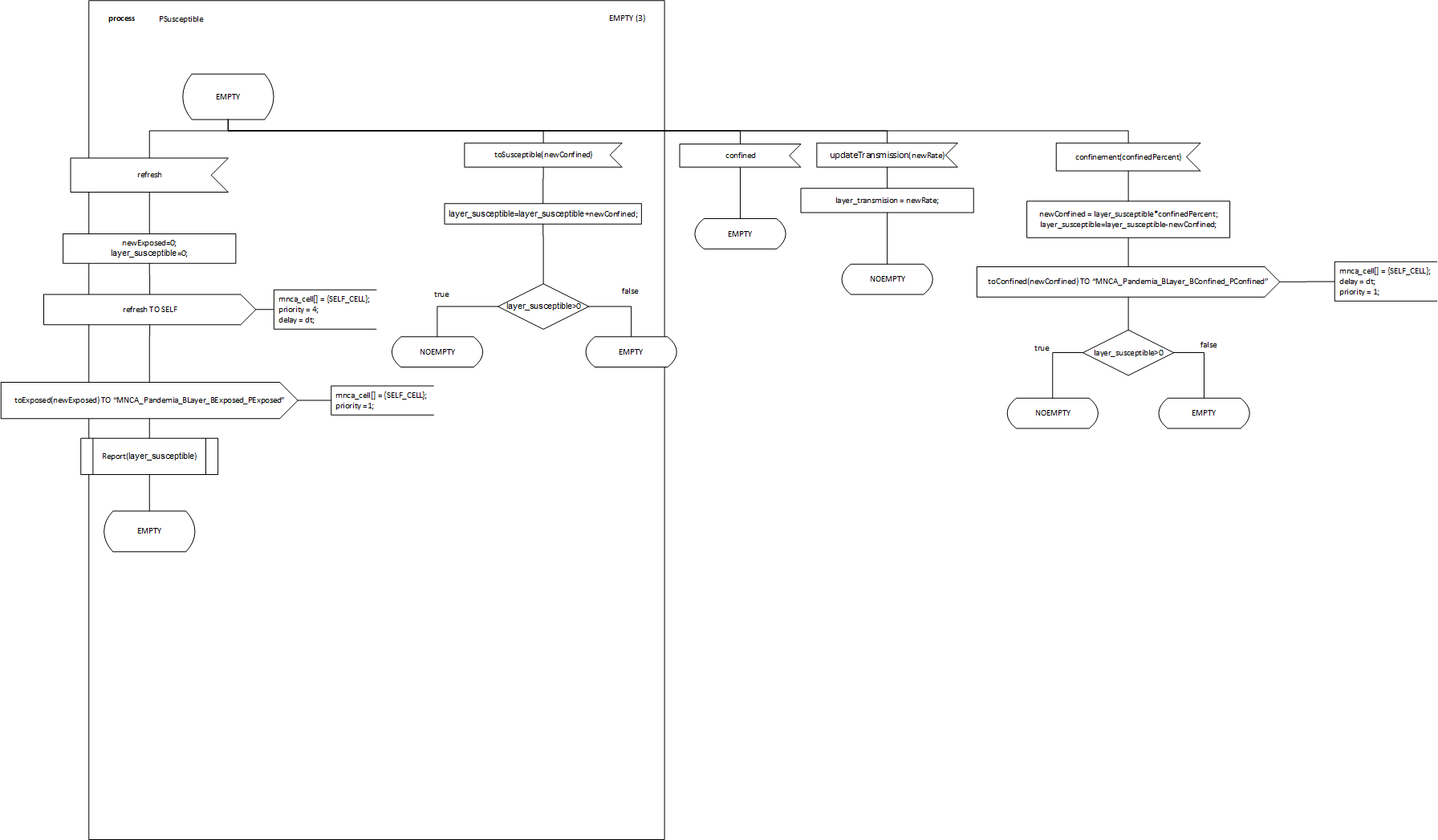
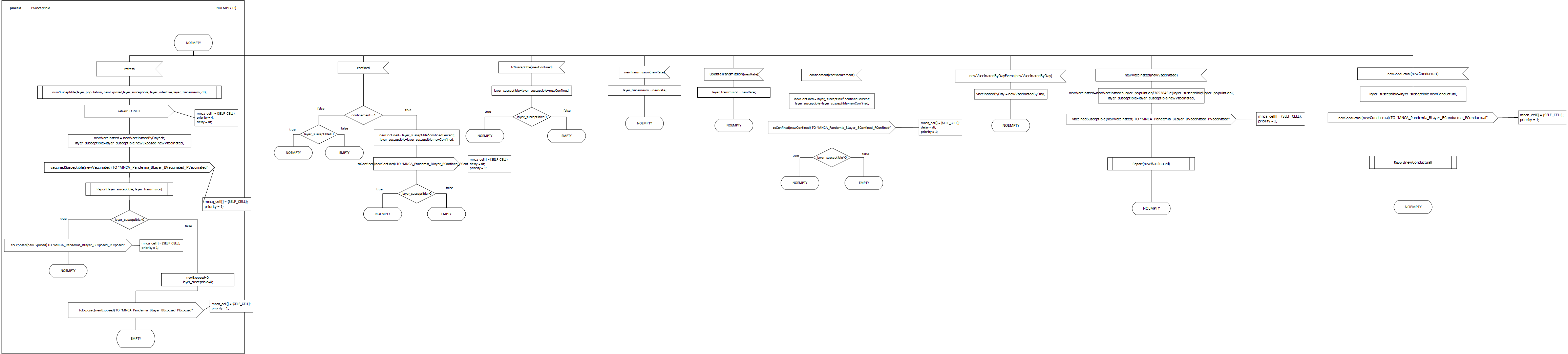
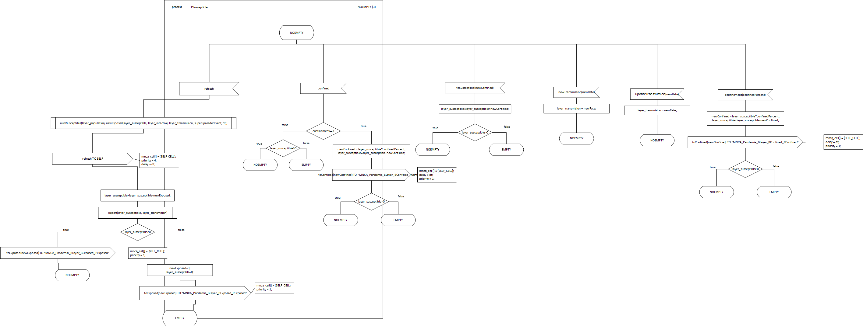
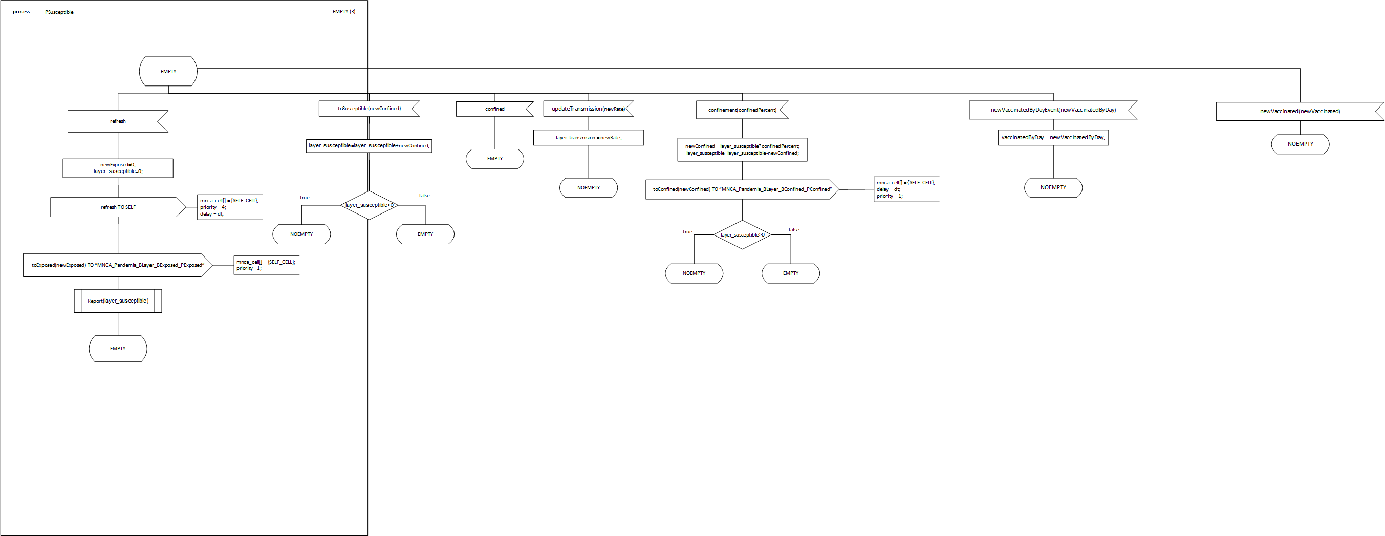
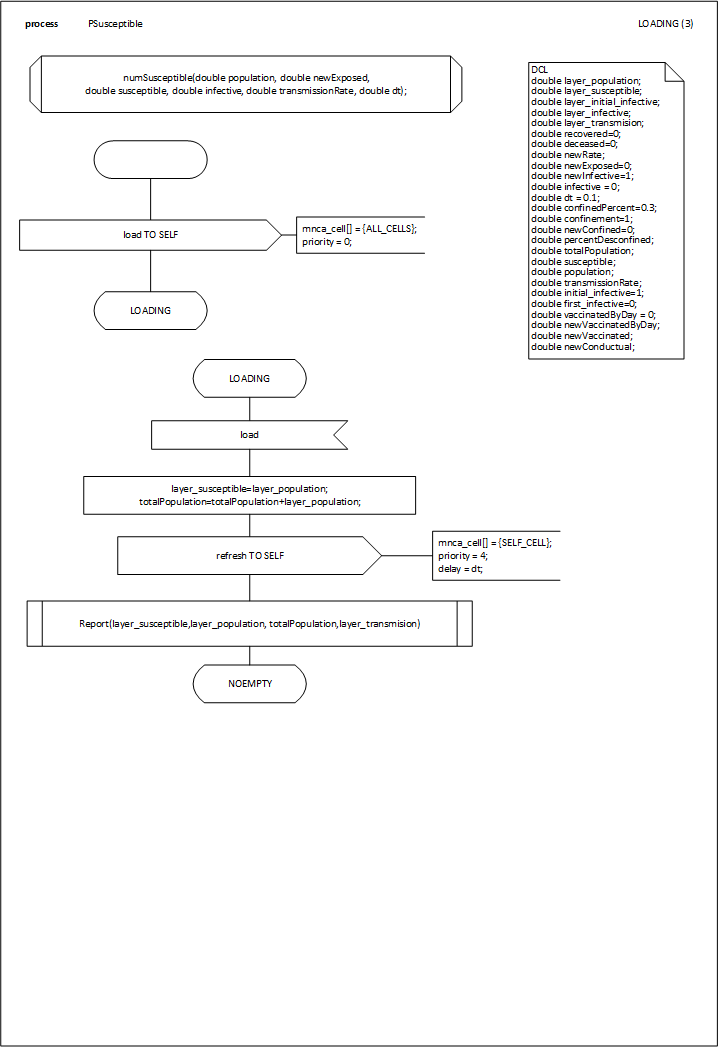
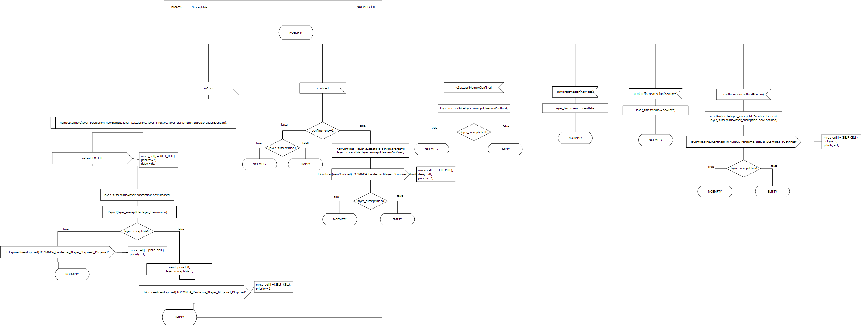
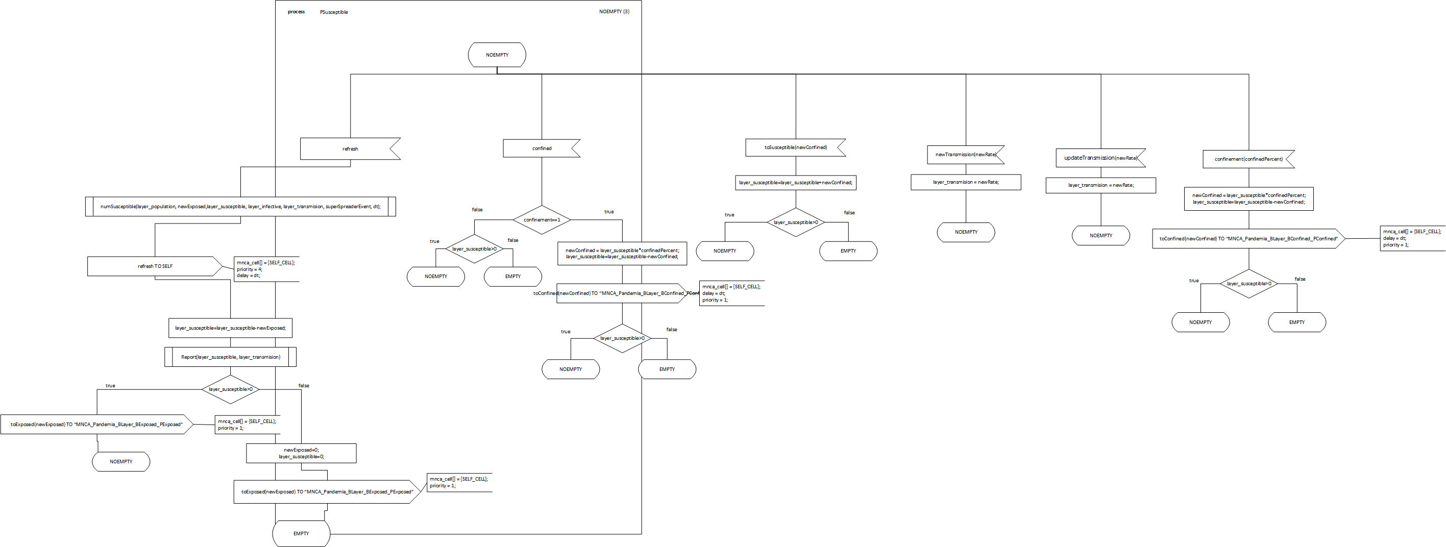
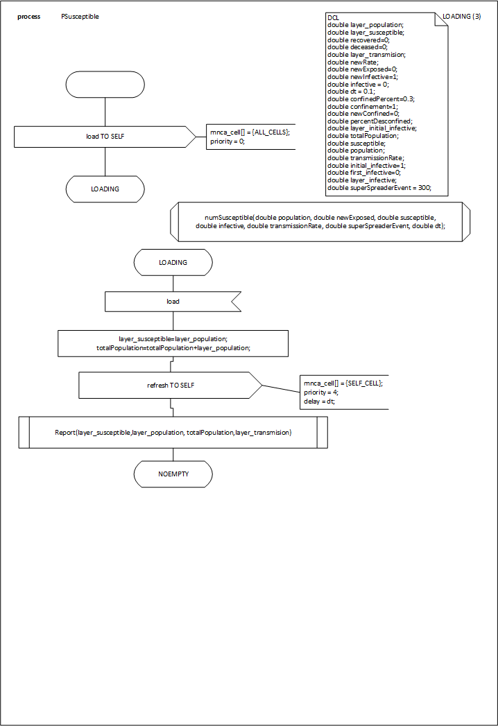
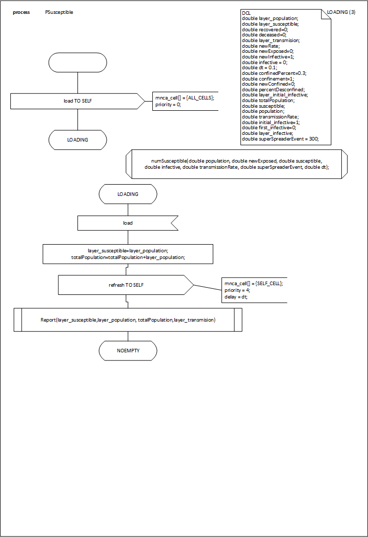
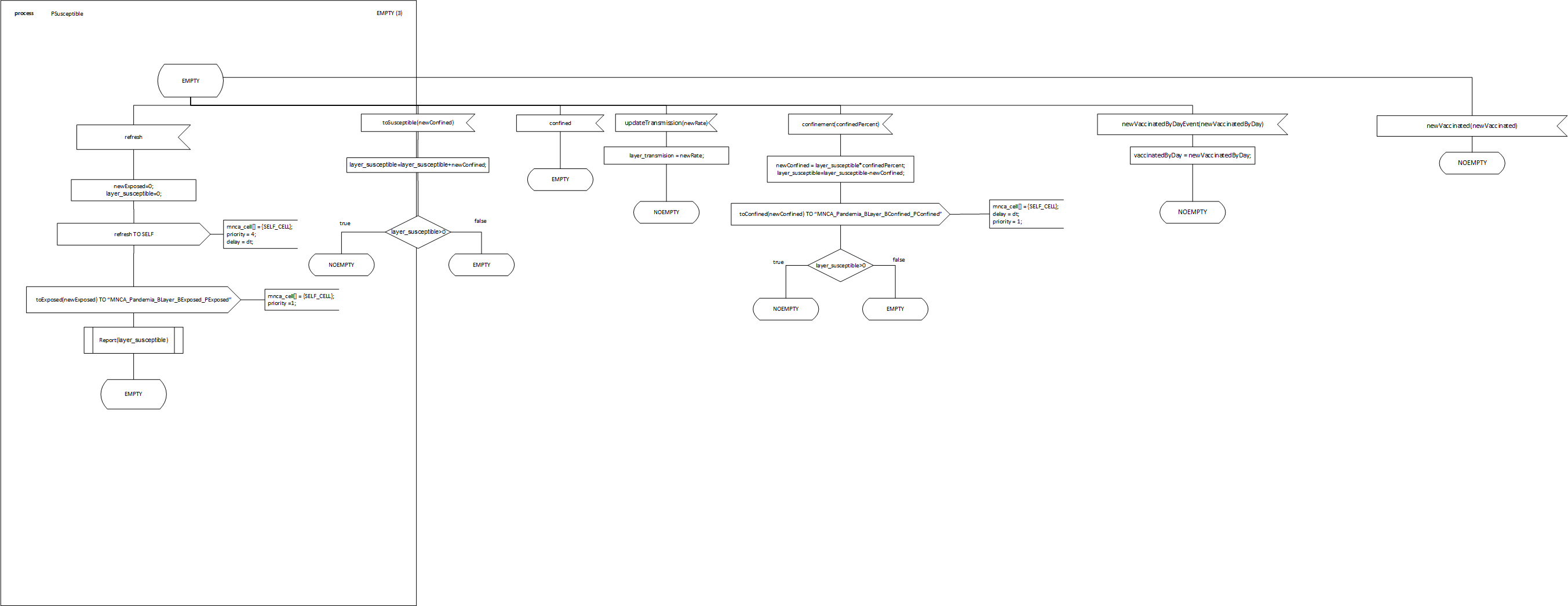
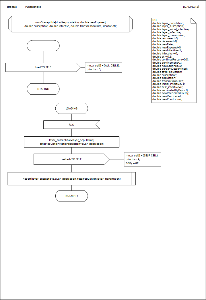
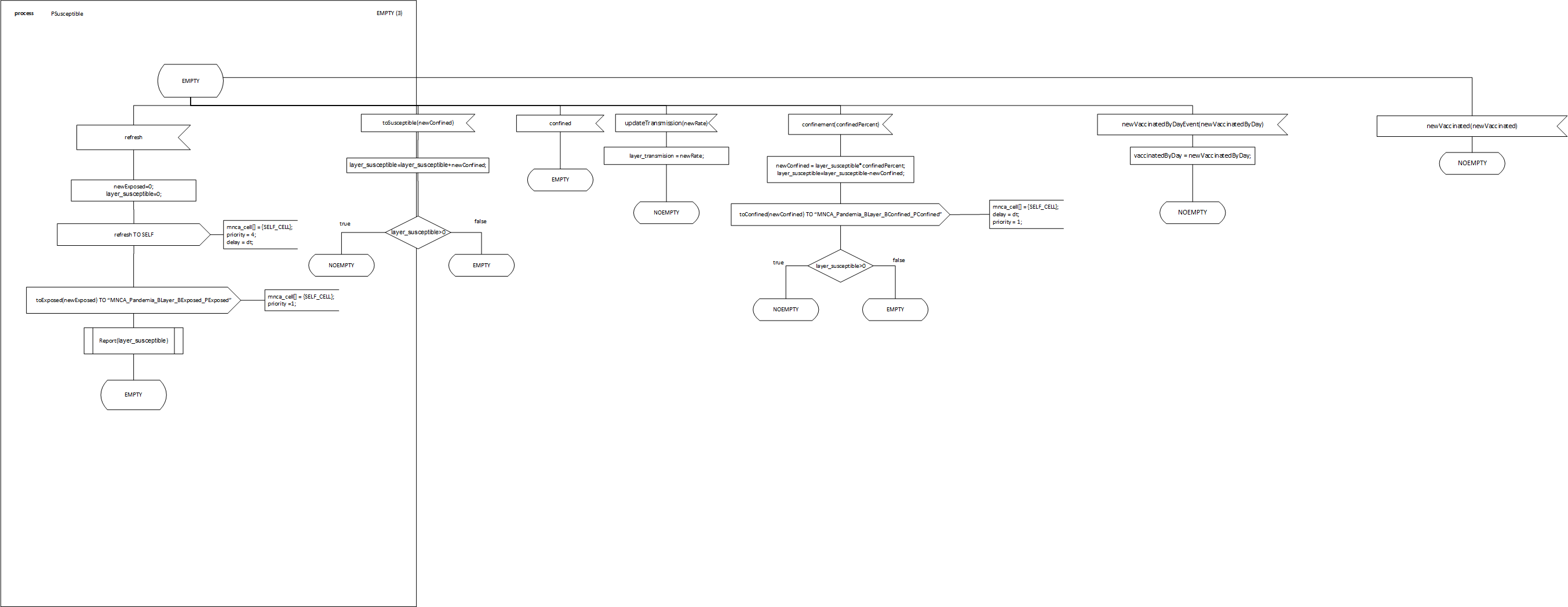
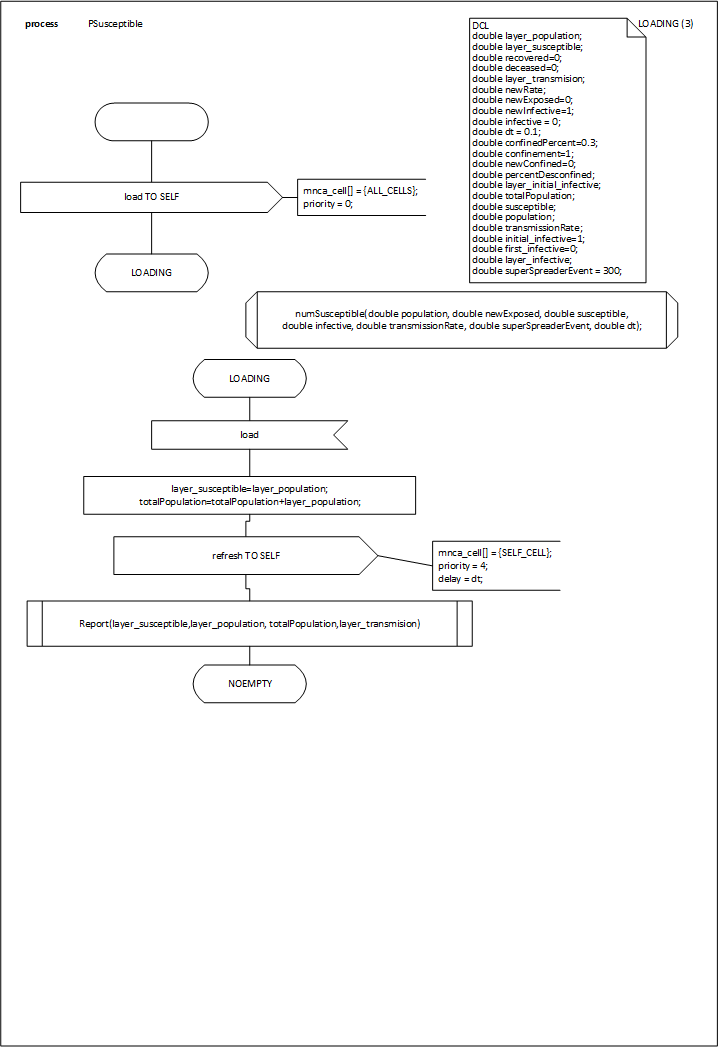
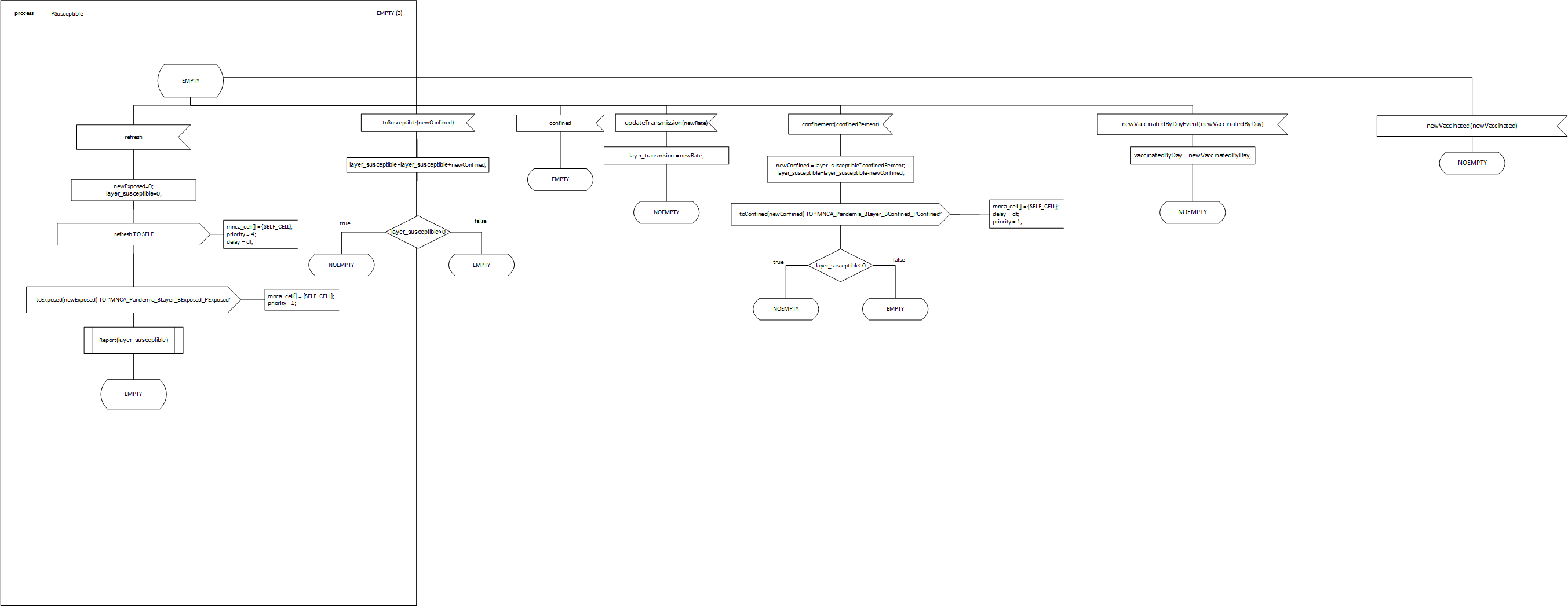
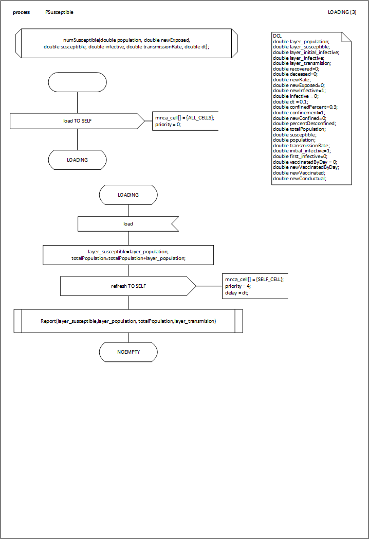
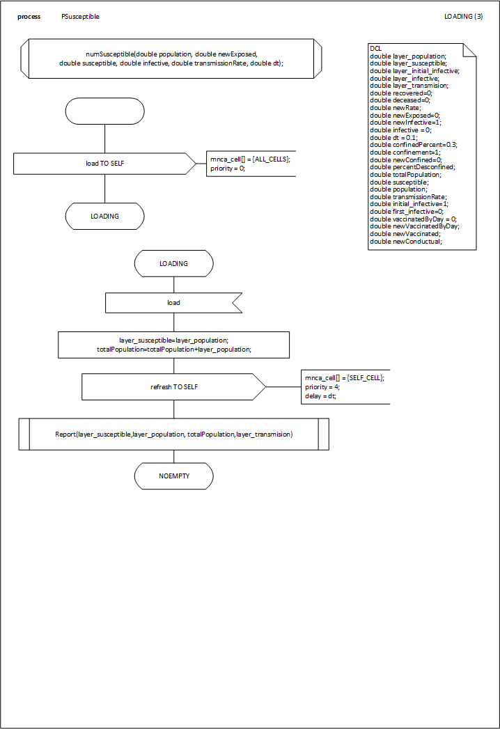
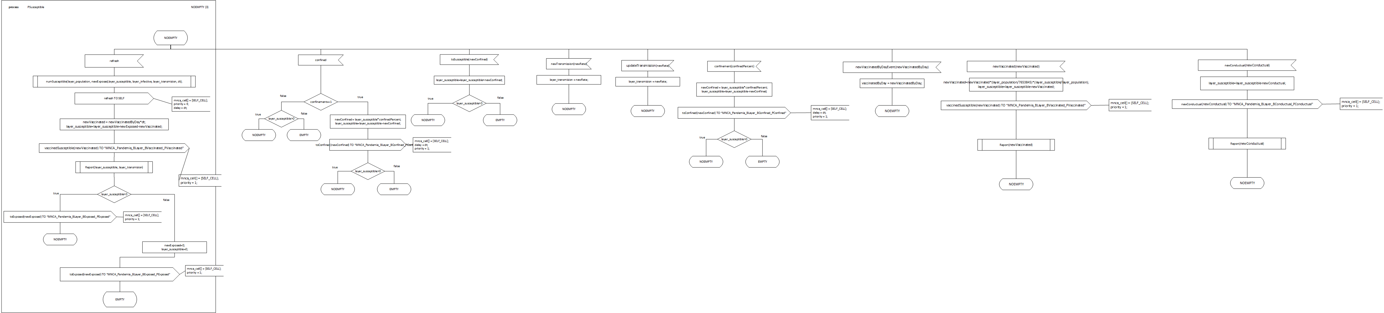
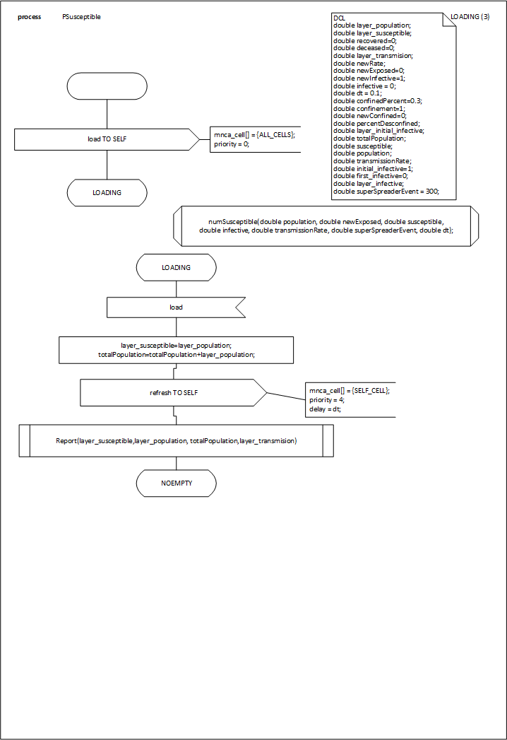
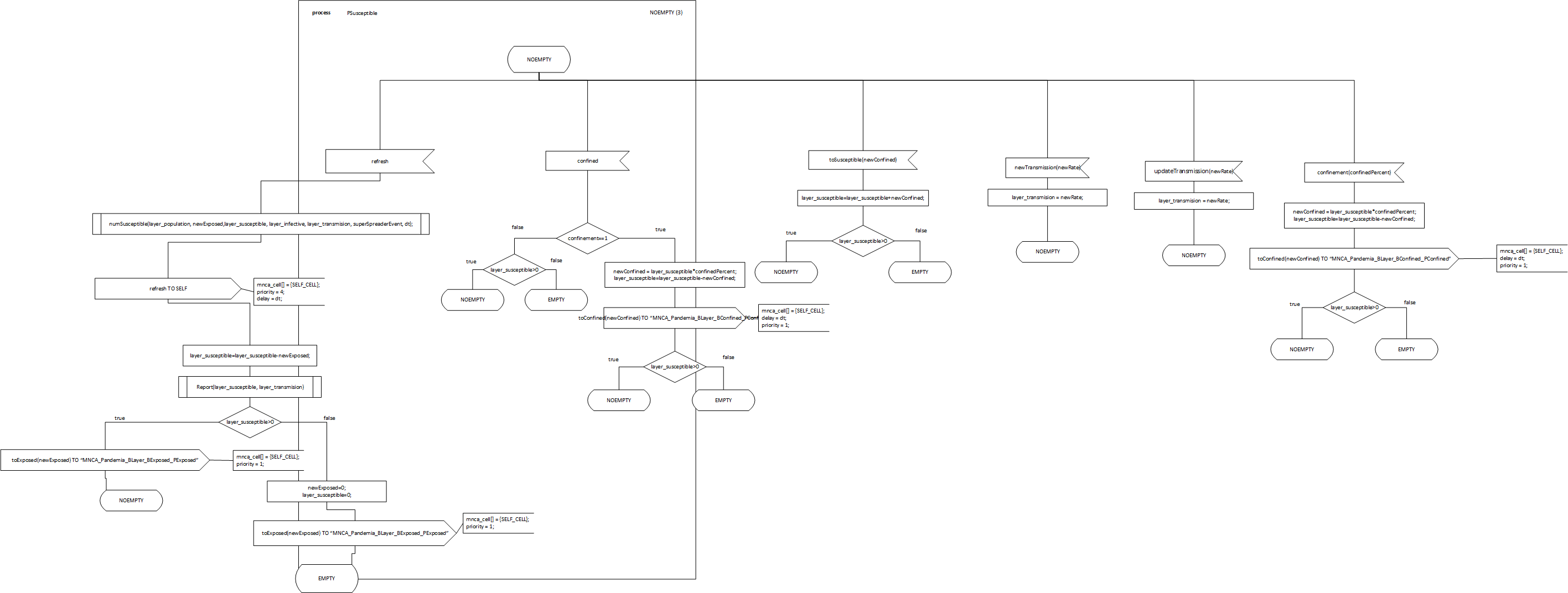
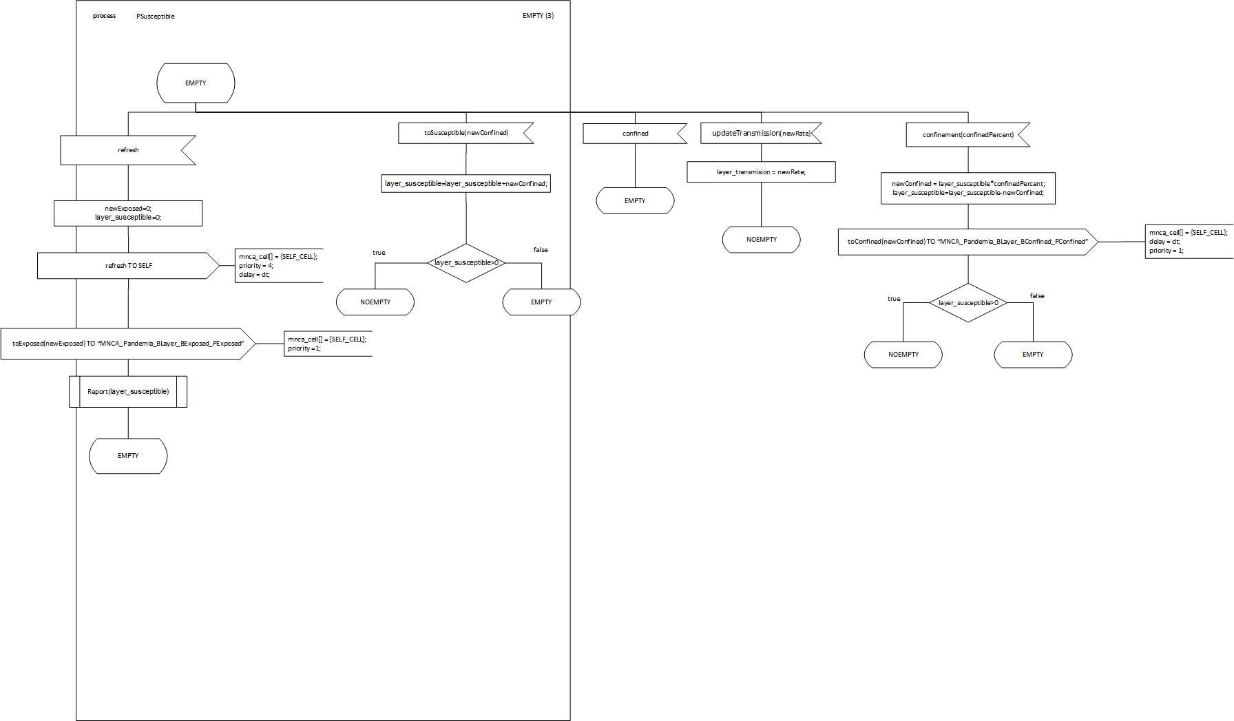
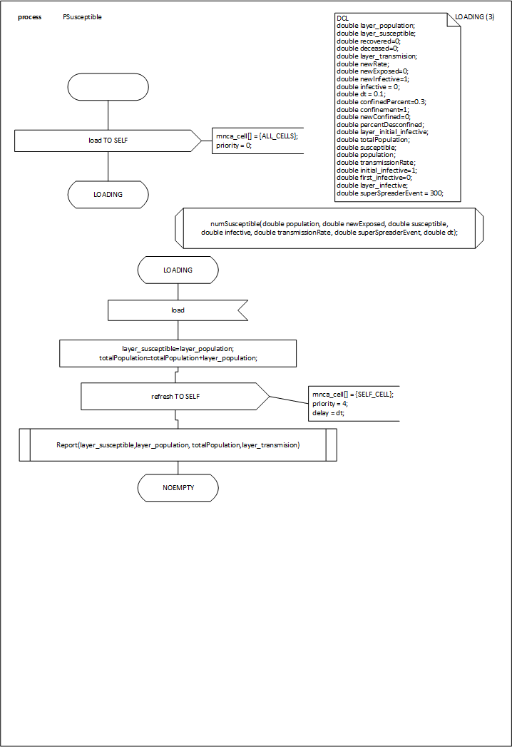
            PSusceptible.vsdx
            
- numSusceptible.vsdx
 
 
 - 
            PSusceptible.vsdx
            
 - 
            BExposed.vsdx
            
- 
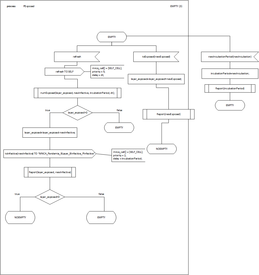
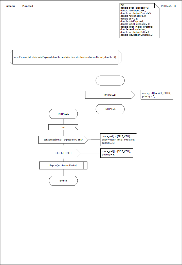
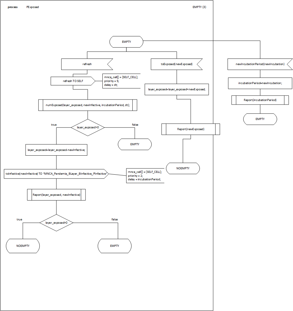
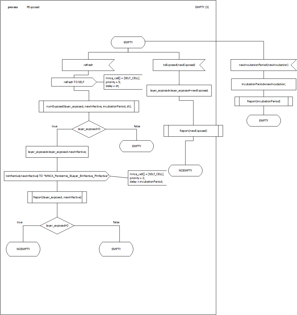
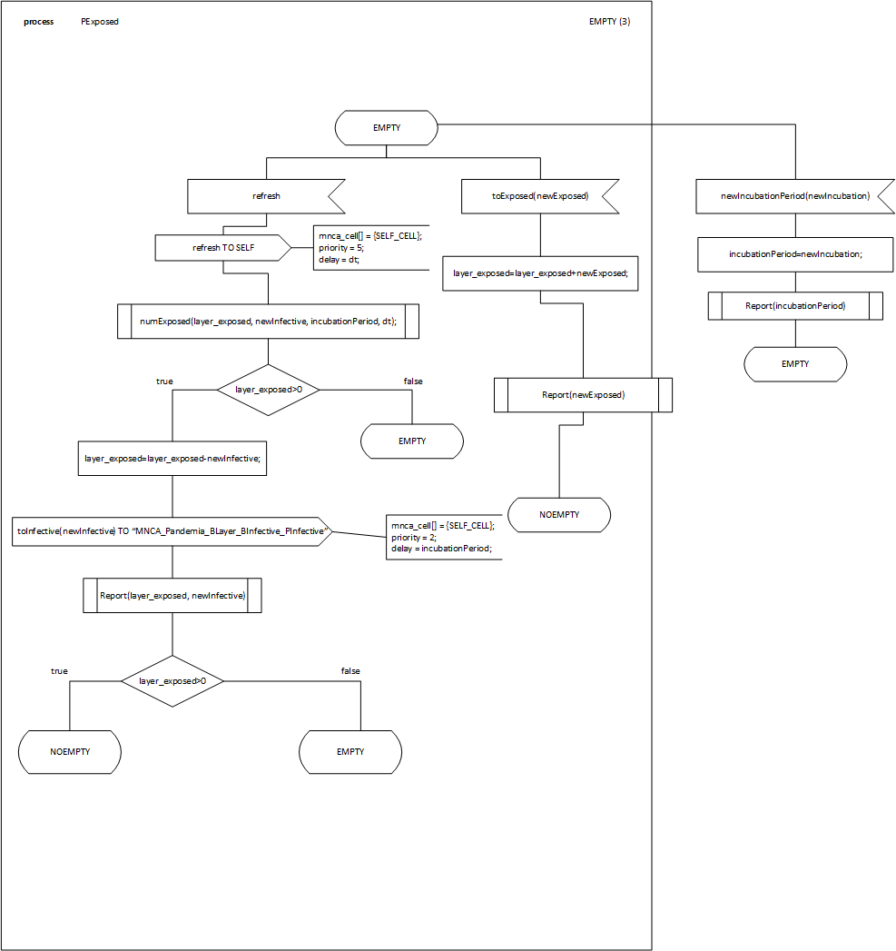
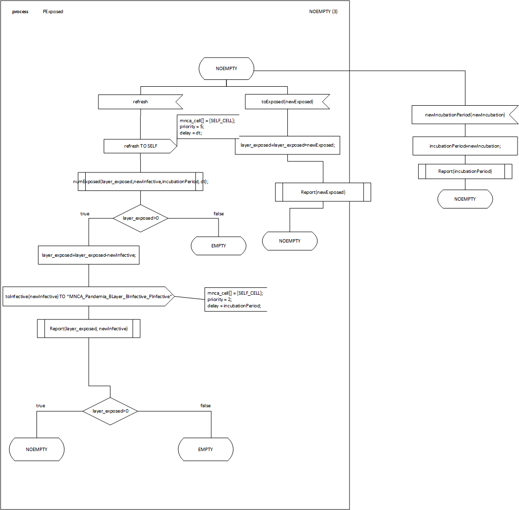
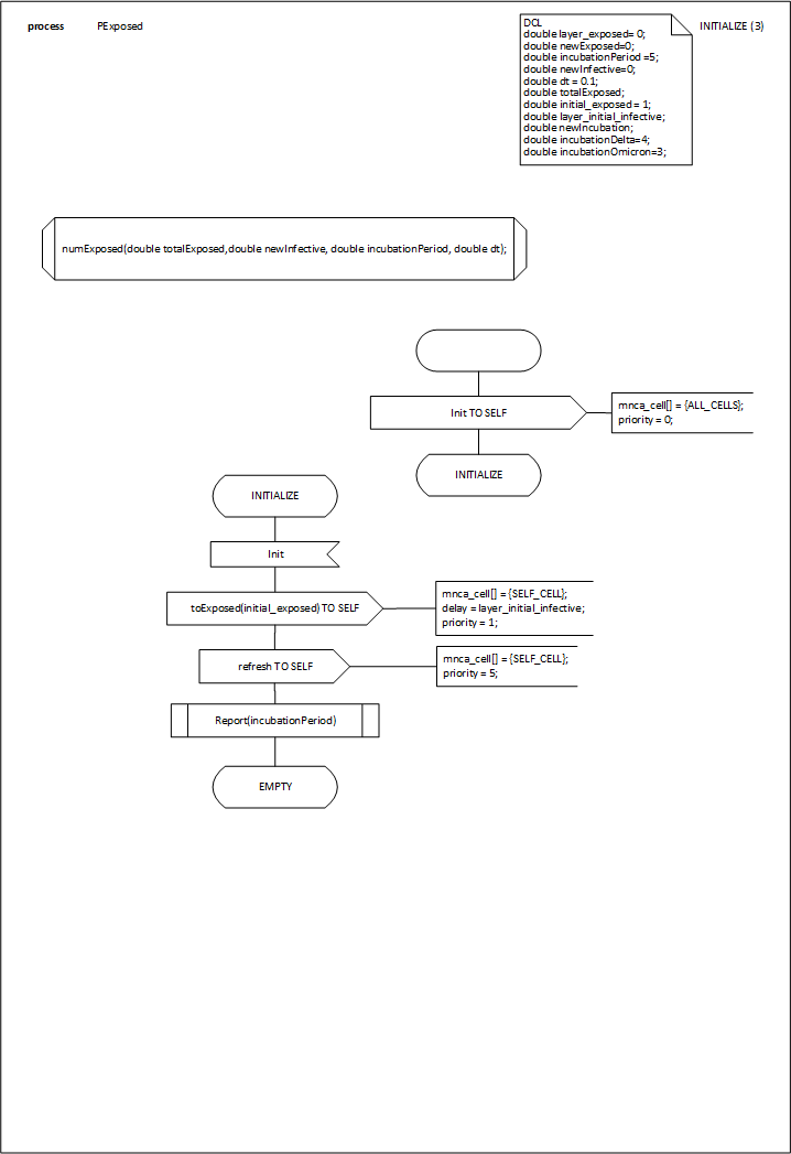
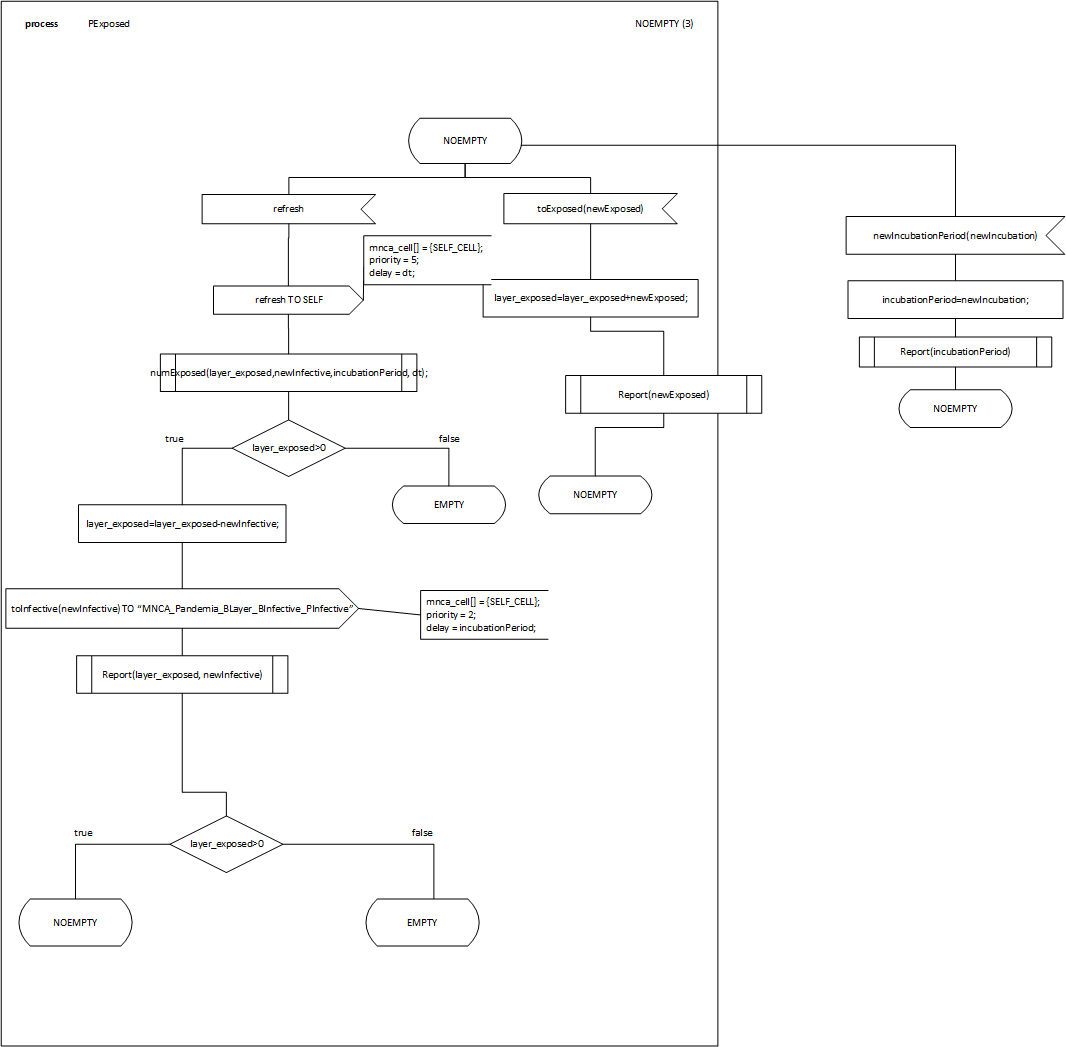
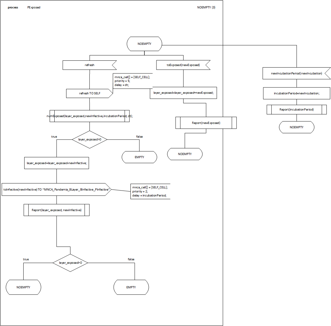
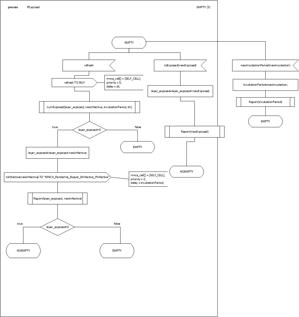
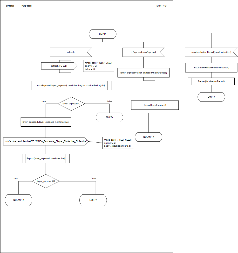
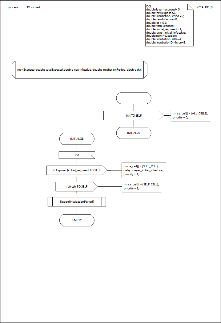
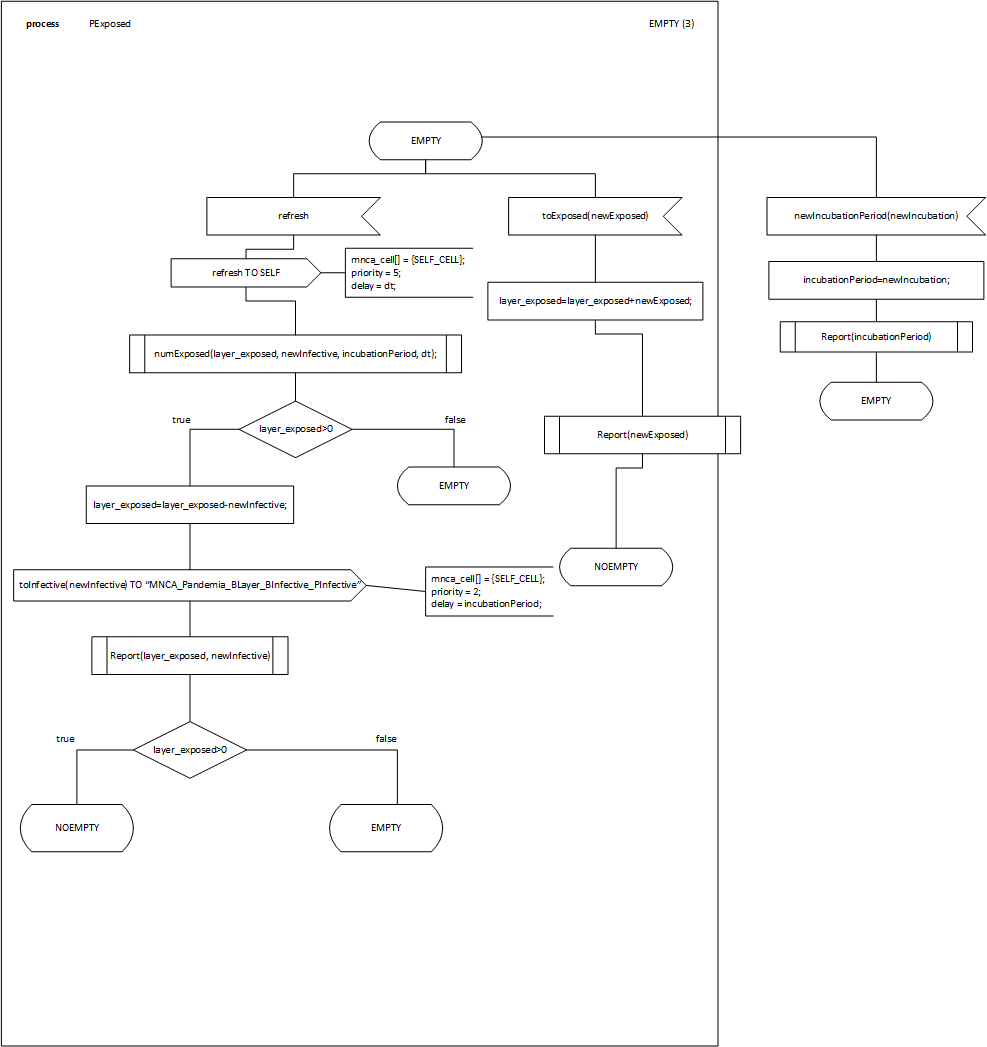
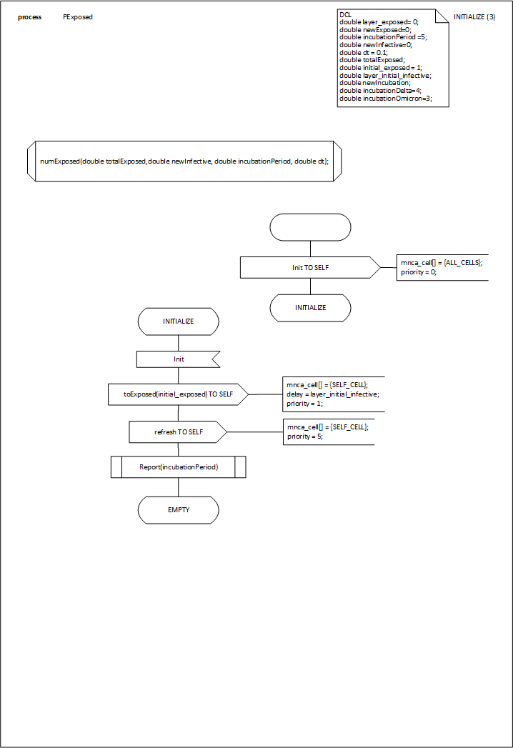
            PExposed.vsdx
            
- numExposed.vsdx
 
 
 - 
            PExposed.vsdx
            
 - 
            BDeath.vsdx
            
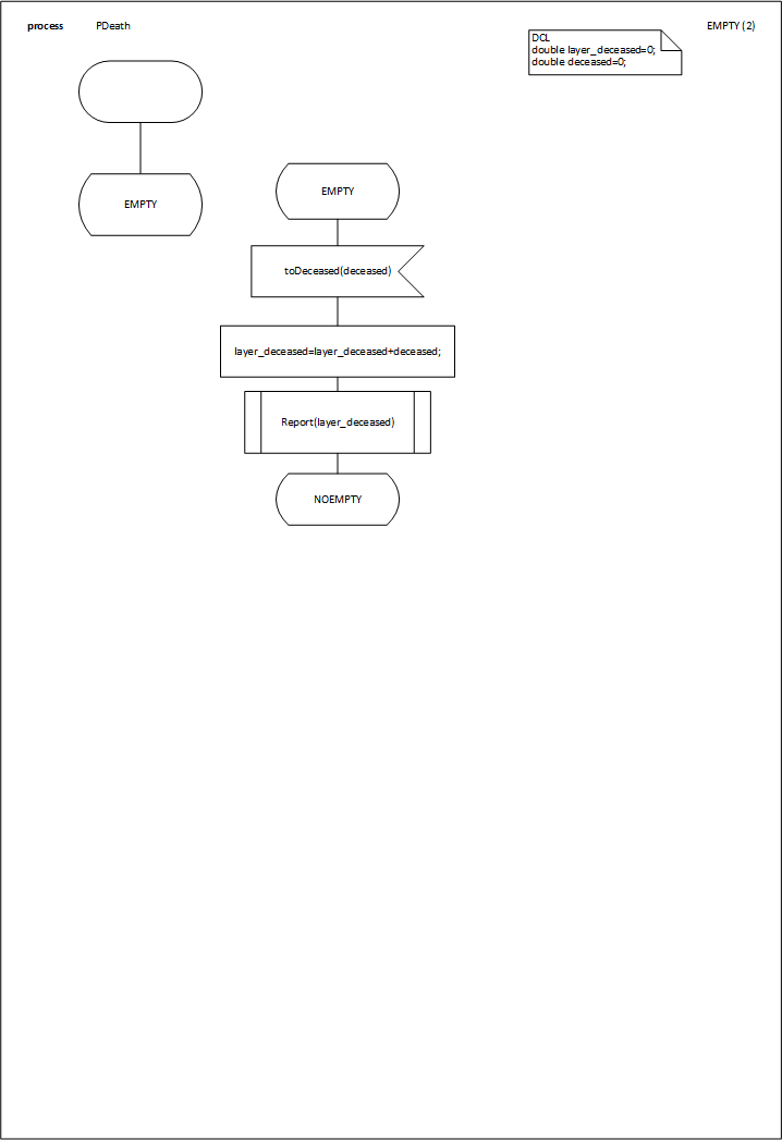
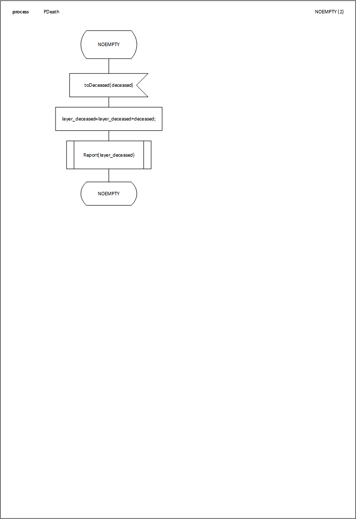
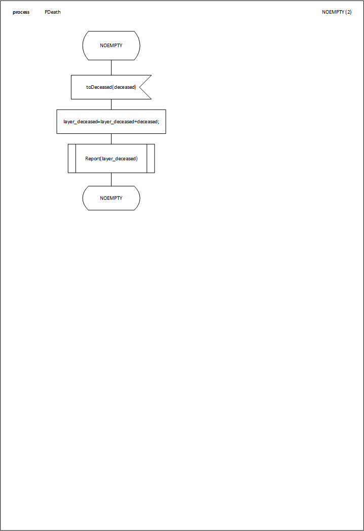
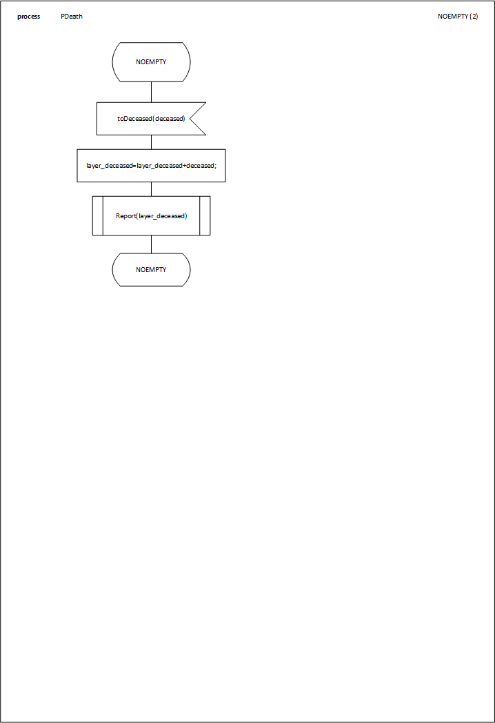
- PDeath.vsdx
 
 - 
            BRecovered.vsdx
            
- 
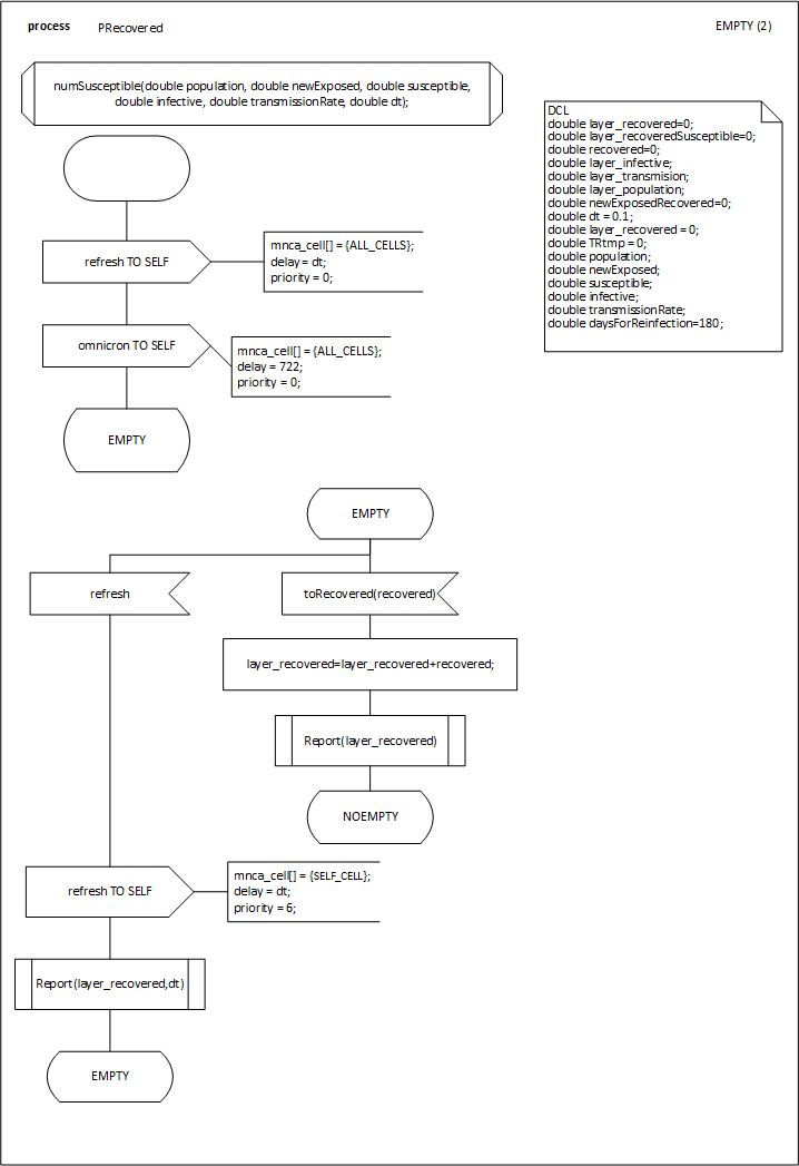
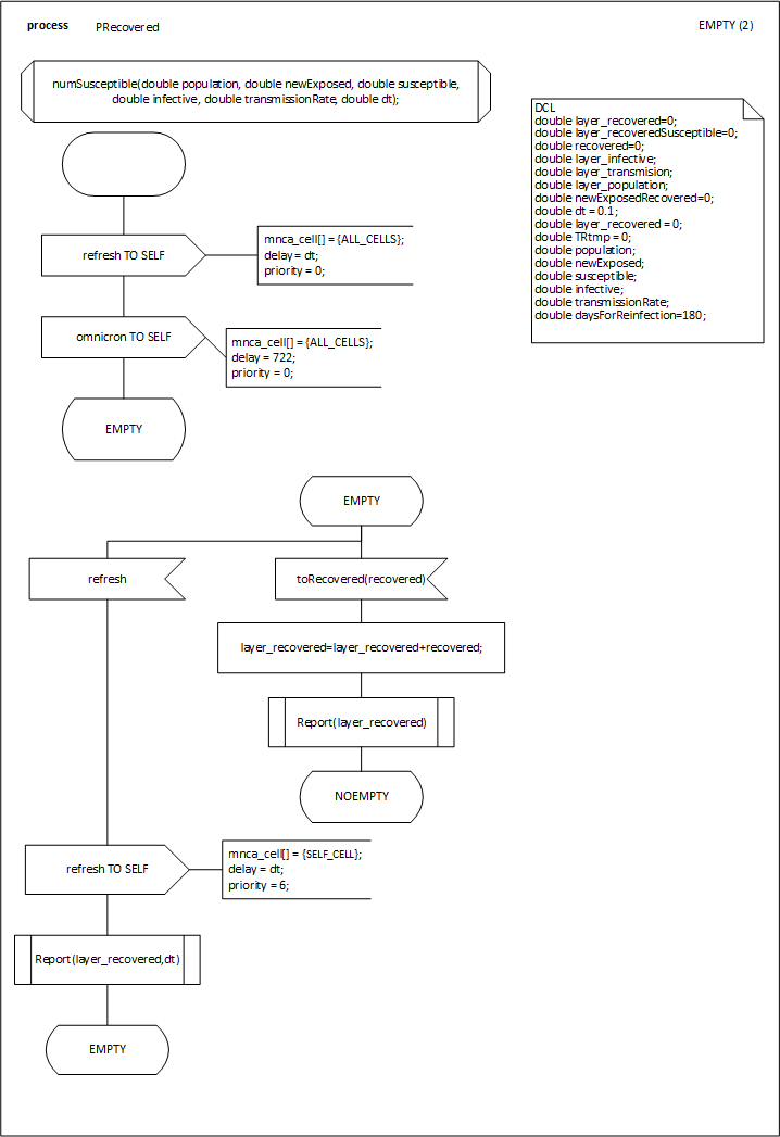
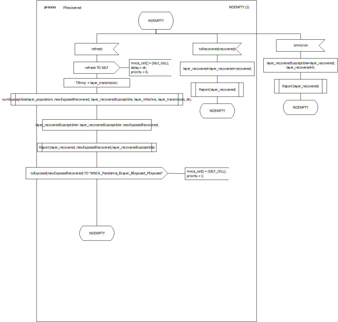
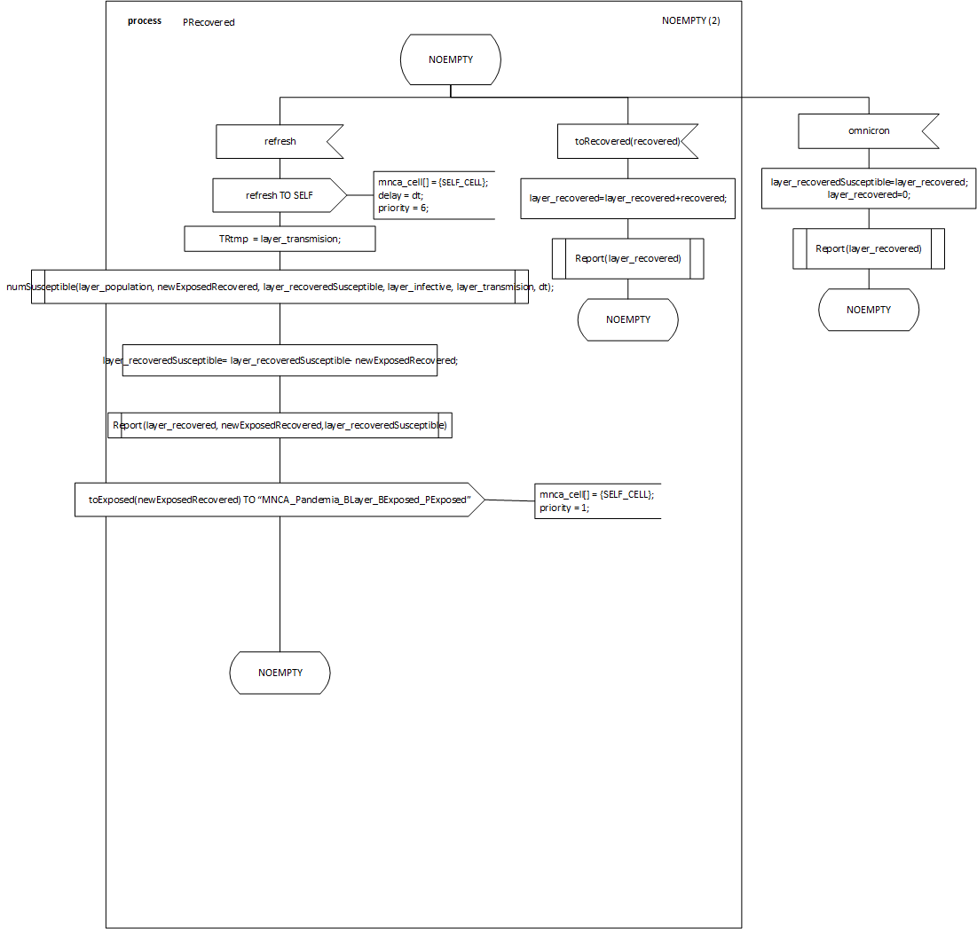
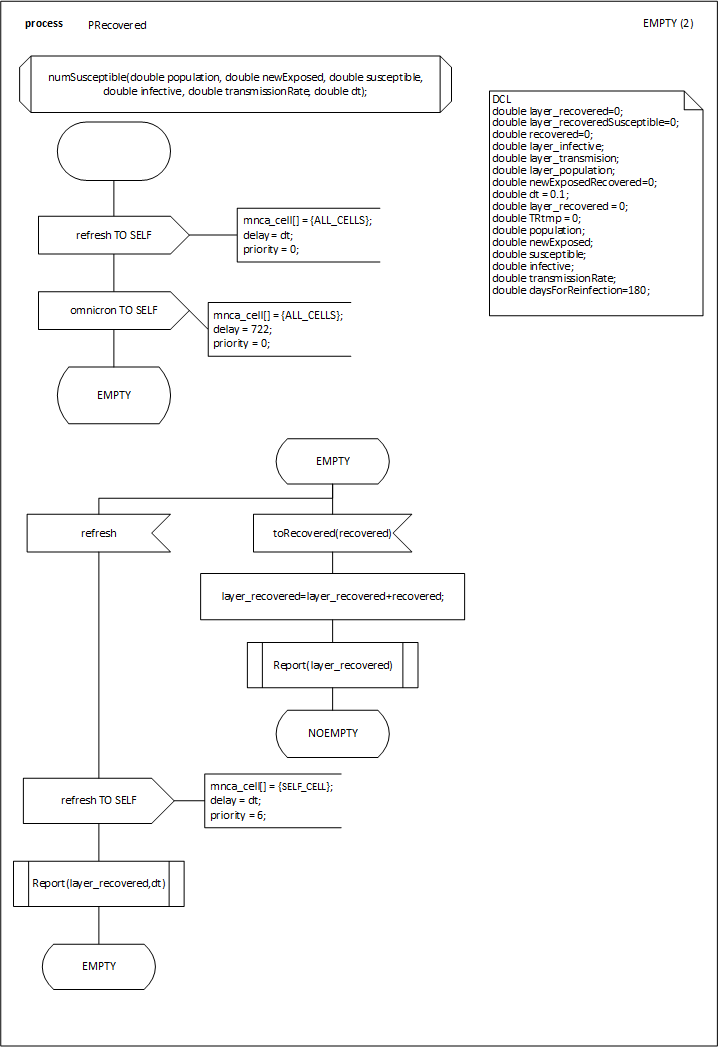
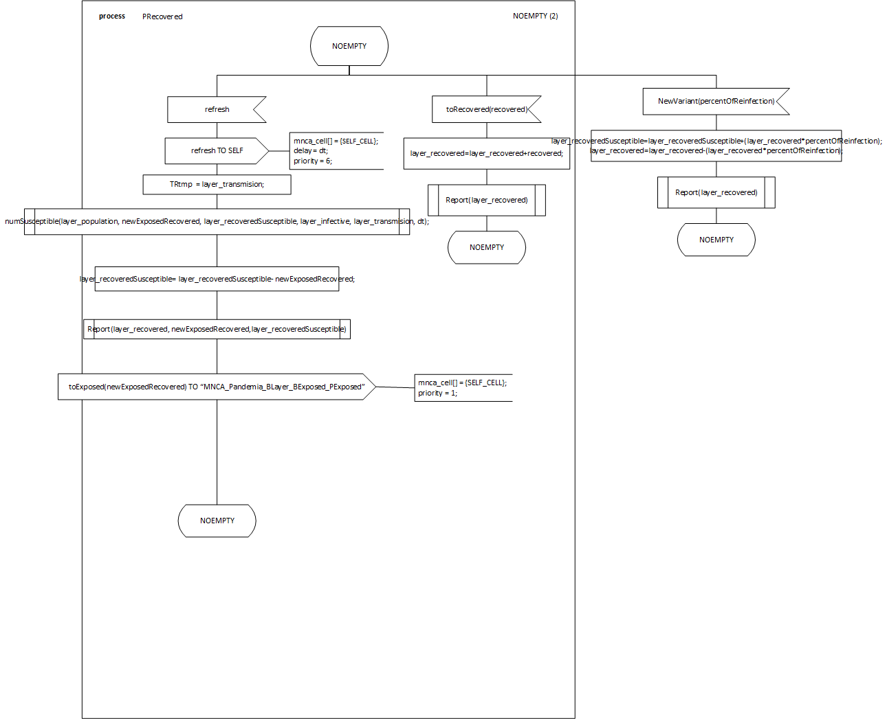
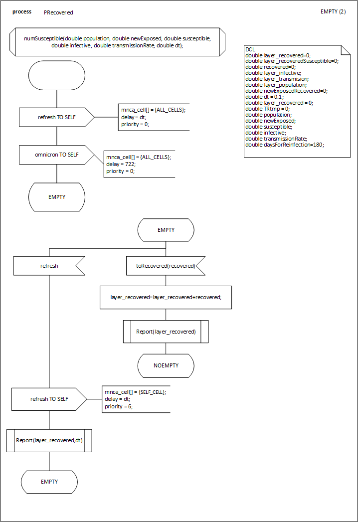
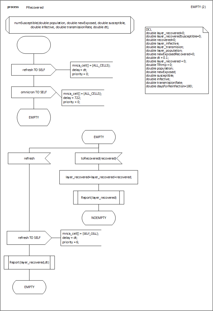
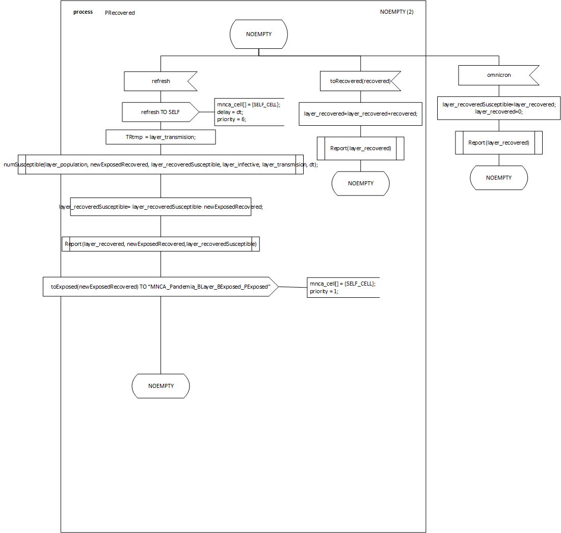
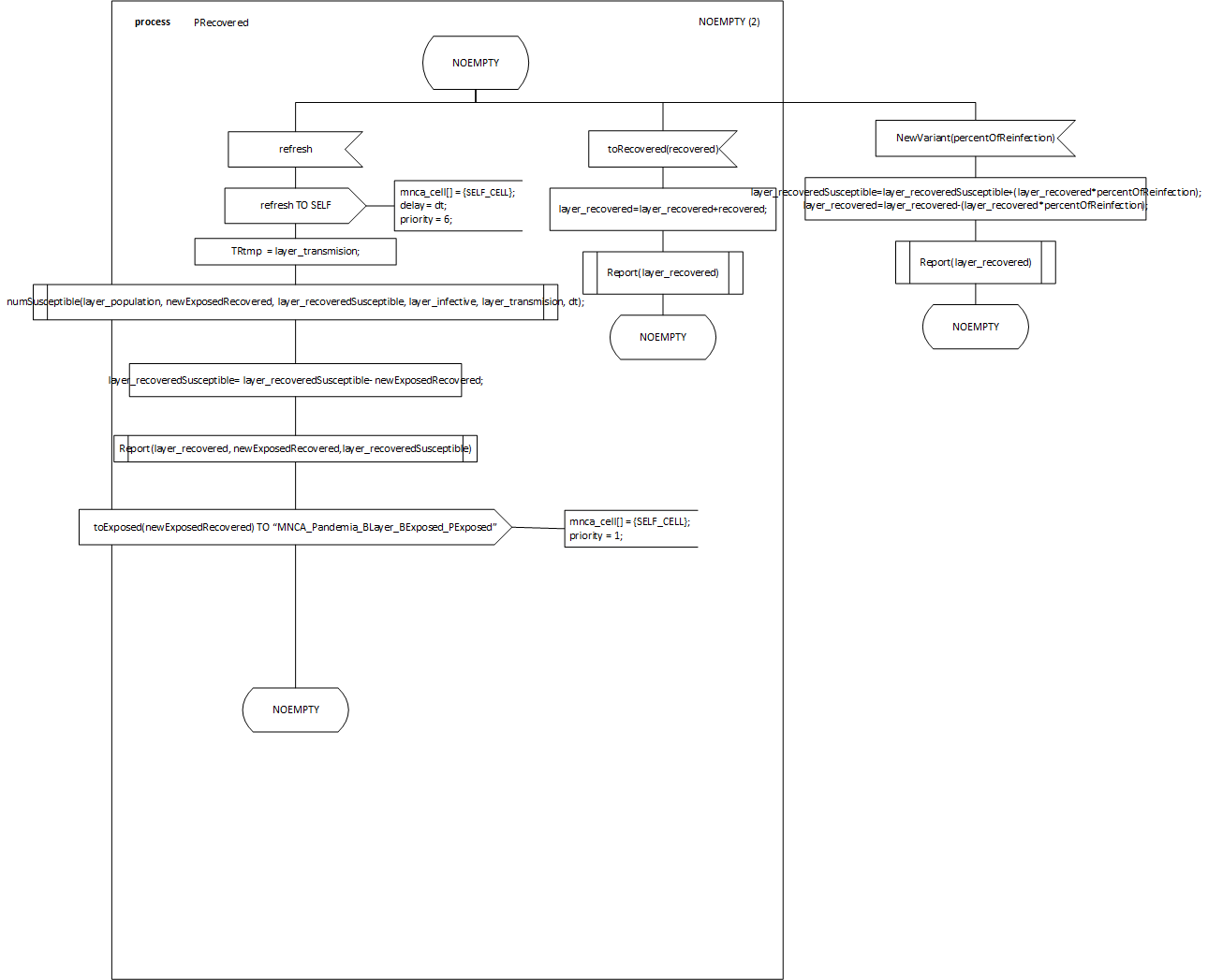
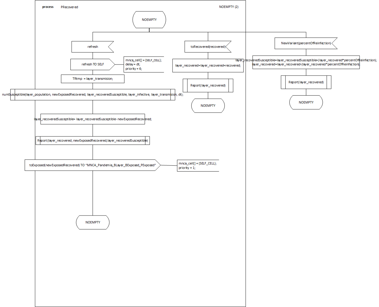
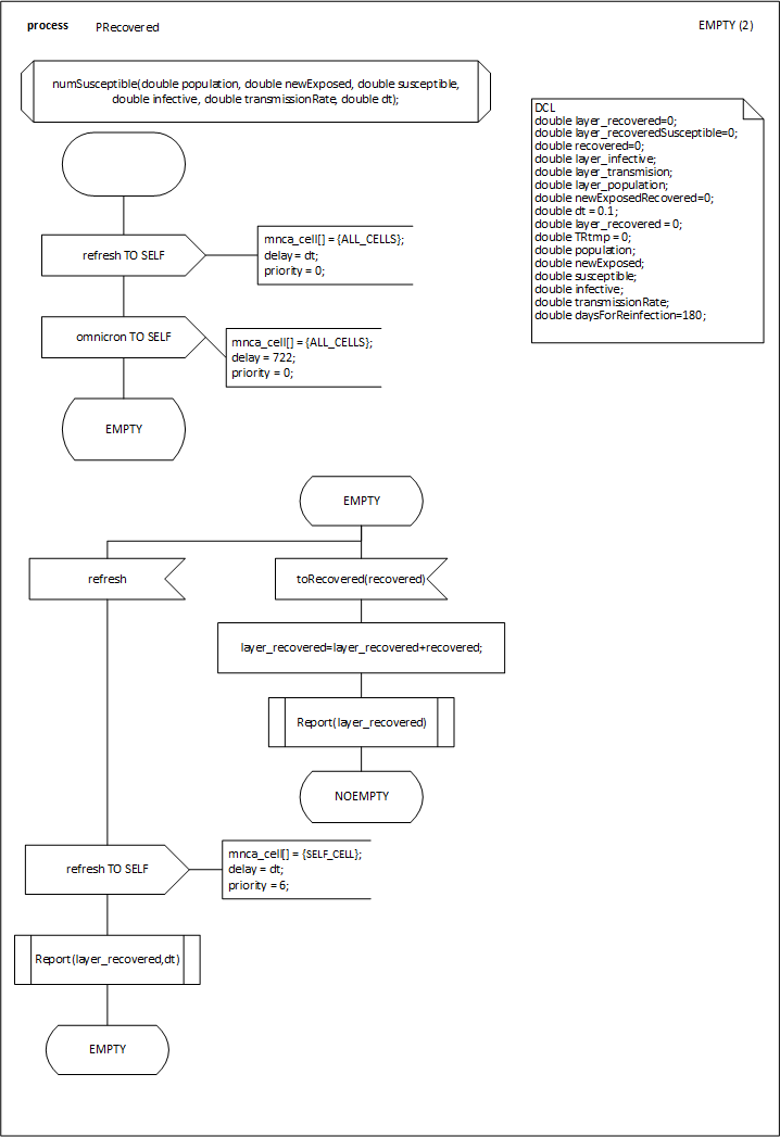
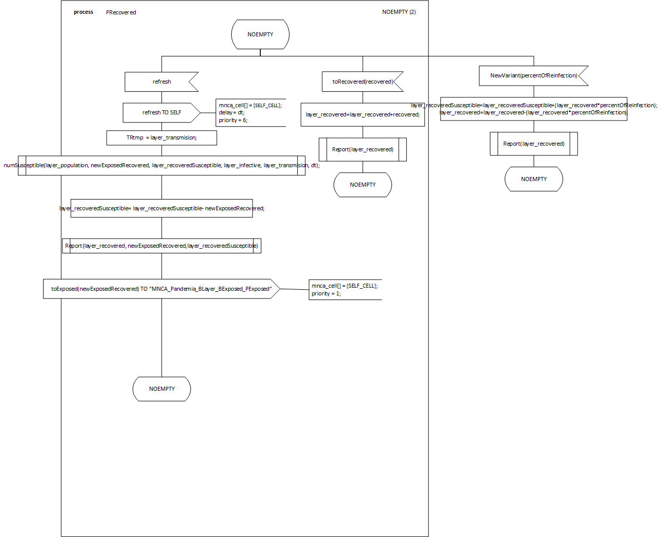
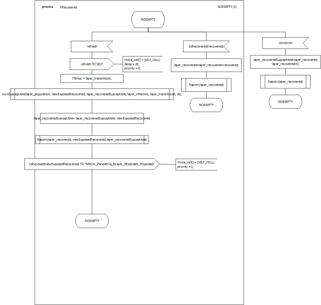
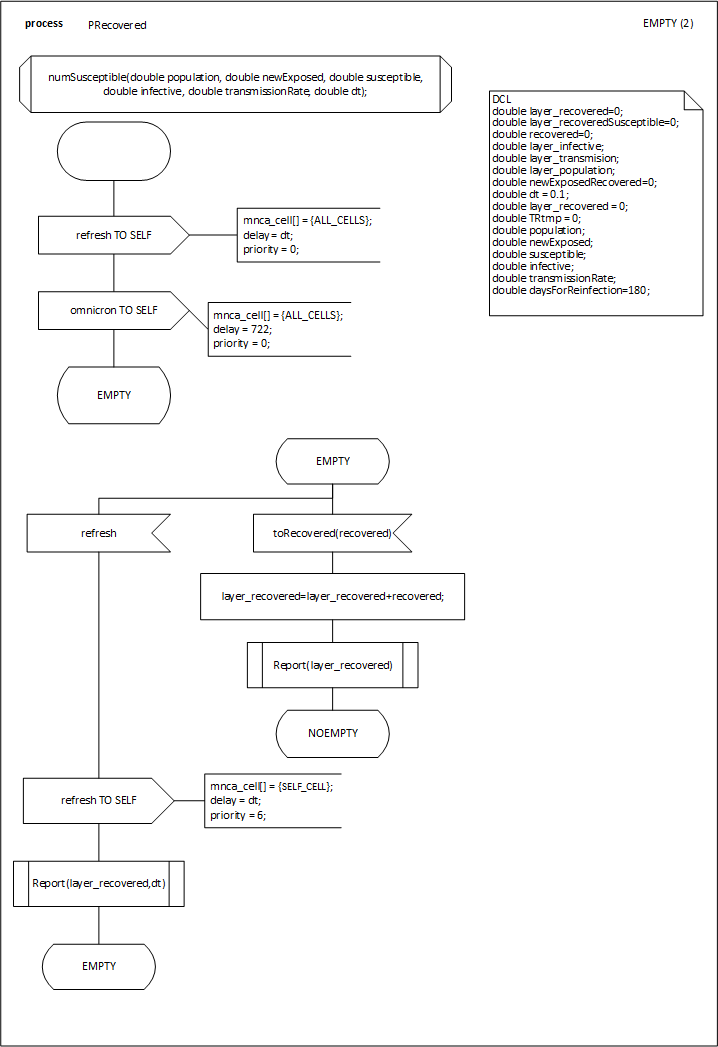
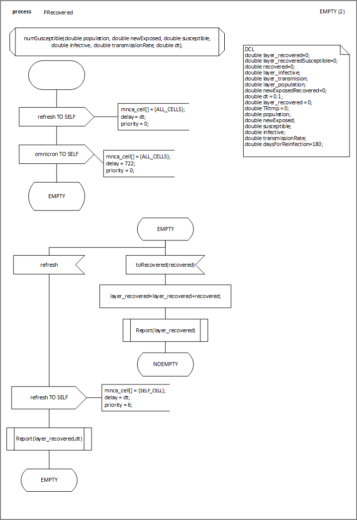
            PRecovered.vsdx
            
- numSusceptible.vsdx
 
 
 - 
            PRecovered.vsdx
            
 - 
            BInfective.vsdx
            
- 
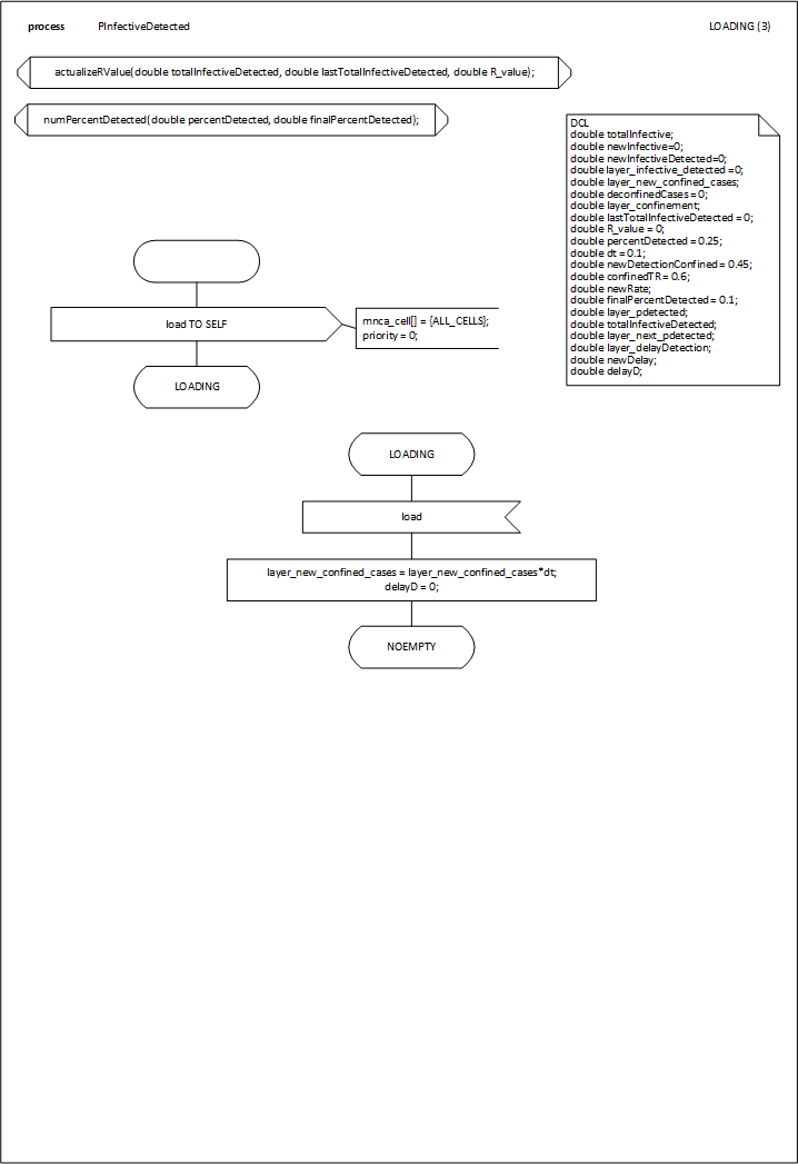
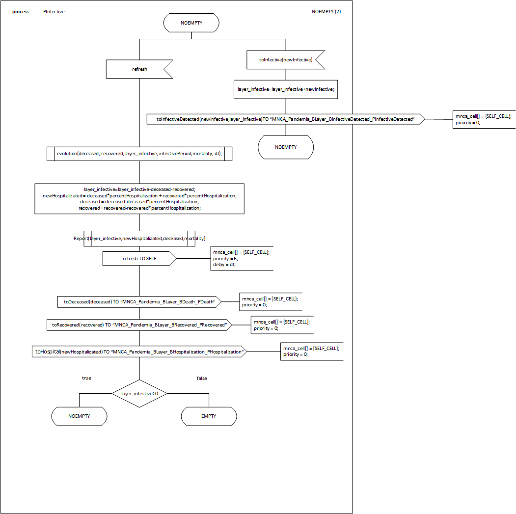
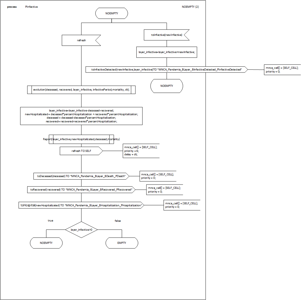
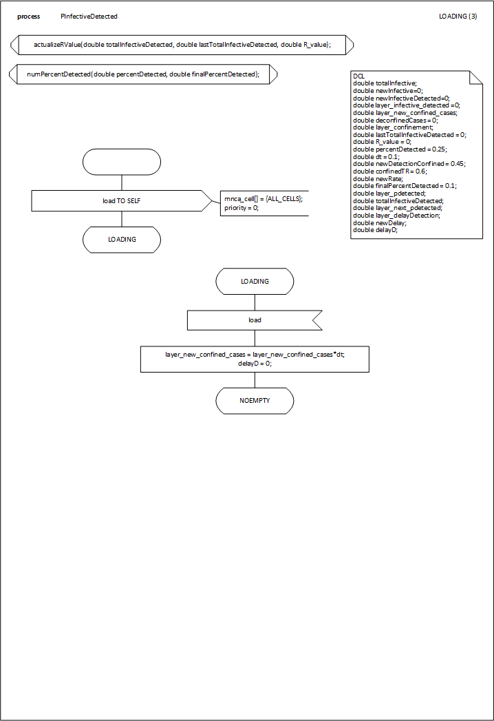
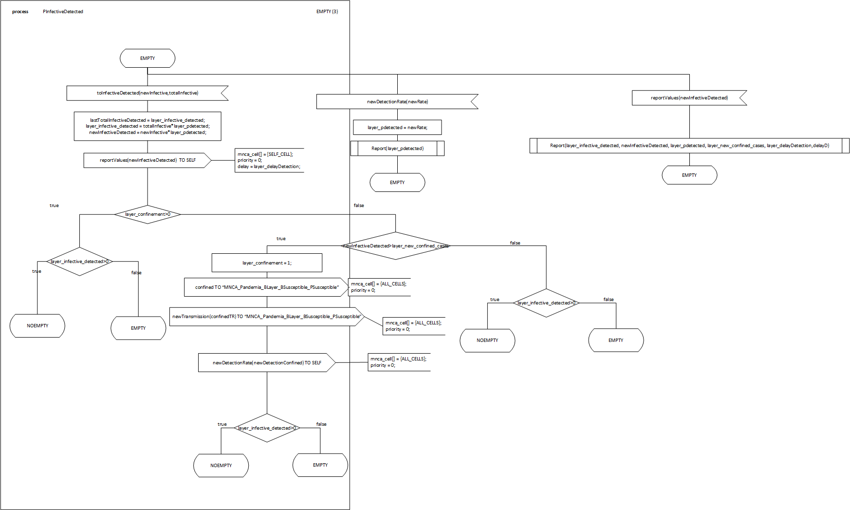
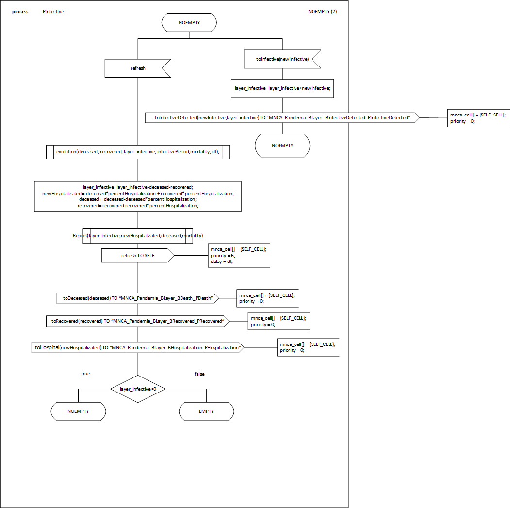
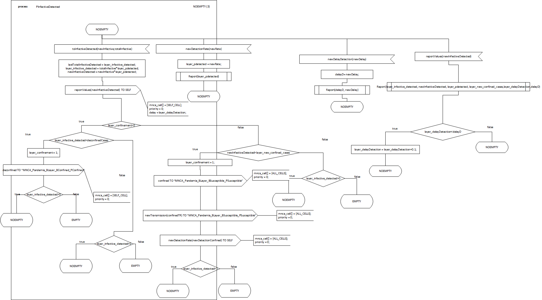
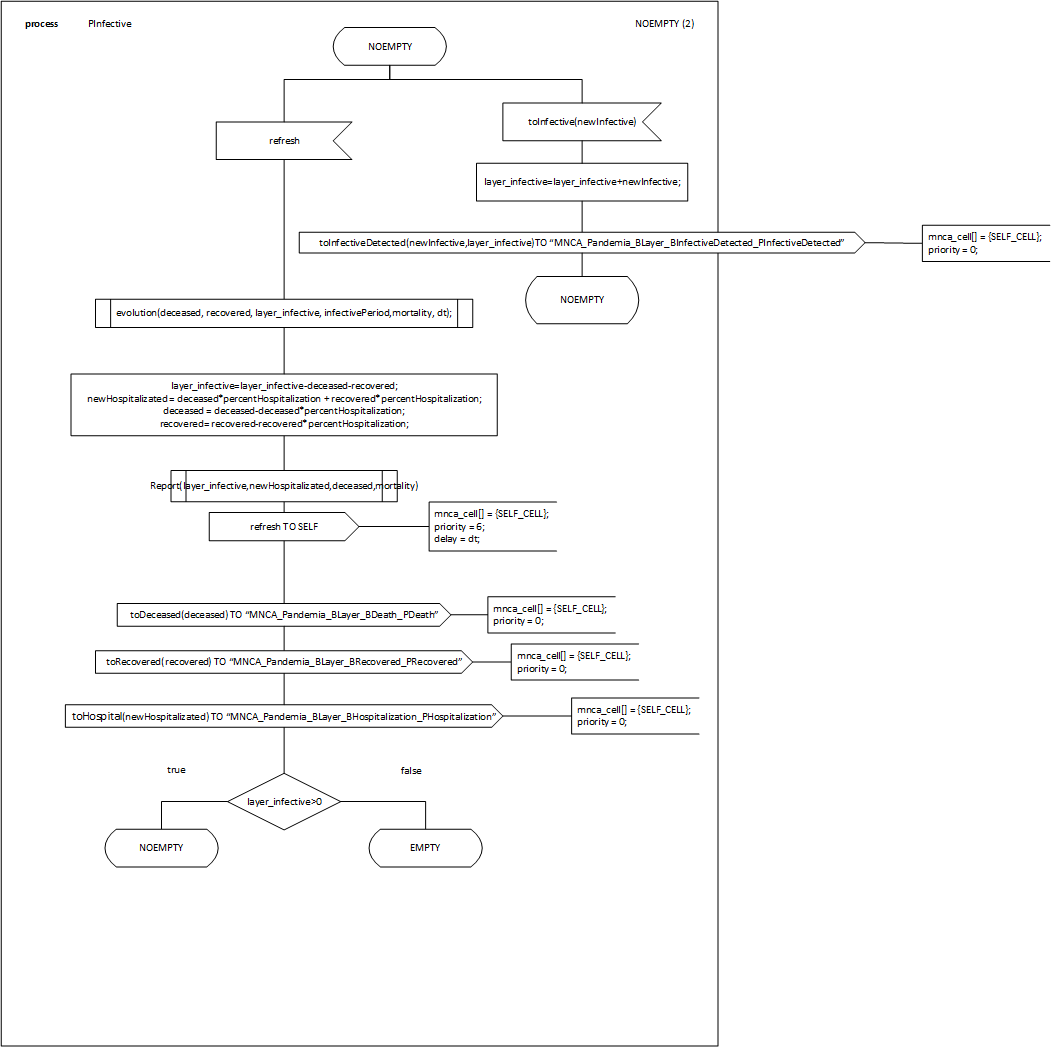
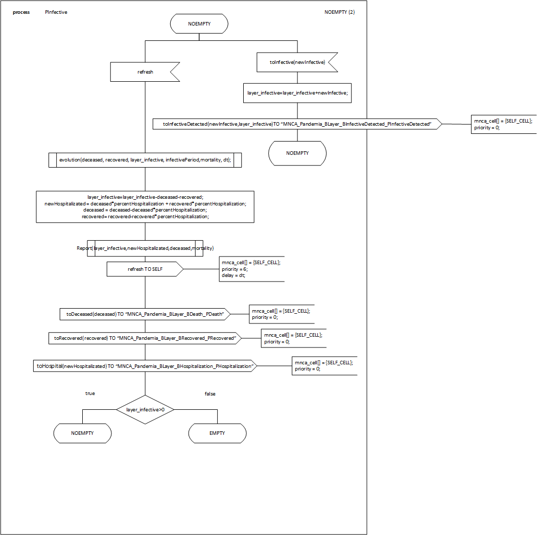
            PInfective.vsdx
            
- evolution.vsdx
 
 
 - 
            PInfective.vsdx
            
 - 
            BConfined.vsdx
            
- 
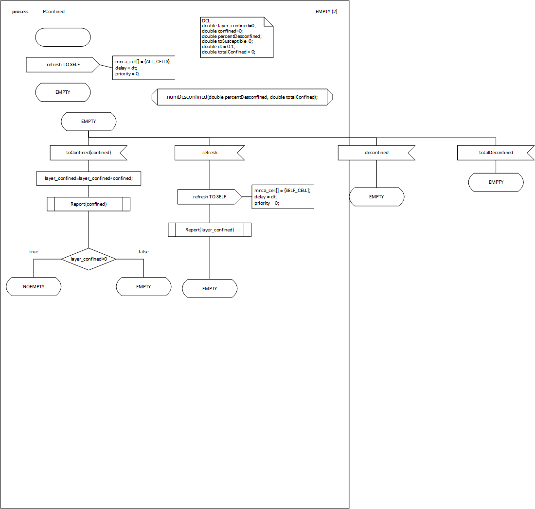
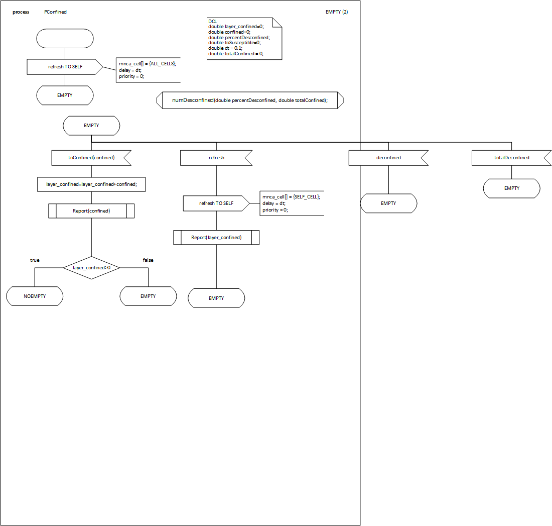
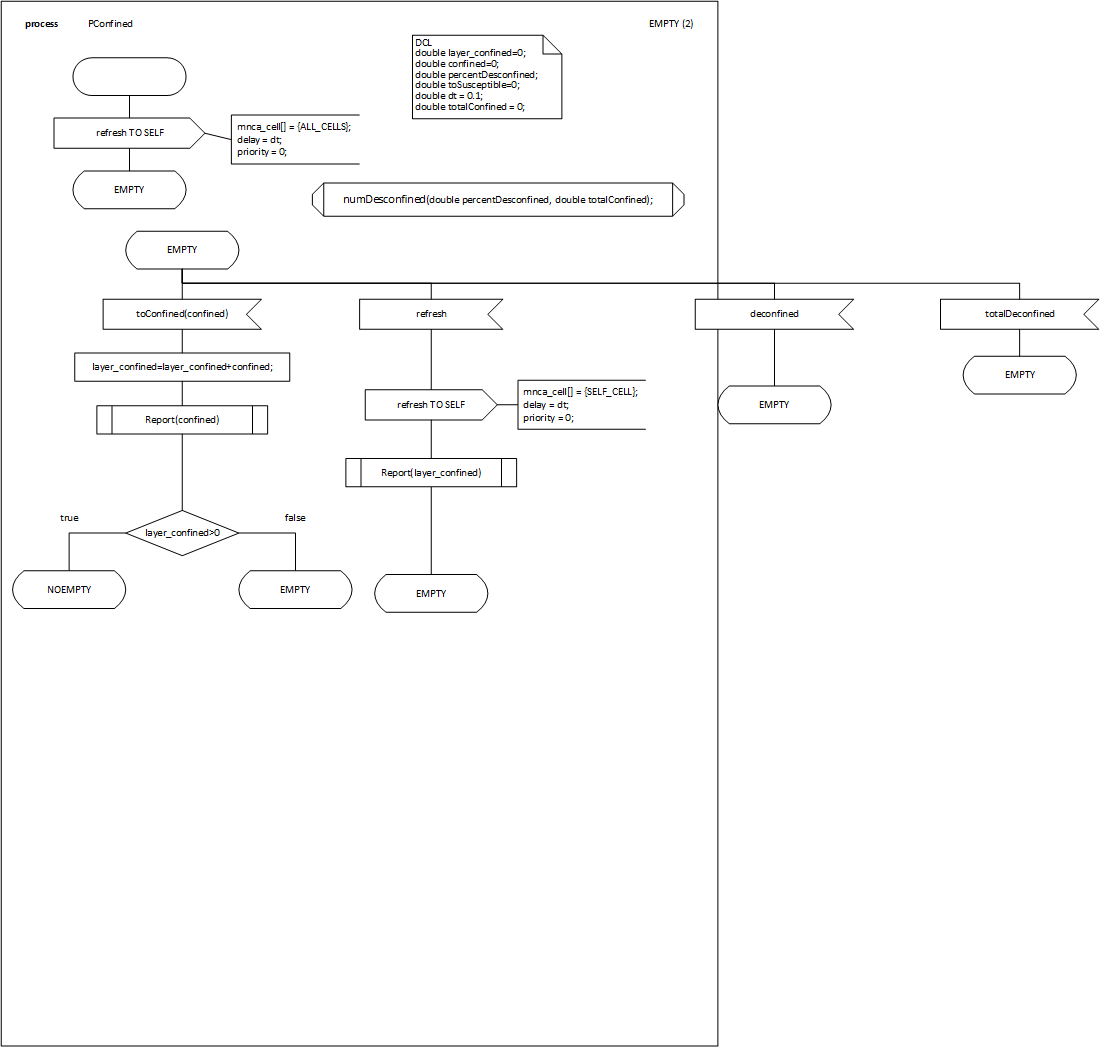
            PConfined.vsdx
            
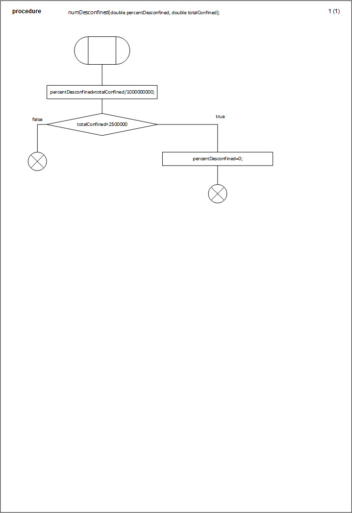
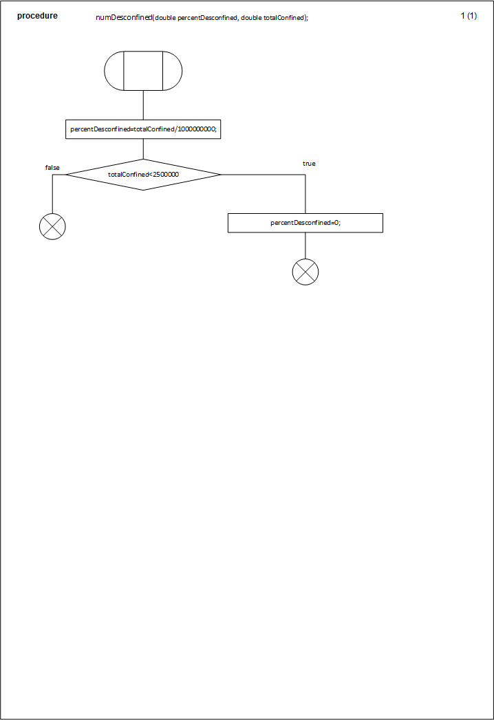
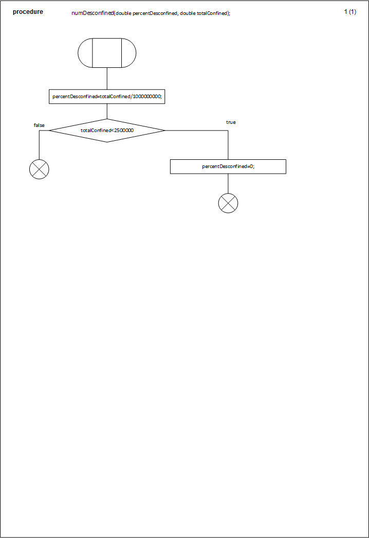
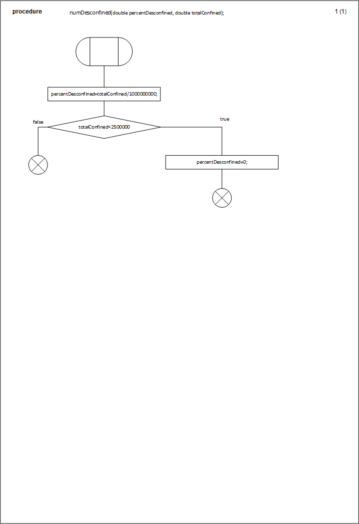
- numDesconfined.vsdx
 
 
 - 
            PConfined.vsdx
            
 - 
            BInfectiveDetected.vsdx
            
- 
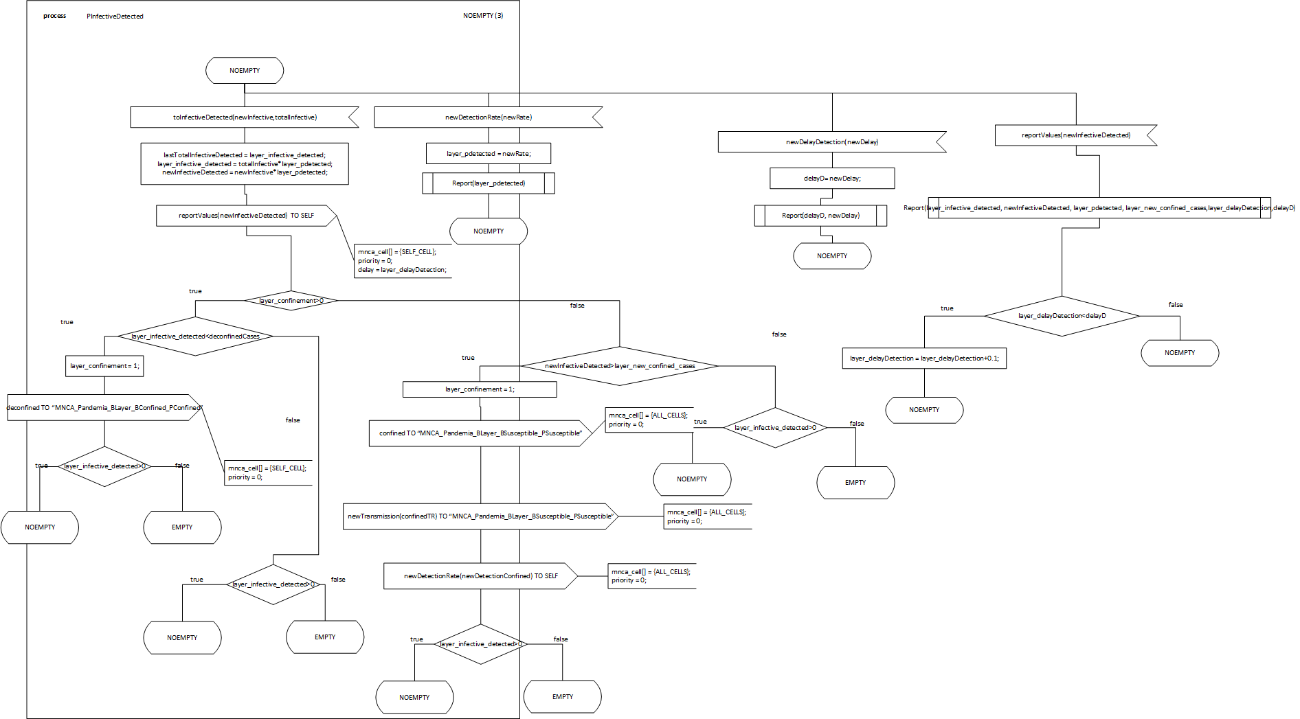
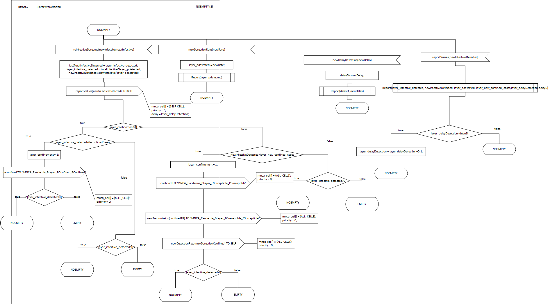
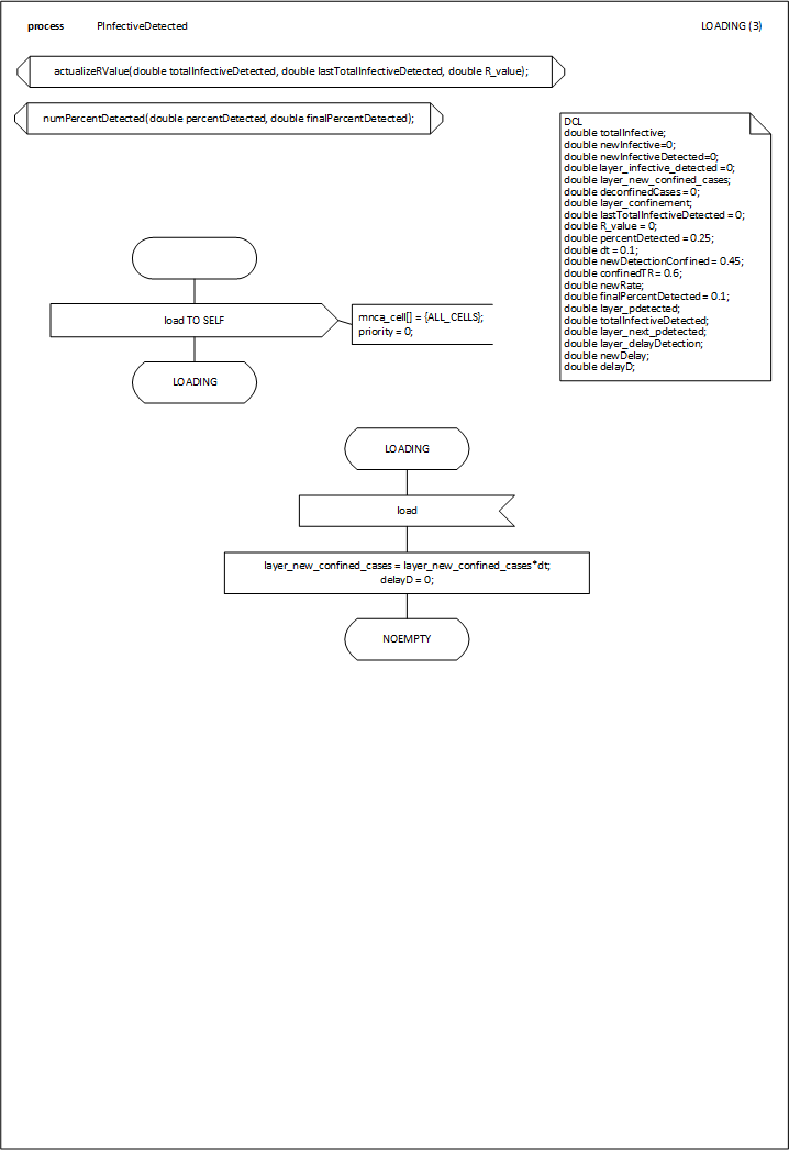
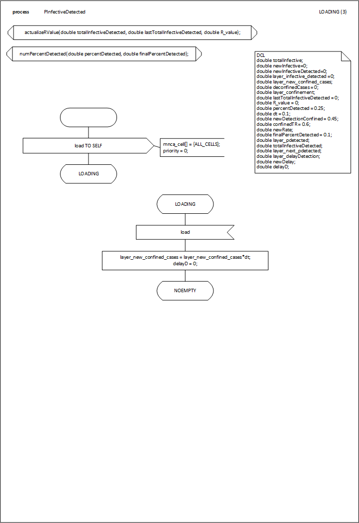
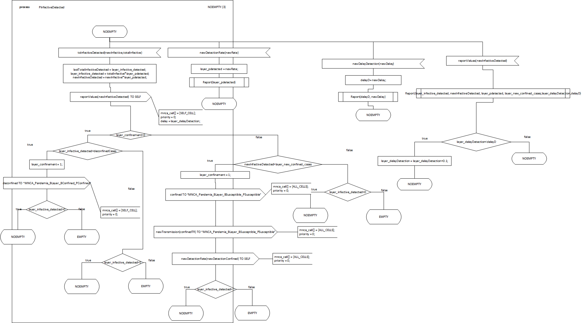
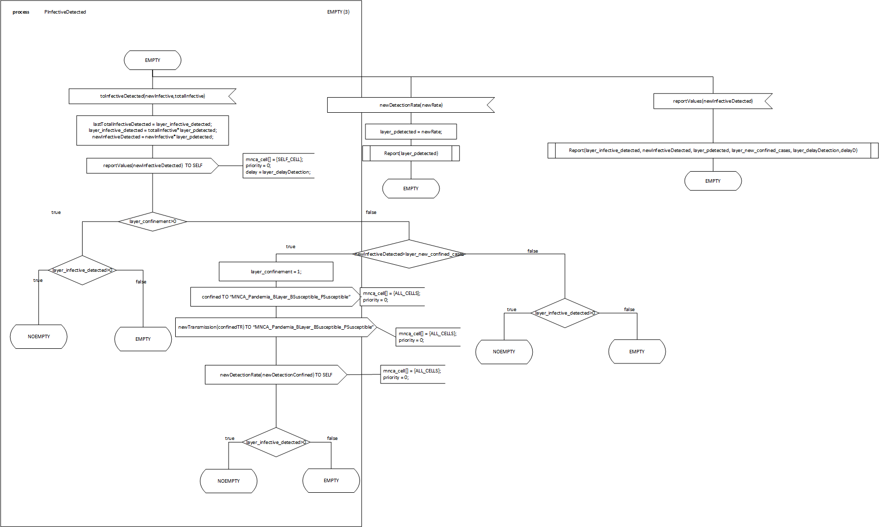
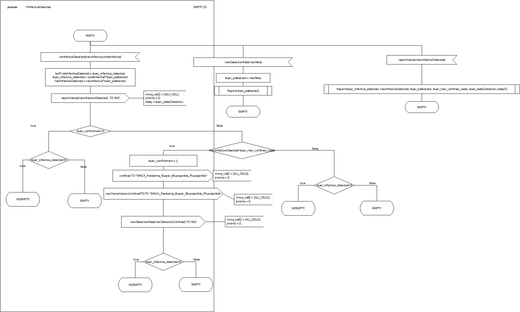
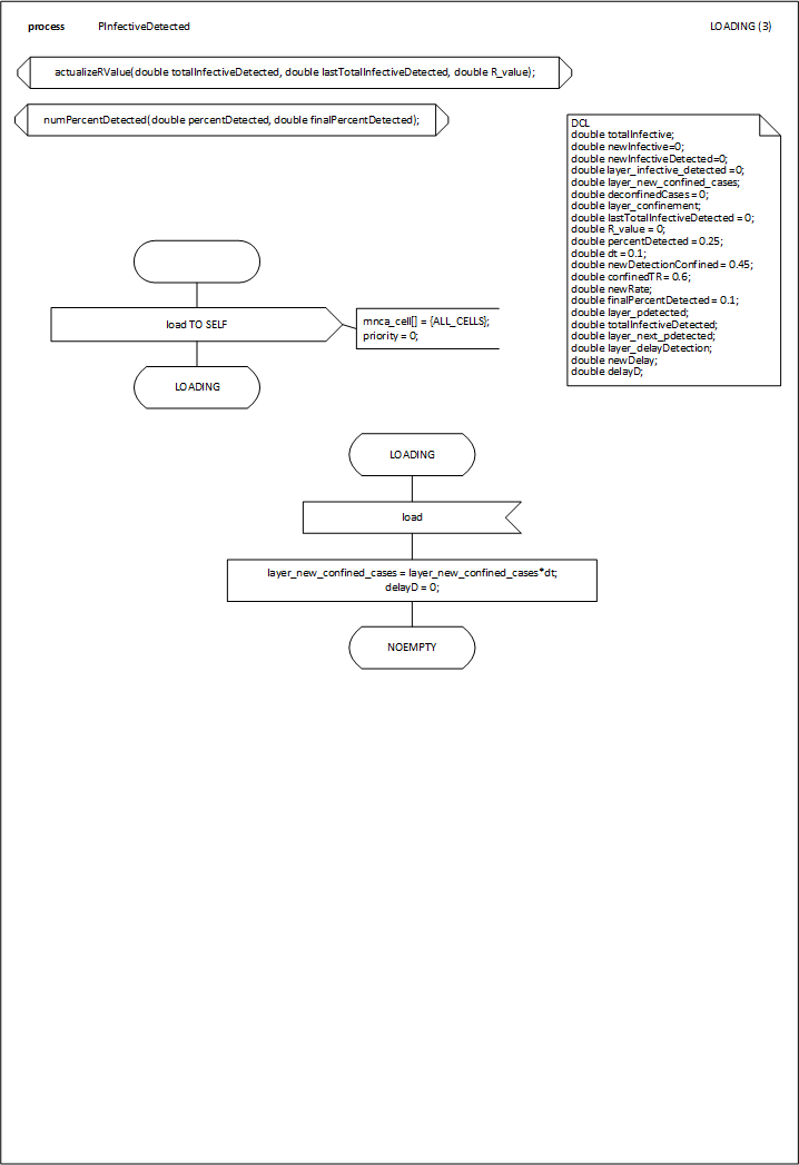
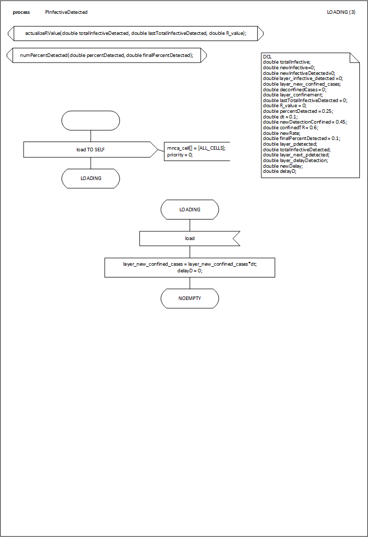
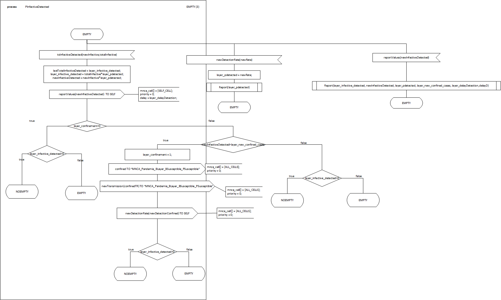
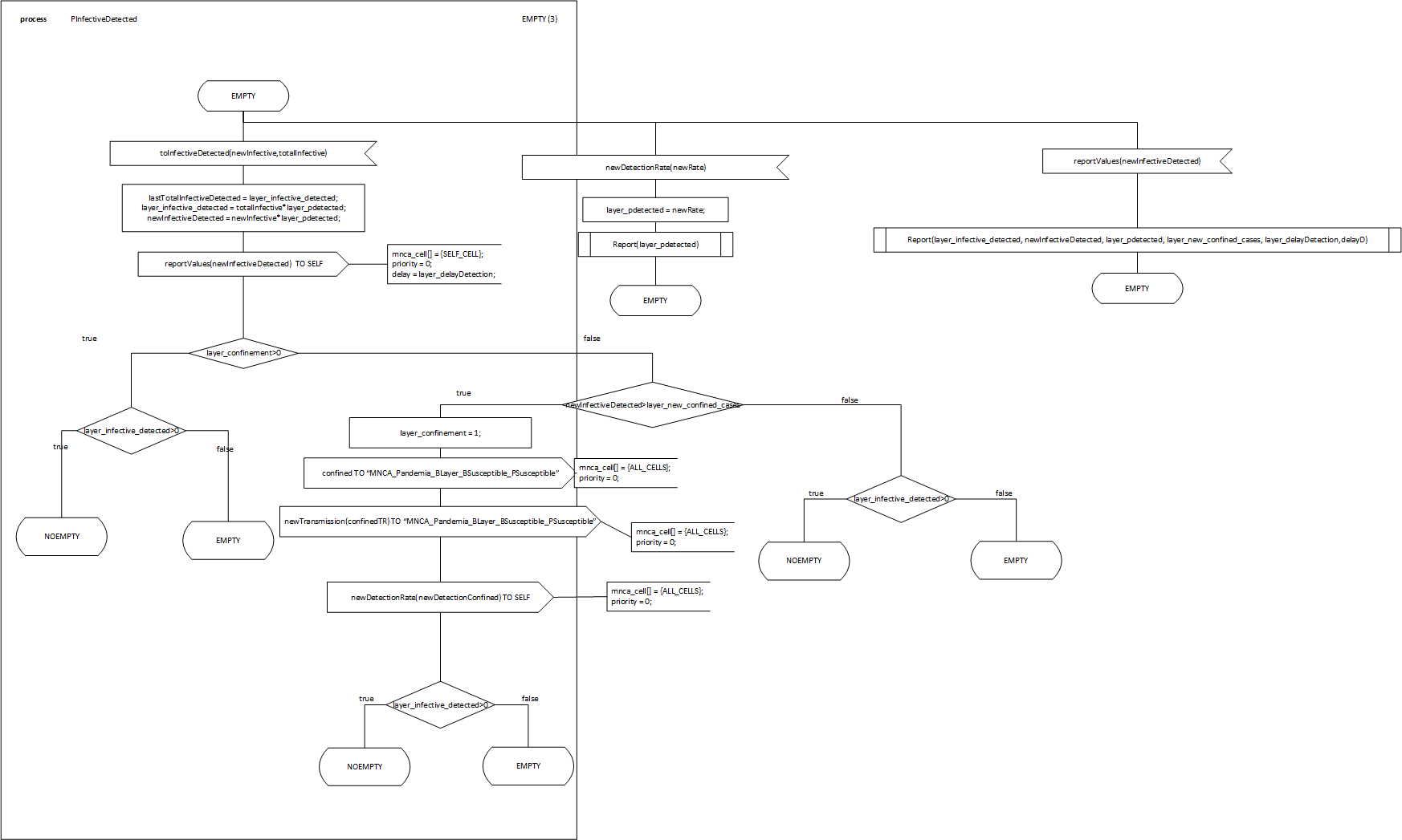
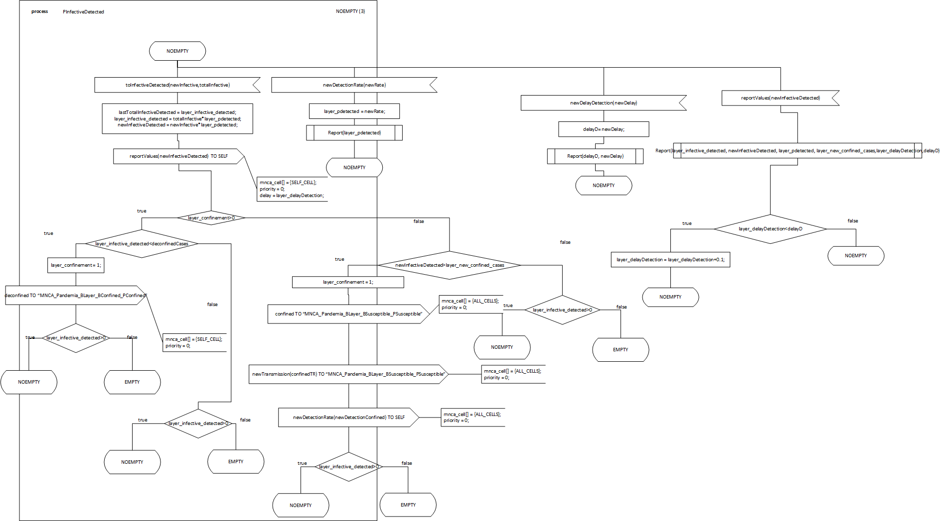
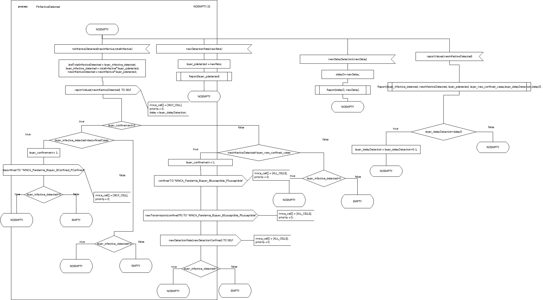
            PInfectiveDetected.vsdx
            
- numPercentDetected.vsdx
 - actualizeRValue.vsdx
 
 
 - 
            PInfectiveDetected.vsdx
            
 - 
            BContentionActions.vsdx
            
- PContentionActions.vsdx
 
 - 
            BHospitalization.vsdx
            
- 
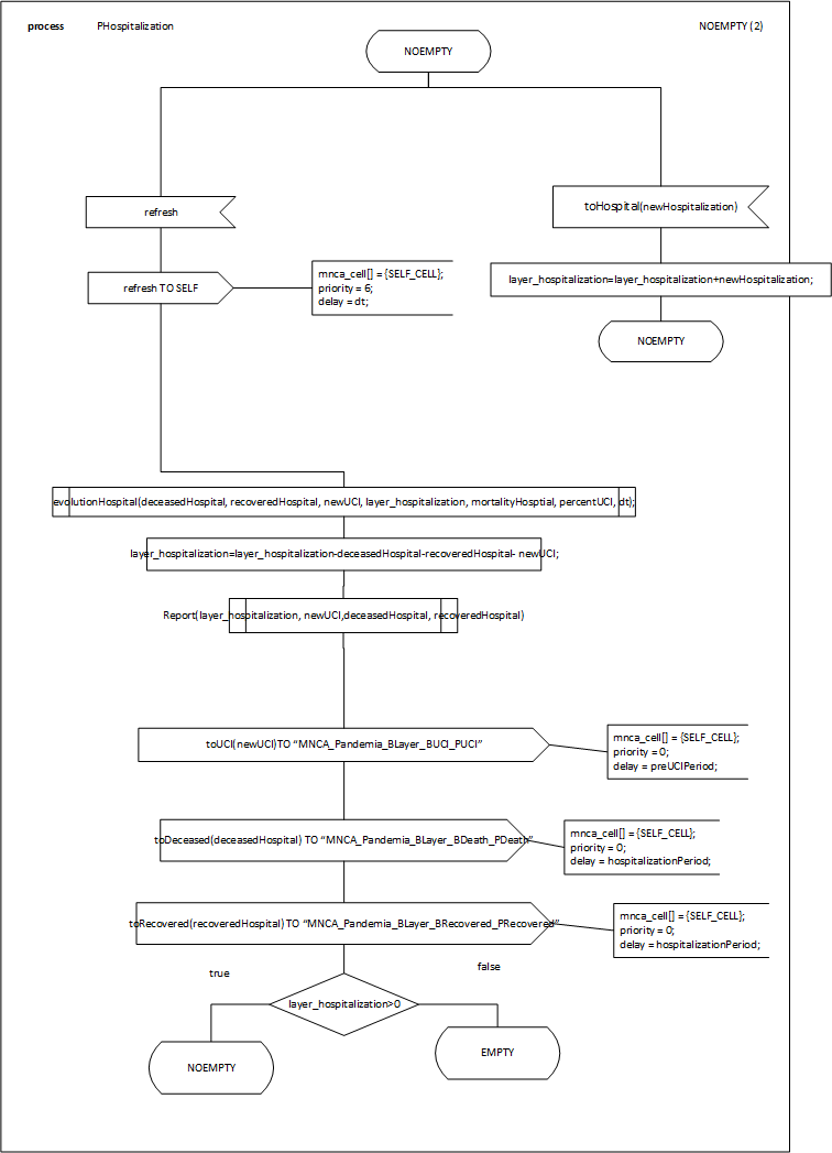
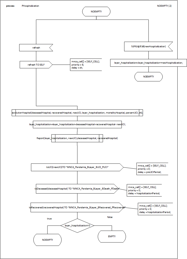
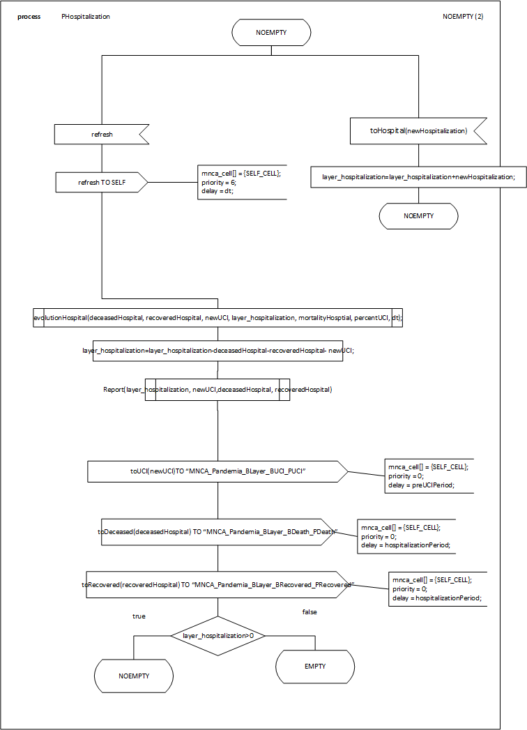
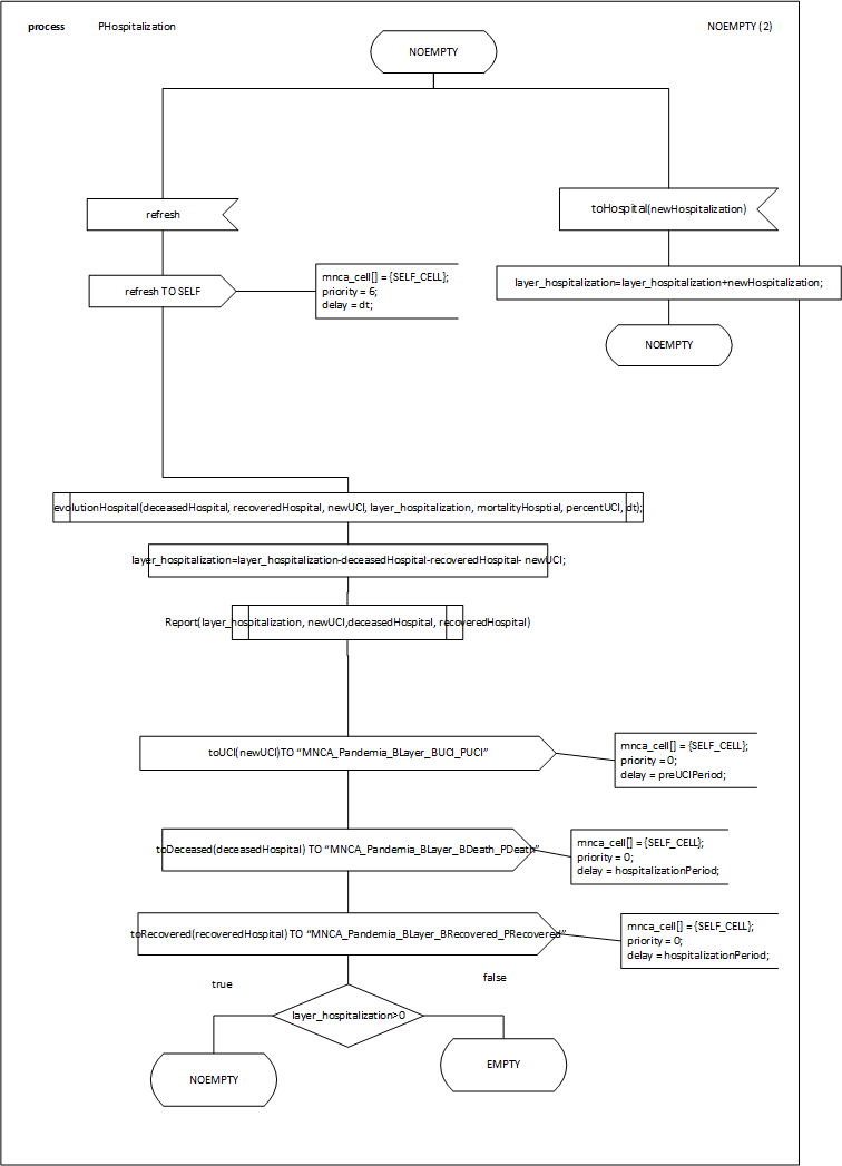
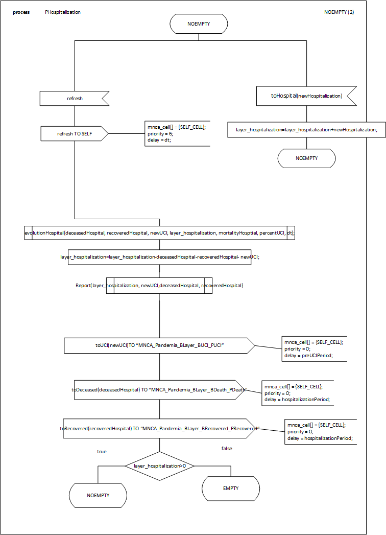
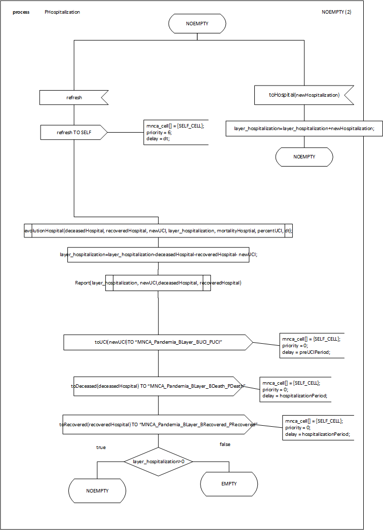
            PHospitalization.vsdx
            
- evolutionHospital.vsdx
 
 
 - 
            PHospitalization.vsdx
            
 - 
            BUCI.vsdx
            
- 
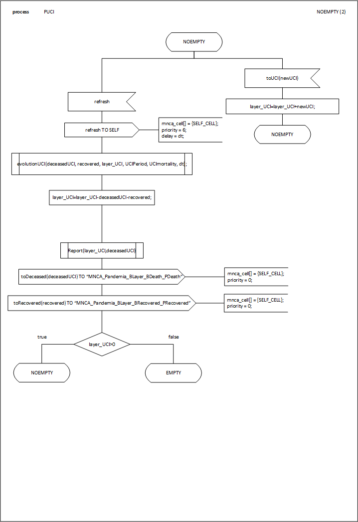
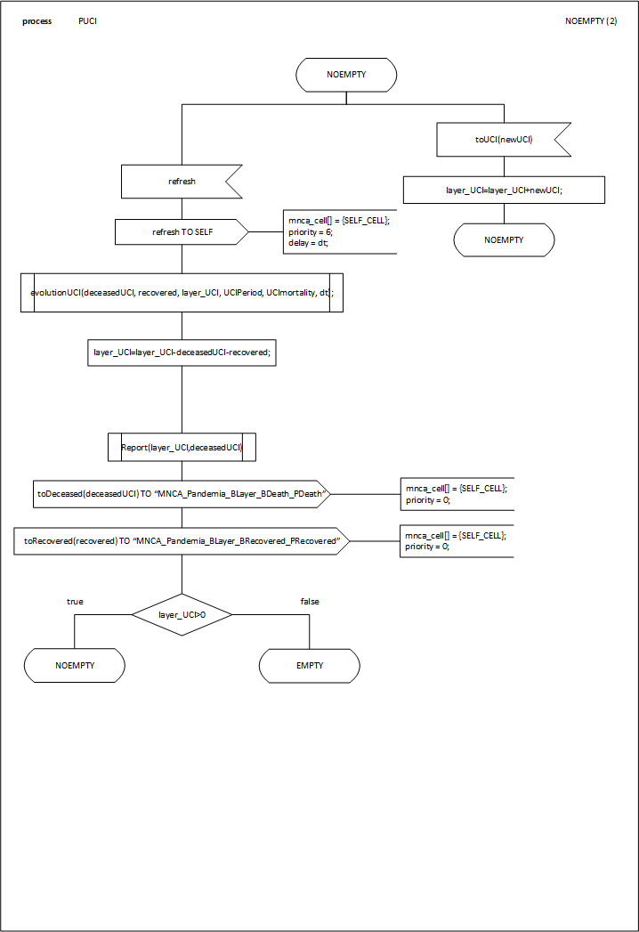
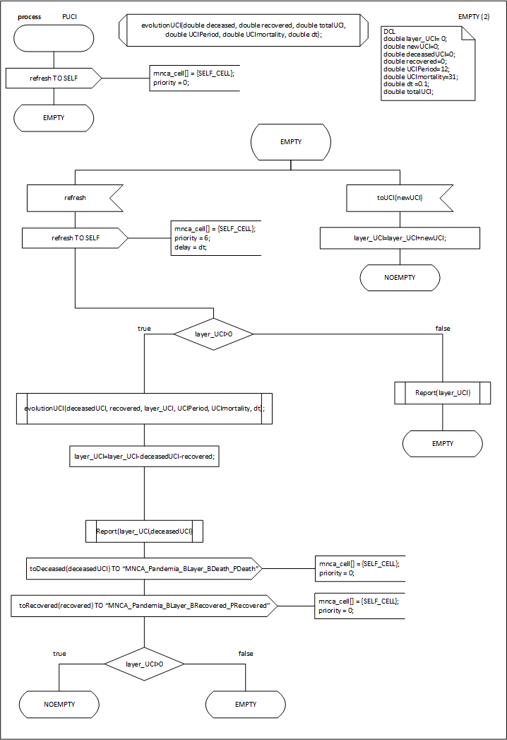
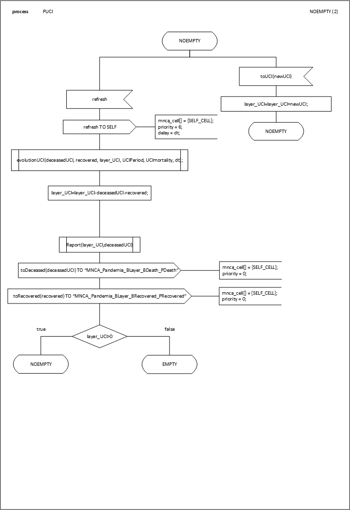
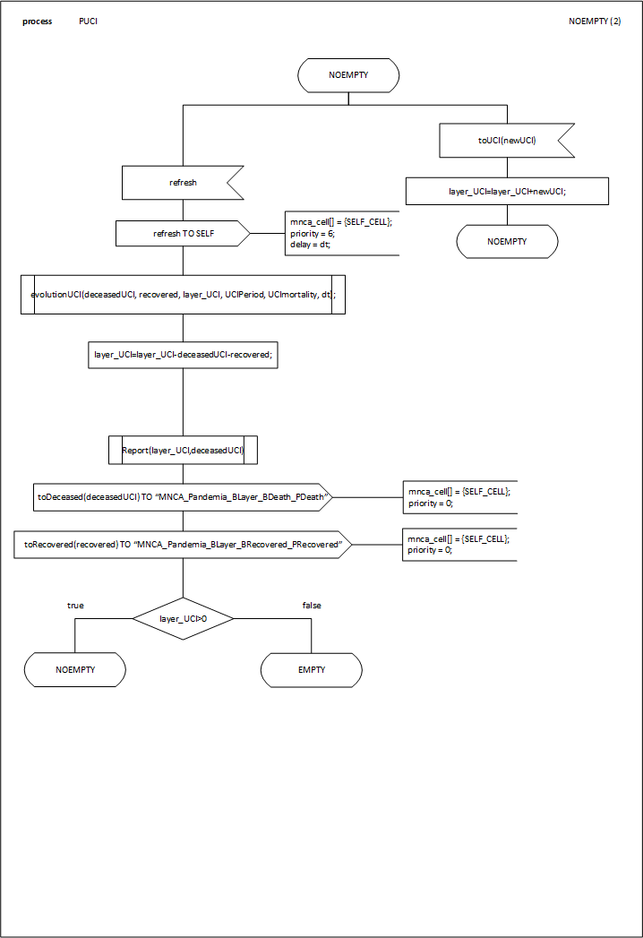
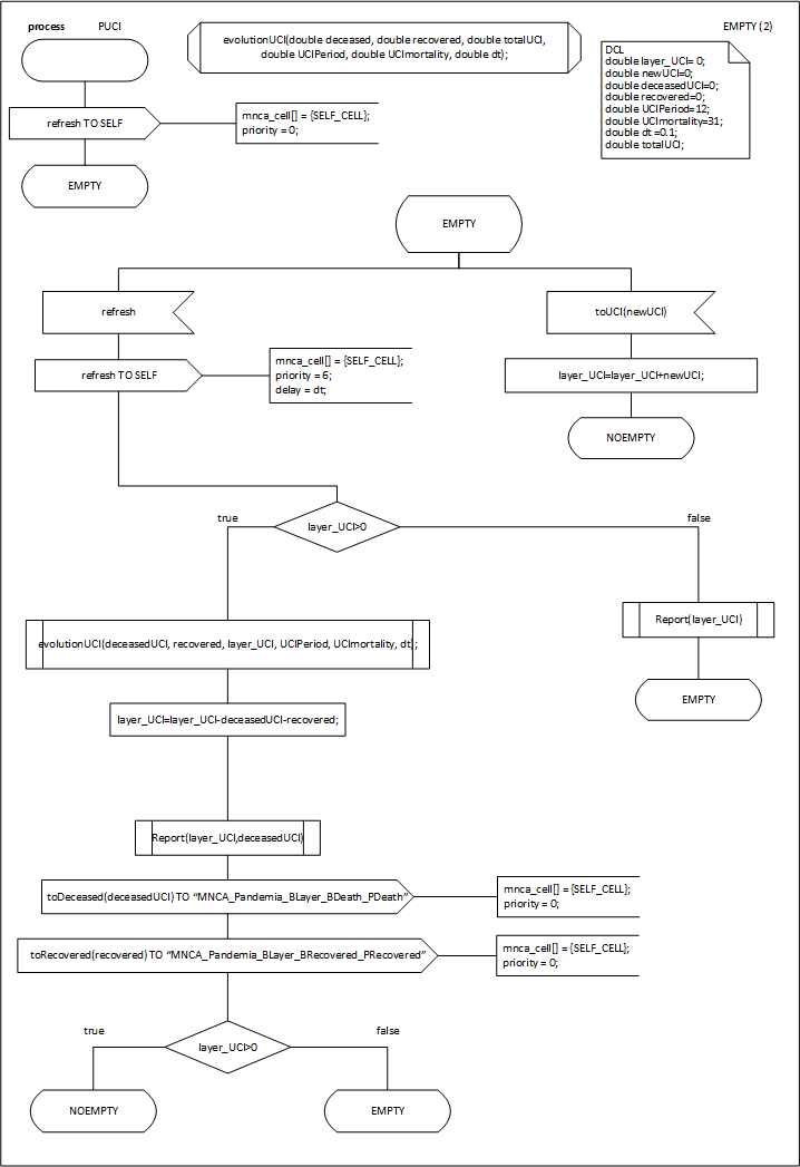
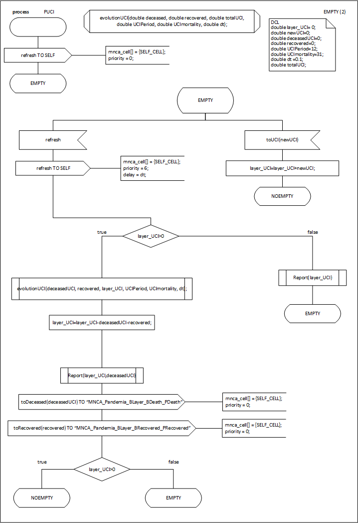
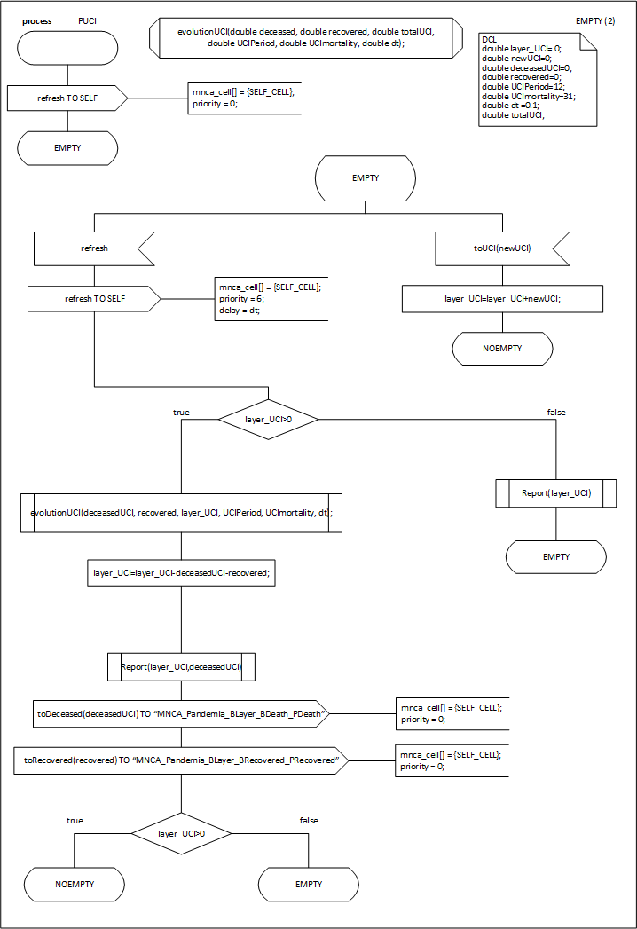
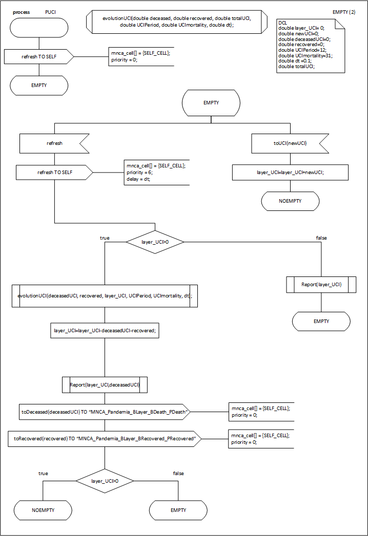
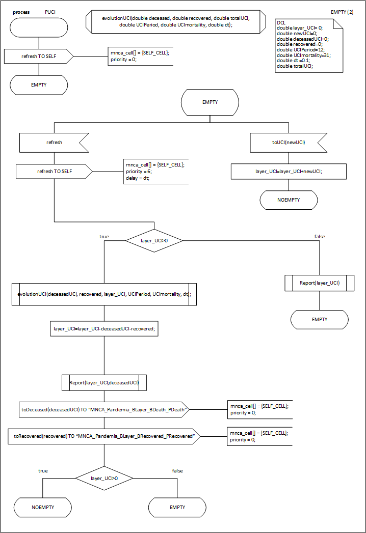
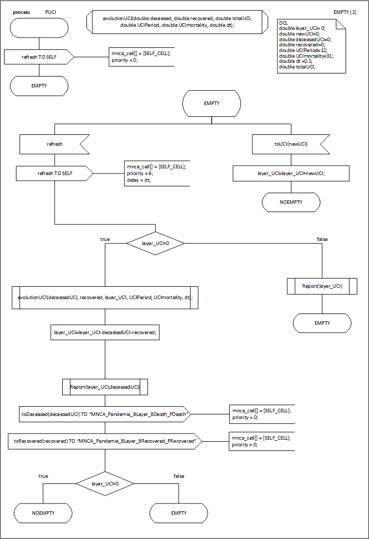
            PUCI.vsdx
            
- evolutionUCI.vsdx
 
 
 - 
            PUCI.vsdx
            
 - 
            BVaccinated.vsdx
            
- 
            PVaccinated.vsdx
            
- numSusceptible.vsdx
 
 
 - 
            PVaccinated.vsdx
            
 
 - 
            BSusceptible.vsdx
            
 
 - 
            BLayer.vsdx
            
 
 - 
            MNCA_Pandemia.vsdx
            
 - 
        Orphand Visio Files
        
- actualizePDetected.vsdx
 - BExposedSuperSpreaders.vsdx
 - BInfective - copia.vsdx
 - BInfectiveDetected - copia.vsdx
 - numSusceptible-SS.vsdx
 - PRecovered_old.vsdx
 - PSusceptible-SS.vsdx
 
 - 
        Visio Files with DCLS
            
- MNCA_Pandemia.vsdx
 - PSusceptible.vsdx
 - PExposed.vsdx
 - PDeath.vsdx
 - PRecovered.vsdx
 - PInfective.vsdx
 - PConfined.vsdx
 - PInfectiveDetected.vsdx
 - PContentionActions.vsdx
 - PHospitalization.vsdx
 - PUCI.vsdx
 - PVaccinated.vsdx
 
 
Pandemia.vsdx
            Error
No DCLS in this document.
MNCA_Pandemia.vsdx
            | Values | ||
|---|---|---|
| Type | Name | pandemiav2.11_ch1 Edit | 
| char* | layer_main | 'Initialize.img' | 
| char* | layer_population | 'Population.img' | 
| char* | layer_initial_infective | 'Initial_infective.img' | 
| char* | layer_infective | 'Infective.img' | 
| char* | layer_susceptible | 'Susceptible.img' | 
| char* | layer_exposed | 'Exposed.img' | 
| char* | layer_recovered | 'Recovered.img' | 
| char* | layer_deceased | 'Deceased.img' | 
| char* | layer_confined | 'Confined.img' | 
| char* | layer_new_exposed | 'New_exposed.img' | 
| char* | layer_new_infective | 'New_infective.img' | 
| char* | layer_infective_detected | 'Infective_detected.img' | 
| char* | layer_transmision | 'Transmision.img' | 
| char* | layer_pdetected | 'pDetected.img' | 
| char* | layer_next_pdetected | 'Next_pDetected.img' | 
| char* | layer_confinement | 'Confinement.img' | 
| char* | layer_new_confined_cases | 'New_confined_cases.img' | 
| char* | layer_UCI | 'UCI.img' | 
| char* | layer_hospitalization | 'Hospitalization.img' | 
| char* | layer_delayDetection | 'DelayDetection.img' | 
| char* | layer_totalFirstVaccinated | 'TotalFirstVaccinated.img' | 
| char* | layer_totalSecondVaccinated | 'TotalSecondVaccinated.img' | 
| char* | layer_totalExpiredVaccinated | 'TotalExpiredVaccinated.img' | 
| char* | layer_conductual | 'Conductual.img' | 
| char* | layer_recoveredSusceptible | 'RecoveredSusceptible.img' | 
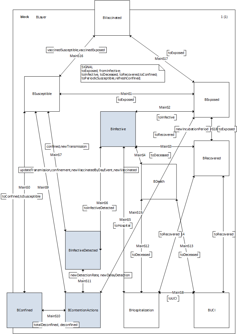
BLayer.vsdx
            Error
No DCLS in this document.
BSusceptible.vsdx
            Error
No DCLS in this document.
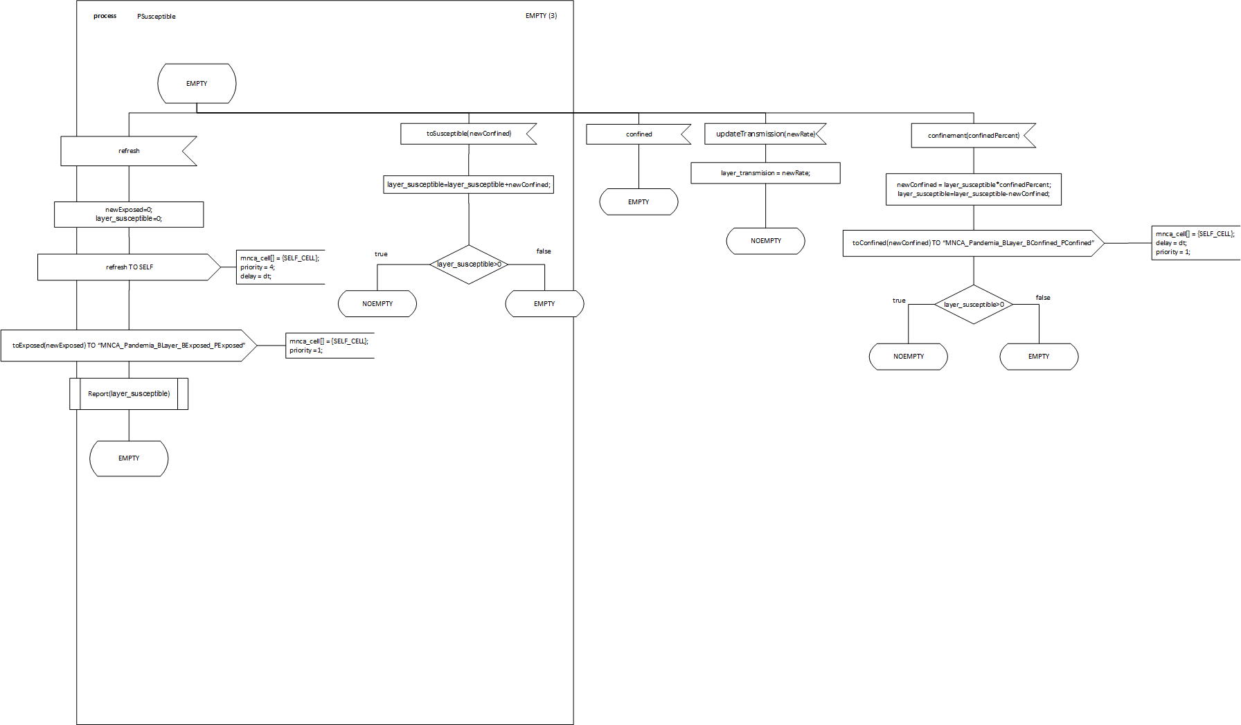
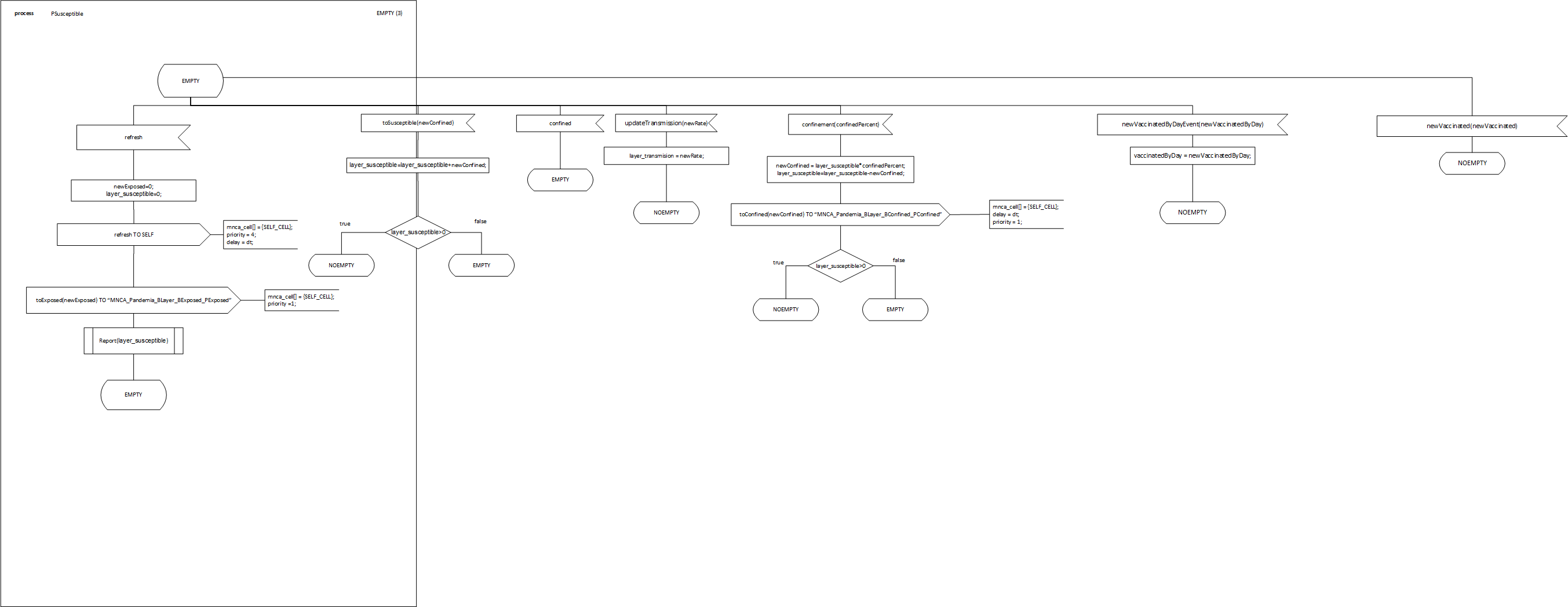
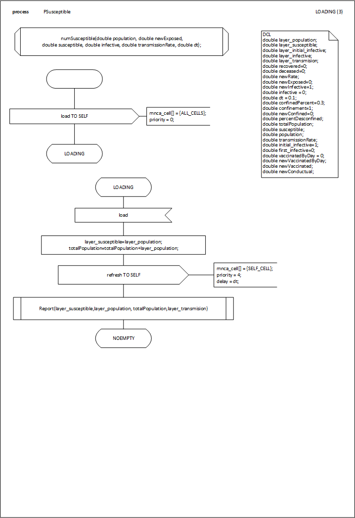
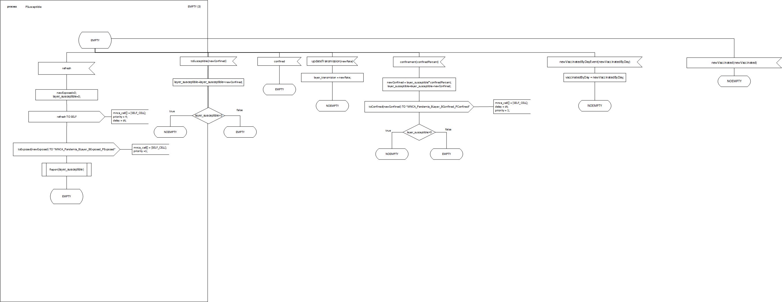
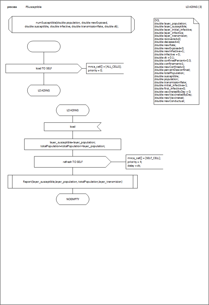
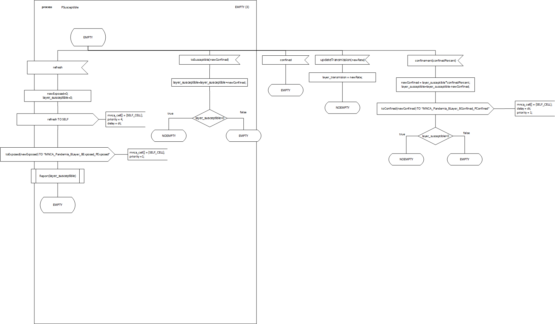
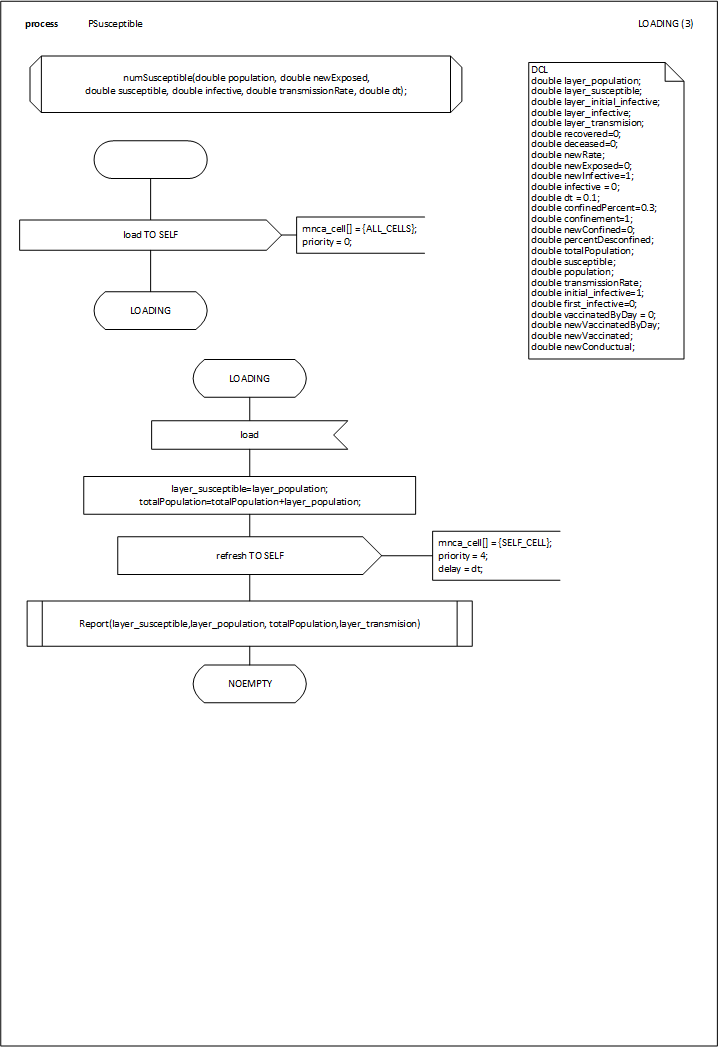
PSusceptible.vsdx
            | Values | ||
|---|---|---|
| Type | Name | pandemiav2.11_ch1 Edit | 
| double | layer_population | |
| double | layer_susceptible | |
| double | layer_initial_infective | |
| double | layer_infective | |
| double | layer_transmision | |
| double | recovered | 0 | 
| double | deceased | 0 | 
| double | newRate | |
| double | newExposed | 0 | 
| double | newInfective | 1 | 
| double | infective | 0 | 
| double | dt | 0.1 | 
| double | confinedPercent | 0.3 | 
| double | confinement | 1 | 
| double | newConfined | 0 | 
| double | percentDesconfined | |
| double | totalPopulation | |
| double | susceptible | |
| double | population | |
| double | transmissionRate | |
| double | initial_infective | 1 | 
| double | first_infective | 0 | 
| double | vaccinatedByDay | 0 | 
| double | newVaccinatedByDay | |
| double | newVaccinated | |
| double | newConductual | |
numSusceptible.vsdx
            Error
No DCLS in this document.
BExposed.vsdx
            Error
No DCLS in this document.
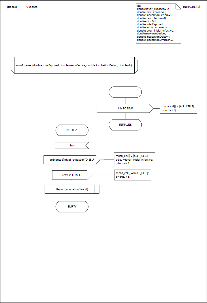
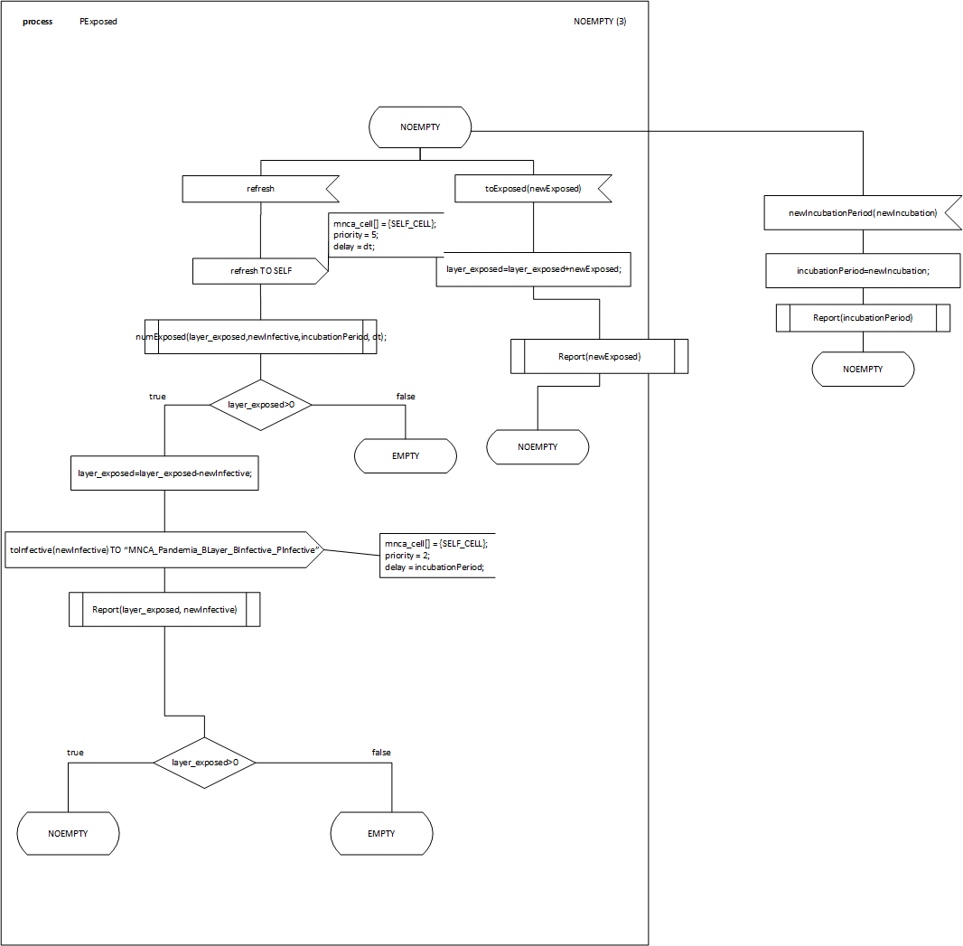
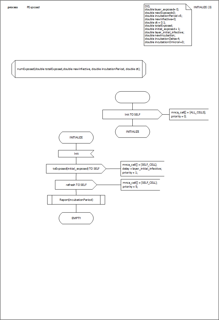
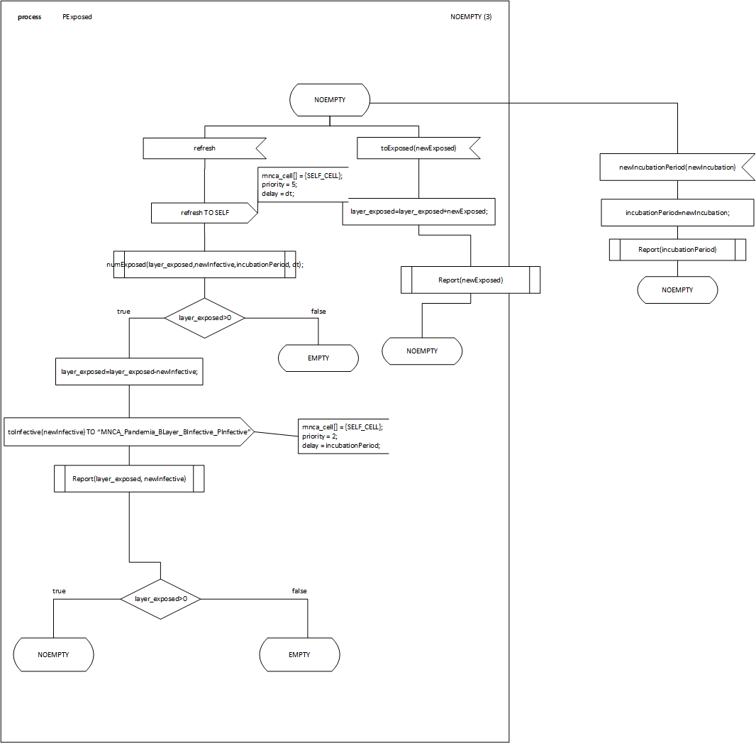
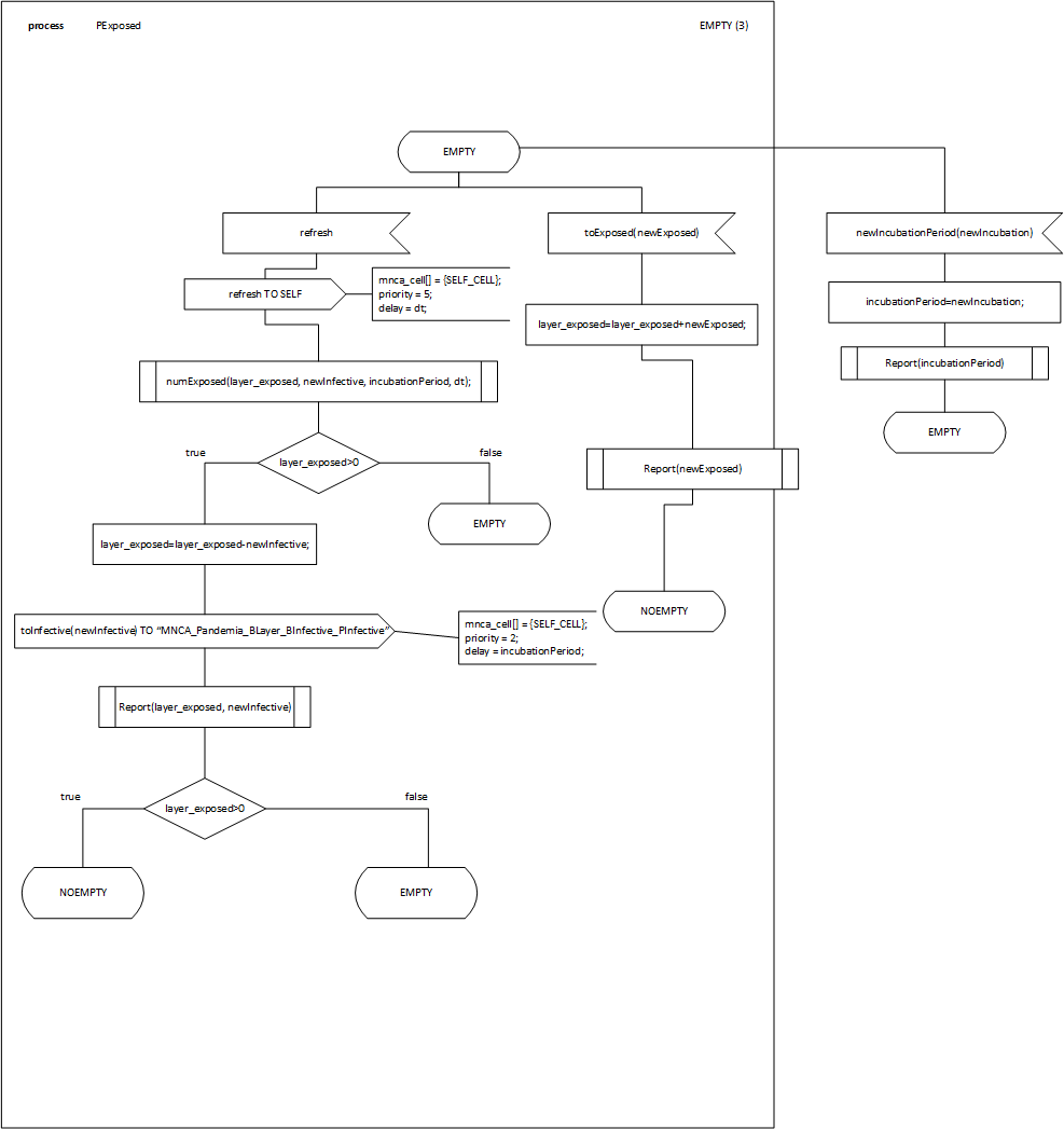
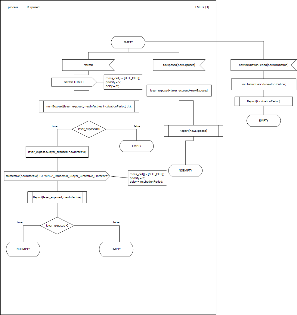
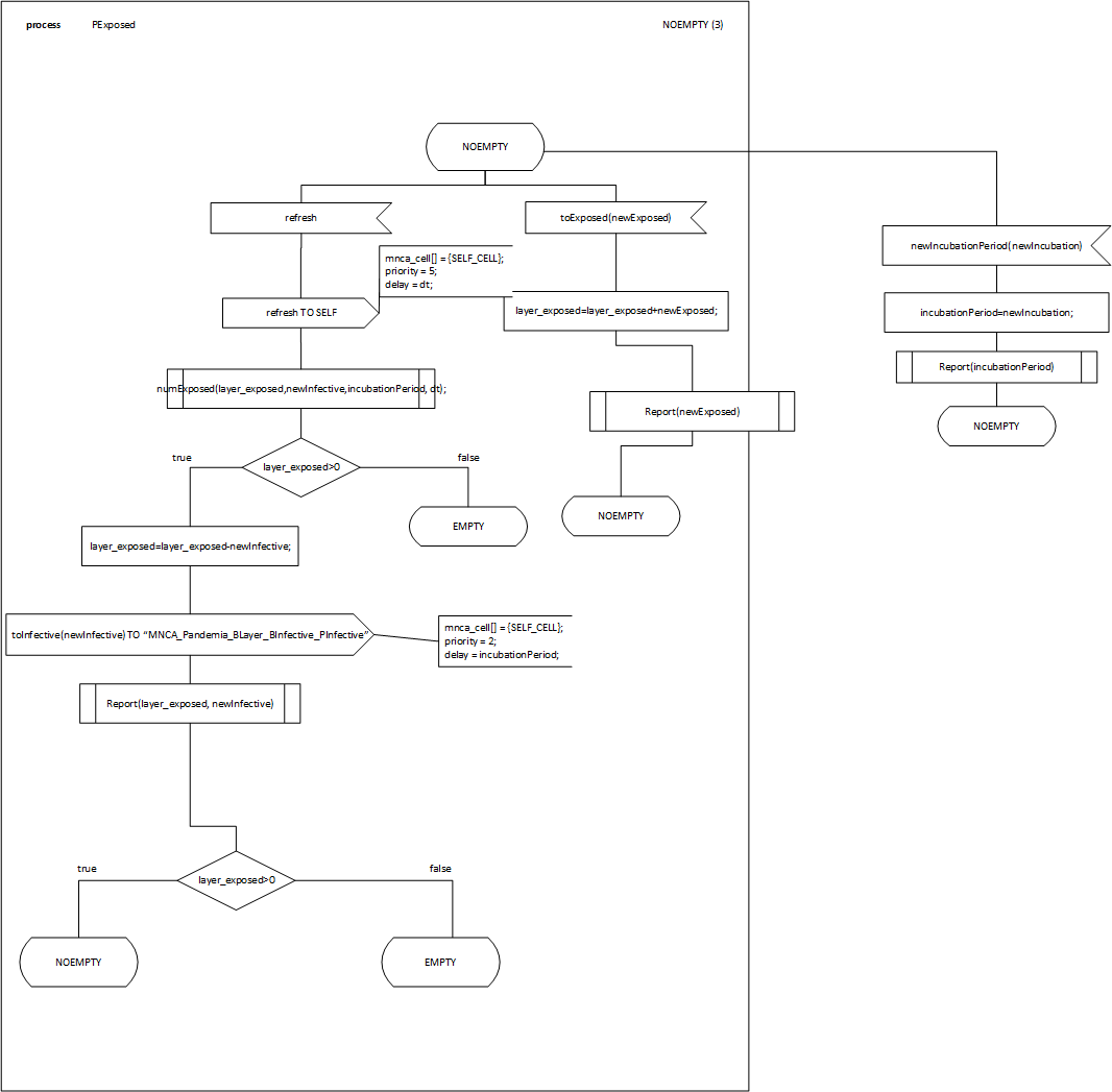
PExposed.vsdx
            | Values | ||
|---|---|---|
| Type | Name | pandemiav2.11_ch1 Edit | 
| double | layer_exposed | 0 | 
| double | newExposed | 0 | 
| double | incubationPeriod | 1 | 
| double | newInfective | 0 | 
| double | dt | 0.1 | 
| double | totalExposed | |
| double | initial_exposed | 1 | 
| double | layer_initial_infective | |
| double | newIncubation | |
| double | incubationDelta | 4 | 
| double | incubationOmicron | 3 | 
numExposed.vsdx
            Error
No DCLS in this document.
BDeath.vsdx
            Error
No DCLS in this document.
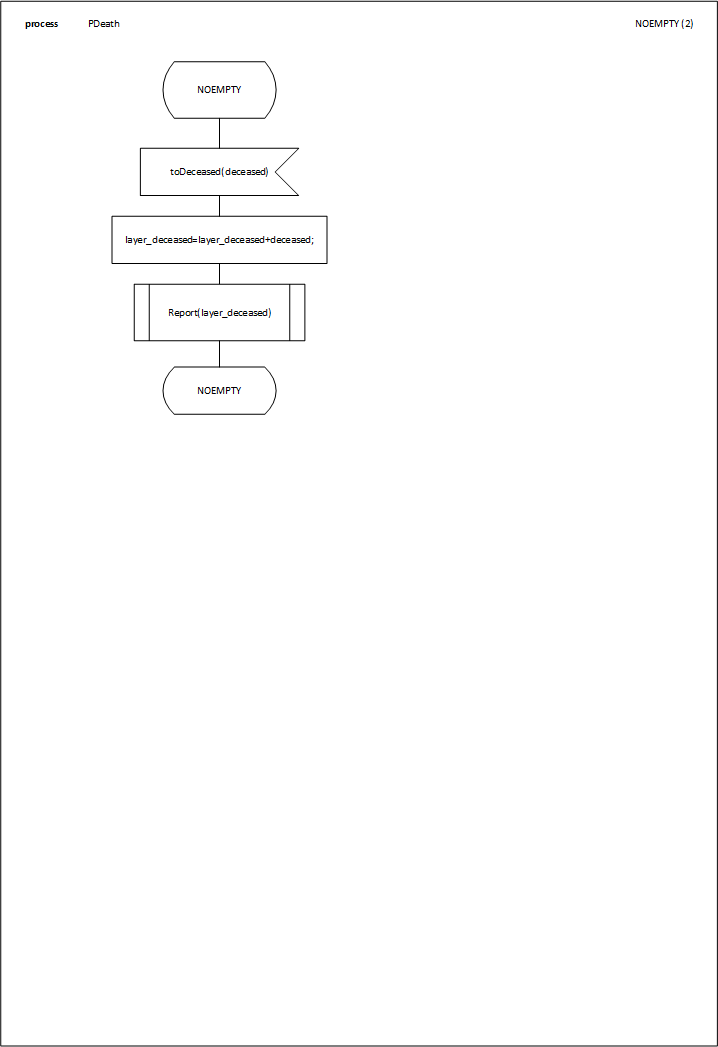
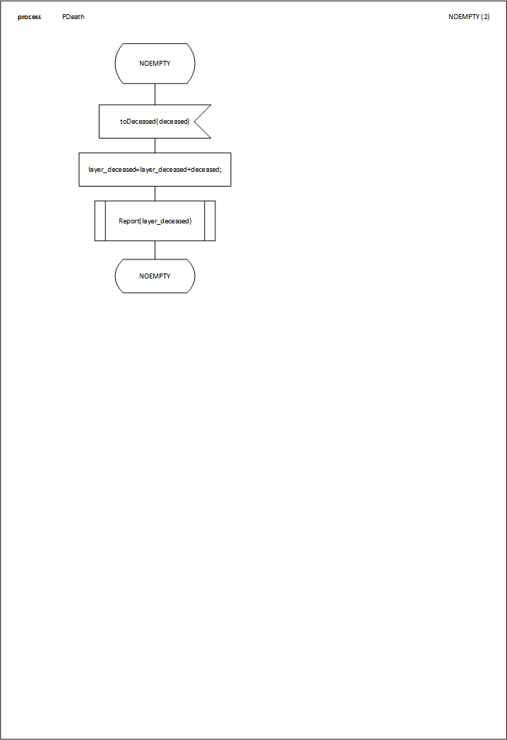
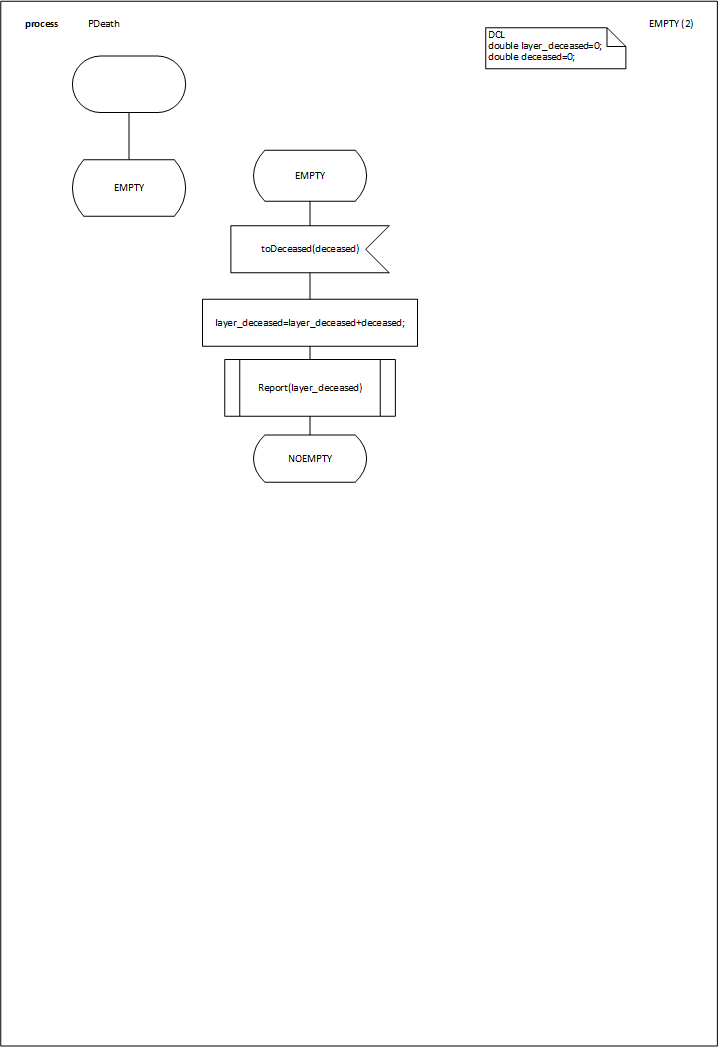
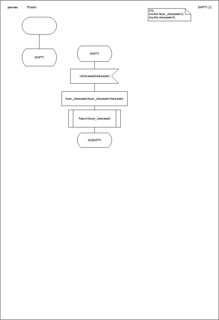
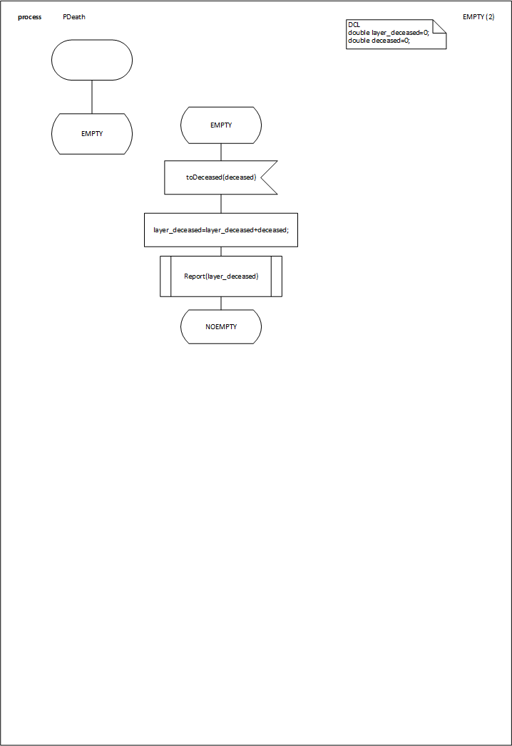
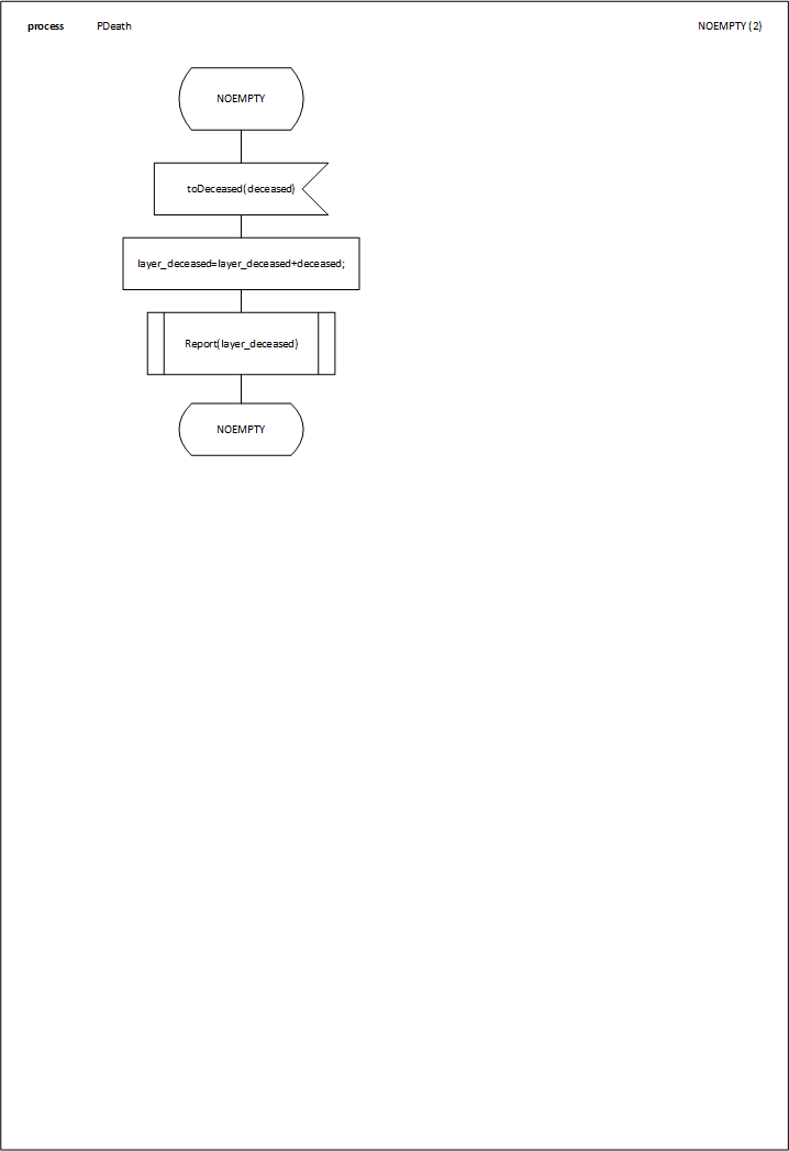
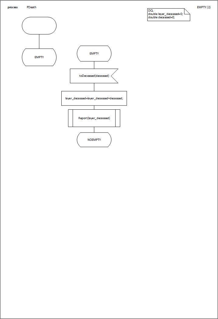
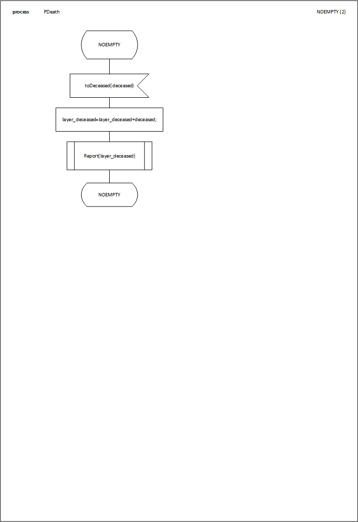
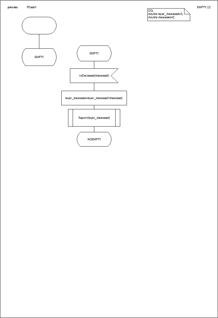
PDeath.vsdx
            | Values | ||
|---|---|---|
| Type | Name | pandemiav2.11_ch1 Edit | 
| double | layer_deceased | 0 | 
| double | deceased | 0 | 
BRecovered.vsdx
            Error
No DCLS in this document.
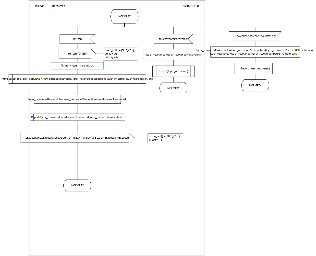
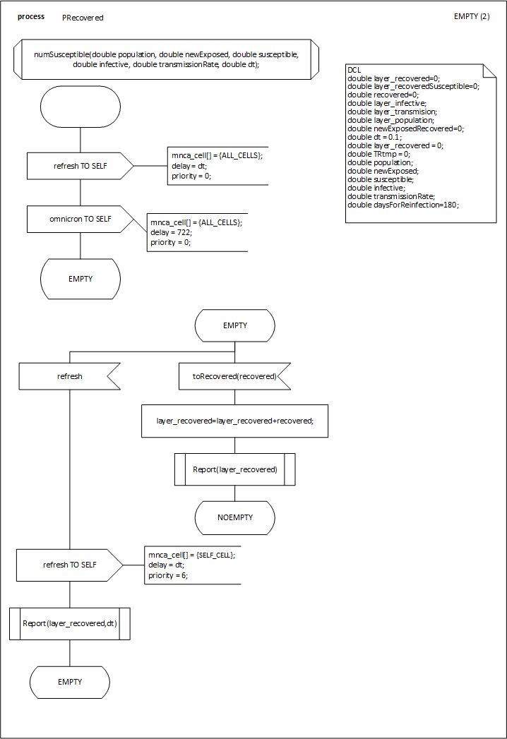
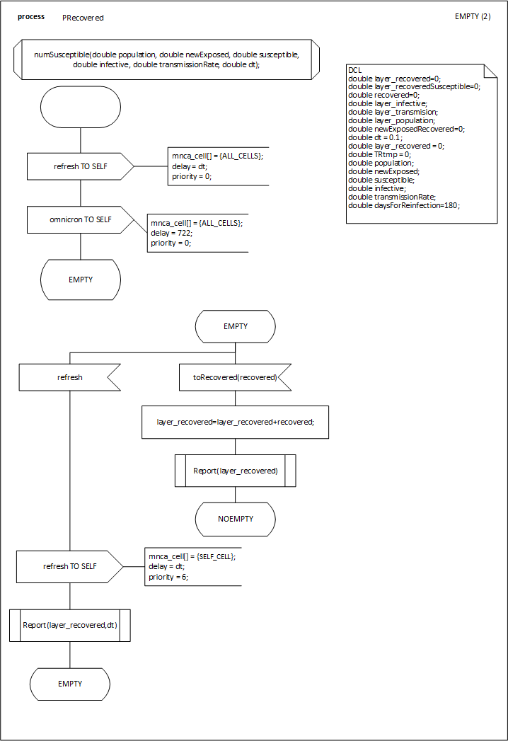
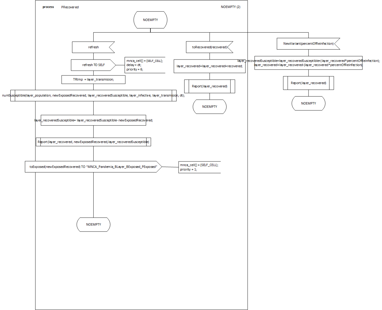
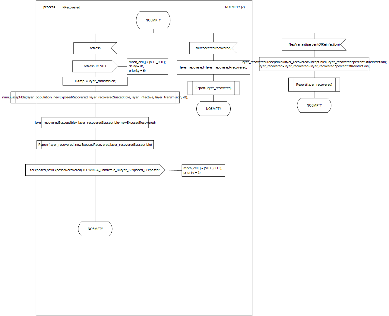
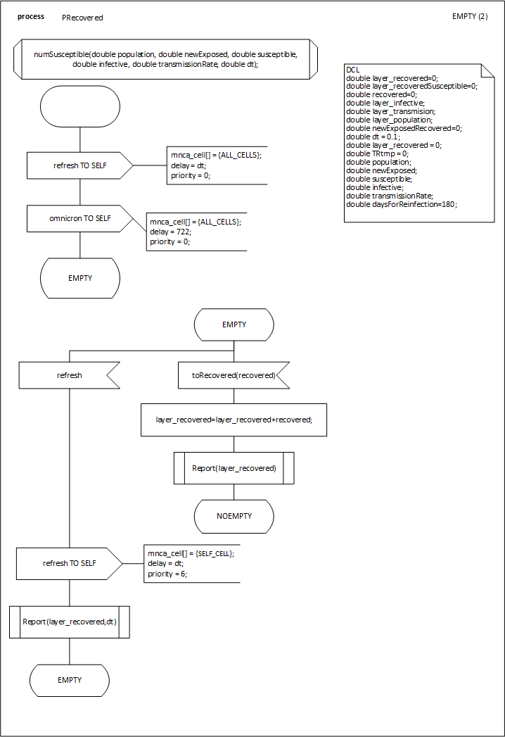
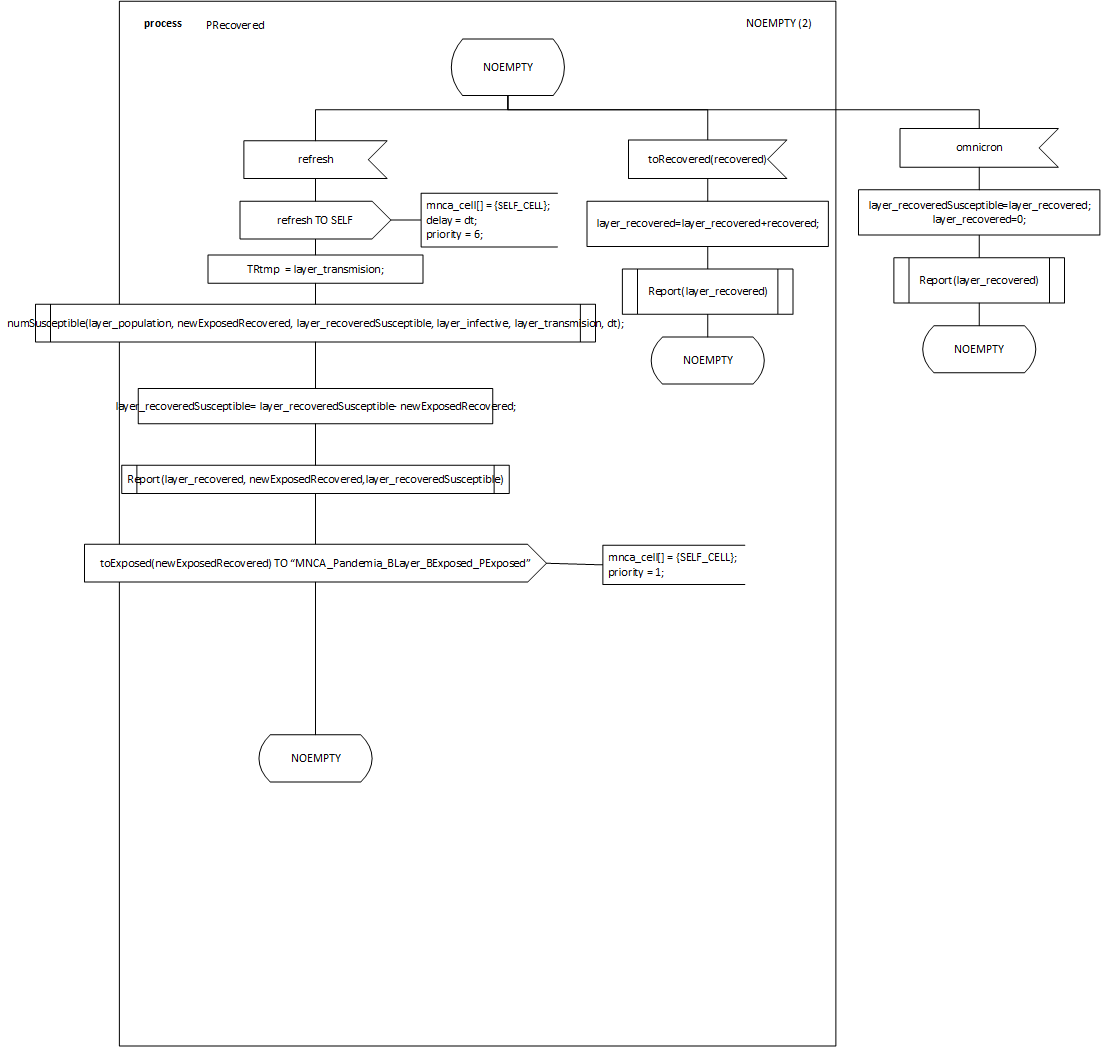
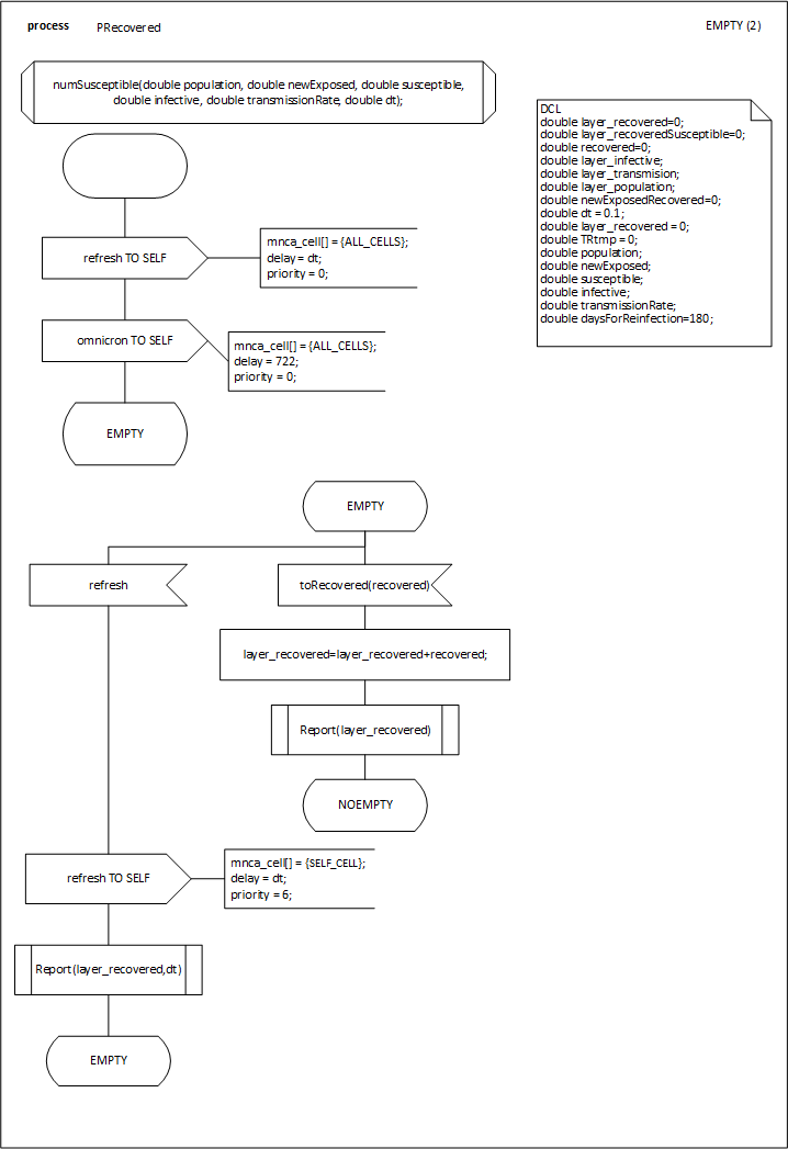
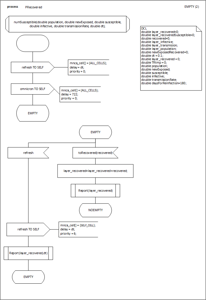
PRecovered.vsdx
            | Values | ||
|---|---|---|
| Type | Name | pandemiav2.11_ch1 Edit | 
| double | layer_recovered | 0 | 
| double | layer_recoveredSusceptible | 0 | 
| double | recovered | 0 | 
| double | layer_infective | |
| double | layer_transmision | |
| double | layer_population | |
| double | newExposedRecovered | 0 | 
| double | dt | 0.1 | 
| double | layer_recovered | 0 | 
| double | TRtmp | 0 | 
| double | population | |
| double | newExposed | |
| double | susceptible | |
| double | infective | |
| double | transmissionRate | |
| double | daysForReinfection | 180 | 
| double | percentOfReinfection | 1 | 
| double | percentOfReinfectionBA | 1 | 
| double | percentOfReinfectionBB1 | 0.004 | 
| double | percentOfReinfectionBB2 | 0.014 | 
| double | percentOfReinfectionBB3 | 0.04 | 
| double | percentOfReinfectionBB4 | 0.06 | 
| double | percentOfReinfectionBB5 | 0.06 | 
| double | percentOfReinfectionBB6 | 0.03 | 
| double | percentOfReinfectionBB7 | 0.006 | 
| double | percentOfReinfectionBB8 | 0.0006 | 
| double | percentOfReinfectionBA4 | 0.05 | 
| double | percentOfReinfection4onada | 0.021 | 
numSusceptible.vsdx
            Error
No DCLS in this document.
BInfective.vsdx
            Error
No DCLS in this document.
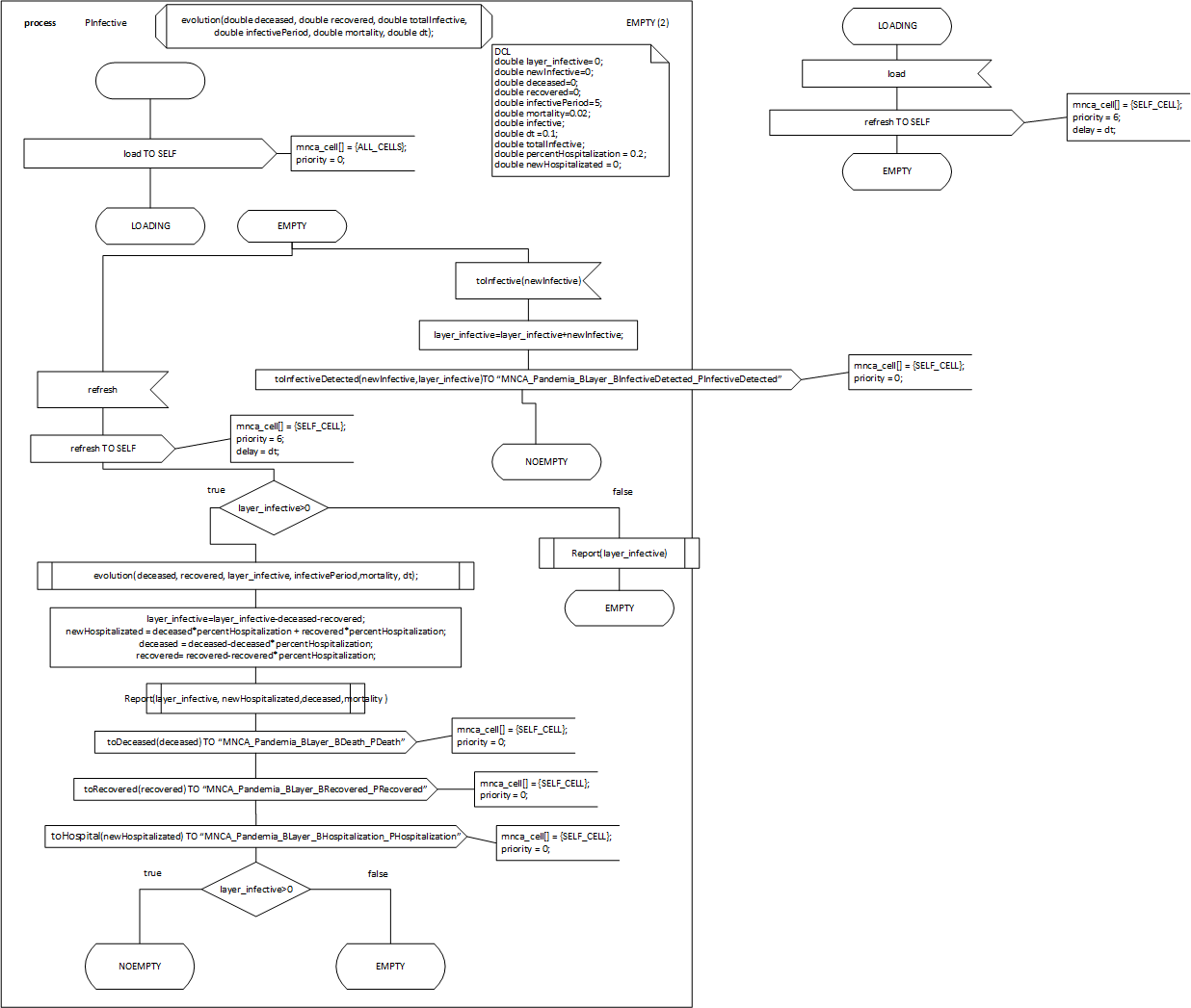
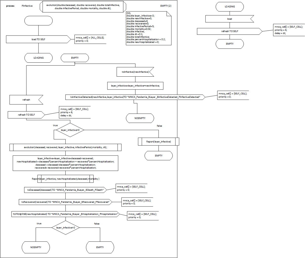
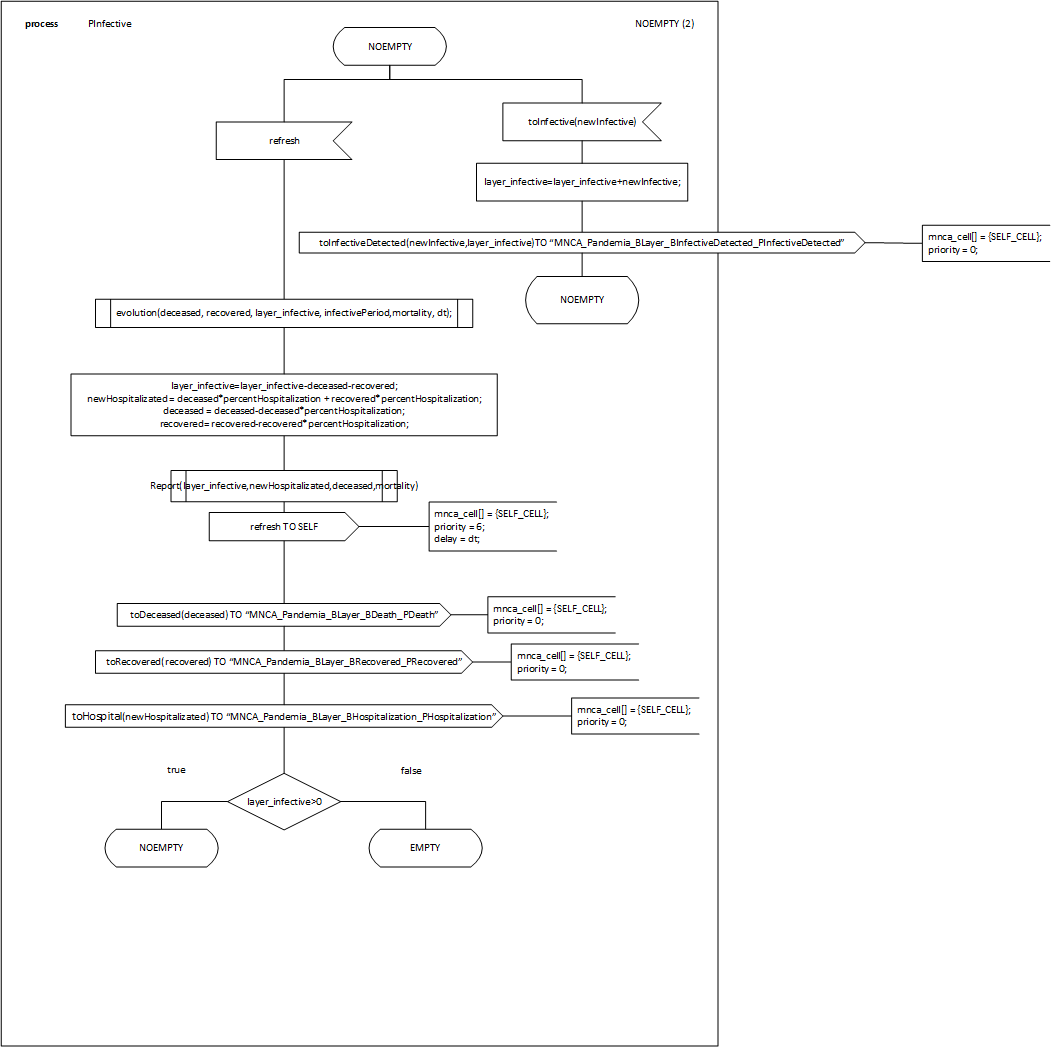
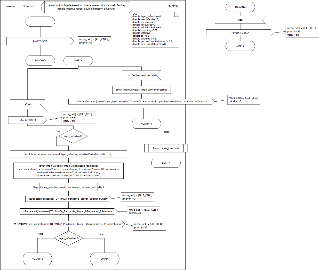
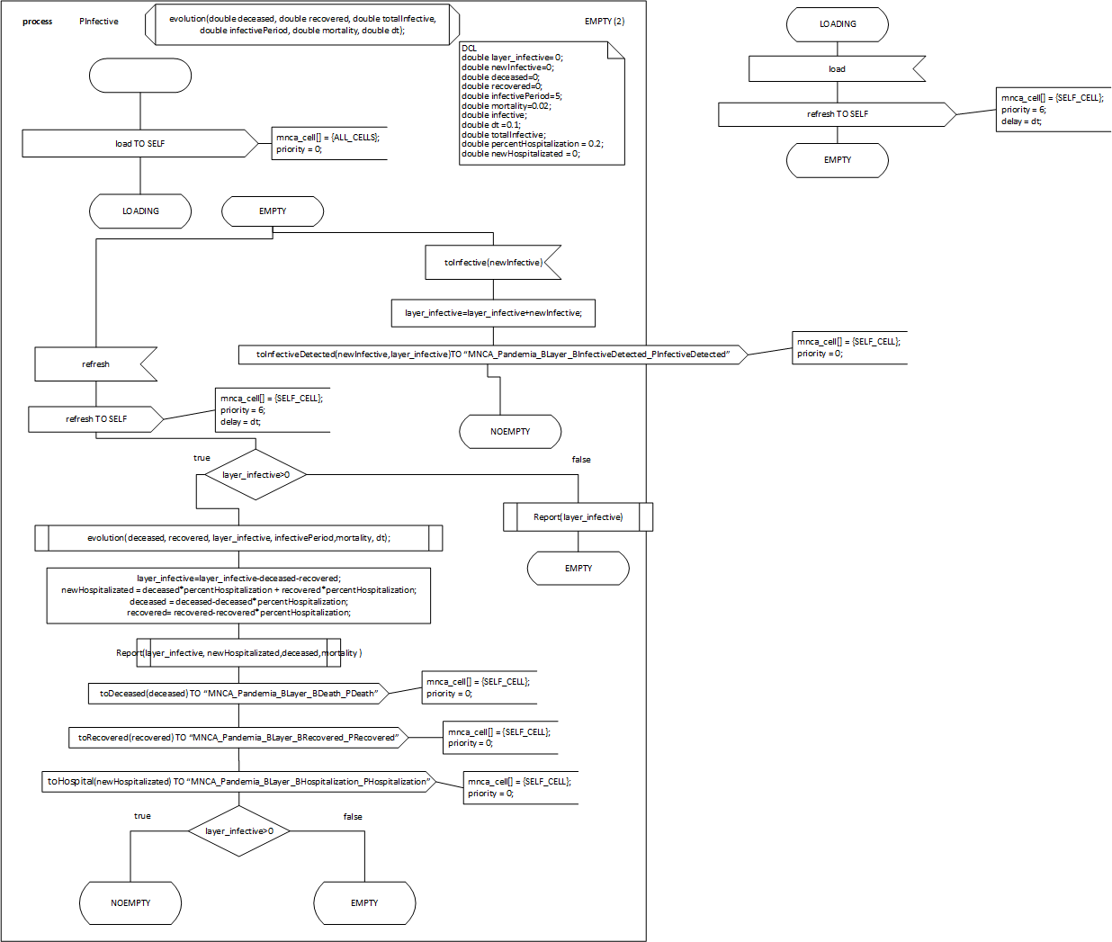
PInfective.vsdx
            | Values | ||
|---|---|---|
| Type | Name | pandemiav2.11_ch1 Edit | 
| double | layer_infective | 0 | 
| double | newInfective | 0 | 
| double | deceased | 0 | 
| double | recovered | 0 | 
| double | infectivePeriod | 5 | 
| double | mortality | 0.02 | 
| double | infective | |
| double | dt | 0.1 | 
| double | totalInfective | |
| double | percentHospitalization | 0.2 | 
| double | newHospitalizated | 0 | 
evolution.vsdx
            Error
No DCLS in this document.
BConfined.vsdx
            Error
No DCLS in this document.
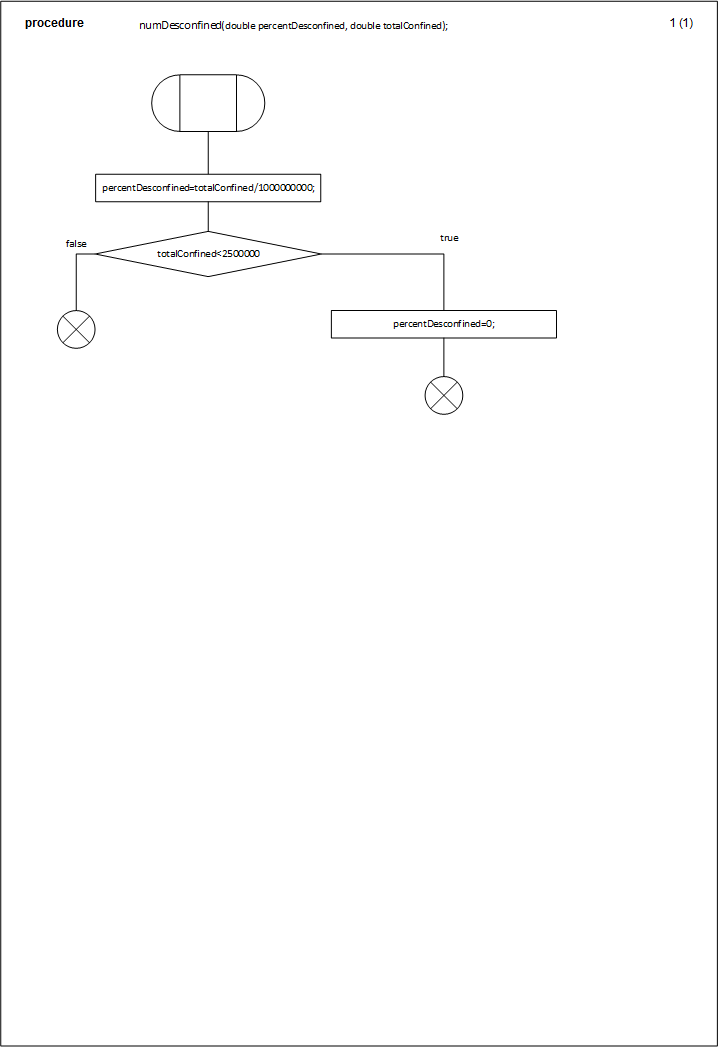
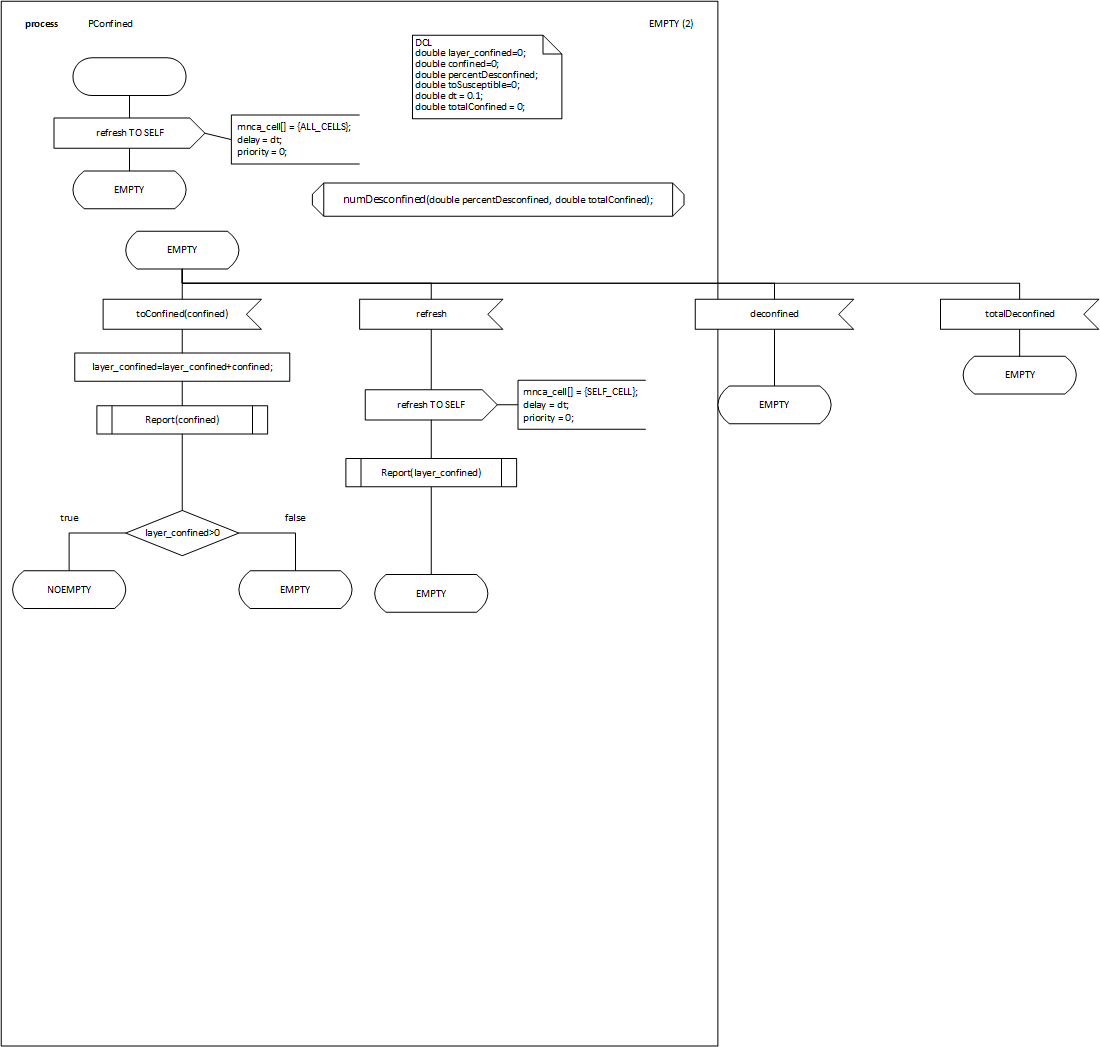
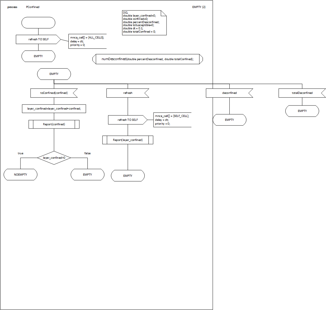
PConfined.vsdx
            | Values | ||
|---|---|---|
| Type | Name | pandemiav2.11_ch1 Edit | 
| double | layer_confined | 0 | 
| double | confined | 0 | 
| double | percentDesconfined | |
| double | toSusceptible | 0 | 
| double | dt | 0.1 | 
| double | totalConfined | 0 | 
numDesconfined.vsdx
            Error
No DCLS in this document.
BInfectiveDetected.vsdx
            Error
No DCLS in this document.
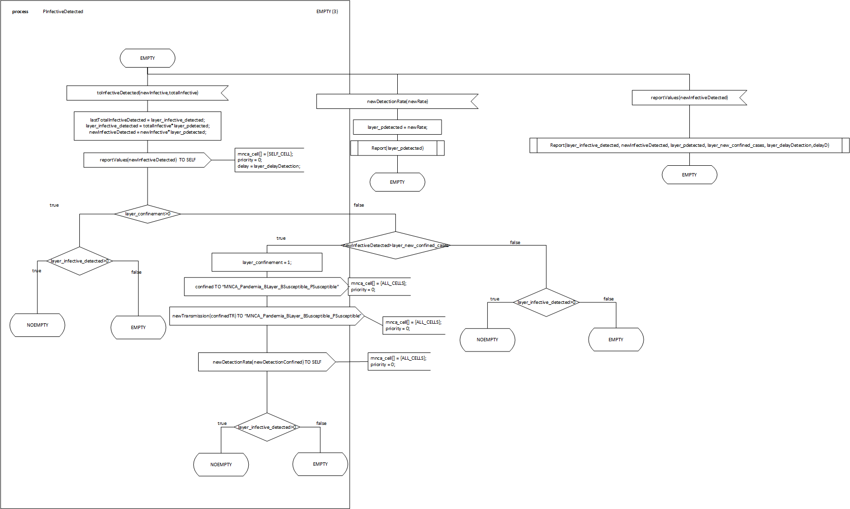
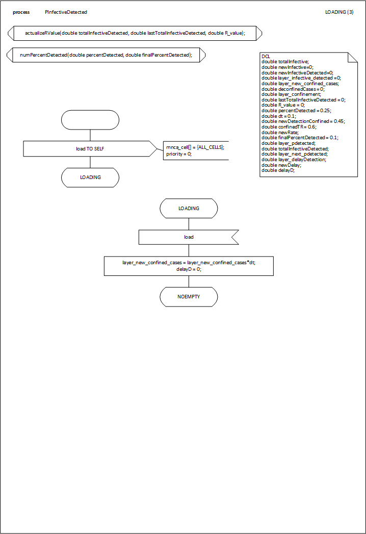
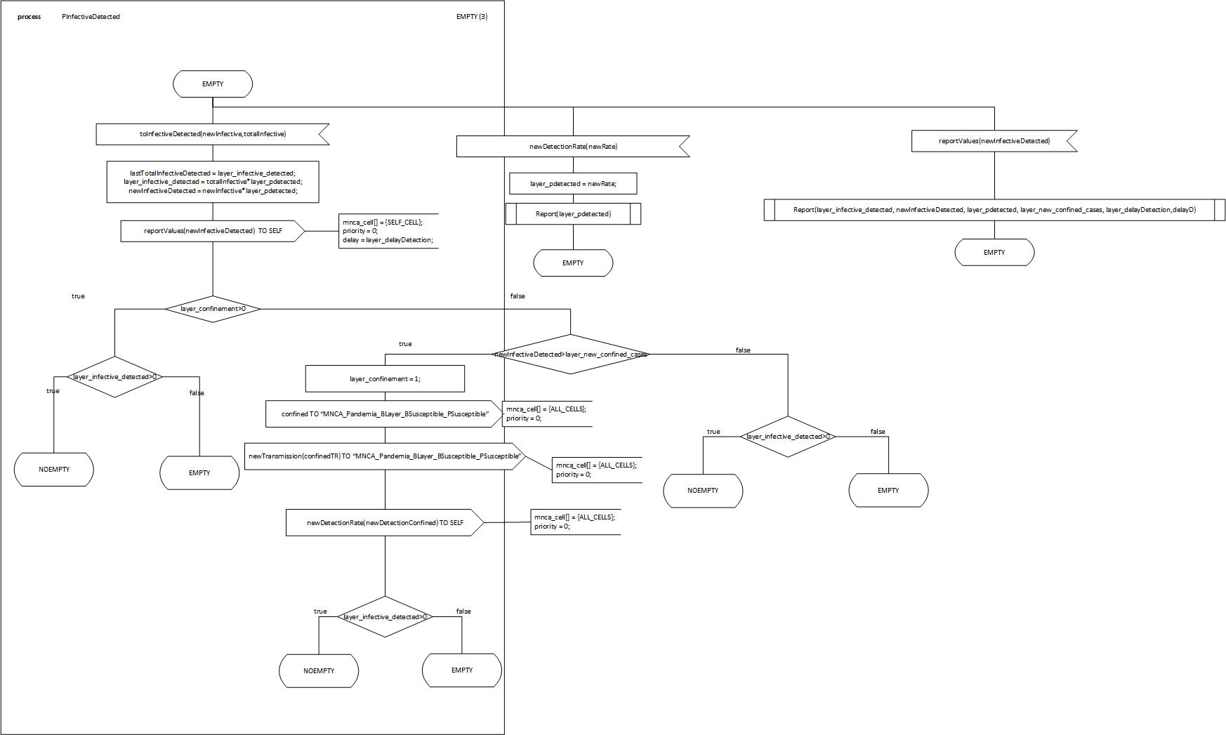
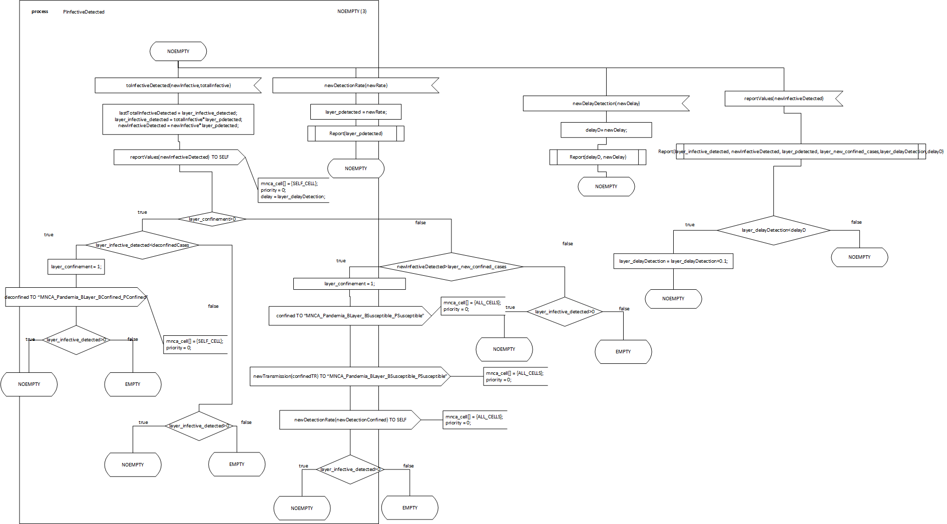
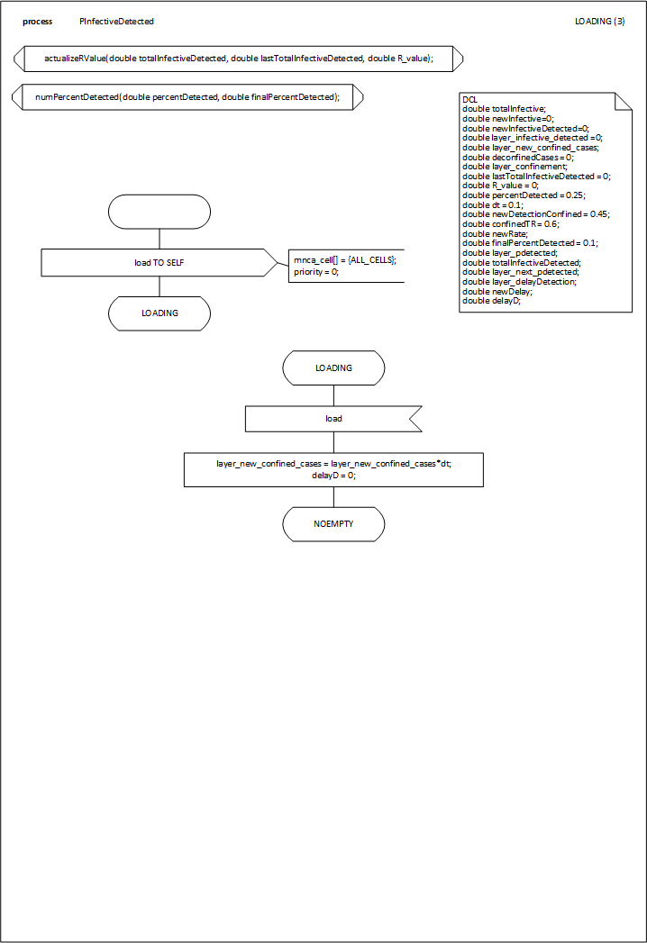
PInfectiveDetected.vsdx
            | Values | ||
|---|---|---|
| Type | Name | pandemiav2.11_ch1 Edit | 
| double | totalInfective | |
| double | newInfective | 0 | 
| double | newInfectiveDetected | 0 | 
| double | layer_infective_detected | 0 | 
| double | layer_new_confined_cases | |
| double | deconfinedCases | 0 | 
| double | layer_confinement | |
| double | lastTotalInfectiveDetected | 0 | 
| double | R_value | 0 | 
| double | percentDetected | 0.25 | 
| double | dt | 0.1 | 
| double | newDetectionConfined | 0.45 | 
| double | confinedTR | 0.6 | 
| double | newRate | |
| double | finalPercentDetected | 0.1 | 
| double | layer_pdetected | |
| double | totalInfectiveDetected | |
| double | layer_next_pdetected | |
| double | layer_delayDetection | |
| double | newDelay | |
| double | delayD | |
numPercentDetected.vsdx
            Error
No DCLS in this document.
actualizeRValue.vsdx
            Error
No DCLS in this document.
BContentionActions.vsdx
            Error
No DCLS in this document.
PContentionActions.vsdx
            | Values | ||
|---|---|---|
| Type | Name | pandemiav2.11_ch1 Edit | 
| double | updateDetected | 0.139 | 
| double | newDetectionRound1 | 0.139 | 
| double | newDetectionRound2 | 0.144 | 
| double | newDetectionRound3 | 0.1559 | 
| double | newDetectionRound4 | 0.6 | 
| double | newDetectionRound5 | 0.6 | 
| double | newDetectionWave5 | 0.4 | 
| double | newDetectionWave6 | 0.6 | 
| double | newDetectionOmicron_a | 0.3 | 
| double | newDetectionOmicron_b | 0.3 | 
| double | newDetectionOmicron_c | 0.3 | 
| double | newDetectionOmicron_d | 0.3 | 
| double | newDetectionOmicron | 0.1 | 
| double | percentConfined | 0.35 | 
| double | percentConfinedOct | 0.1 | 
| double | confinedUniversity | 0.03 | 
| double | initTR | 1.24 | 
| double | alarma | 0.250 | 
| double | freeMaskTR | 0.16 | 
| double | desescalada | 0.465 | 
| double | plateau | 0.21 | 
| double | school | 0.34 | 
| double | contentionOct | 0.15 | 
| double | deContentionOct | 0.3 | 
| double | newVariant | 0.32 | 
| double | comeback | 0.180 | 
| double | normalitat3 | 0.2 | 
| double | initForthWave | 0.2 | 
| double | comarcalEnd | 0.27 | 
| double | forthWave | 0.24 | 
| double | deltaTR | 0.9 | 
| double | deltaTRContention | 0.3 | 
| double | sixthWave | 0.6 | 
| double | omniTRa | 0.76 | 
| double | omniTRb | 0.76 | 
| double | closingNightlife | 0.76 | 
| double | omniTRc | 0.5 | 
| double | schoolQ22021 | 0.65 | 
| double | openDisco | 0.65 | 
| double | noQuarentineSchool | 0.76 | 
| double | noQuarentine | 1.9 | 
| double | noFaceMaskIndoor | 1.9 | 
| double | finishSchool | 1.32 | 
| double | humidity | 2.28 | 
| double | omniTRa_aux | 0.7 | 
| double | omniTRB_aux | 1.4 | 
| double | omniTRc_aux | 1.3 | 
| double | closingNightlife_aux | 1 | 
| double | schoolQ22021_aux | 1.448 | 
| double | noFaceMaskIndoor_aux | 1.693 | 
| double | newDelay | 7 | 
| double | delayDetection | 0 | 
| double | newVaccinatedByDay | 0 | 
| double | firstVaccunateds | 8368 | 
| double | secondVaccunateds | 59297 | 
| double | thirdVaccunateds | 77300 | 
| double | fourthVaccunateds | 41308 | 
| double | fifthVaccunateds | 11455 | 
| double | sixthVaccunateds | 293172 | 
| double | seventhVaccunateds | 291172 | 
| double | eigthVaccunateds | 345024 | 
| double | ninenthVaccunateds | 527875 | 
| double | tenthVaccunateds | 291078 | 
| double | eleventhVaccunateds | 644307 | 
| double | twelfthVaccunateds | 364191 | 
| double | thirteenthVaccunateds | 597892 | 
| double | fourteenthVaccunateds | 638038 | 
| double | weeklyVaccunateds | 500000 | 
| double | Vaccunateds16 | 489923 | 
| double | Vaccunateds17 | 395300 | 
| double | Vaccunateds18 | 370218 | 
| double | Vaccunateds19 | 175782 | 
| double | Vaccunateds20 | 249000 | 
| double | Vaccunateds21 | 141000 | 
| double | incubationDelta | 4 | 
| double | incubationOmicron | 3 | 
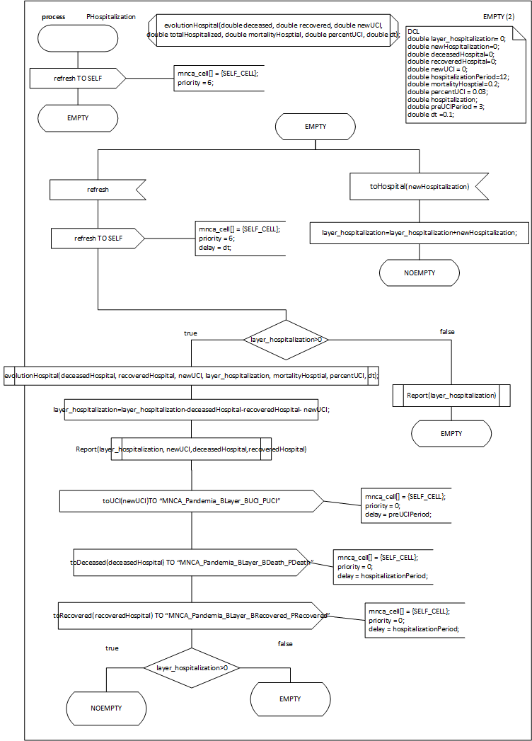
BHospitalization.vsdx
            Error
No DCLS in this document.
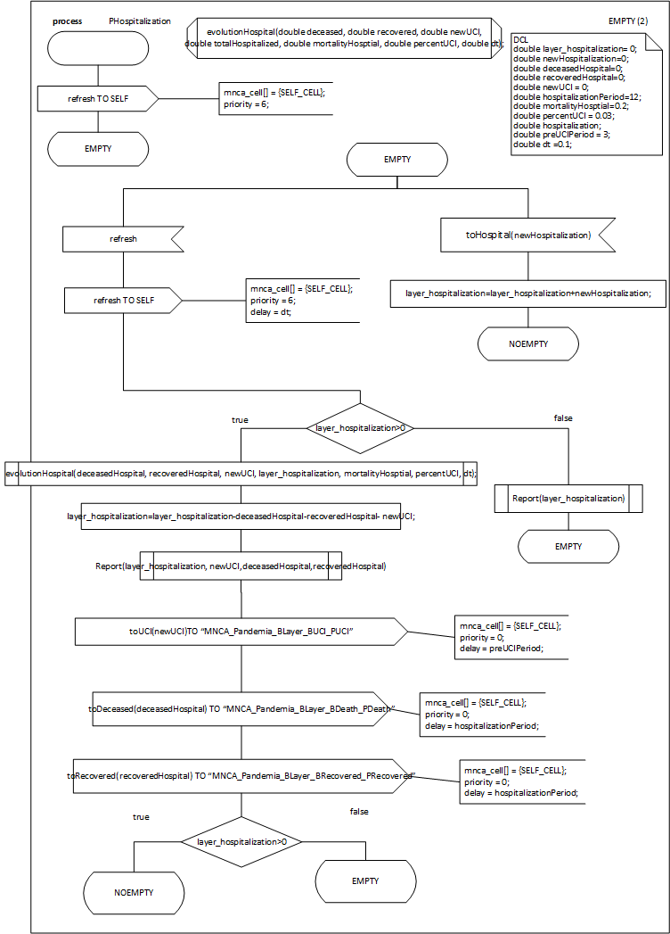
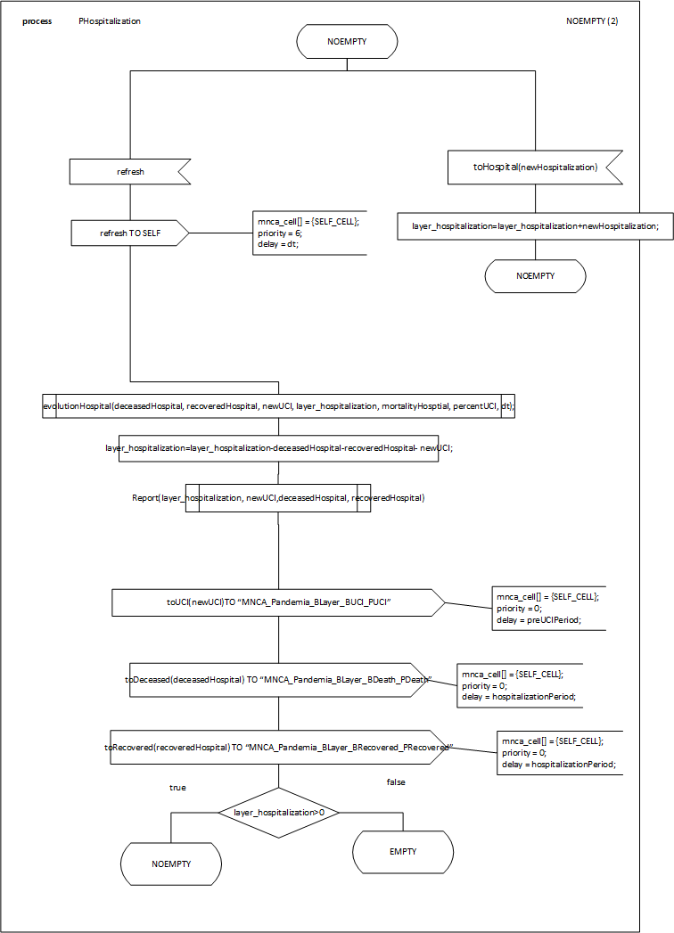
PHospitalization.vsdx
            | Values | ||
|---|---|---|
| Type | Name | pandemiav2.11_ch1 Edit | 
| double | layer_hospitalization | 0 | 
| double | newHospitalization | 0 | 
| double | deceasedHospital | 0 | 
| double | recoveredHospital | 0 | 
| double | newUCI | 0 | 
| double | hospitalizationPeriod | 12 | 
| double | mortalityHosptial | 0.2 | 
| double | percentUCI | 0.03 | 
| double | hospitalization | |
| double | preUCIPeriod | 3 | 
| double | dt | 0.1 | 
evolutionHospital.vsdx
            Error
No DCLS in this document.
BUCI.vsdx
            Error
No DCLS in this document.
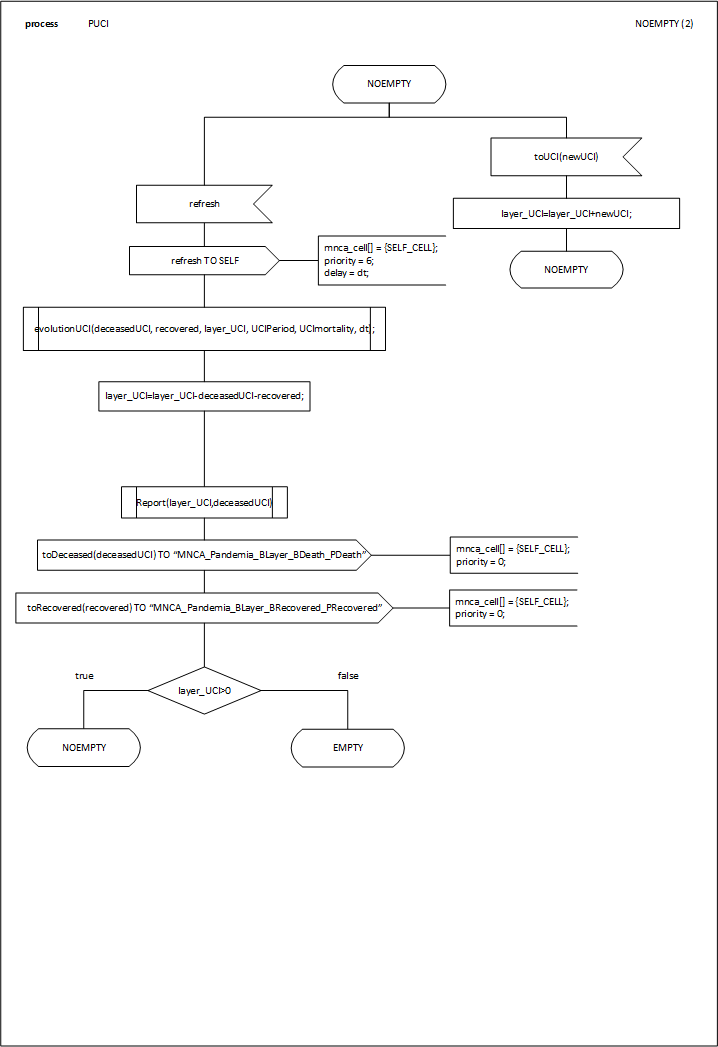
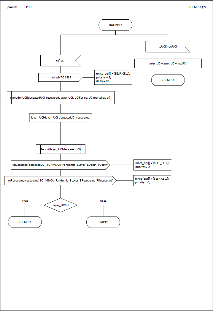
PUCI.vsdx
            | Values | ||
|---|---|---|
| Type | Name | pandemiav2.11_ch1 Edit | 
| double | layer_UCI | 0 | 
| double | newUCI | 0 | 
| double | deceasedUCI | 0 | 
| double | recovered | 0 | 
| double | UCIPeriod | 12 | 
| double | UCImortality | 31 | 
| double | dt | 0.1 | 
| double | totalUCI | |
evolutionUCI.vsdx
            Error
No DCLS in this document.
BVaccinated.vsdx
            Error
No DCLS in this document.
PVaccinated.vsdx
            | Values | ||
|---|---|---|
| Type | Name | pandemiav2.11_ch1 Edit | 
| double | layer_infective | |
| double | layer_transmision | |
| double | layer_population | |
| double | vaccinatedExposed | 0 | 
| double | dt | 0.1 | 
| double | layer_totalFirstVaccinated | 0 | 
| double | layer_totalSecondVaccinated | 0 | 
| double | layer_totalExpiredVaccinated | 0 | 
| double | newVaccinated | |
| double | newSecondVaccinated | |
| double | newExpiredVaccinated | |
| double | newExposedVaccinated | 0 | 
| double | newExposedVaccinatedSecond | 0 | 
| double | newExposedVaccinatedTotal | 0 | 
| double | TRtmp | 0 | 
| double | population | |
| double | newExposed | |
| double | susceptible | |
| double | infective | |
| double | transmissionRate | |
| double | daysPerDosis | 35 | 
| double | dayPerExpiration | 180 | 
| double | protectionExpiration | 60 | 
| double | newExpiredVaccinated | 0 | 
numSusceptible.vsdx
            Error
No DCLS in this document.
$header
        $content
    