Model 'MyClass' V2.0.
List of SDLPS model's files on the Model 'MyClass'.
List of SDLPS model's files on the Model 'MyClass'.
- Error generating tree: El fichero <evaluate.sdlps> no existe !!
 
- 
        Orphand Visio Files
        
- AIAssistant.vsdx
 - CodeReview.vsdx
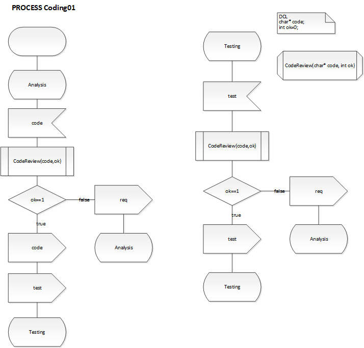
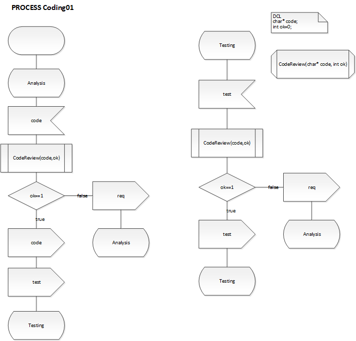
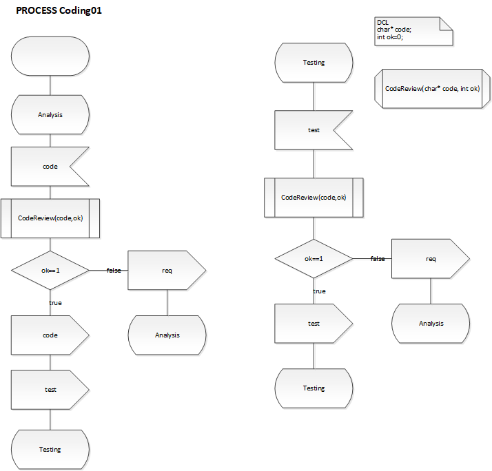
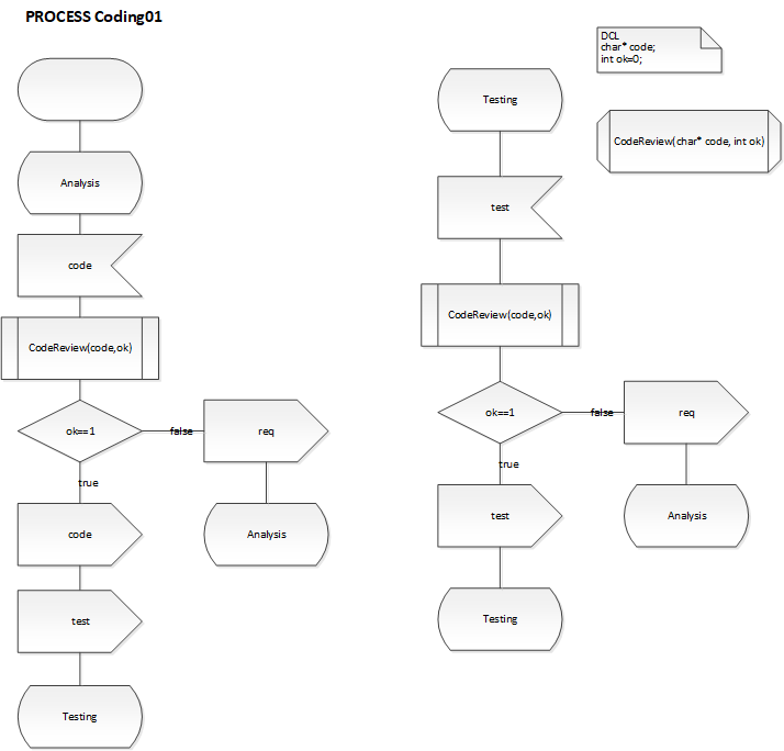
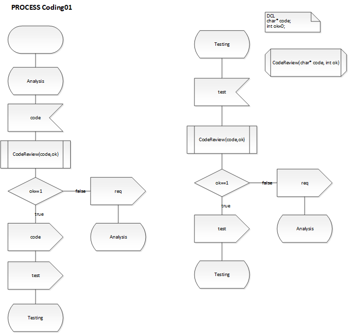
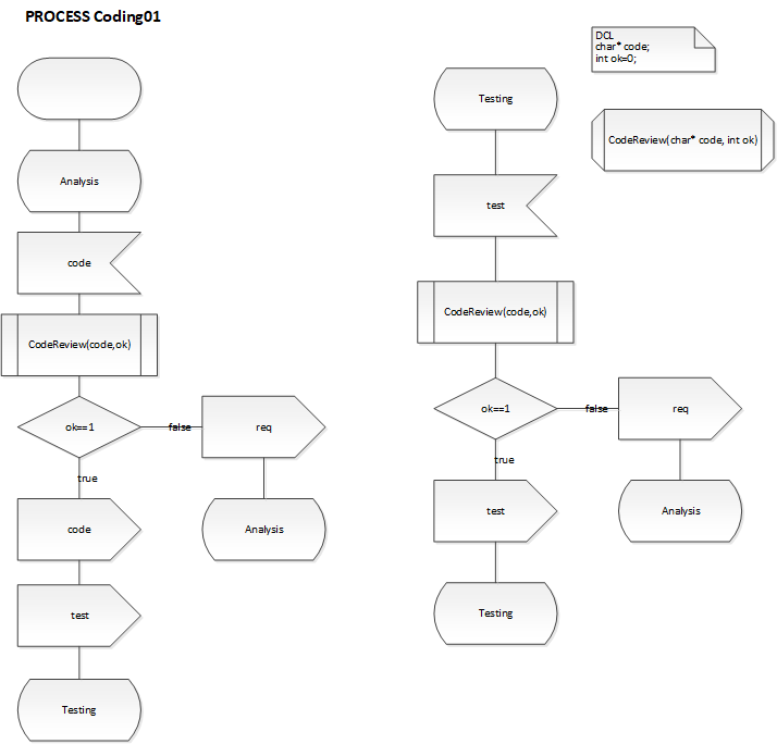
 - Coding01.vsdx
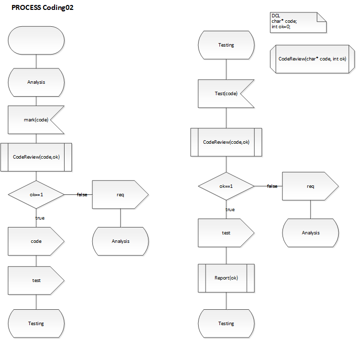
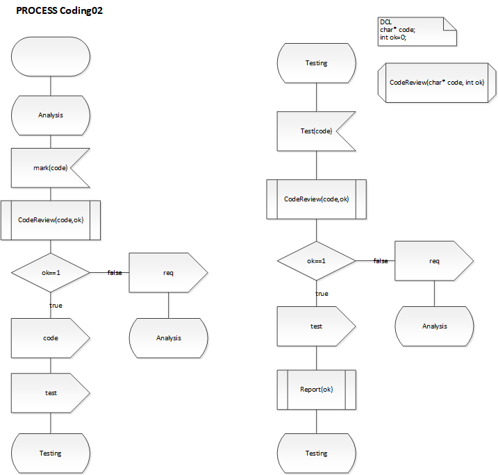
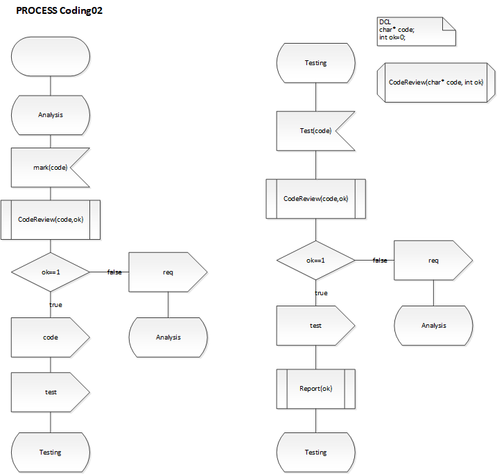
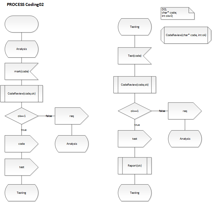
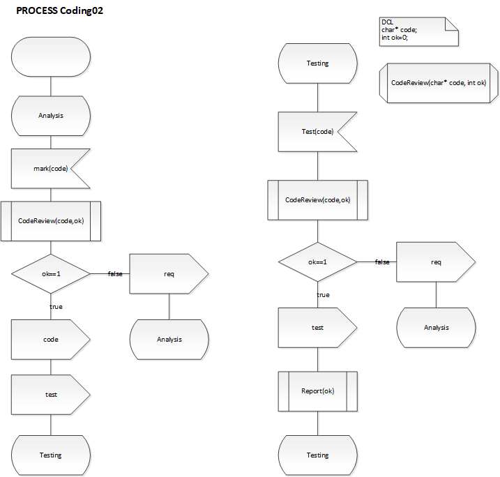
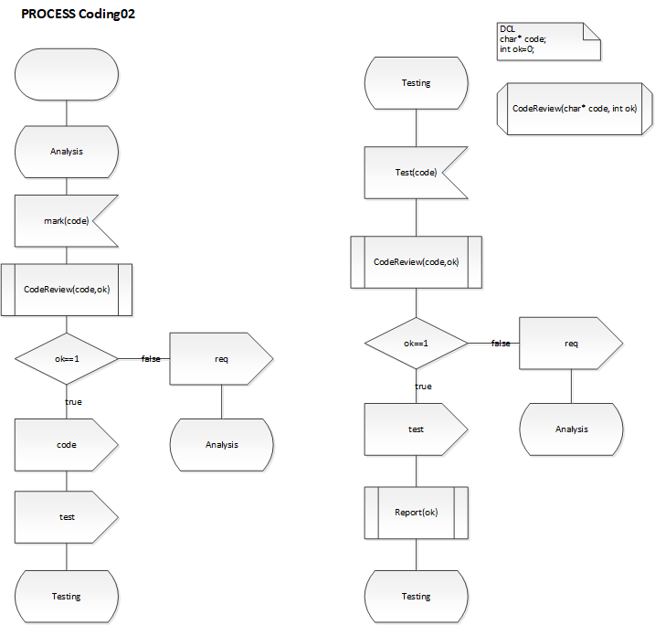
 - Coding02.vsdx
 - DocReview.vsdx
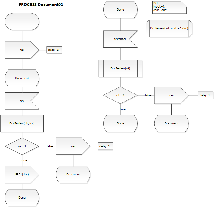
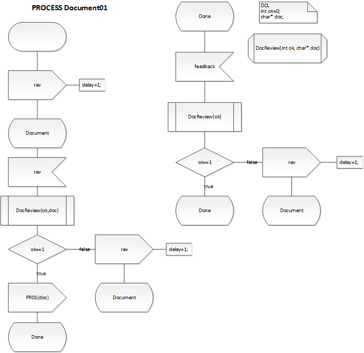
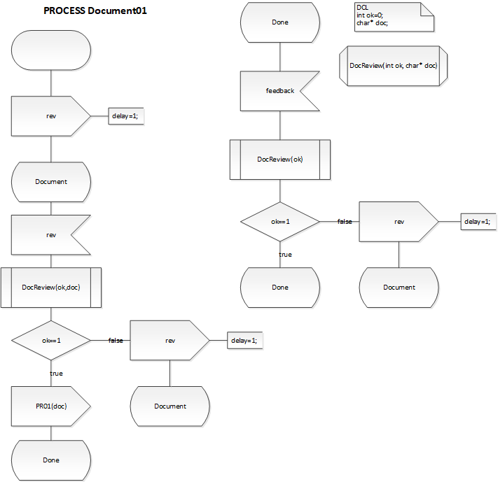
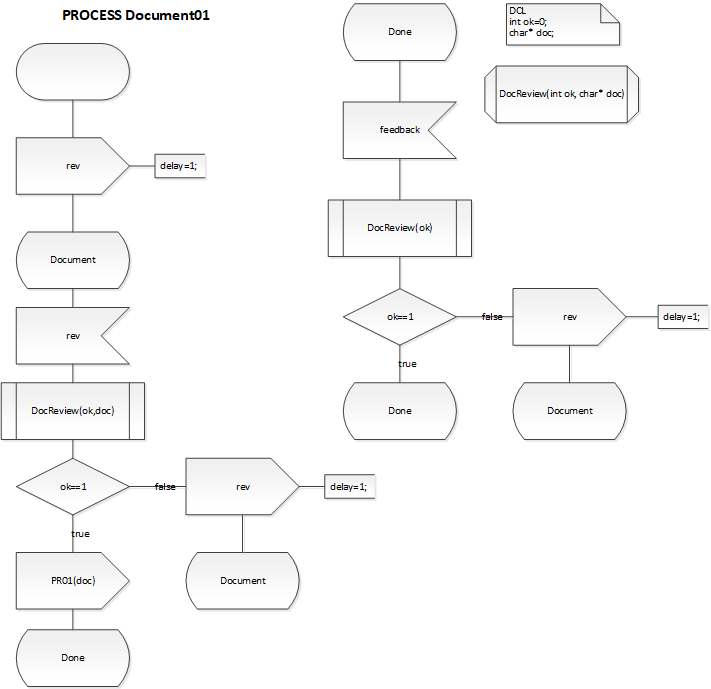
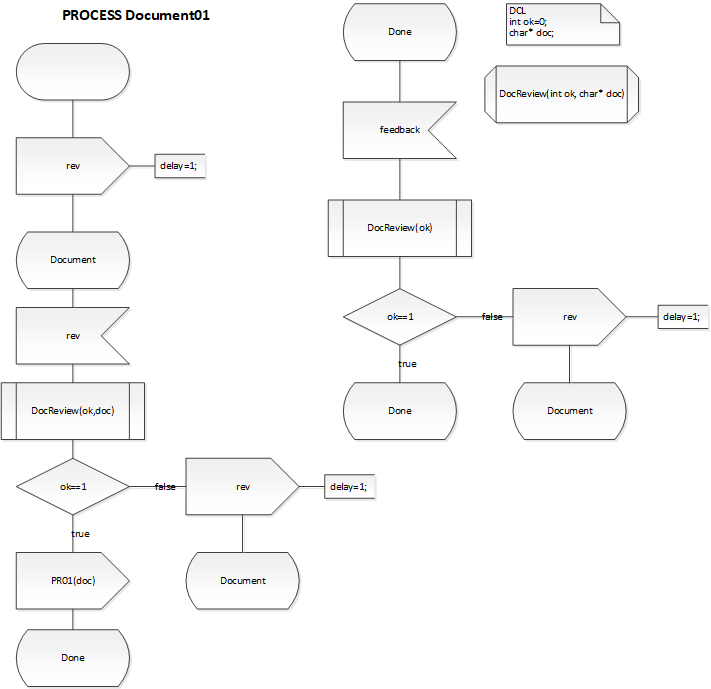
 - Document01.vsdx
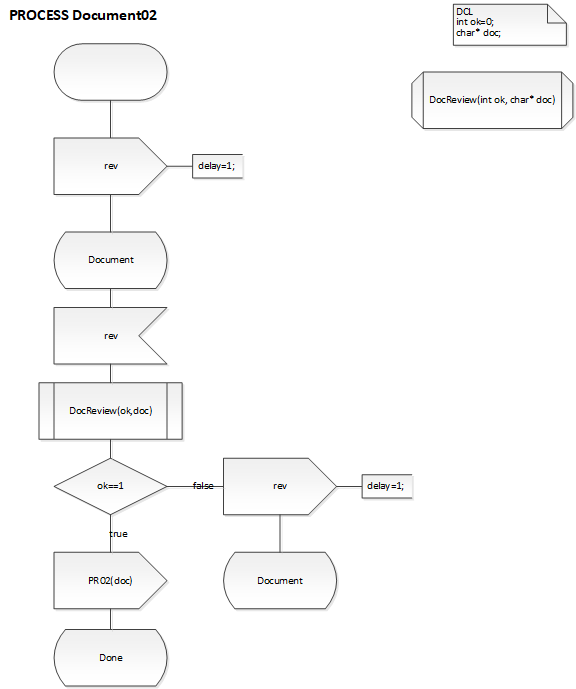
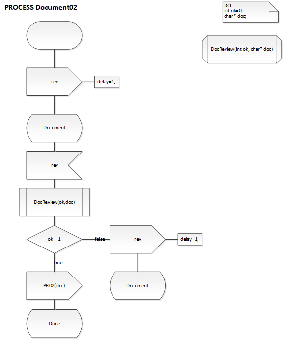
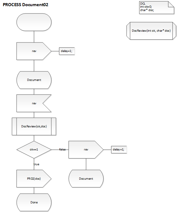
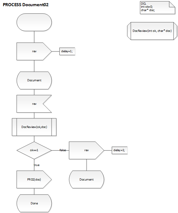
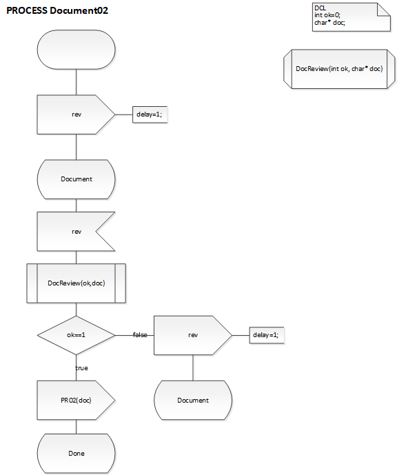
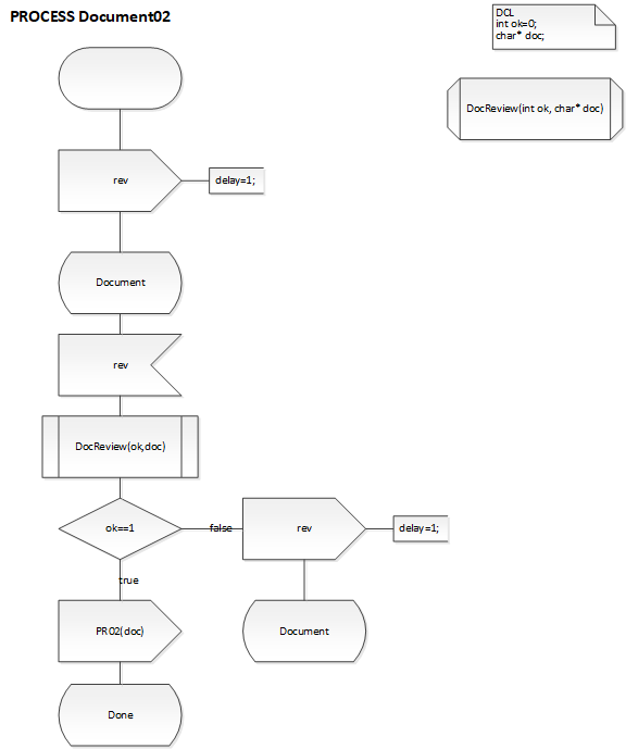
 - Document02.vsdx
 - Evaluation.vsdx
 - myclass.vsdx
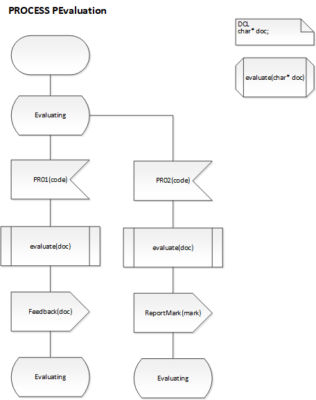
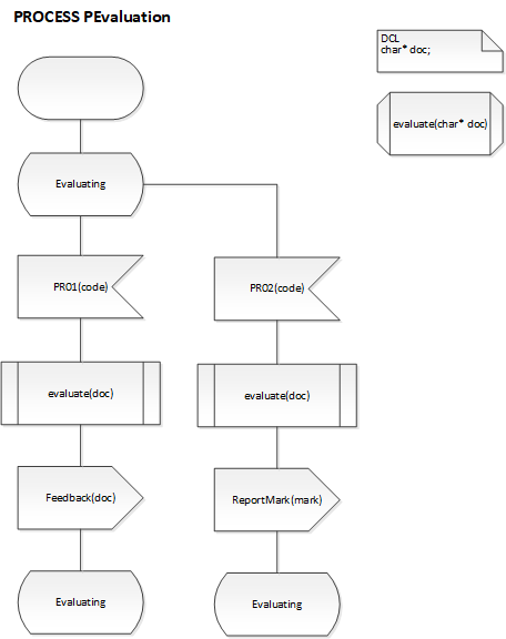
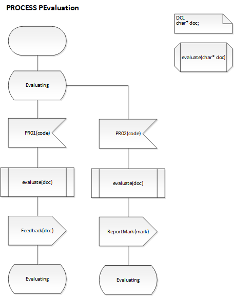
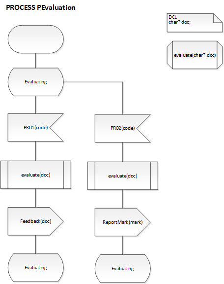
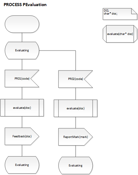
 - PEvaluation.vsdx
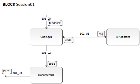
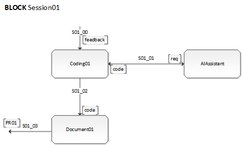
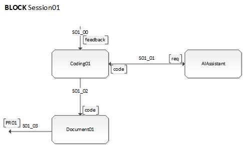
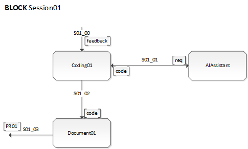
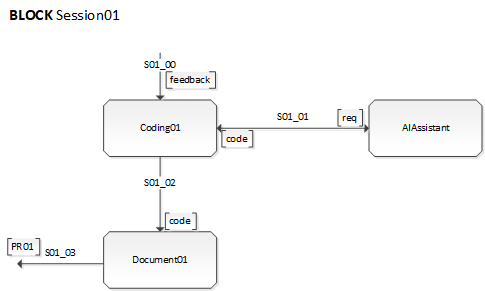
 - Session01.vsdx
 - Session02.vsdx
 
 - 
        Visio Files with DCLS
            
- No files found.
 
 
$header
        $content
    