Model 'SDL-PAND to DEVS' V2.0.
List of SDLPS model's files on the Model 'SDL-PAND to DEVS'.
List of SDLPS model's files on the Model 'SDL-PAND to DEVS'.
-
Pandemia.vsdx
-
BSusceptible.vsdx
-
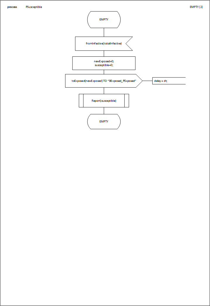
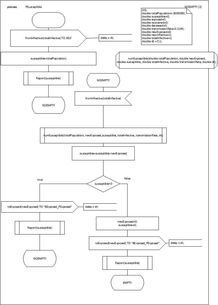
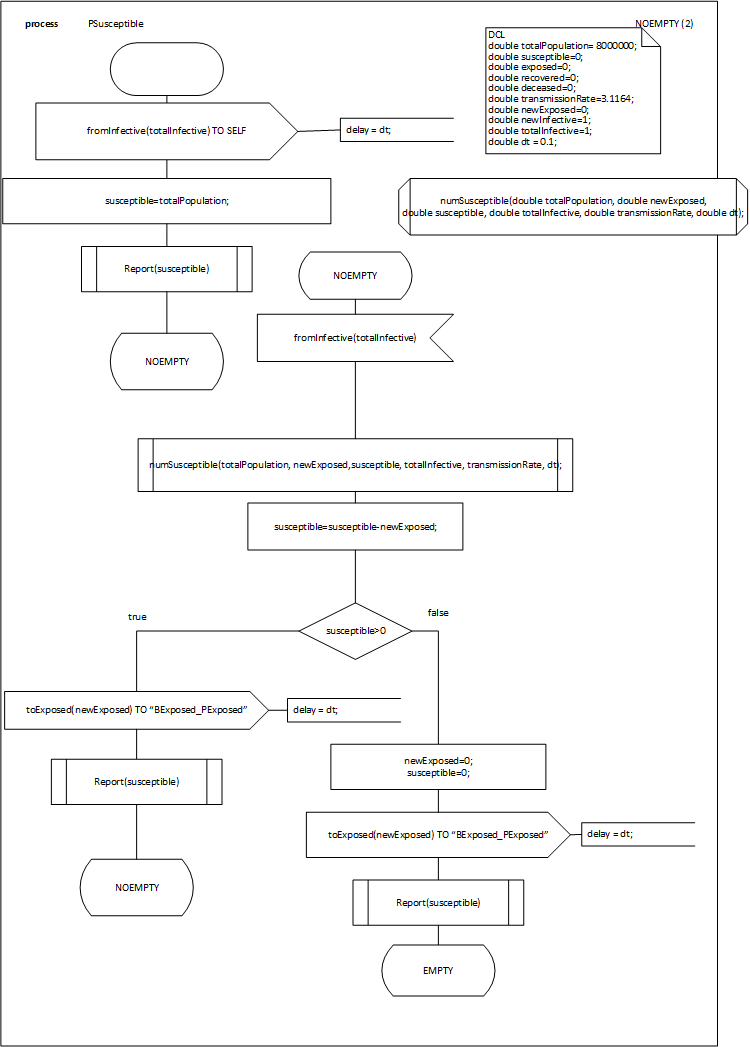
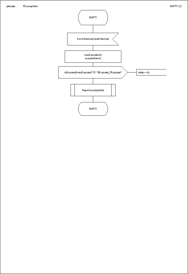
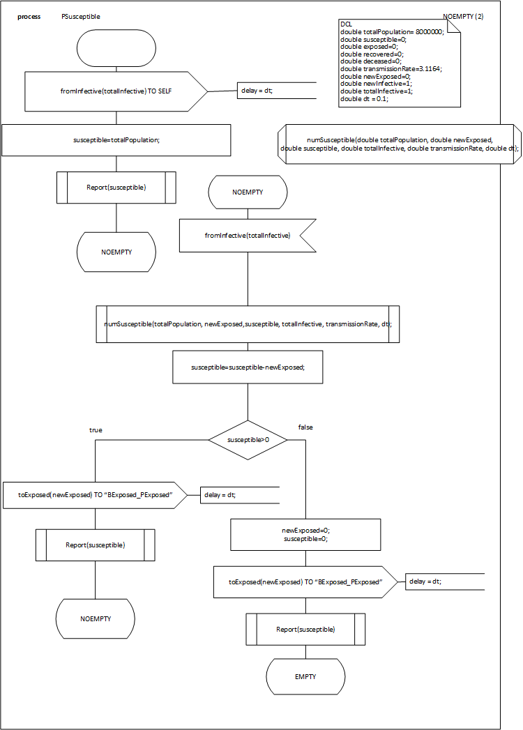
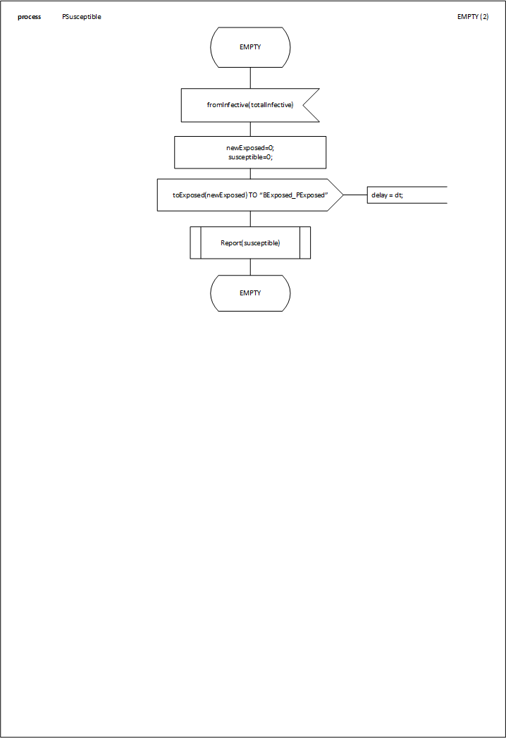
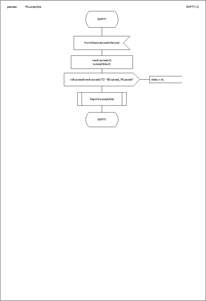
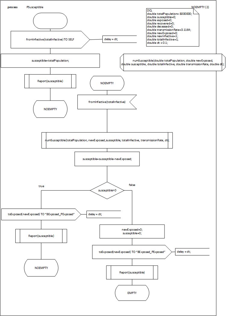
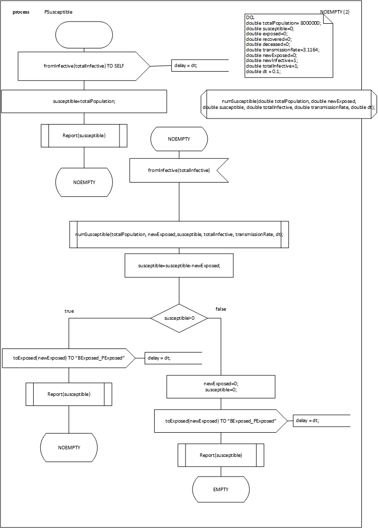
PSusceptible.vsdx
- numSusceptible.vsdx
-
PSusceptible.vsdx
-
BExposed.vsdx
-
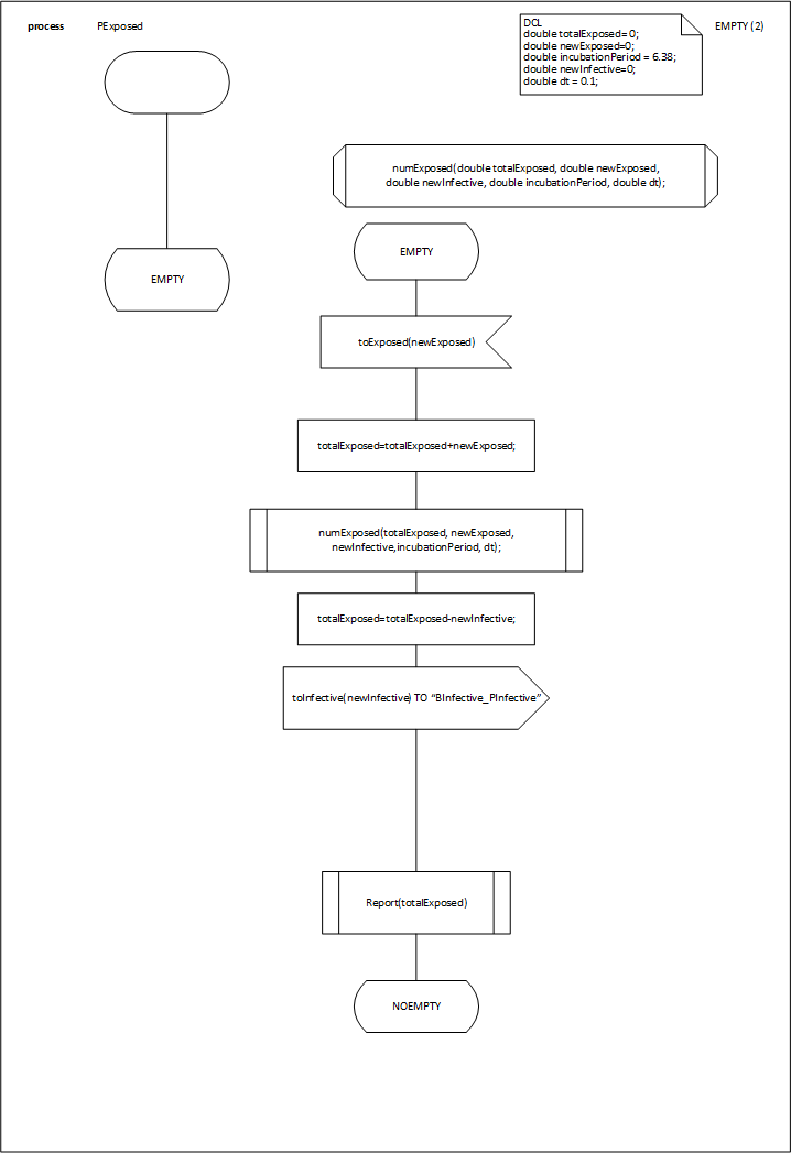
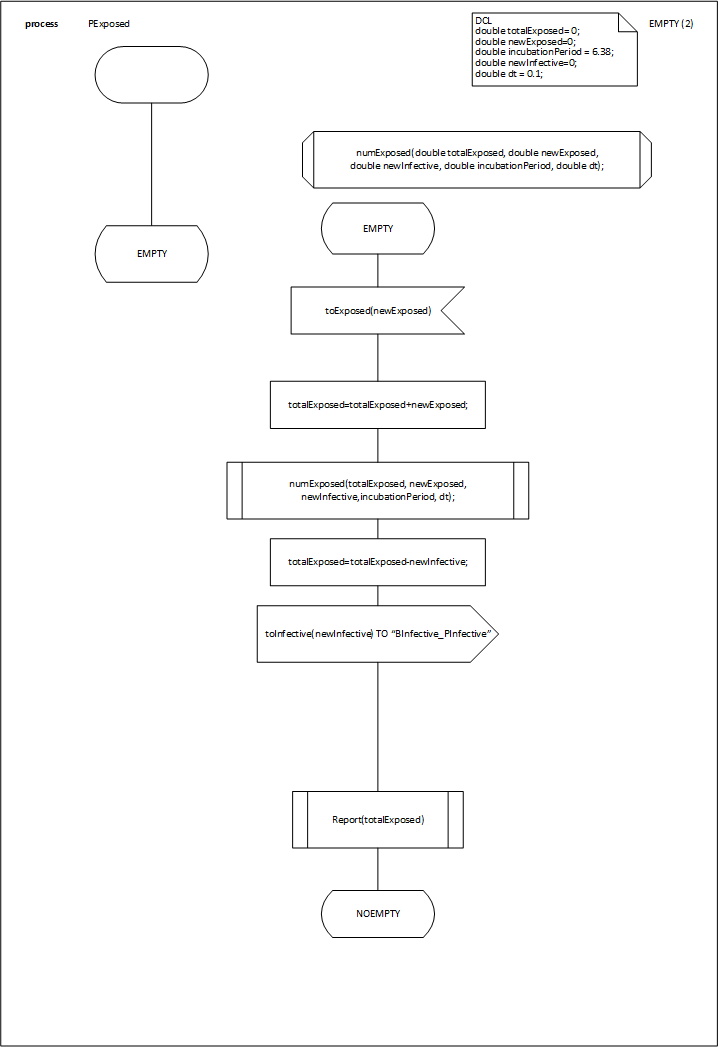
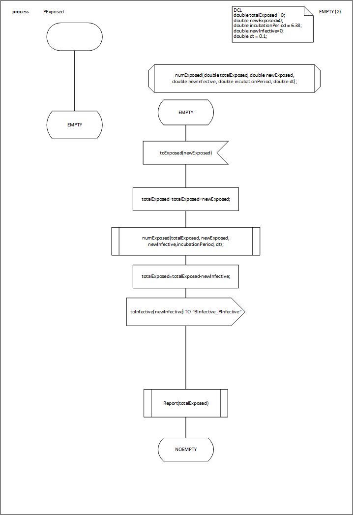
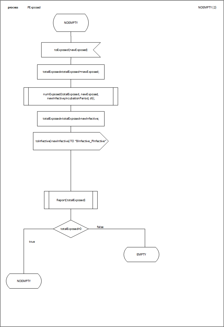
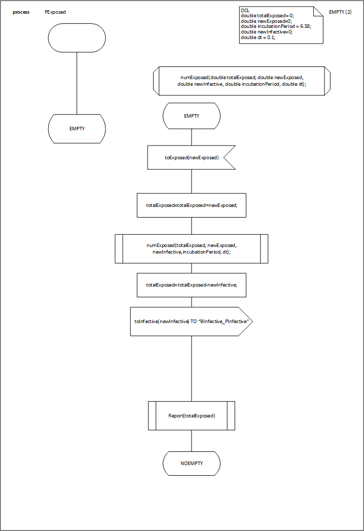
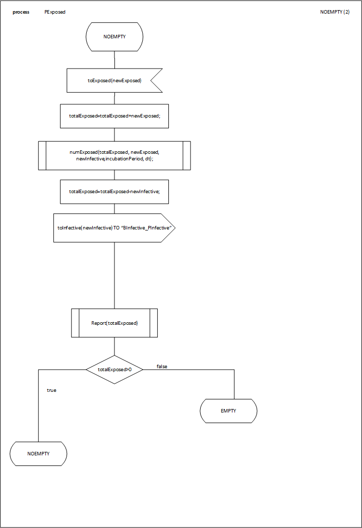
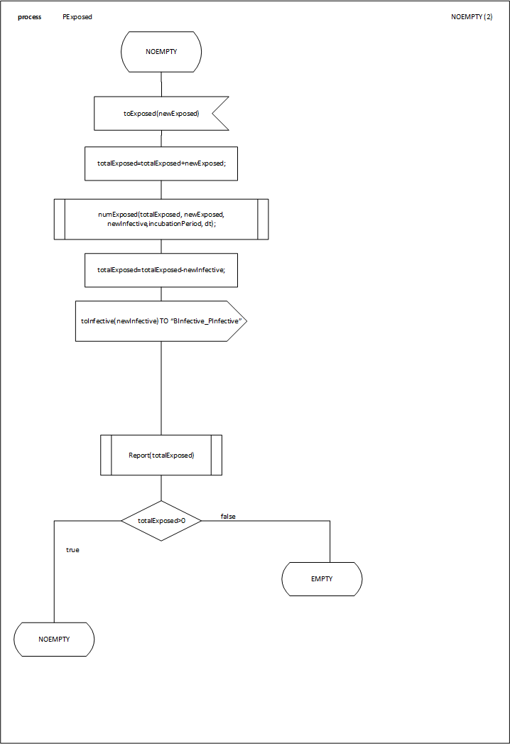
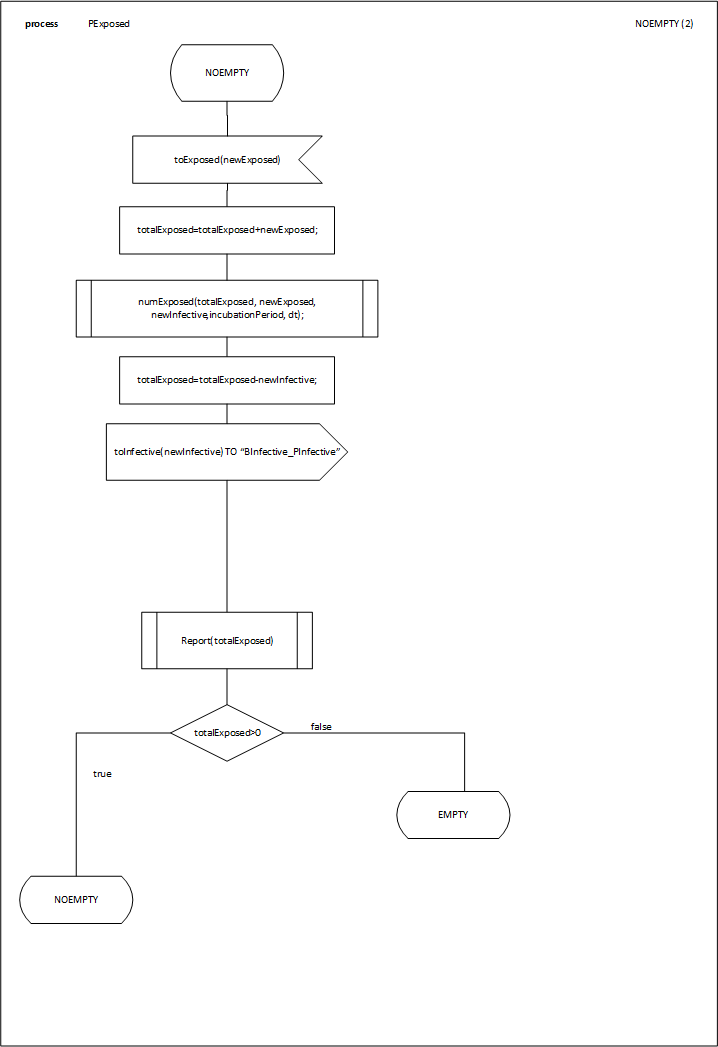
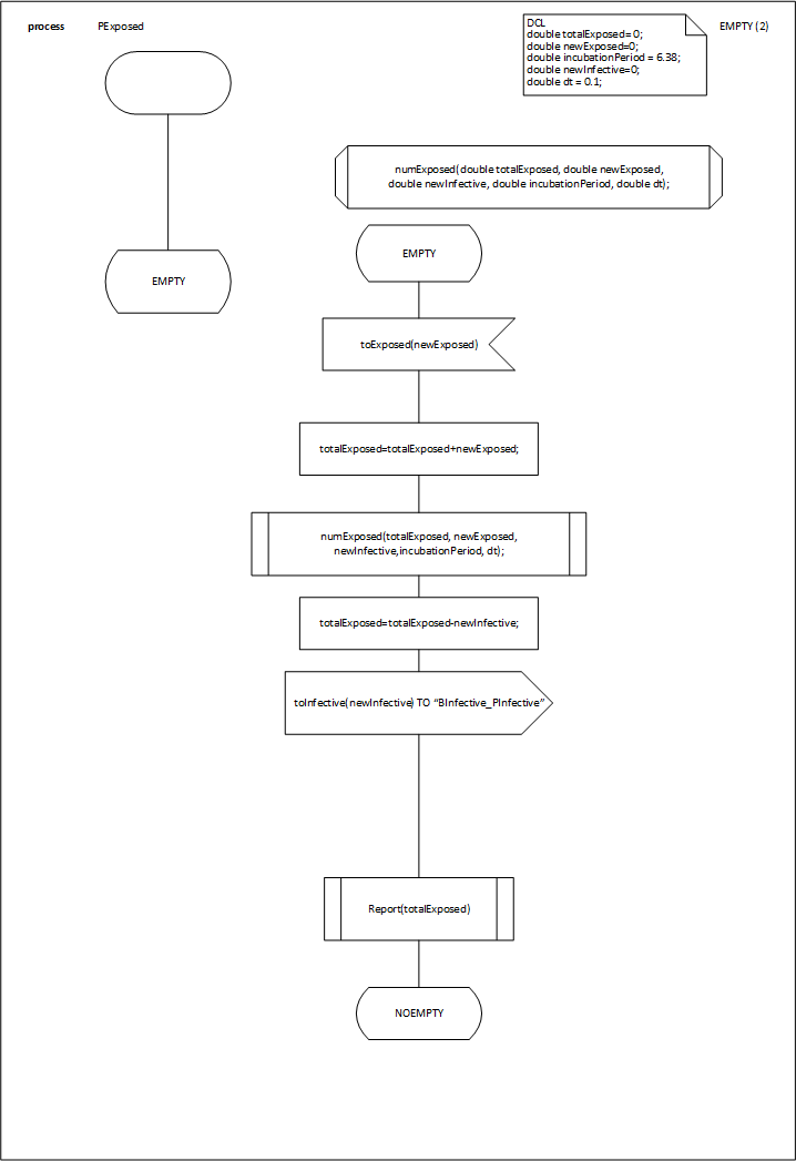
PExposed.vsdx
- numExposed.vsdx
-
PExposed.vsdx
-
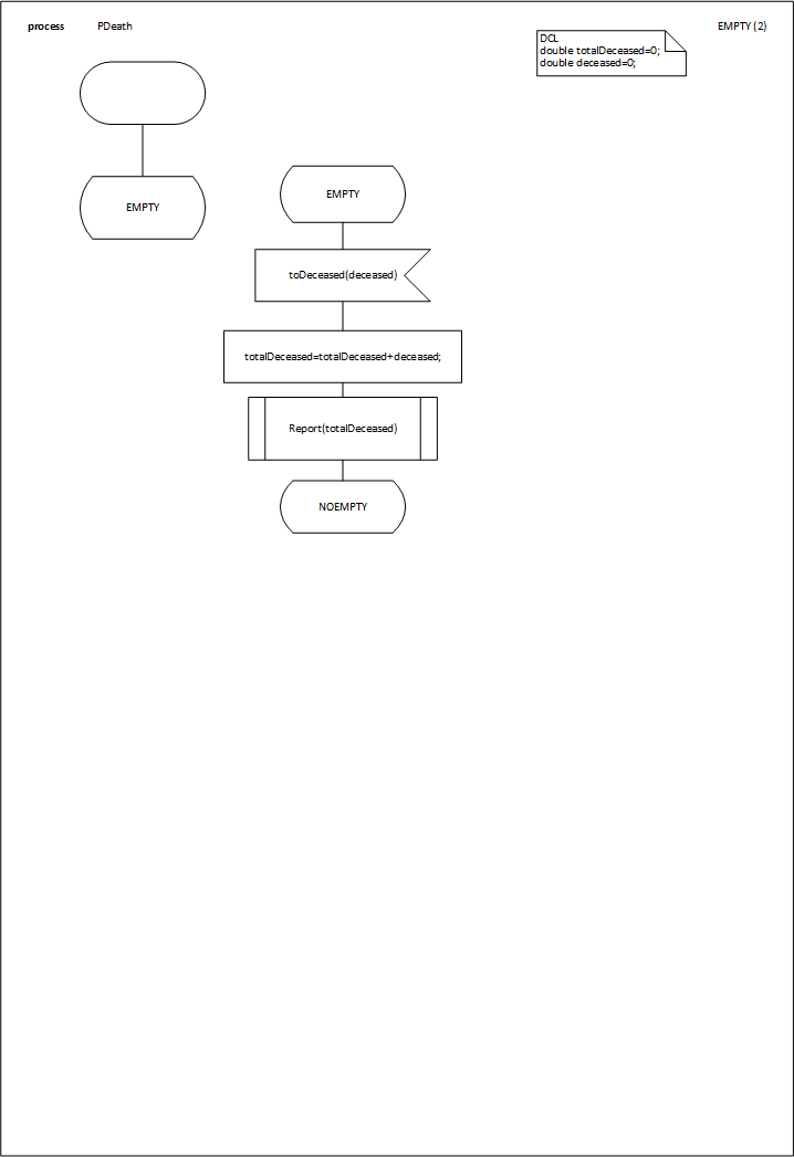
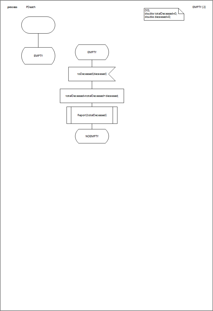
BDeath.vsdx
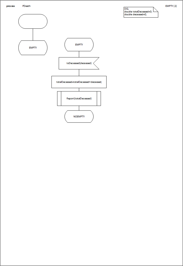
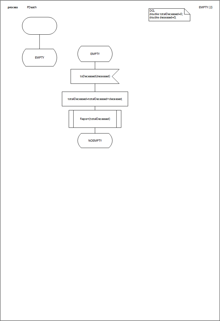
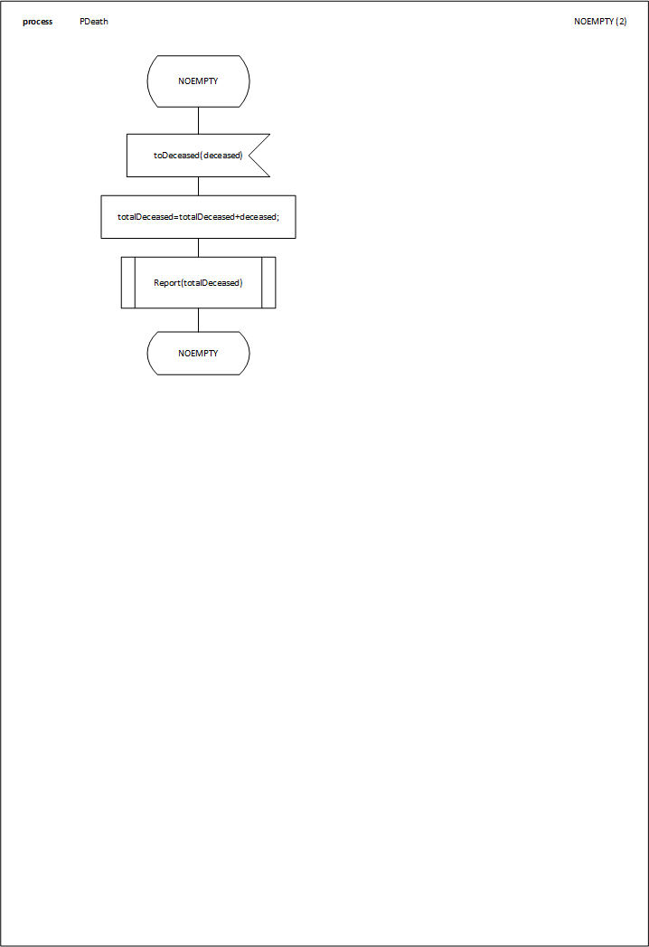
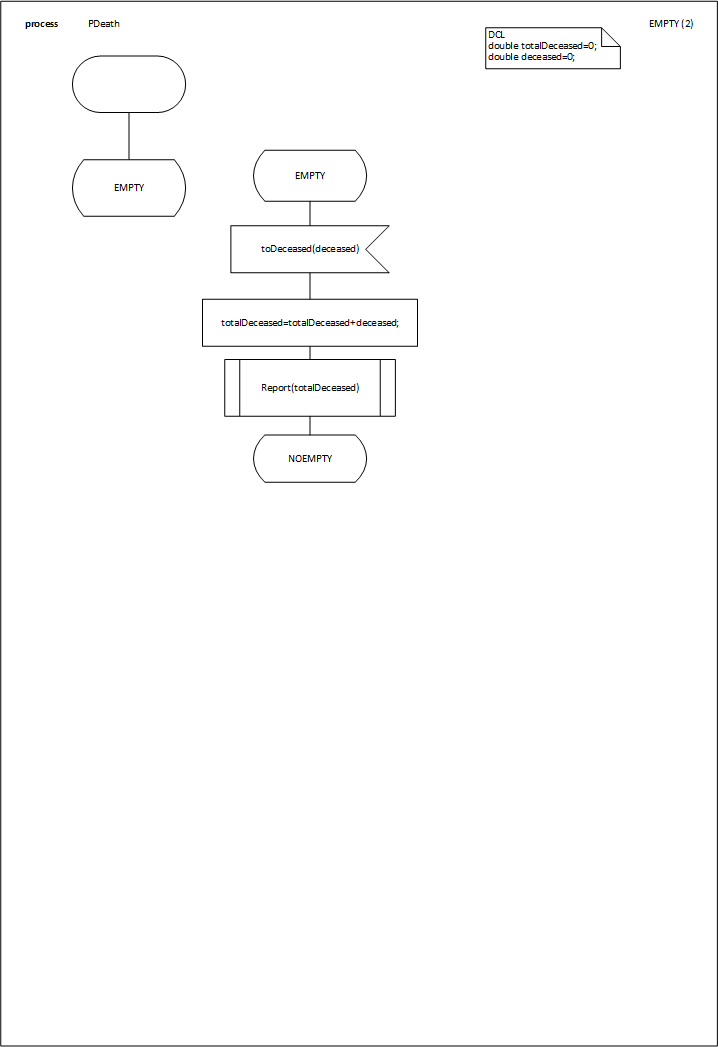
- PDeath.vsdx
-
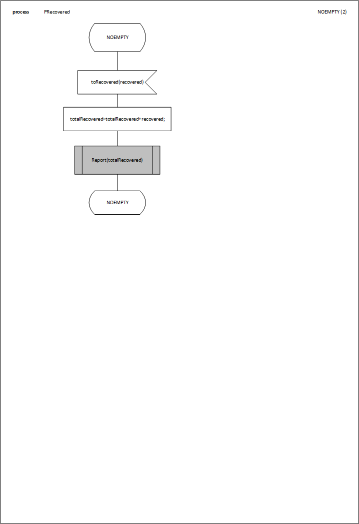
BRecovered.vsdx
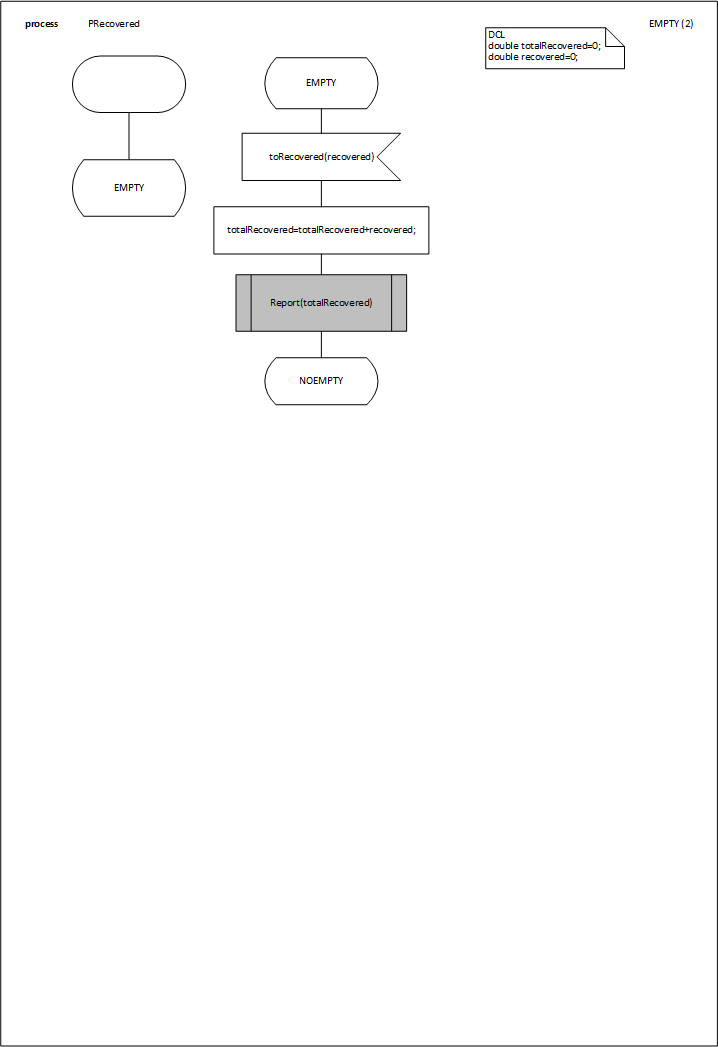
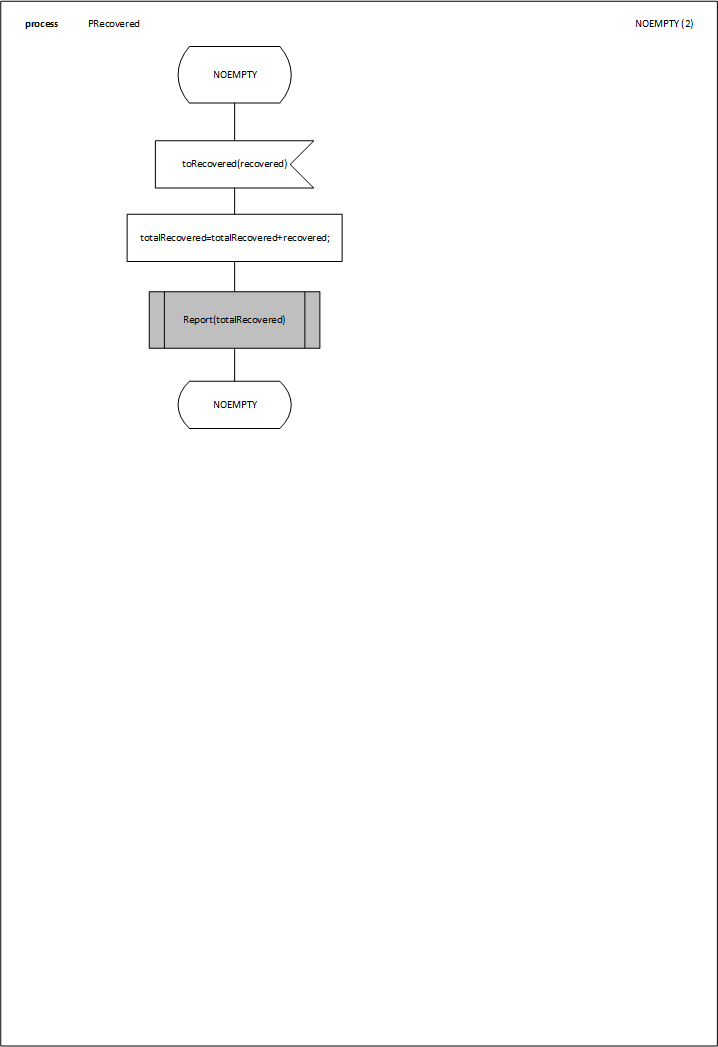
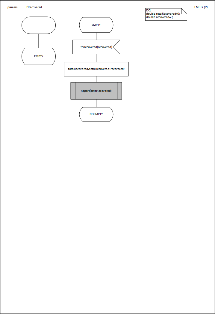
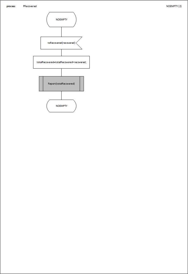
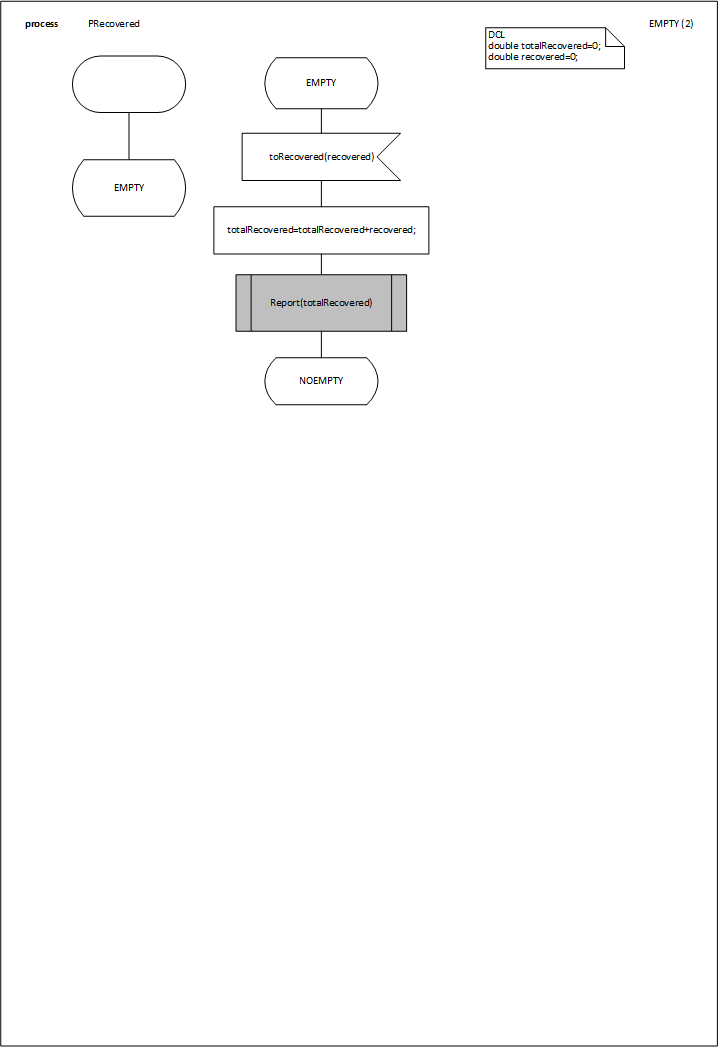
- PRecovered.vsdx
-
BInfective.vsdx
-
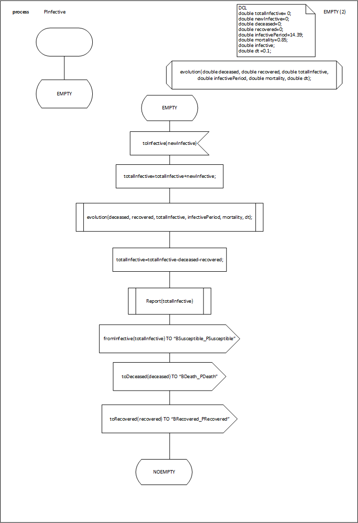
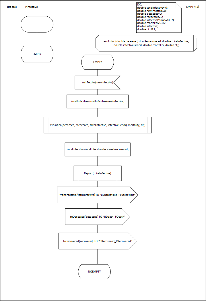
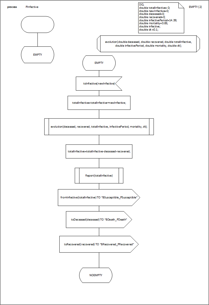
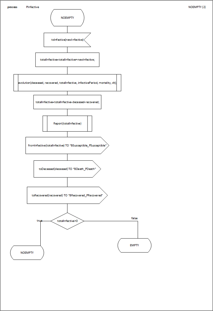
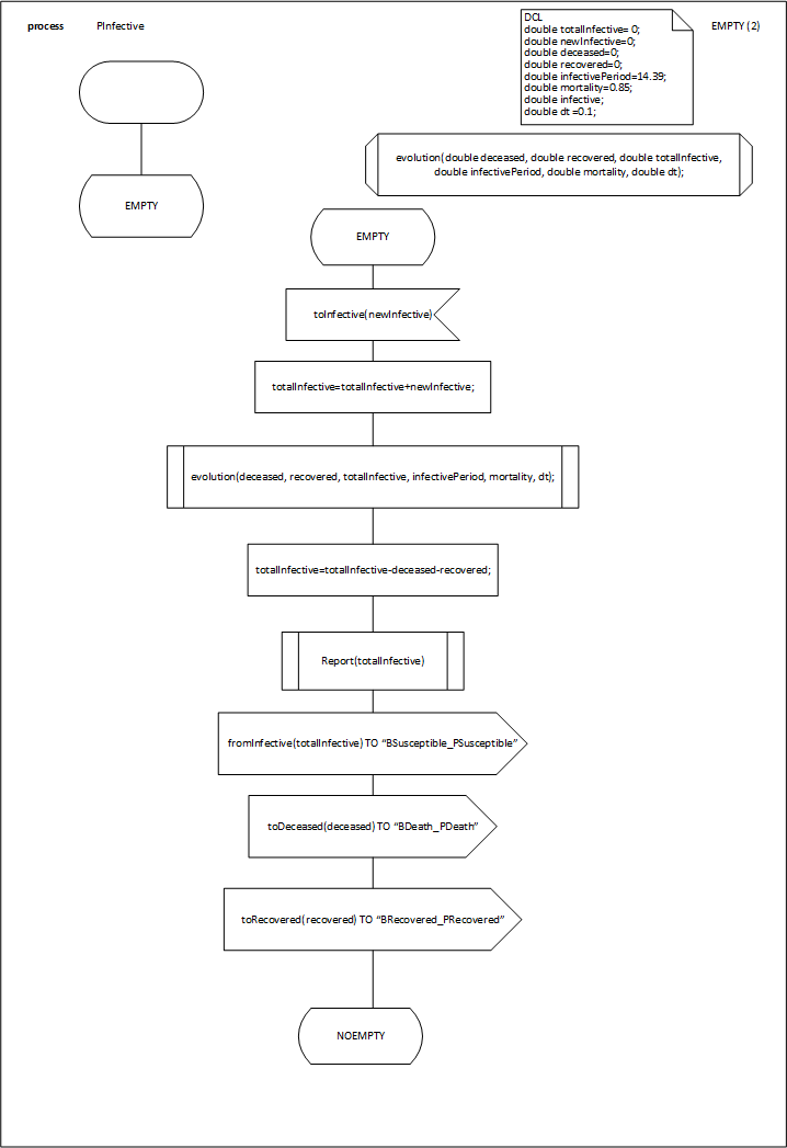
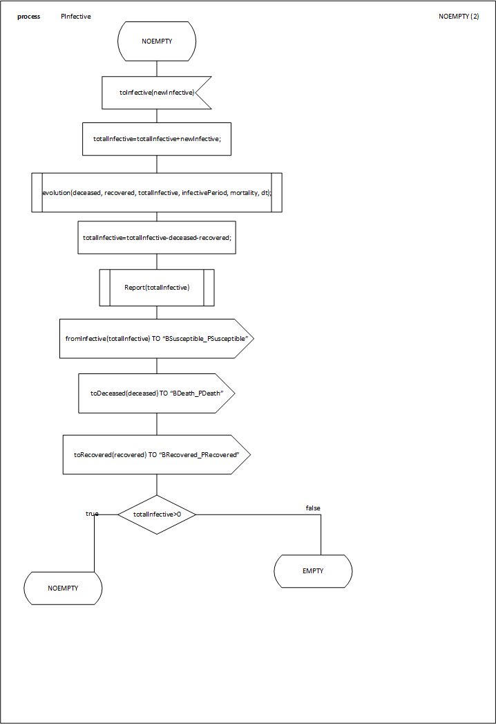
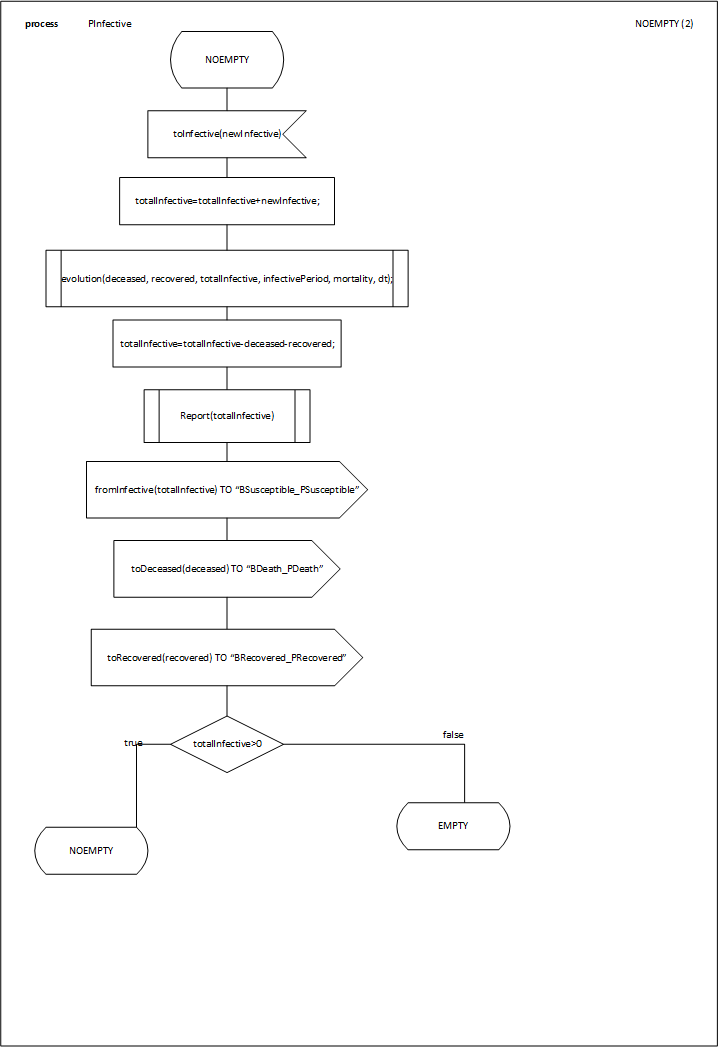
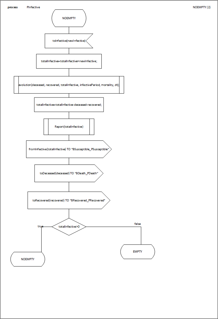
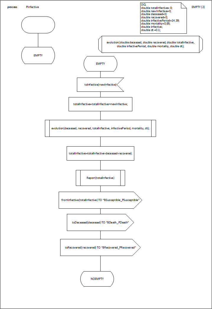
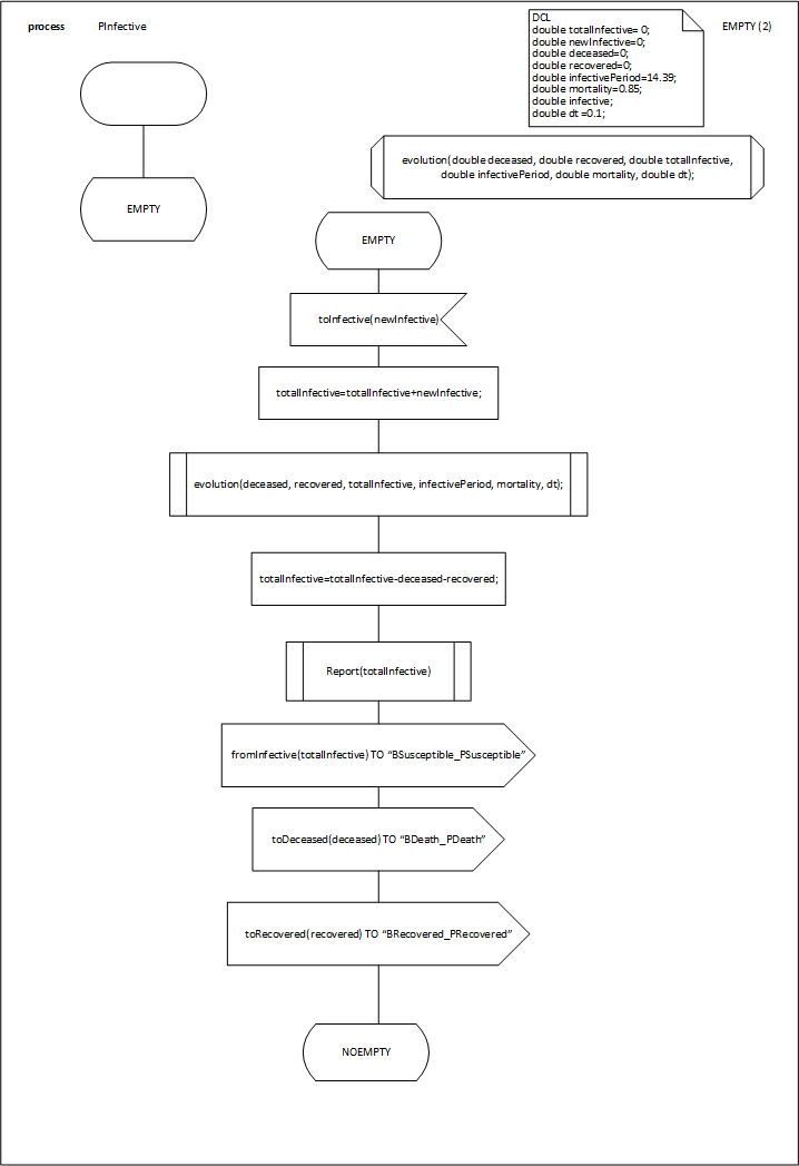
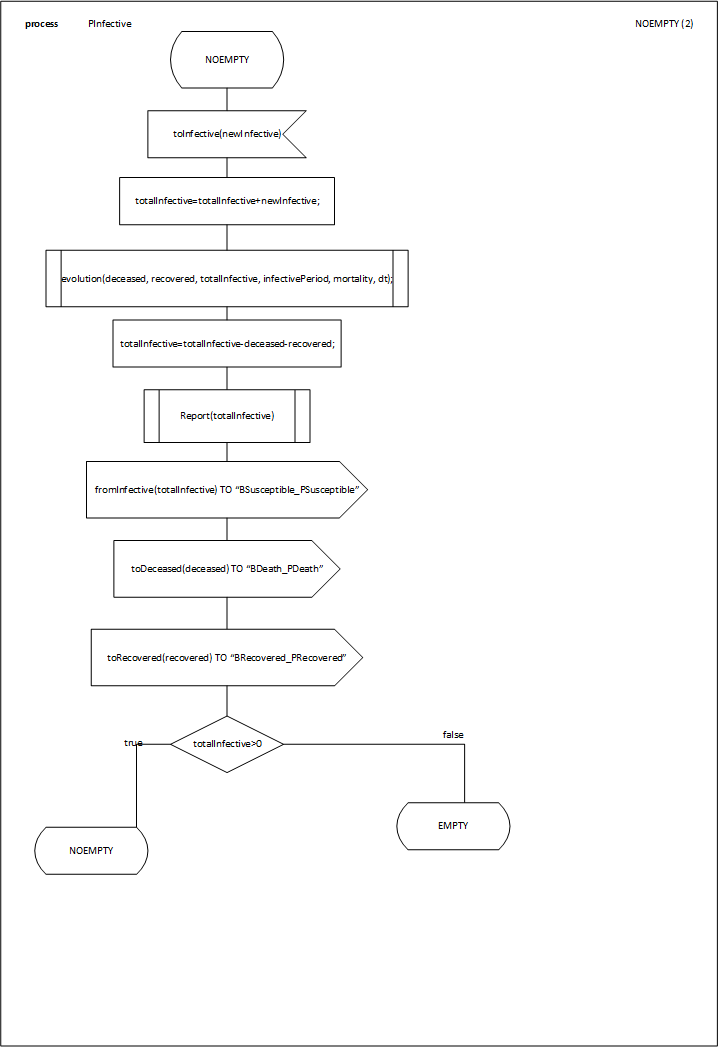
PInfective.vsdx
- evolution.vsdx
-
PInfective.vsdx
-
BSusceptible.vsdx
-
Visio Files with DCLS
- PSusceptible.vsdx
- PExposed.vsdx
- PDeath.vsdx
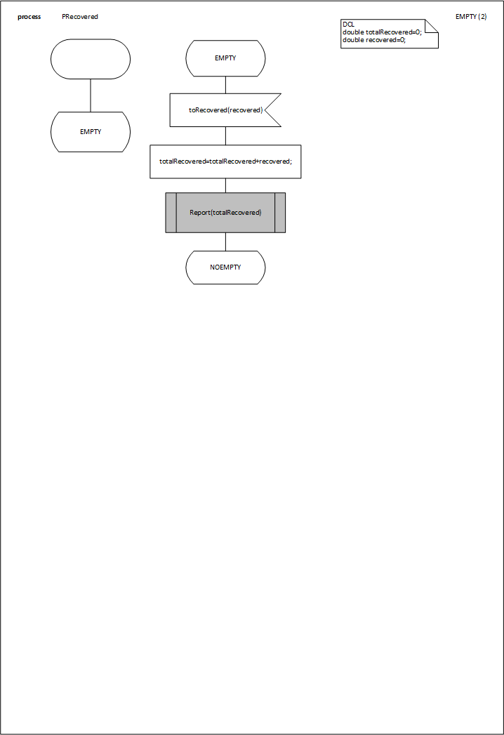
- PRecovered.vsdx
- PInfective.vsdx
$header
$content
