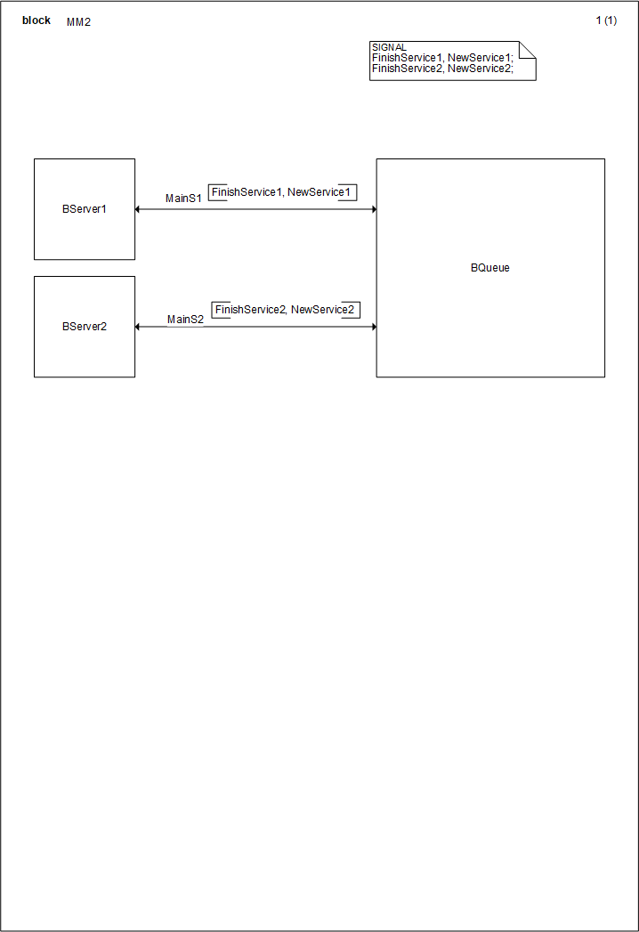
Model 'MM2-Test' V2.0.
List of SDLPS model's files on the Model 'MM2-Test'.
List of SDLPS model's files on the Model 'MM2-Test'.
-
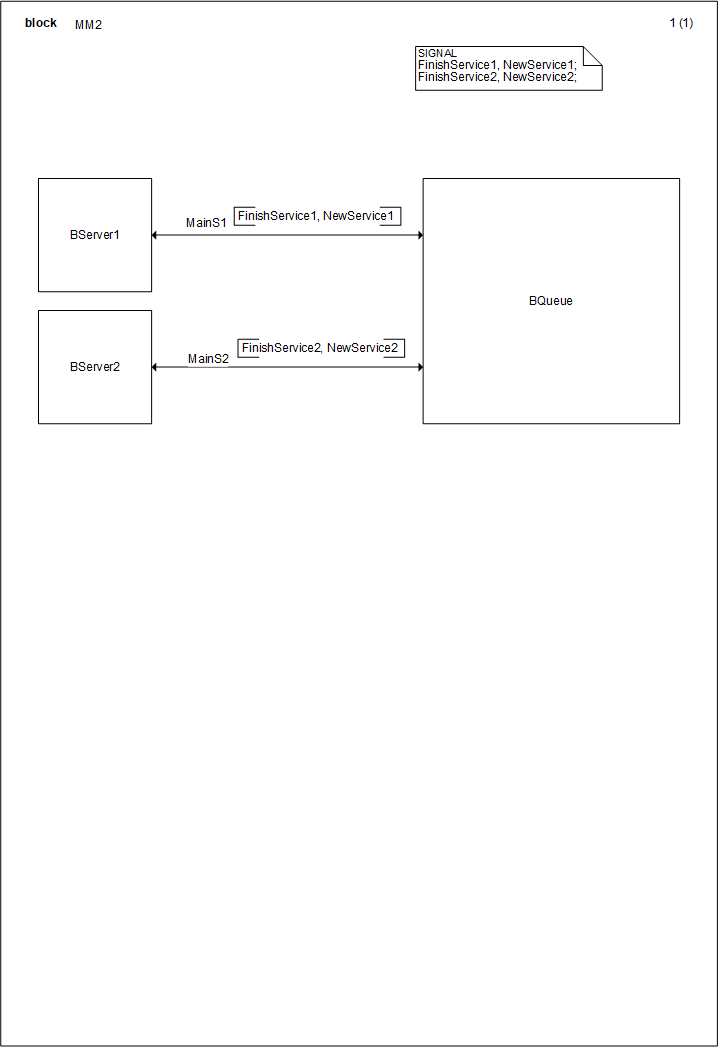
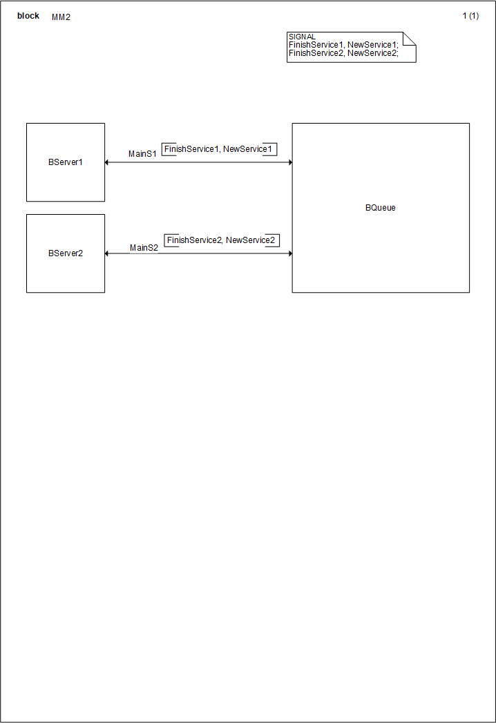
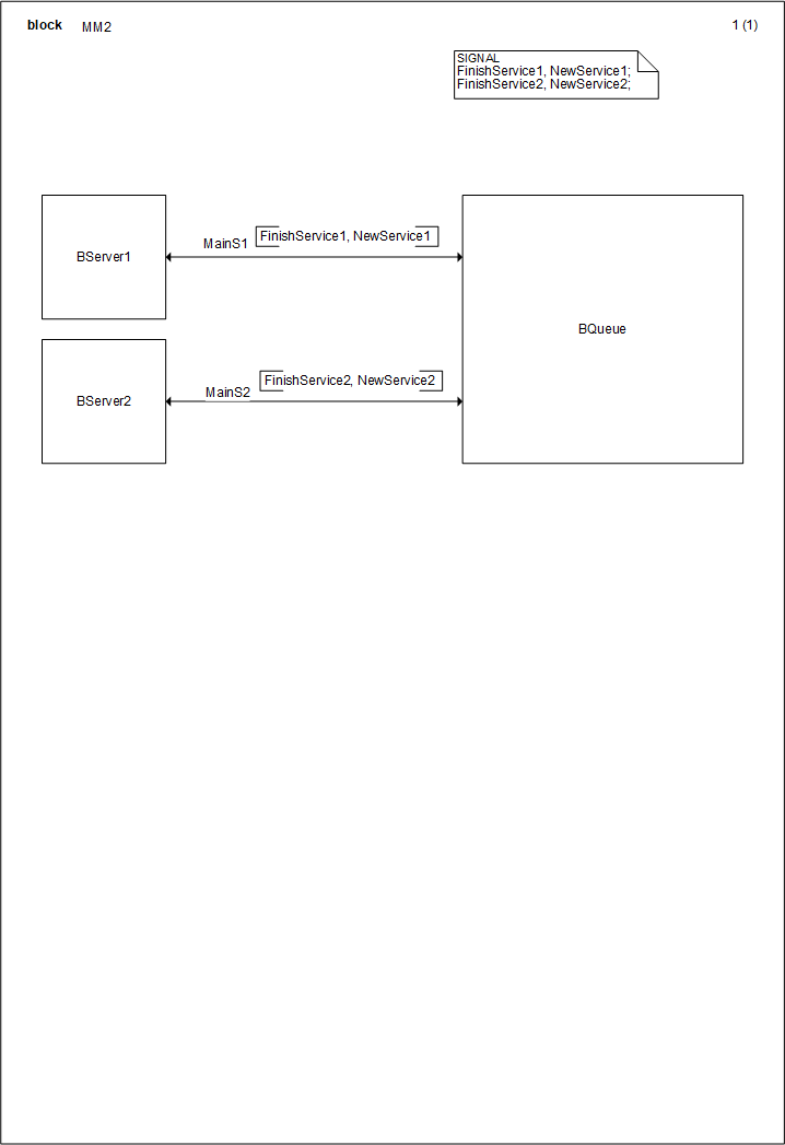
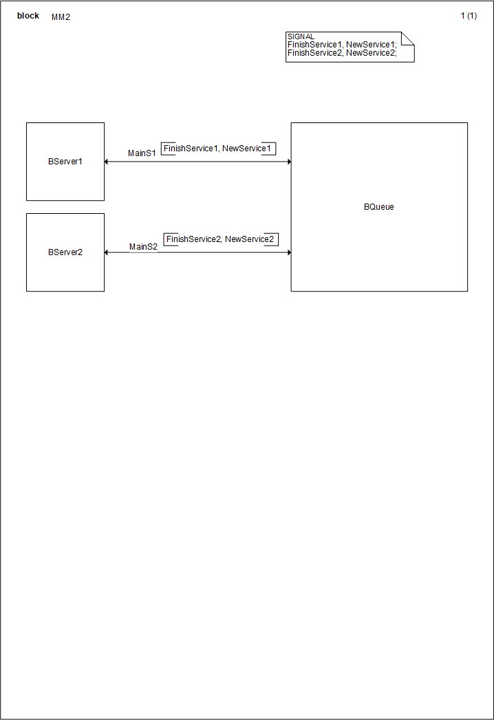
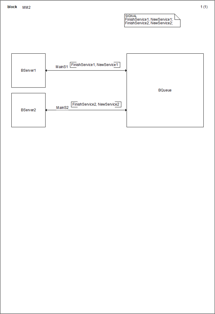
MM2.vsdx
-
BServer1.vsdx
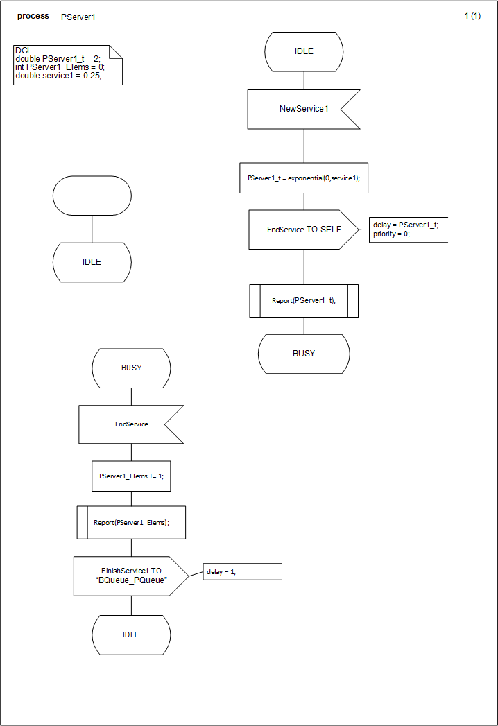
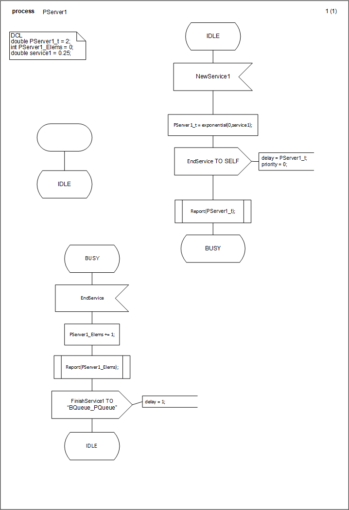
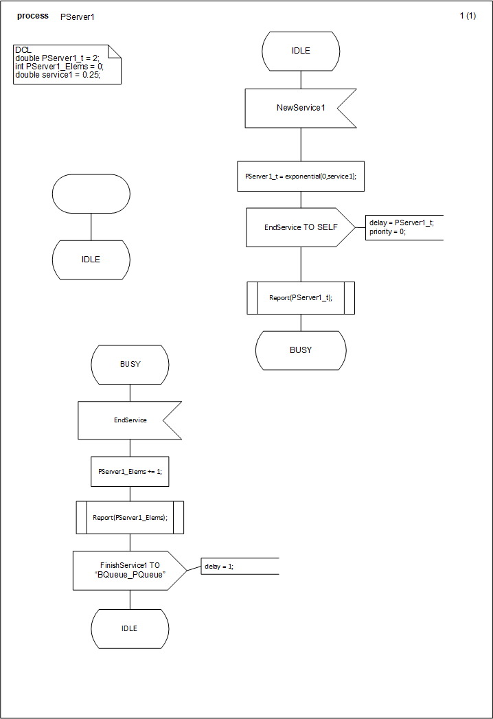
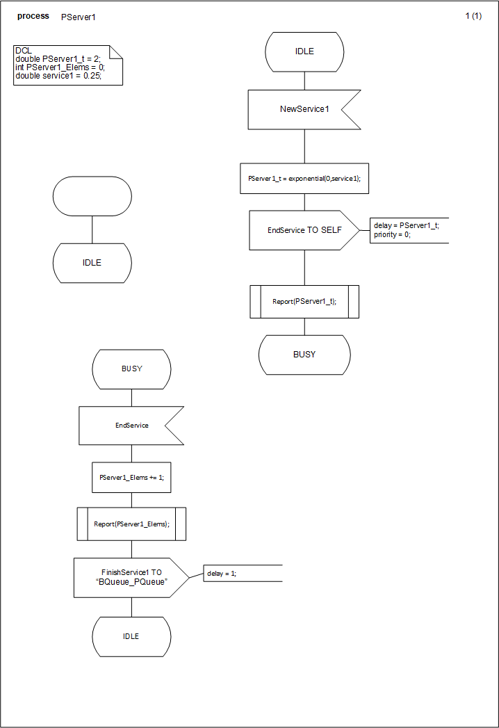
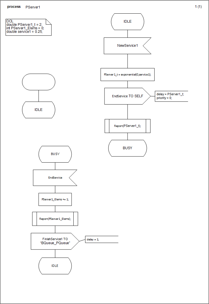
- PServer1.vsdx
-
BQueue.vsdx
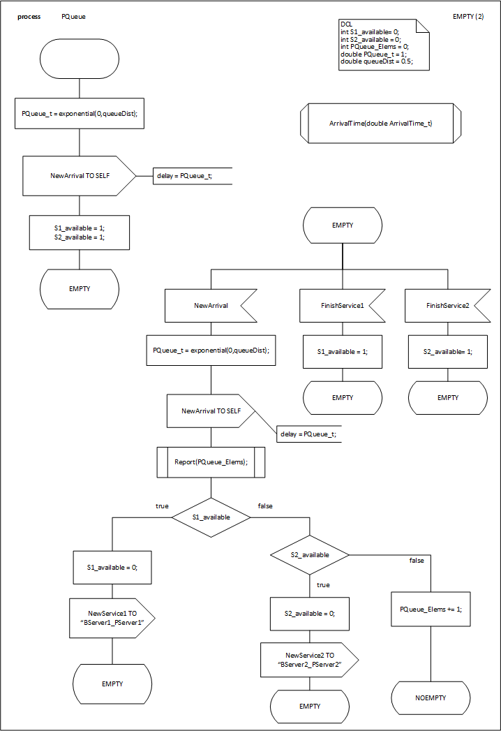
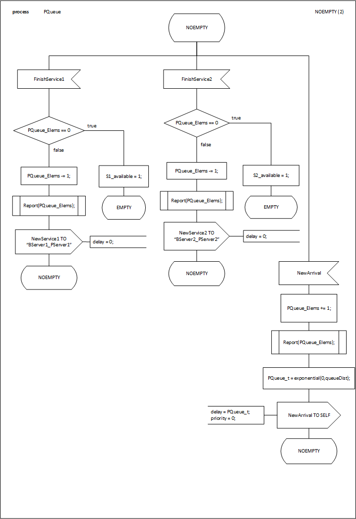
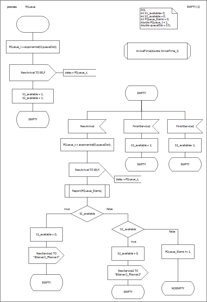
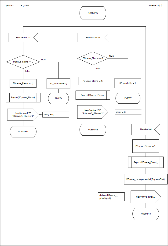
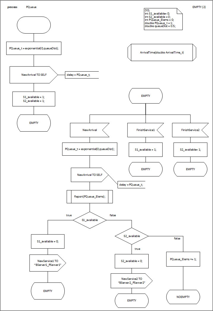
- PQueue.vsdx
-
BServer2.vsdx
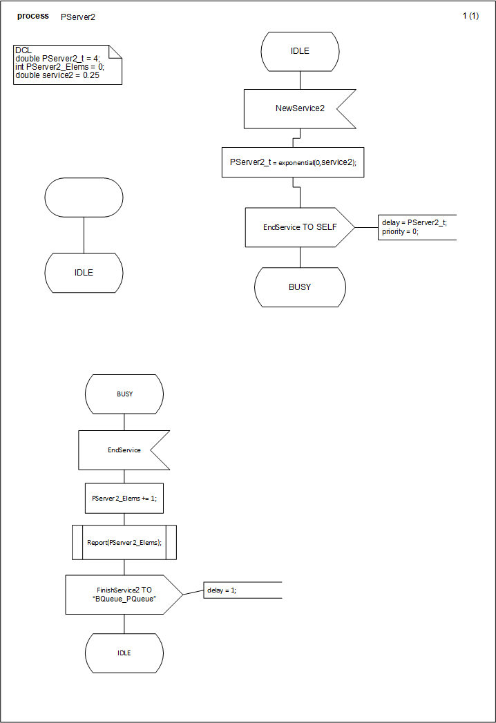
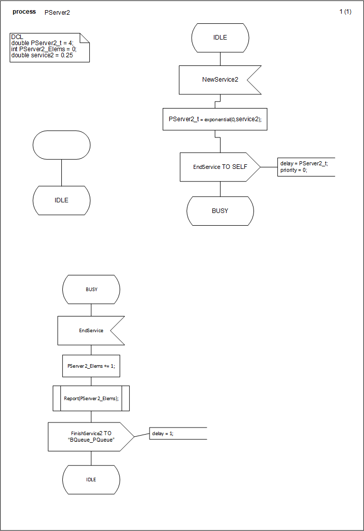
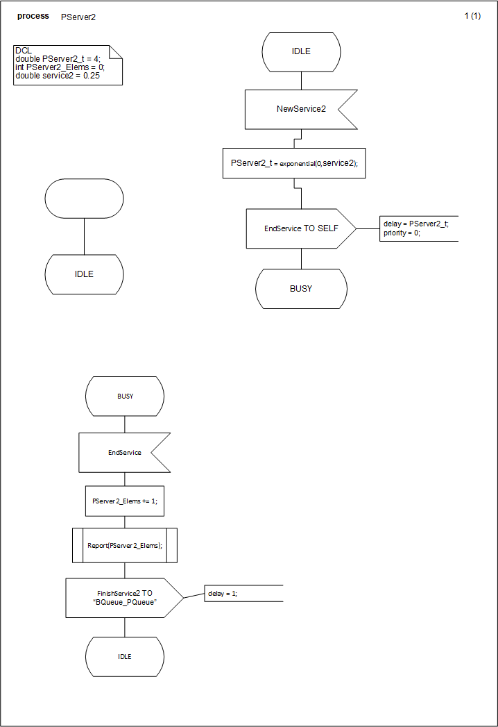
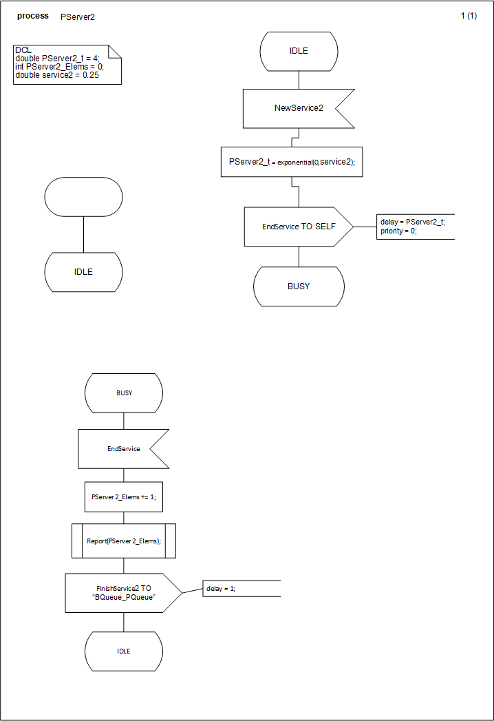
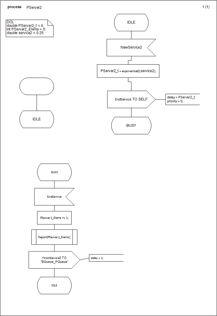
- PServer2.vsdx
-
BServer1.vsdx
-
Visio Files with DCLS
- PServer1.vsdx
- PQueue.vsdx
- PServer2.vsdx
MM2.vsdx
Error
No DCLS in this document.
BServer1.vsdx
Error
No DCLS in this document.
PServer1.vsdx
| Values | ||
|---|---|---|
| Type | Name | MM2-Test Edit |
| double | PServer1_t | 2 |
| int | PServer1_Elems | 0 |
| double | service1 | 0.15 |
BQueue.vsdx
Error
No DCLS in this document.
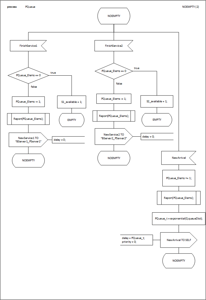
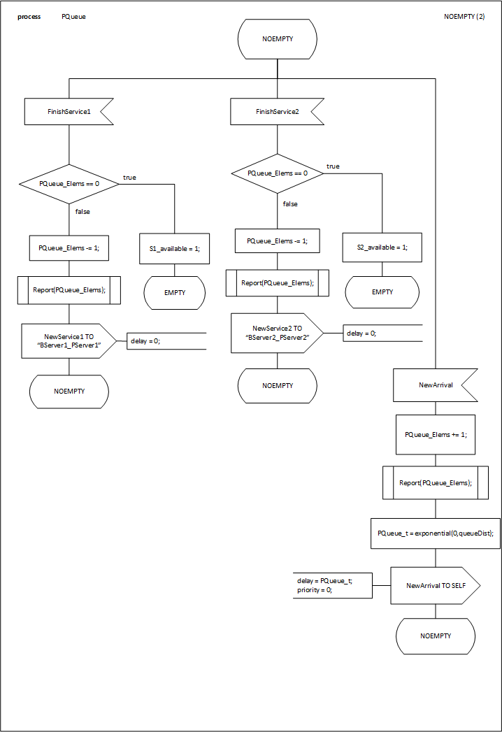
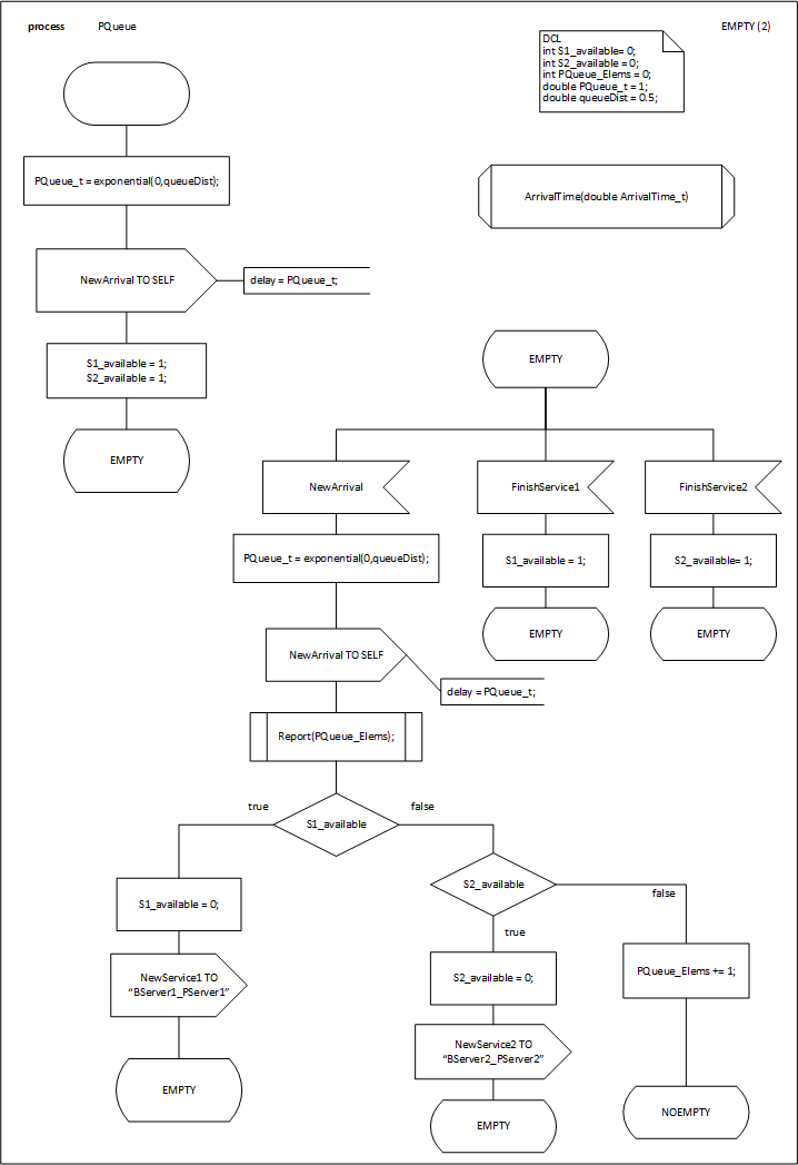
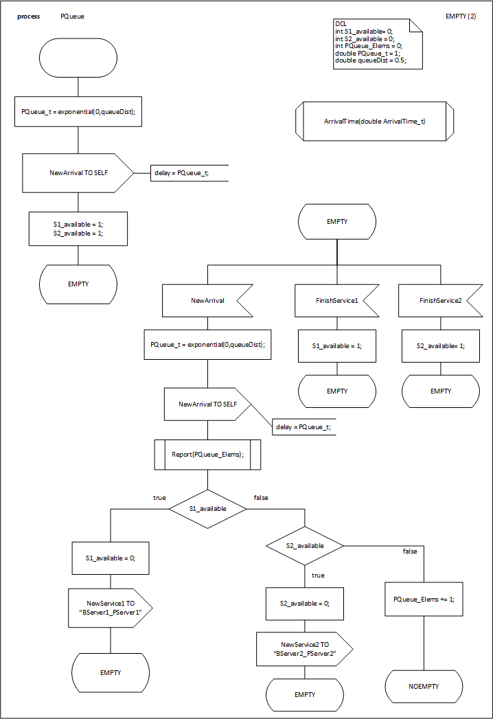
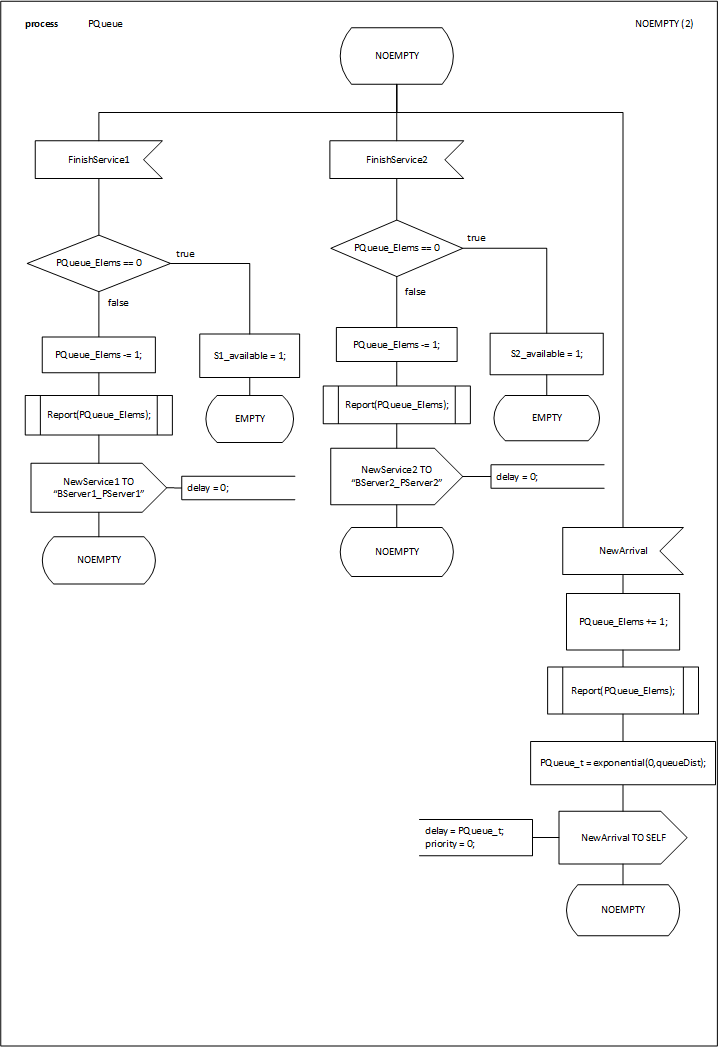
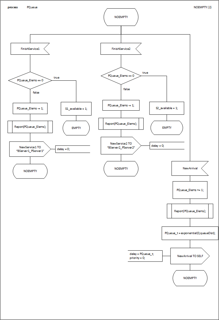
PQueue.vsdx
| Values | ||
|---|---|---|
| Type | Name | MM2-Test Edit |
| int | S1_available | 0 |
| int | S2_available | 0 |
| int | PQueue_Elems | 0 |
| double | PQueue_t | 1 |
| double | queueDist | 0.5 |
BServer2.vsdx
Error
No DCLS in this document.
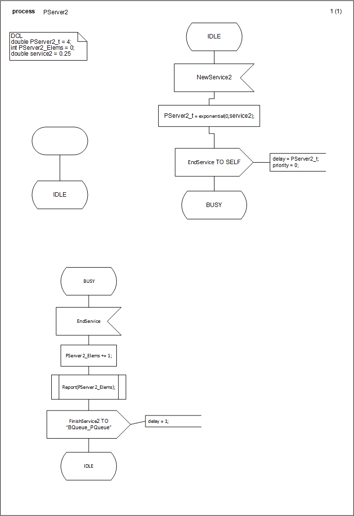
PServer2.vsdx
| Values | ||
|---|---|---|
| Type | Name | MM2-Test Edit |
| double | PServer2_t | 4 |
| int | PServer2_Elems | 0 |
| double | service2 | 0.15 |
$header
$content
