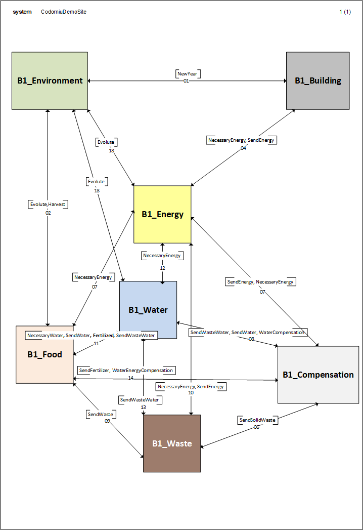
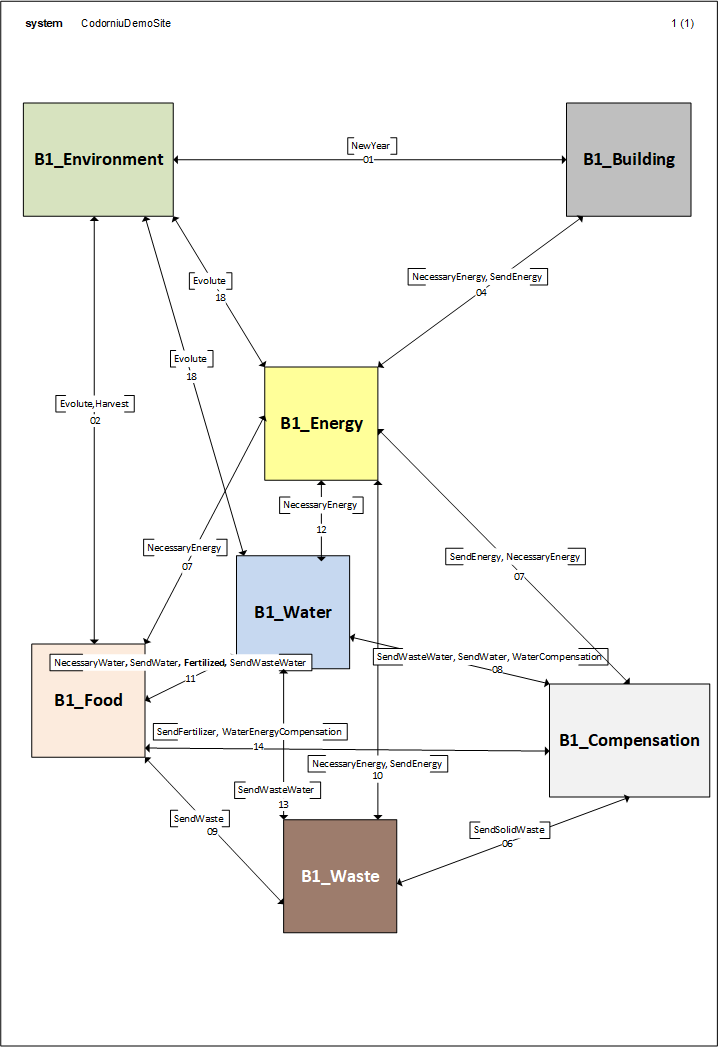
Model 'Codorniu demosite' V2.0.
List of SDLPS model's files on the Model 'Codorniu demosite'.
List of SDLPS model's files on the Model 'Codorniu demosite'.
- Error generating tree: El fichero <model\B1_Environment.sdlps> no existe !!El fichero <model\B1_Building.sdlps> no existe !!El fichero <model\B1_Waste.sdlps> no existe !!El fichero <model\B1_Food.sdlps> no existe !!El fichero <model\B1_Water.sdlps> no existe !!El fichero <model\B1_Energy.sdlps> no existe !!El fichero <model\B1_Compensation.sdlps> no existe !!
-
Orphand Visio Files
- B1_Building.vsdx
- B1_Compensation.vsdx
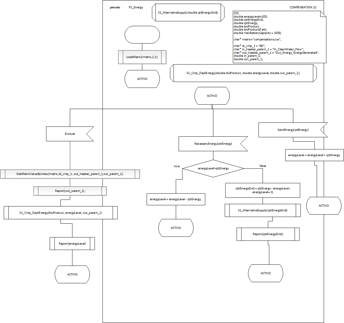
- B1_Energy.vsdx
- B1_Environment.vsdx
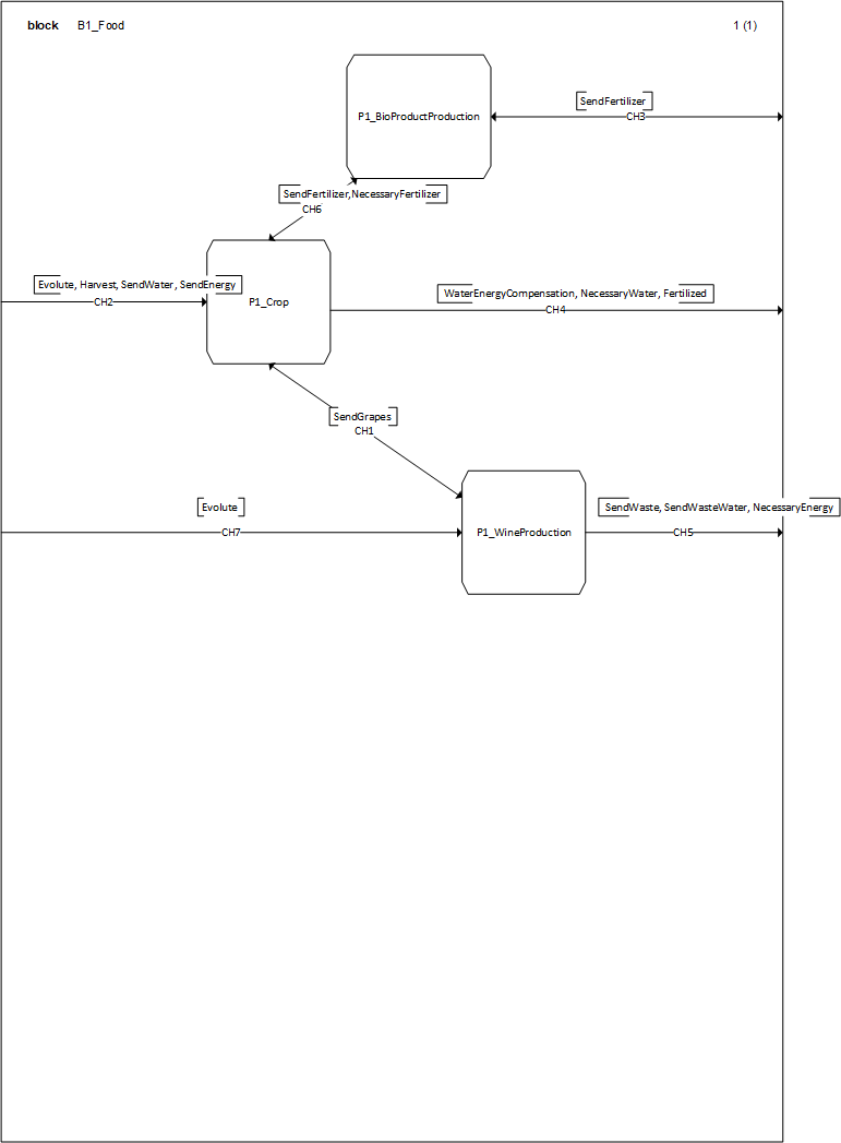
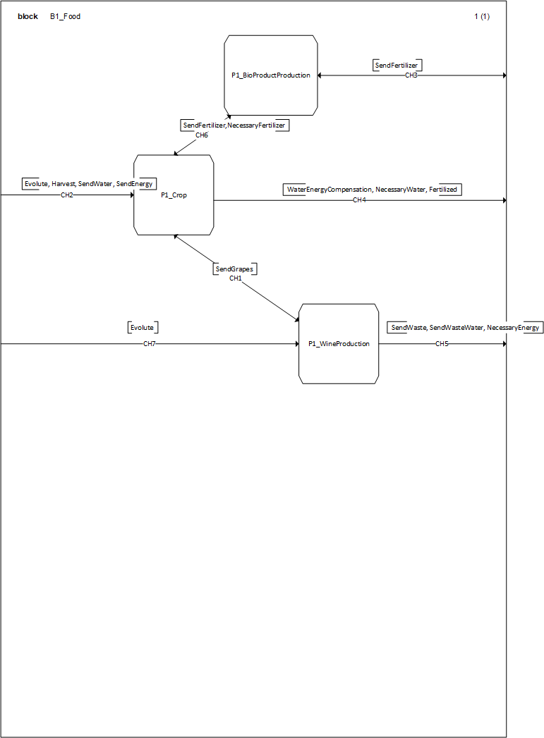
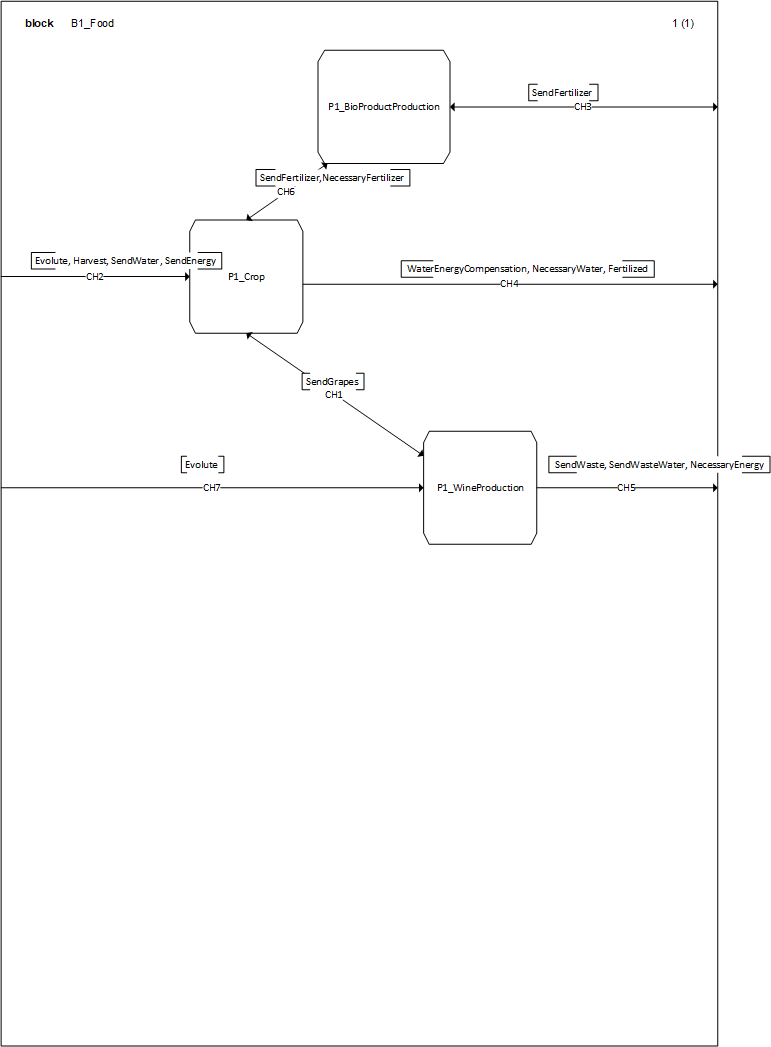
- B1_Food.vsdx
- B1_Waste.vsdx
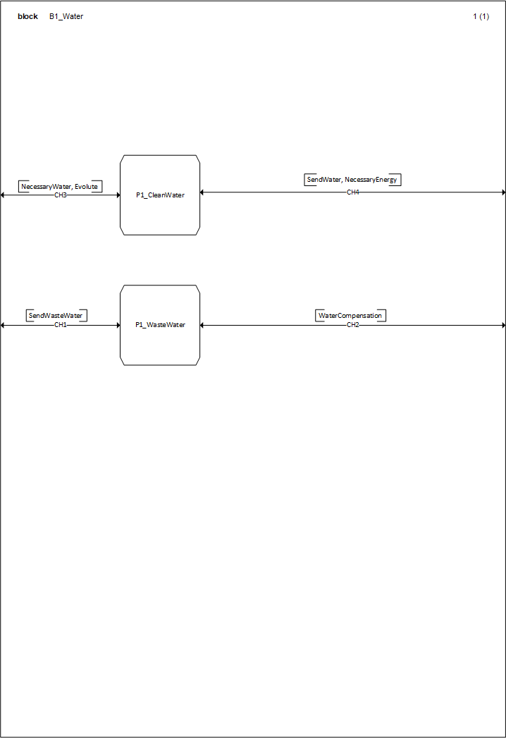
- B1_Water.vsdx
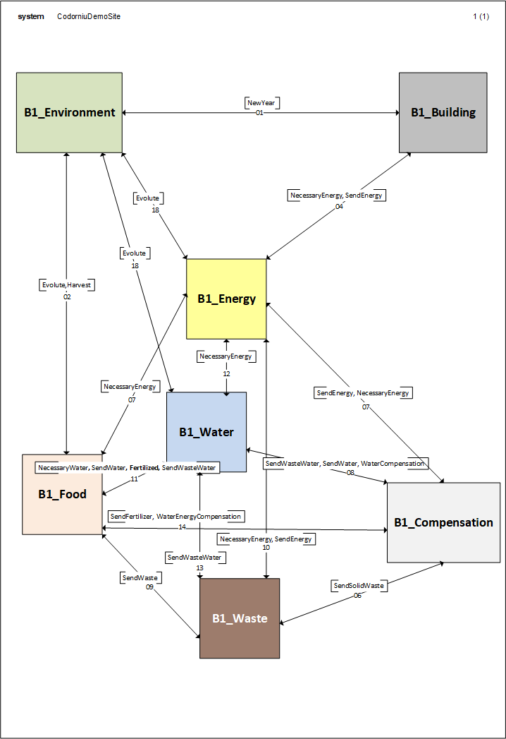
- CodorniuDemoSite.vsdx
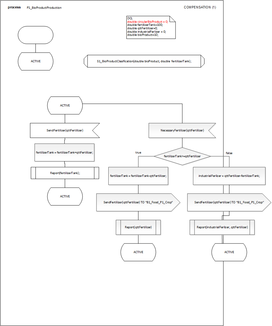
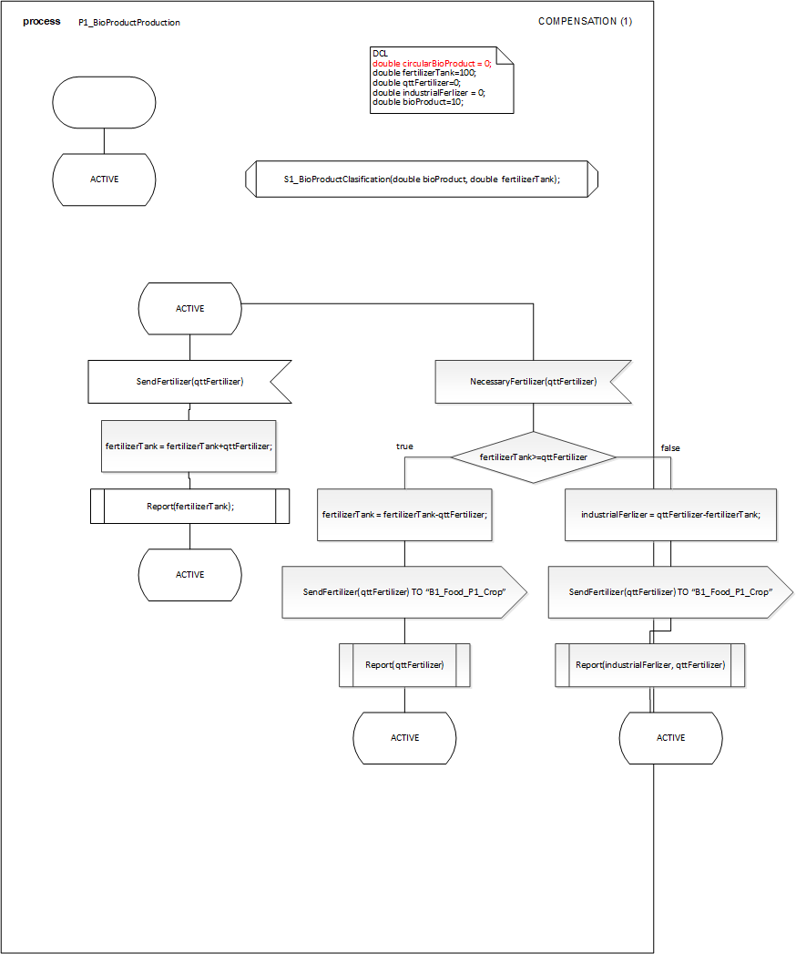
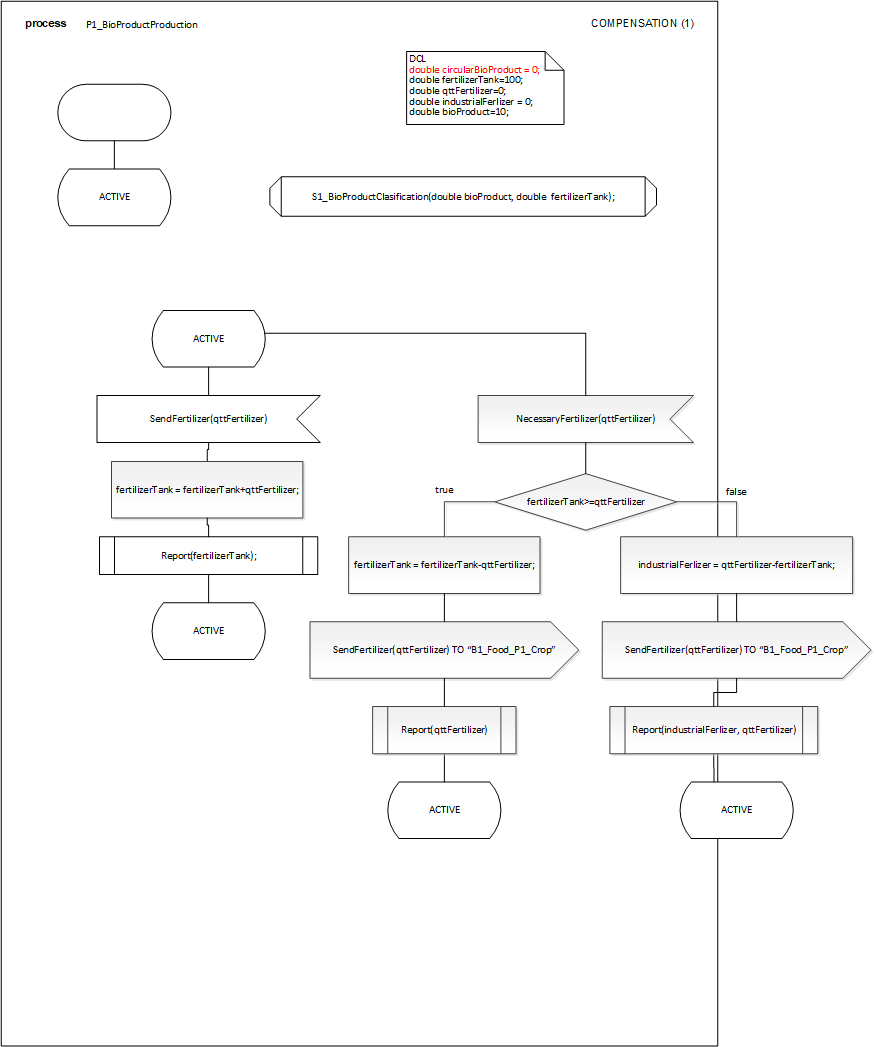
- P1_BioProductProduction.vsdx
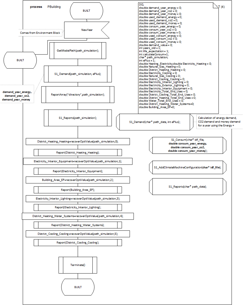
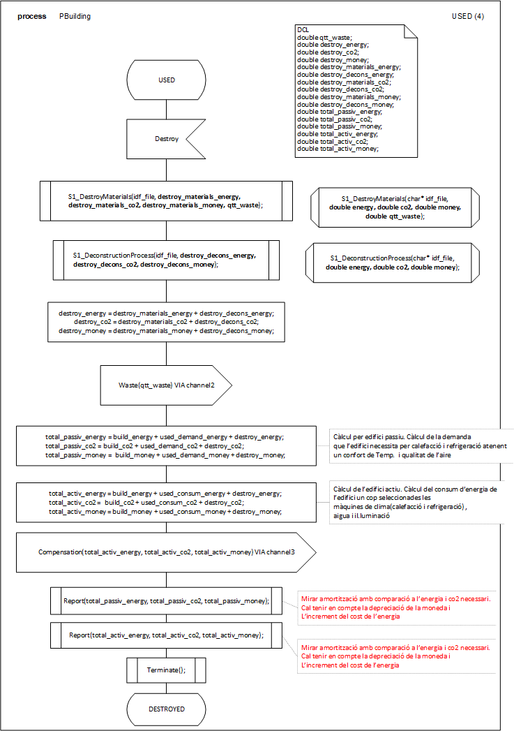
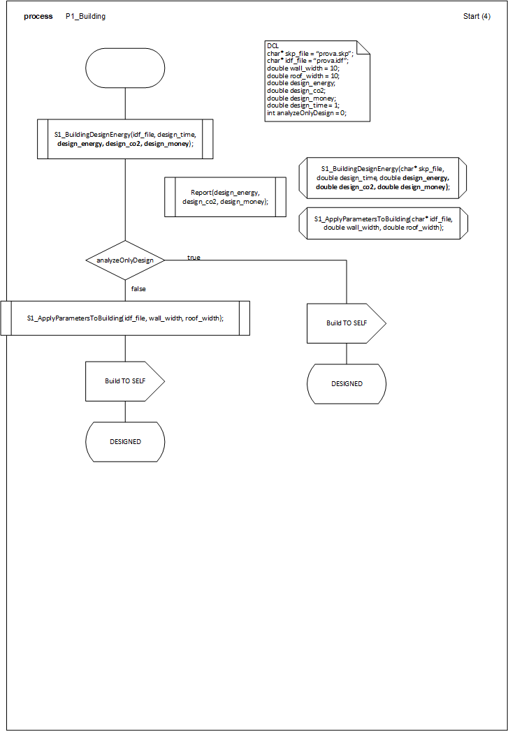
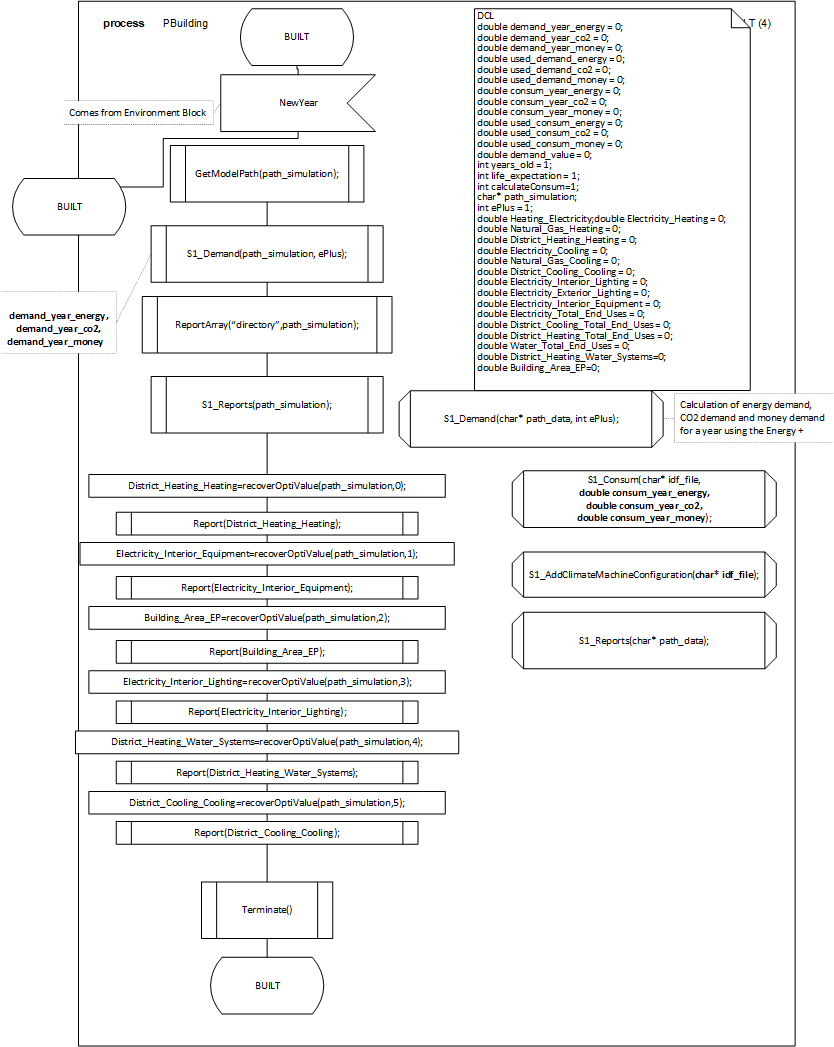
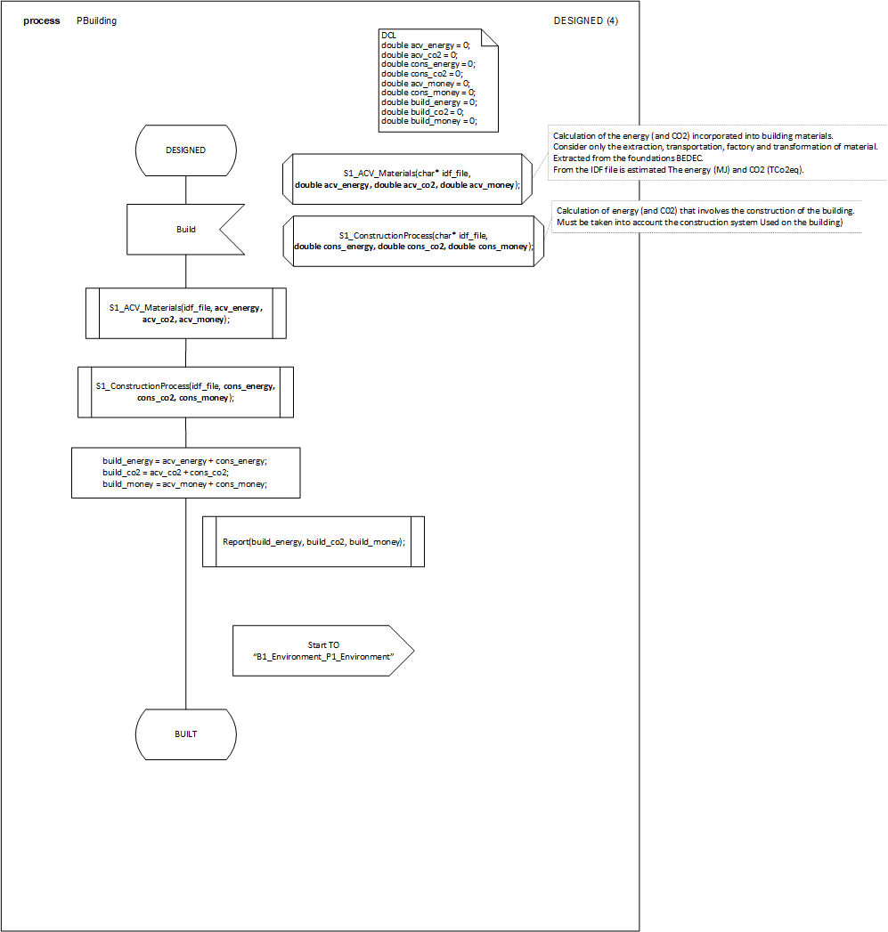
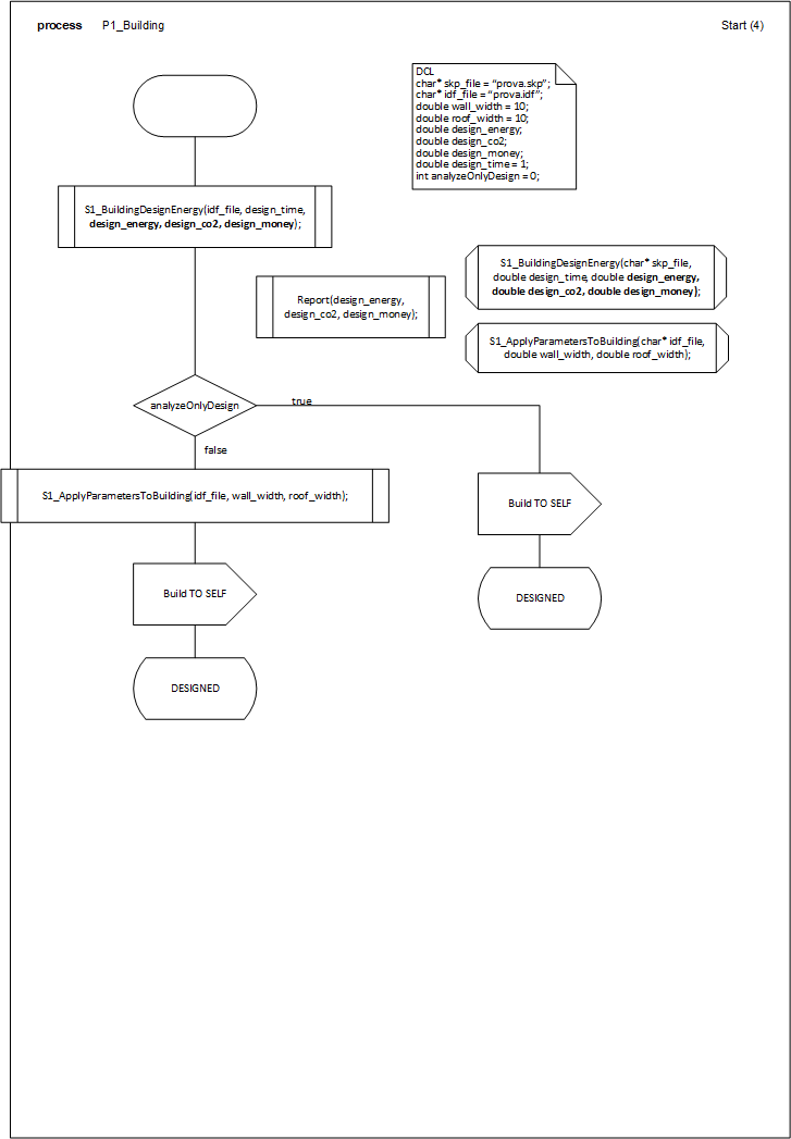
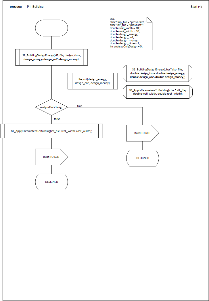
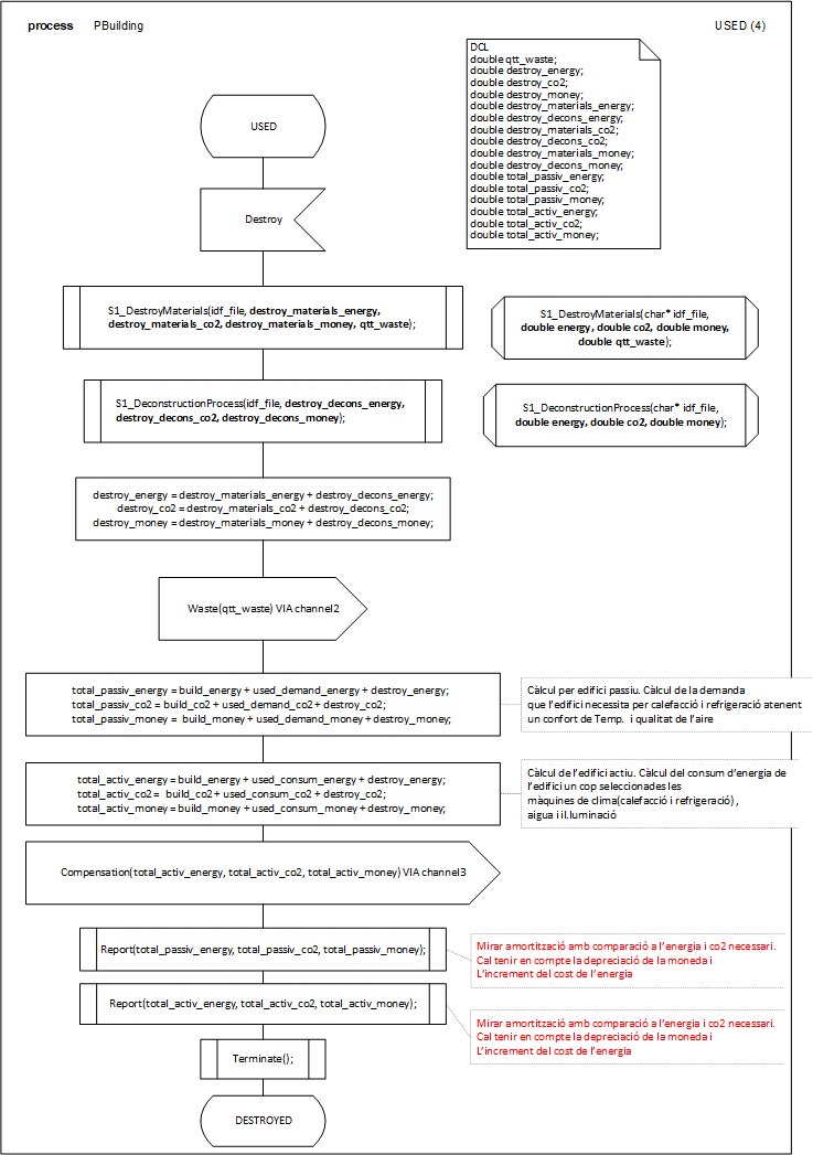
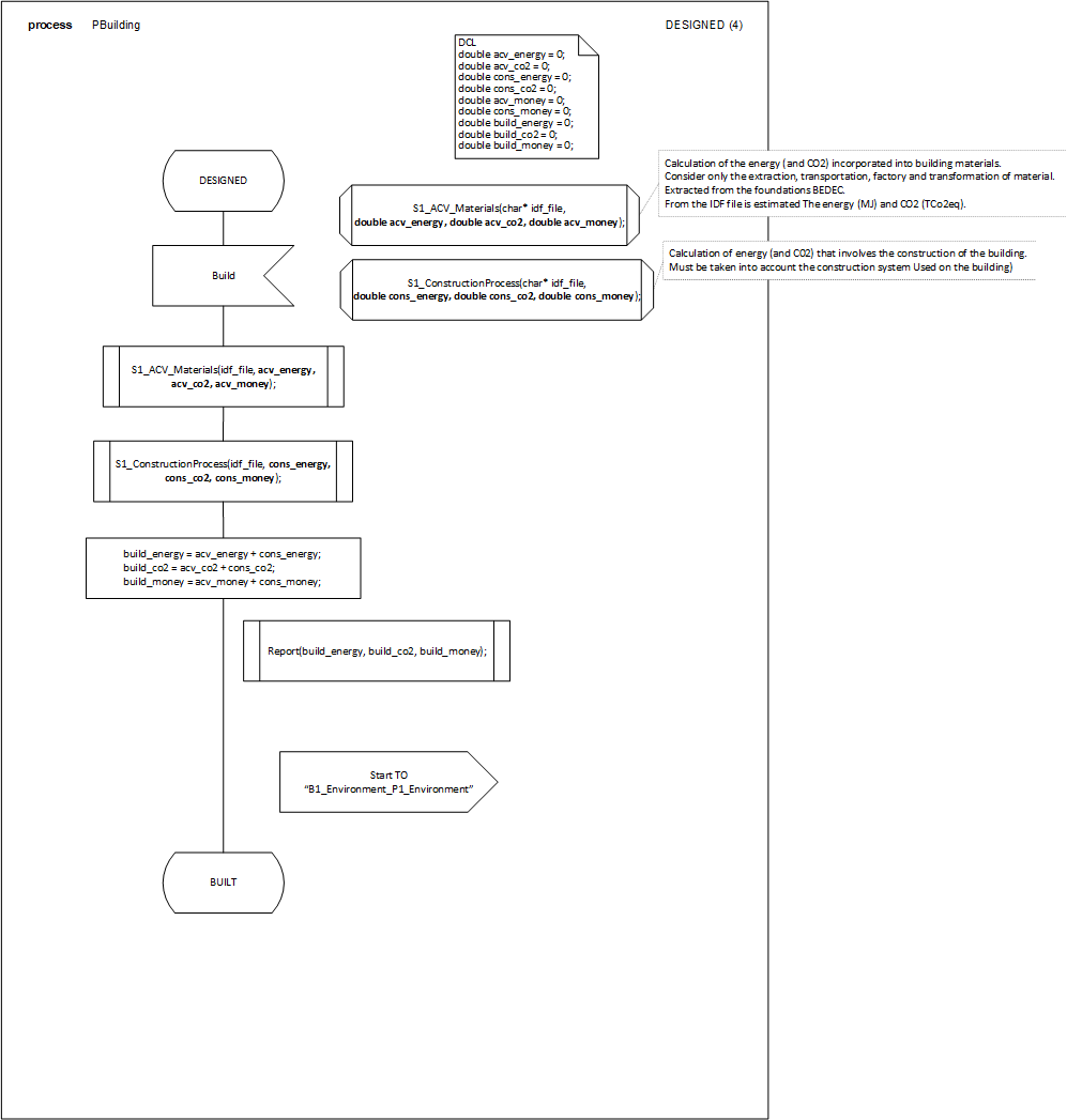
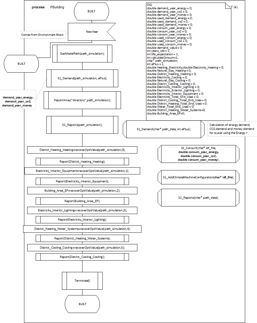
- P1_Building.vsdx
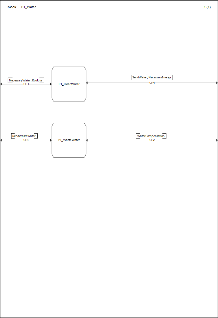
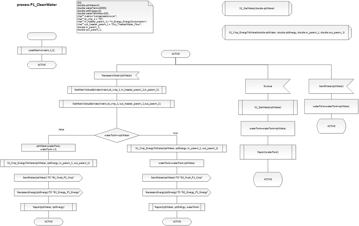
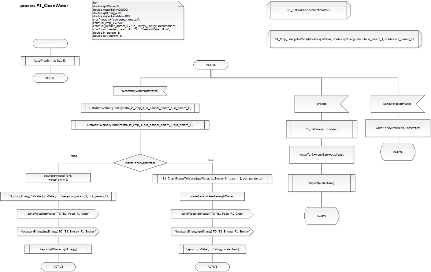
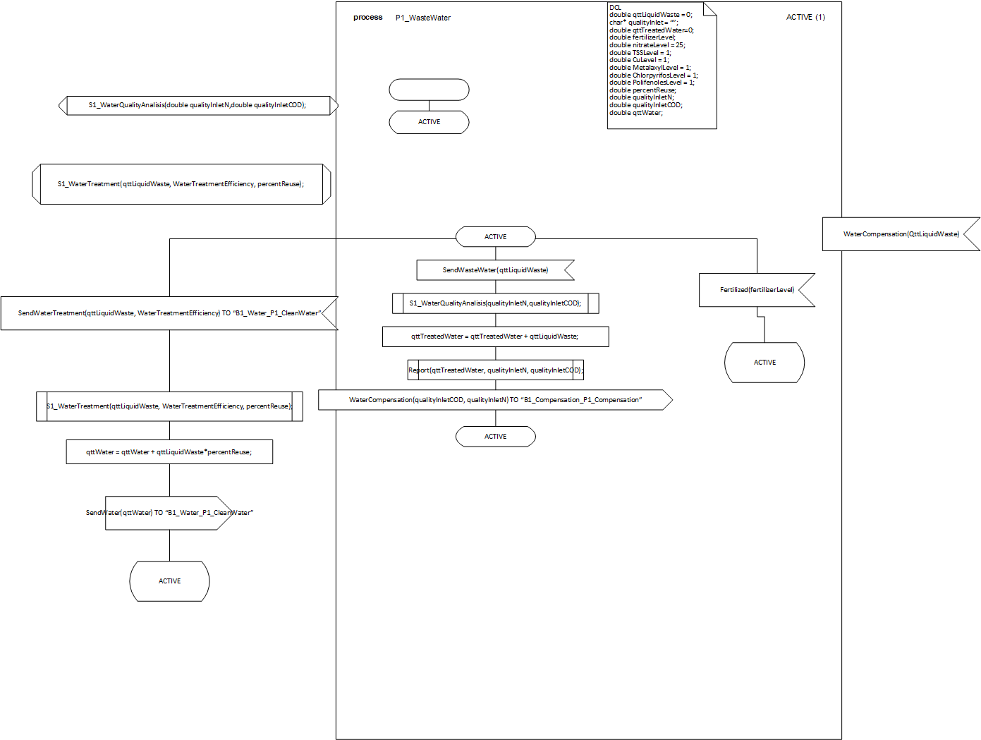
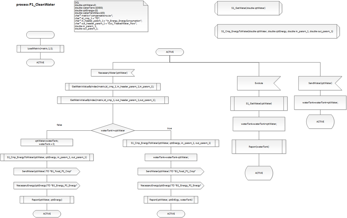
- P1_CleanWater.vsdx
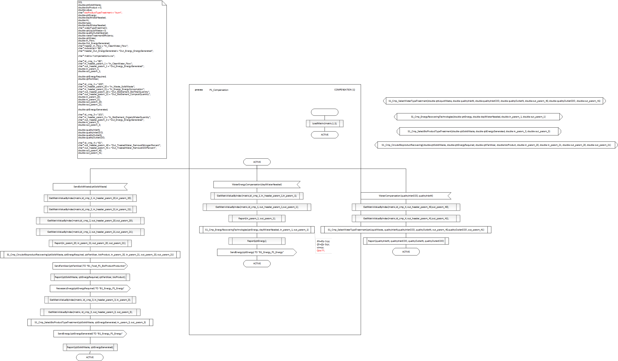
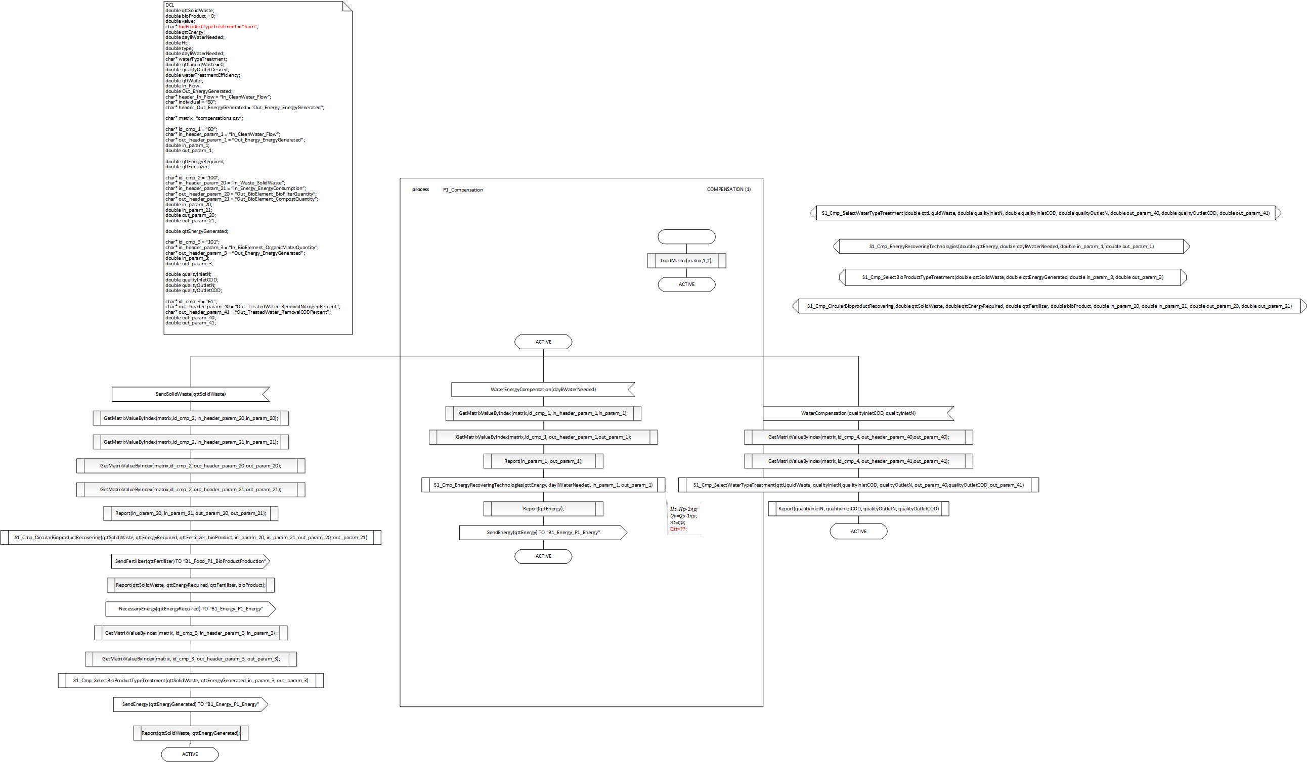
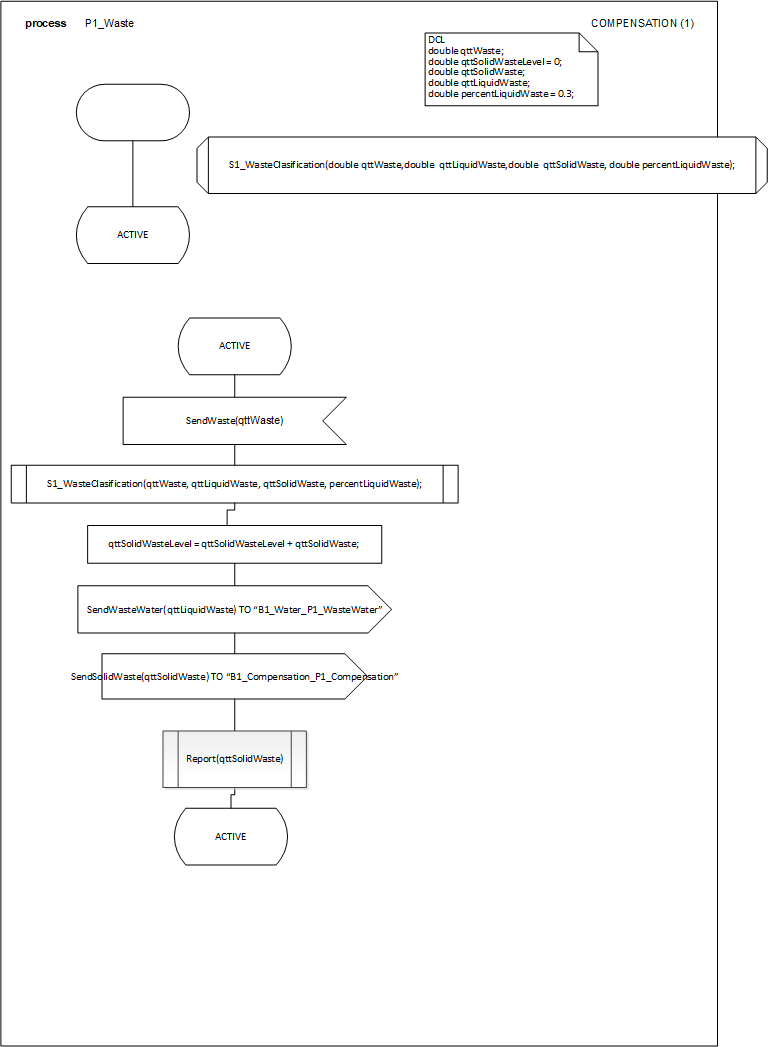
- P1_Compensation.vsdx
- P1_Crop.vsdx
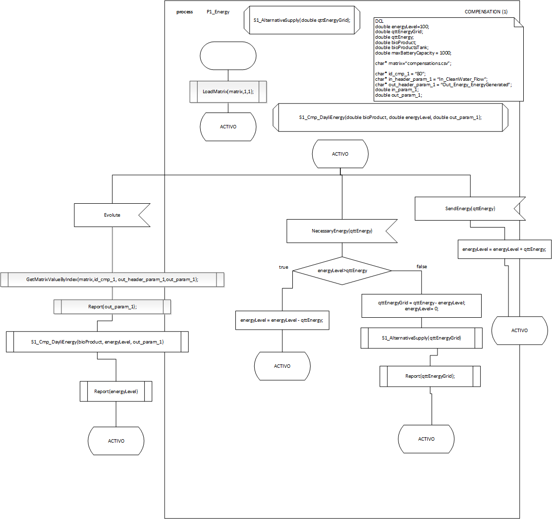
- P1_Energy.vsdx
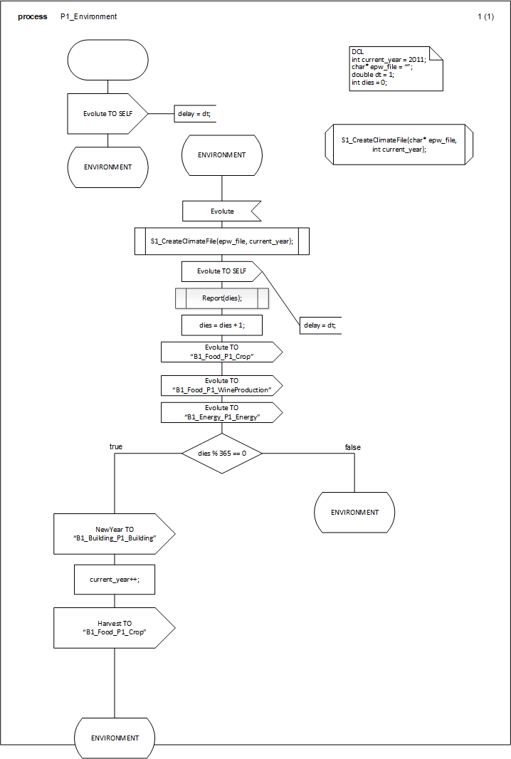
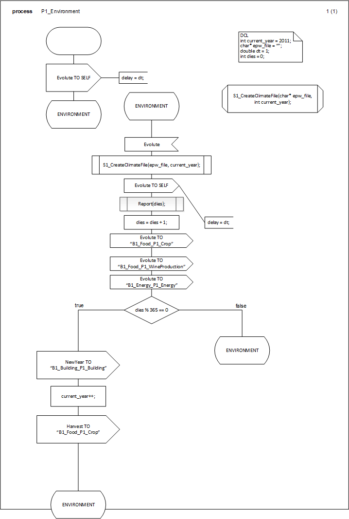
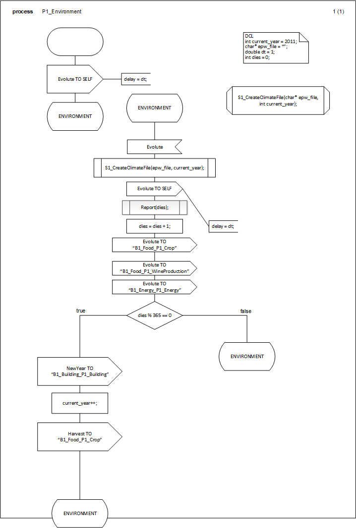
- P1_Environment.vsdx
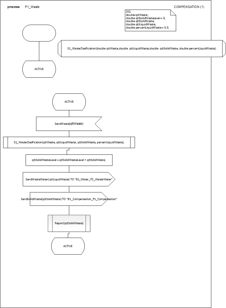
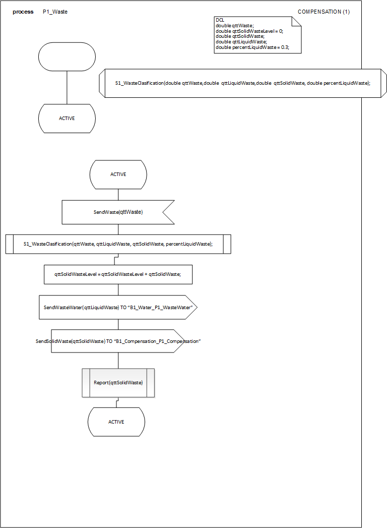
- P1_Waste.vsdx
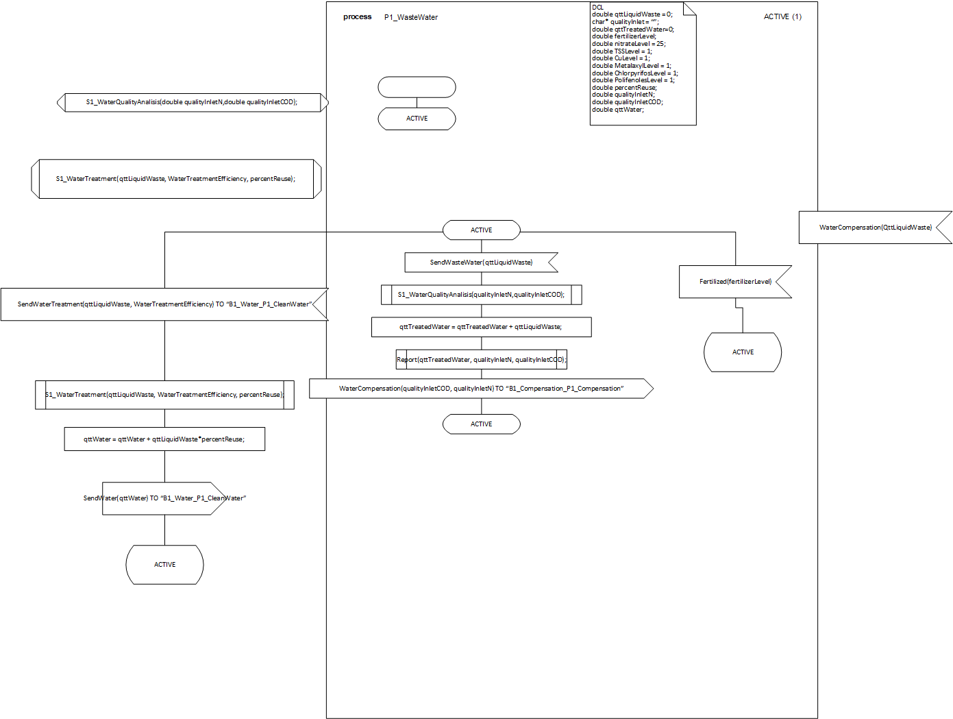
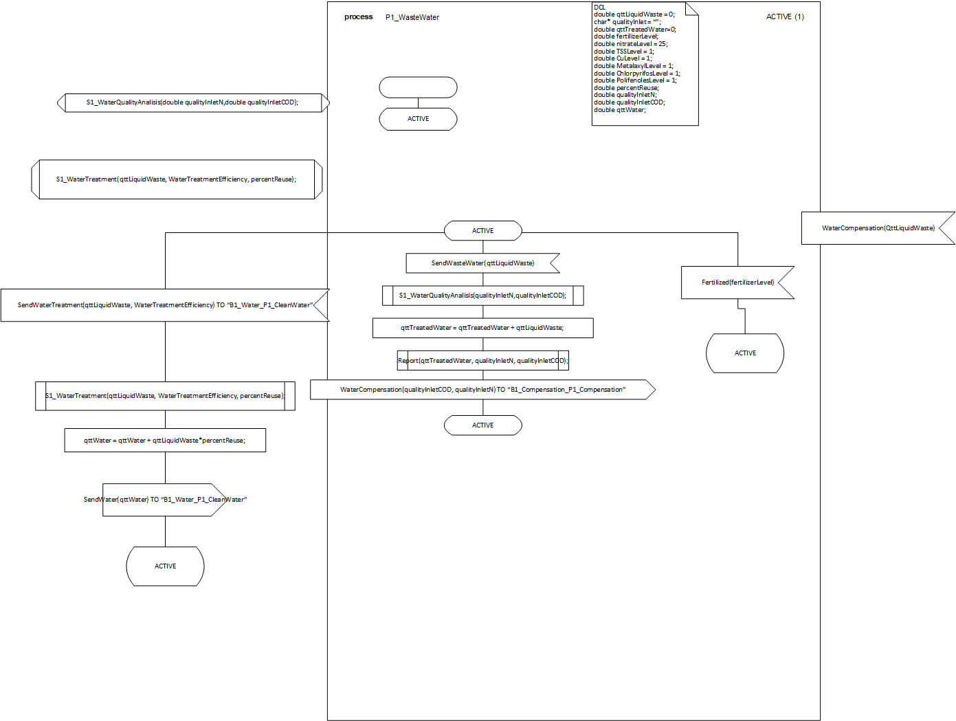
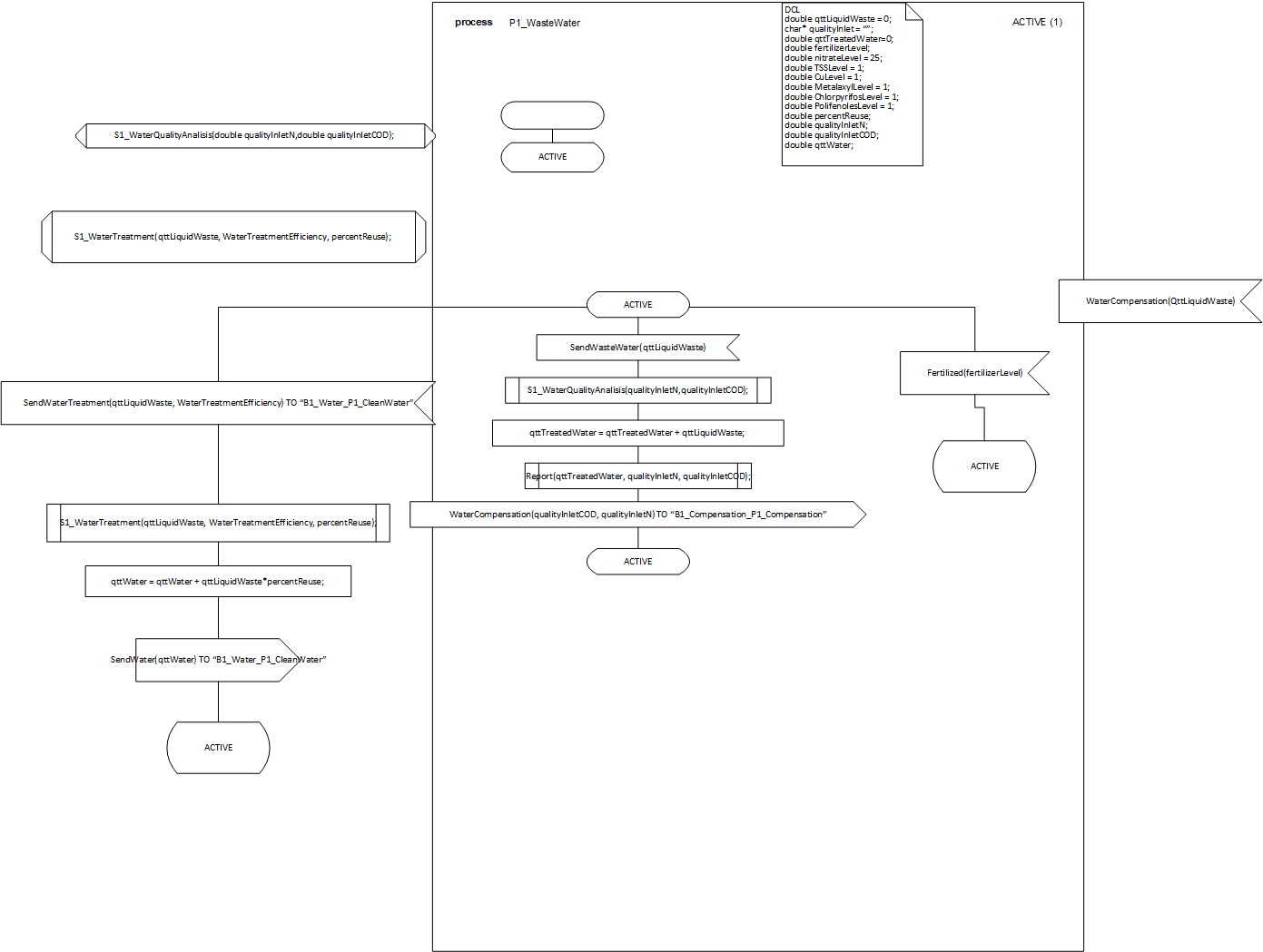
- P1_WasteWater.vsdx
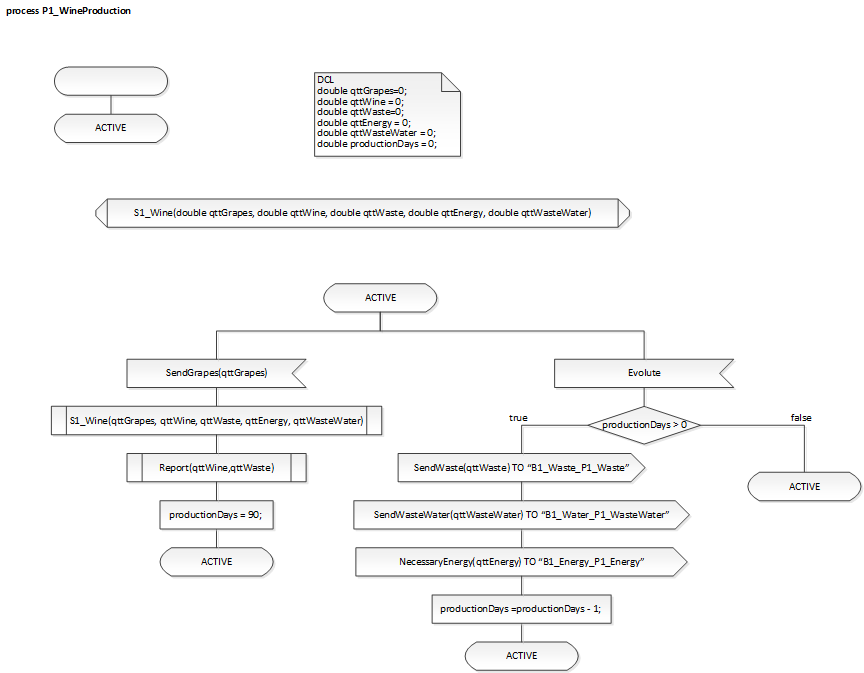
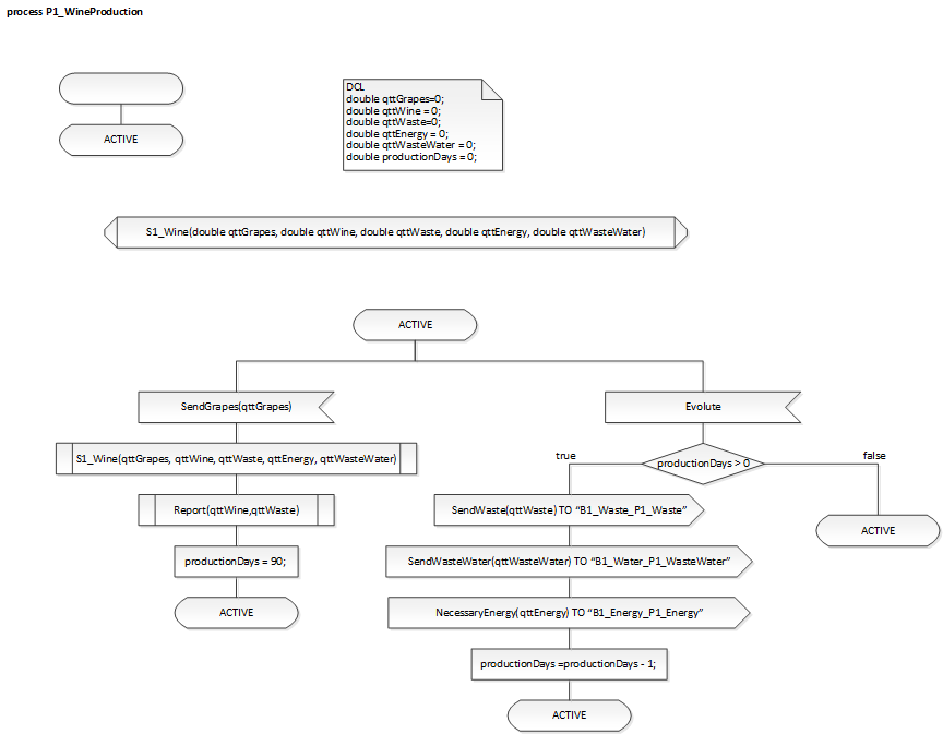
- P1_WineProduction.vsdx
- S1_ACV_Materials.vsdx
- S1_AddClimateMachineConfiguration.vsdx
- S1_AlternativeSupply.vsdx
- S1_ApplyParametersToBuilding.vsdx
- S1_BioProductClasification.vsdx
- S1_BuildingDesignEnergy.vsdx
- S1_Cmp_CircularBioproductRecovering.vsdx
- S1_Cmp_DayliEnergy.vsdx
- S1_Cmp_EnergyRecoveringTechnologies.vsdx
- S1_Cmp_EnergyToWater.vsdx
- S1_Cmp_GetWaterNeeded.vsdx
- S1_Cmp_SelectBioProductTypeTreatment.vsdx
- S1_Cmp_SelectWaterTypeTreatment.vsdx
- S1_ConstructionProcess.vsdx
- S1_Consum.vsdx
- S1_CreateClimateFile.vsdx
- S1_DeconstructionProcess.vsdx
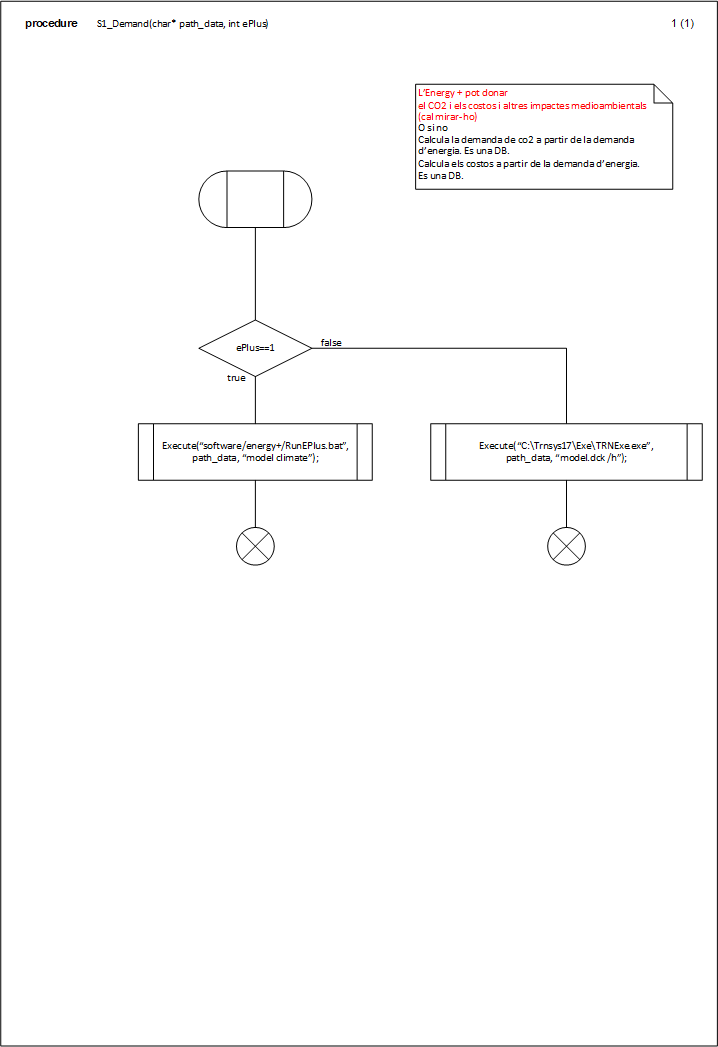
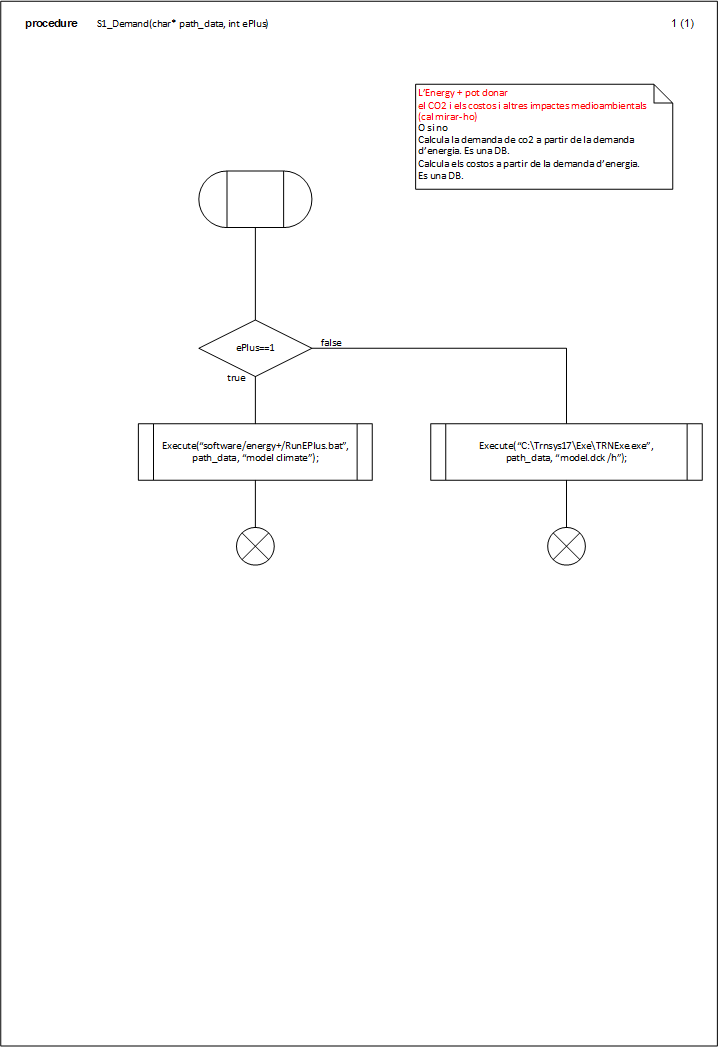
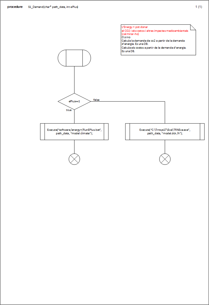
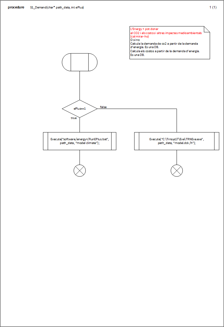
- S1_Demand.vsdx
- S1_DestroyMaterials.vsdx
- S1_GetDensity.vsdx
- S1_GetEvapotranspiration.vsdx
- S1_GetFertilizerNeeded.vsdx
- S1_GetGrapes.vsdx
- S1_GetWater.vsdx
- S1_Reports.vsdx
- S1_WasteClasification.vsdx
- S1_WaterQualityAnalisis.vsdx
- S1_WaterTreatment.vsdx
- S1_Wine.vsdx
-
Visio Files with DCLS
- No files found.
$header
$content
