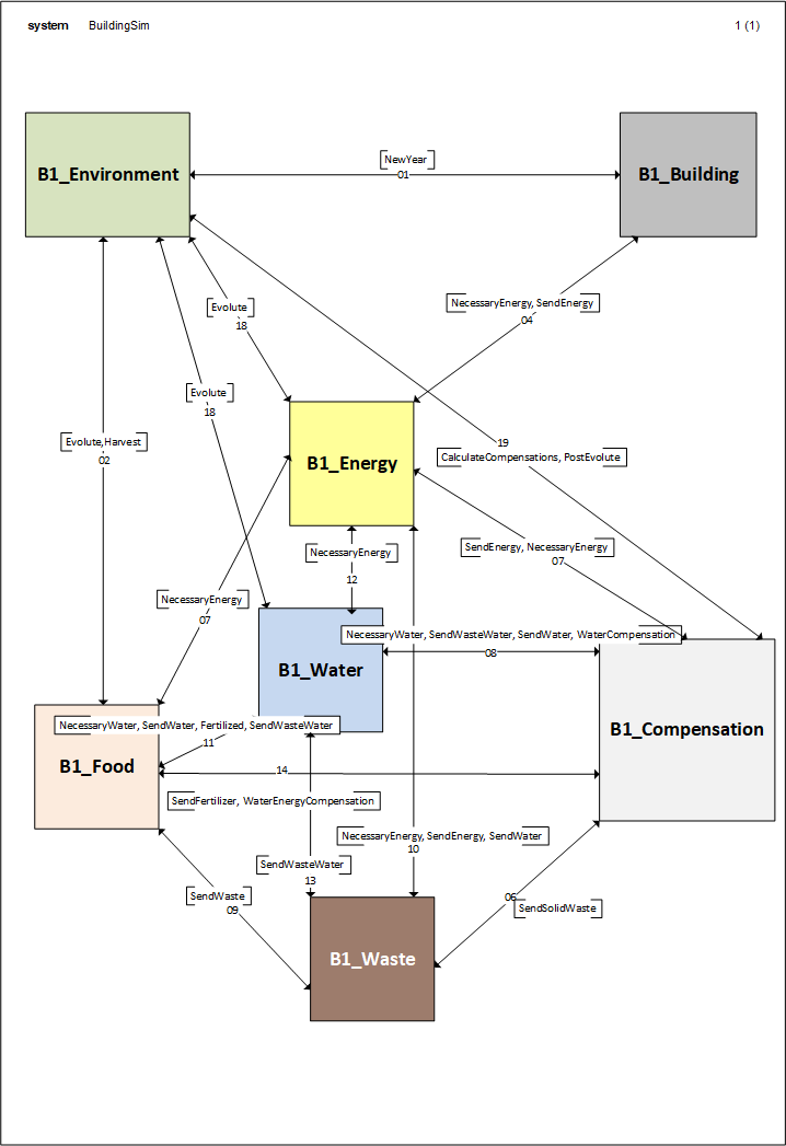
Model 'SureNexus v1.0' V2.0.
List of SDLPS model's files on the Model 'SureNexus v1.0'.
List of SDLPS model's files on the Model 'SureNexus v1.0'.
-
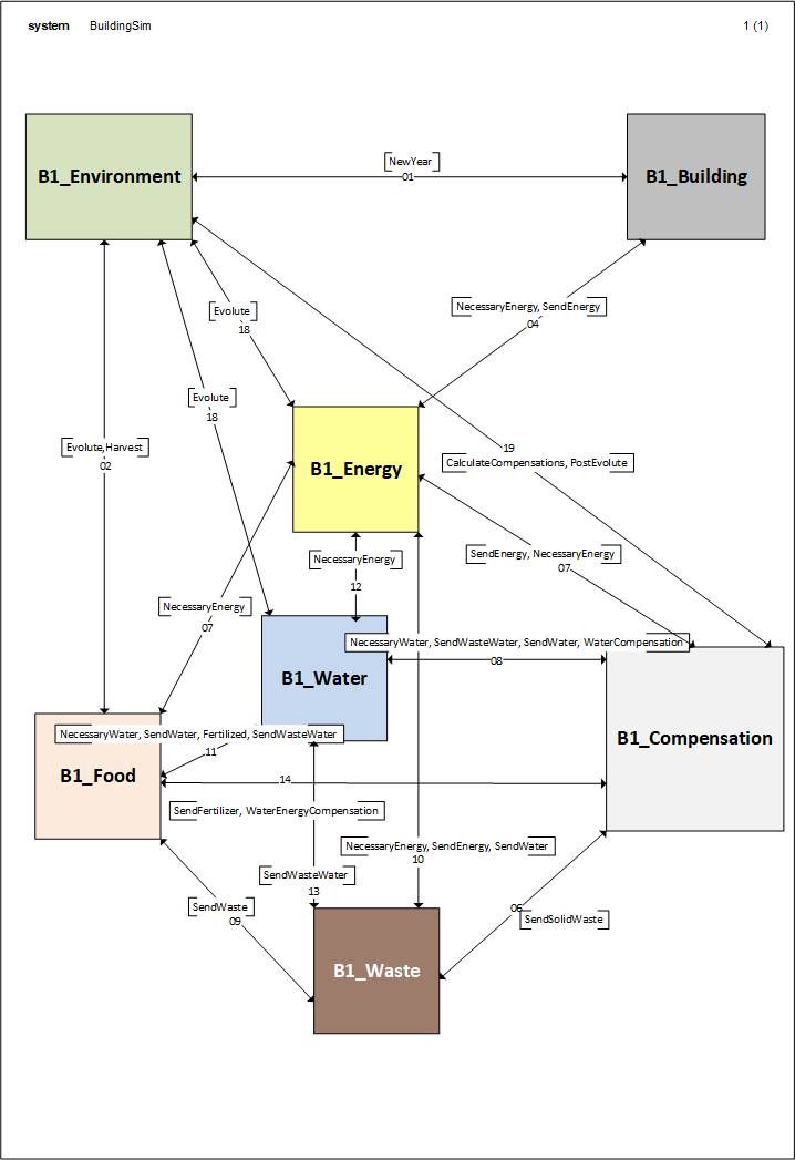
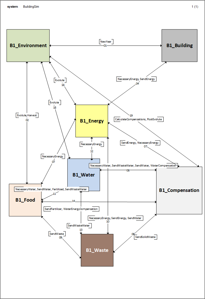
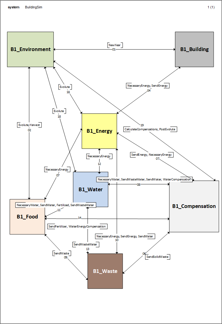
BuildingSim.vsdx
-
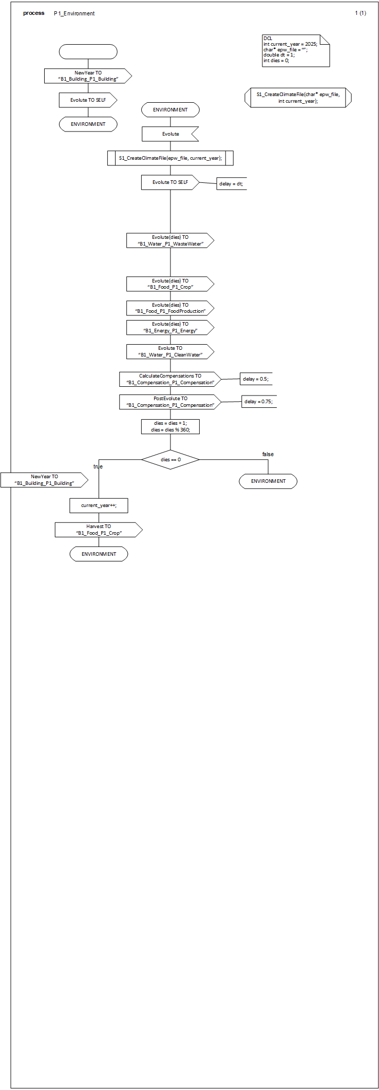
B1_Environment.vsdx
-
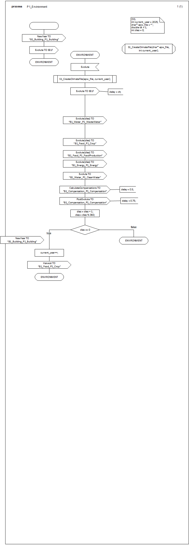
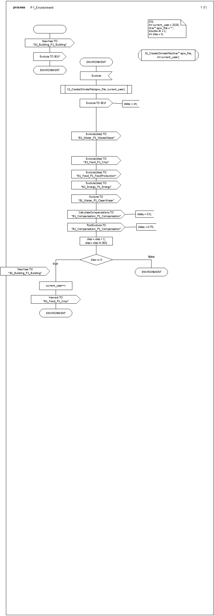
P1_Environment.vsdx
- S1_CreateClimateFile.vsdx
-
P1_Environment.vsdx
-
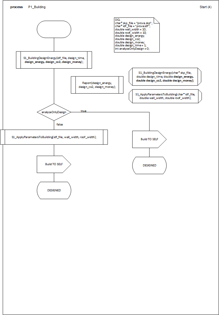
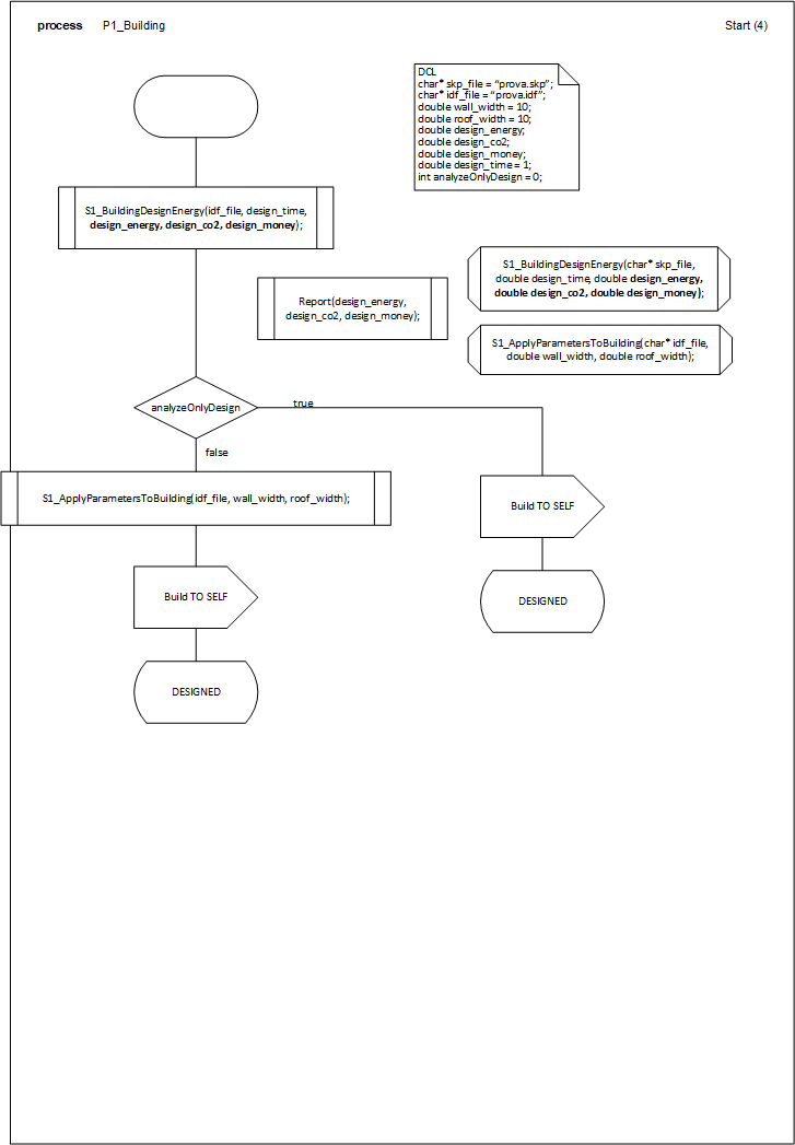
B1_Building.vsdx
-
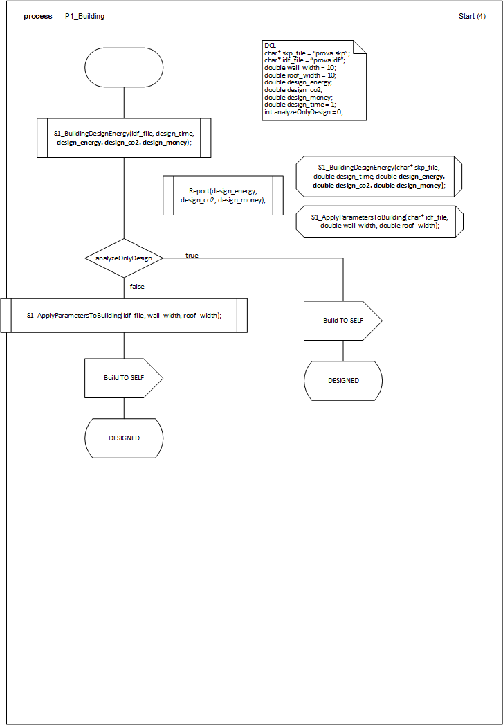
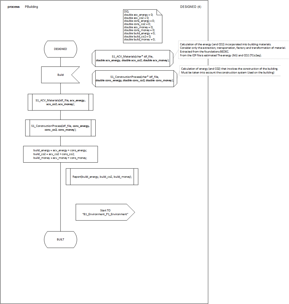
P1_Building.vsdx
- S1_ApplyParametersToBuilding.vsdx
- S1_BuildingDesignEnergy.vsdx
- S1_ACV_Materials.vsdx
- S1_ConstructionProcess.vsdx
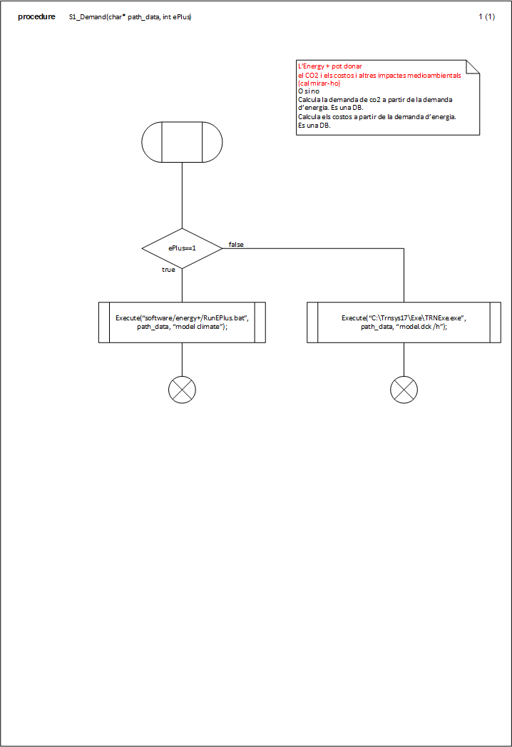
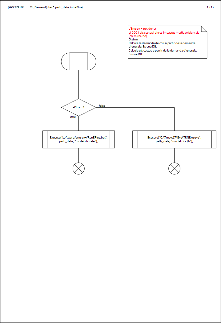
- S1_Demand.vsdx
- S1_Consum.vsdx
- S1_AddClimateMachineConfiguration.vsdx
- S1_Reports.vsdx
- S1_DestroyMaterials.vsdx
- S1_DeconstructionProcess.vsdx
-
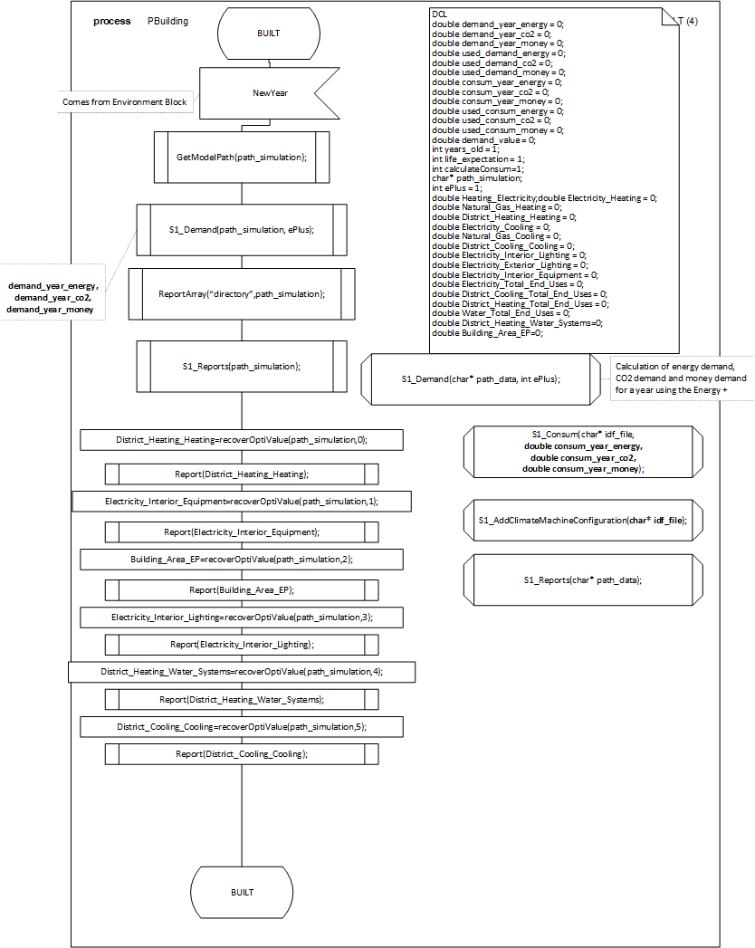
P1_Building.vsdx
-
B1_Waste.vsdx
-
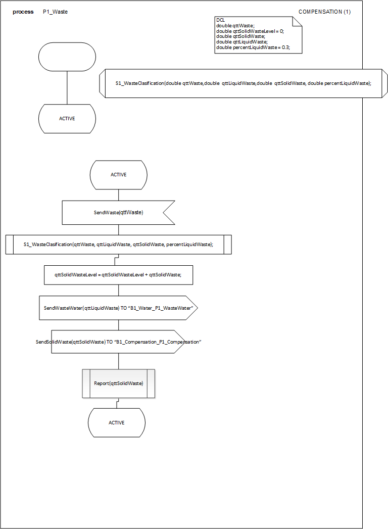
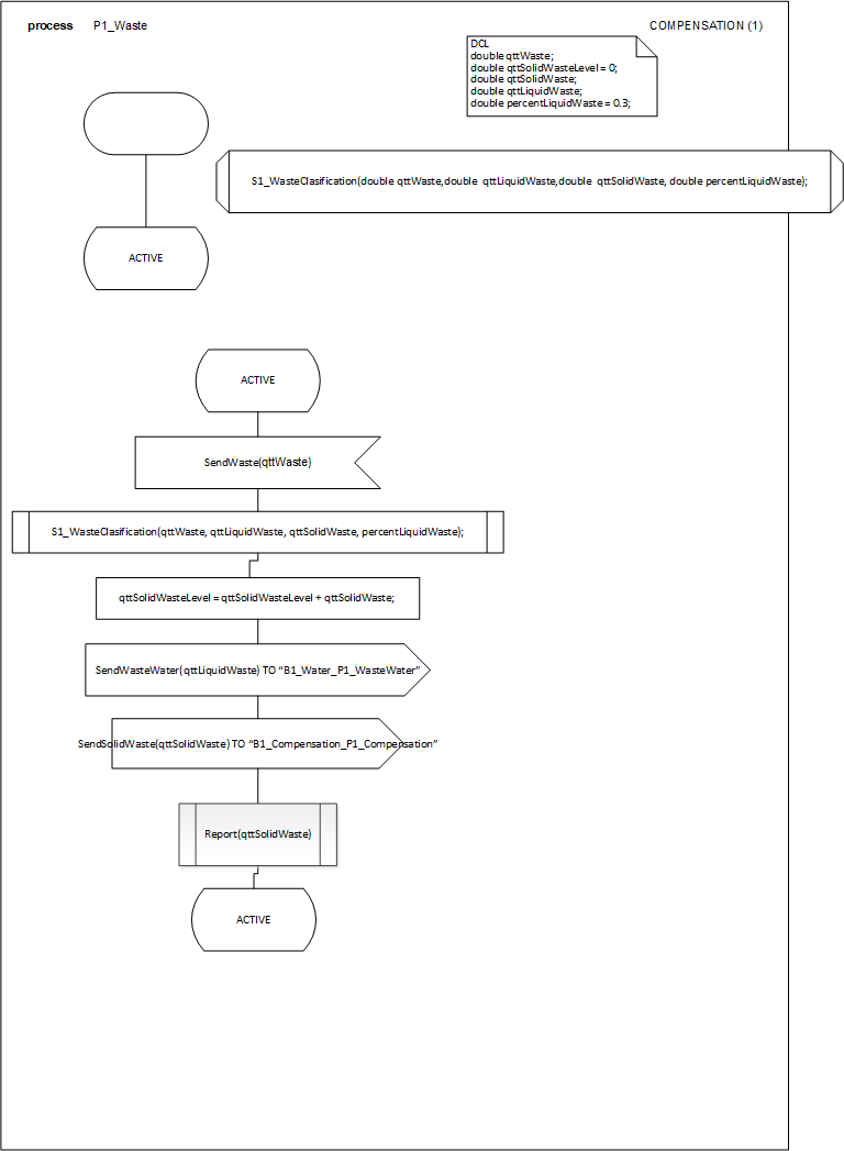
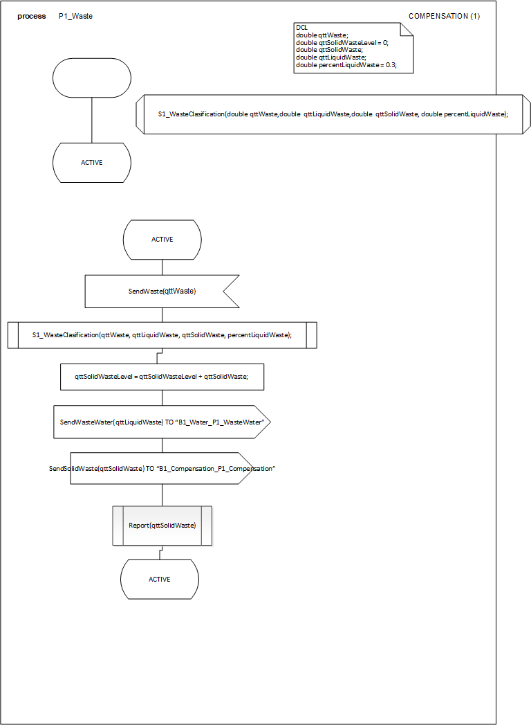
P1_Waste.vsdx
- S1_WasteClasification.vsdx
-
P1_Waste.vsdx
-
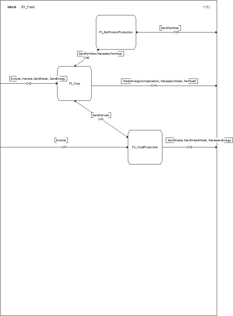
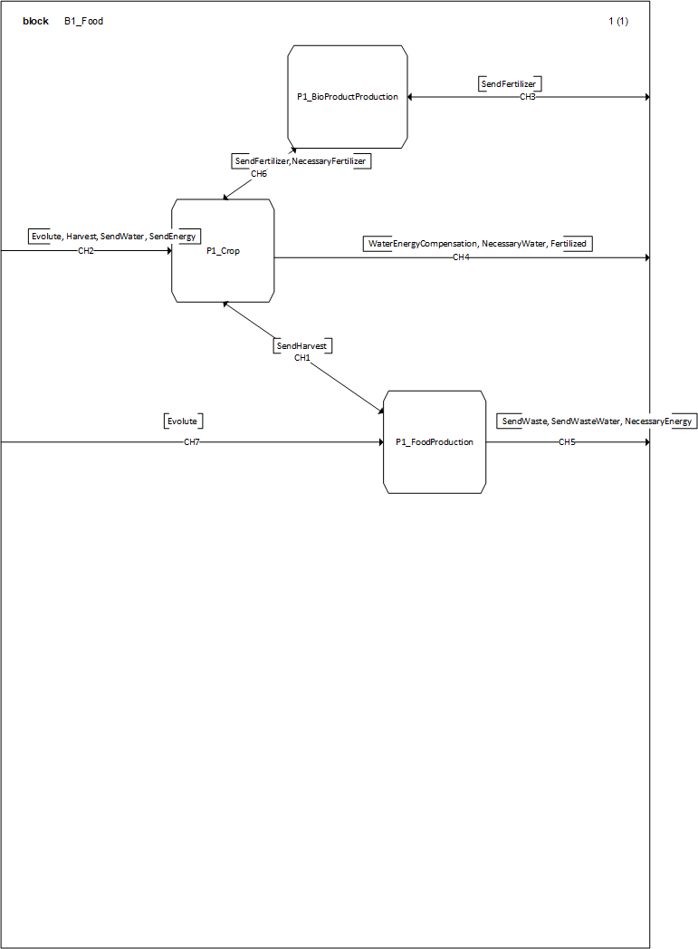
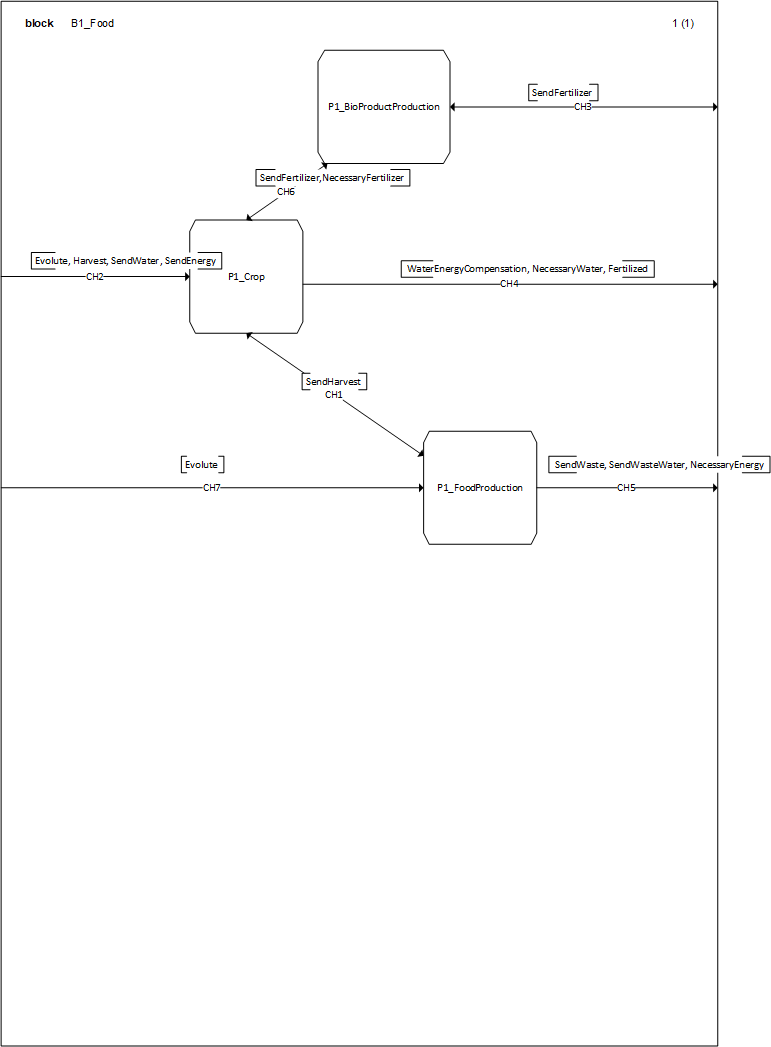
B1_Food.vsdx
-
P1_Crop.vsdx
- S1_GetDensity.vsdx
- S1_GetGrapes.vsdx
- S1_GetEvapotranspiration.vsdx
- S1_GetFertilizerNeeded.vsdx
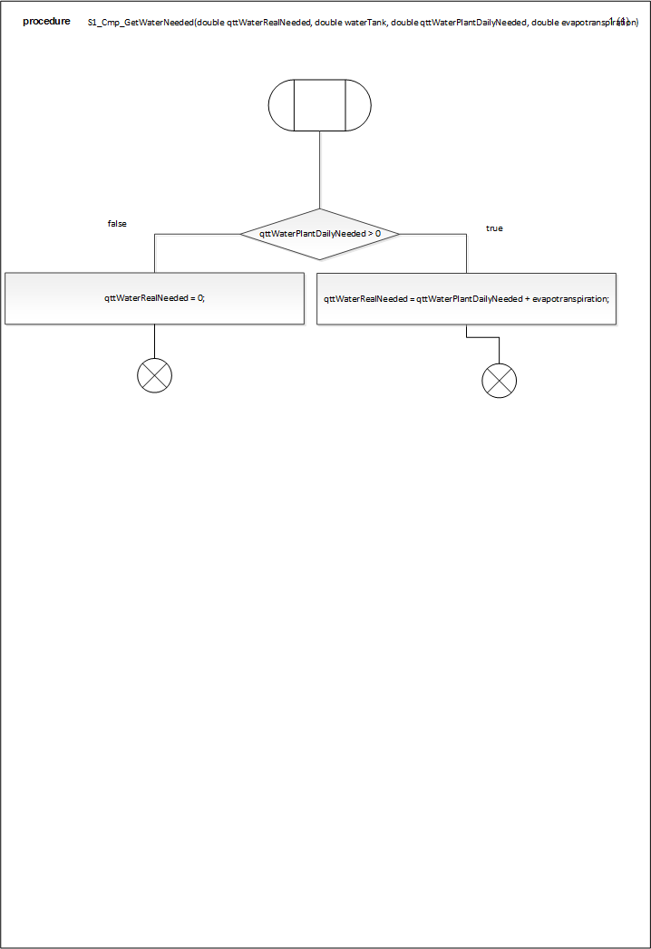
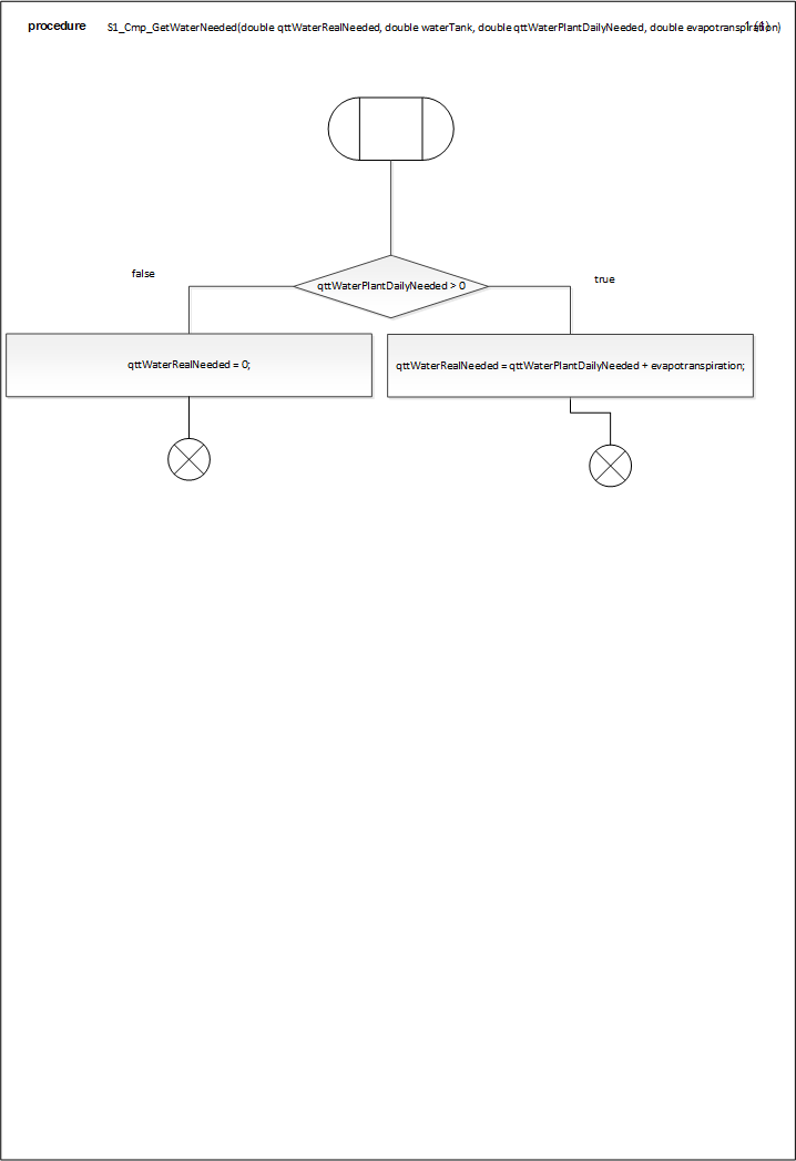
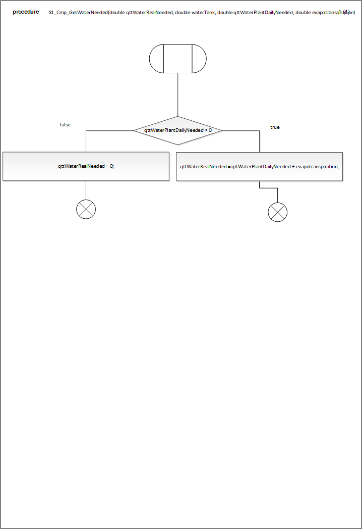
- S1_Cmp_GetWaterNeeded.vsdx
-
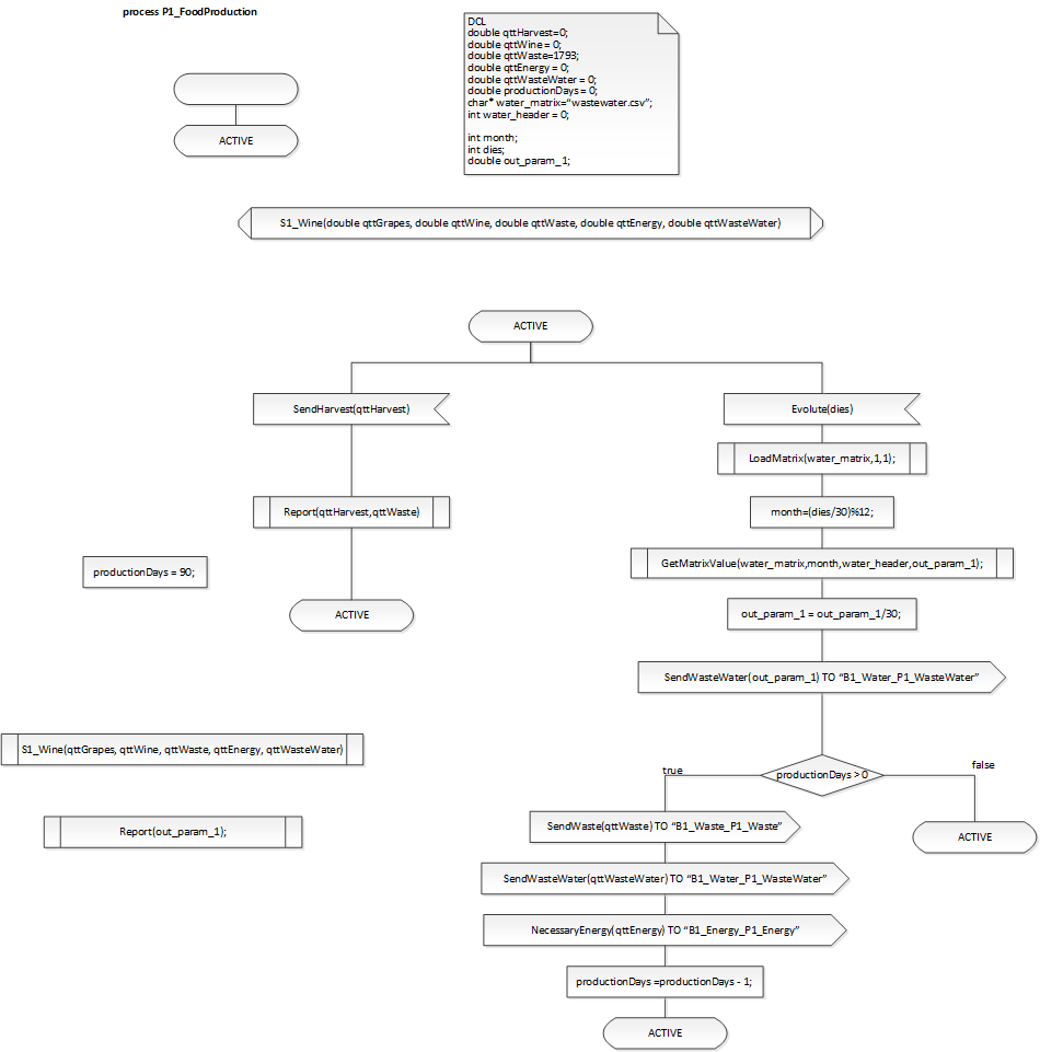
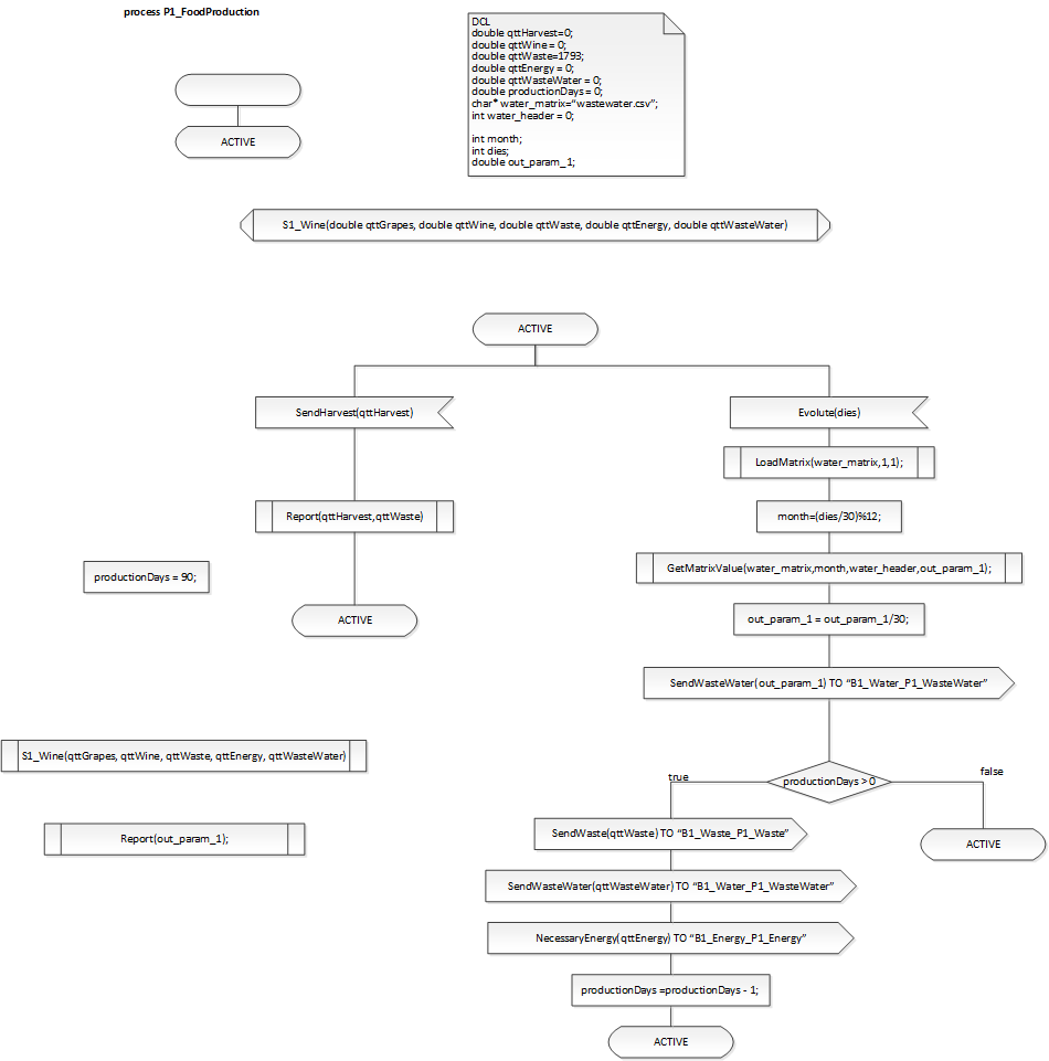
P1_FoodProduction.vsdx
- S1_Wine.vsdx
-
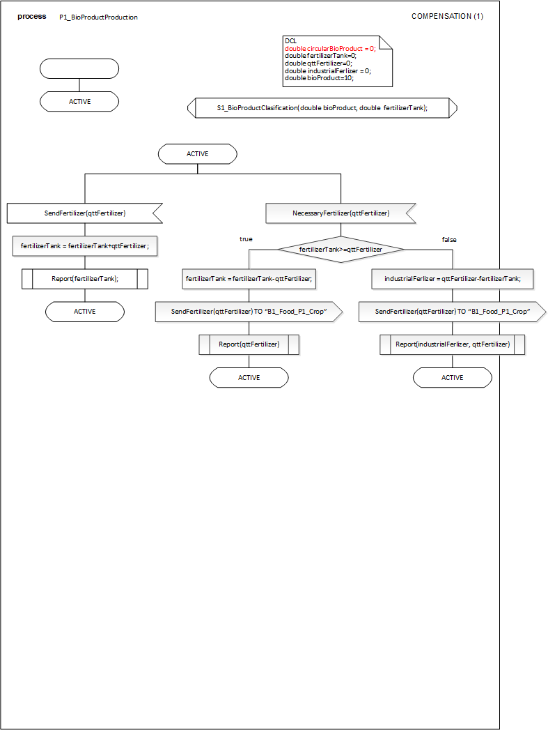
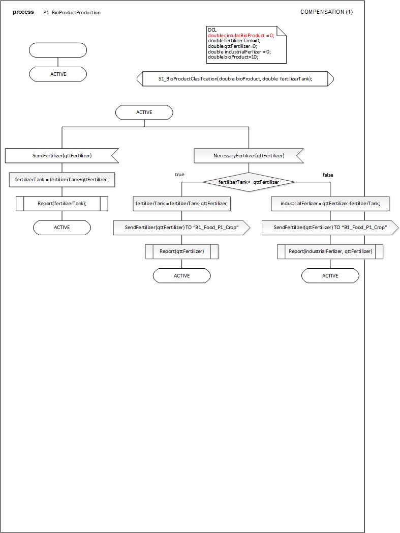
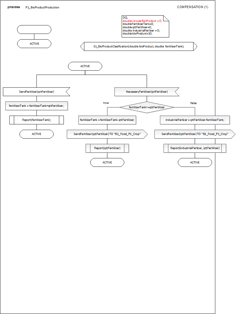
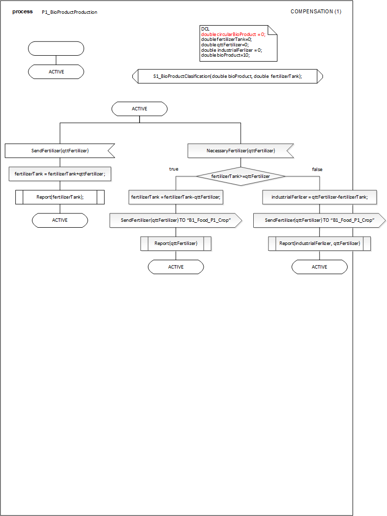
P1_BioProductProduction.vsdx
- S1_BioProductClasification.vsdx
-
P1_Crop.vsdx
-
B1_Water.vsdx
-
P1_CleanWater.vsdx
- S1_GetWater.vsdx
-
P1_WasteWater.vsdx
- S1_WaterQualityAnalisis.vsdx
- S1_WaterTreatment.vsdx
-
P1_CleanWater.vsdx
-
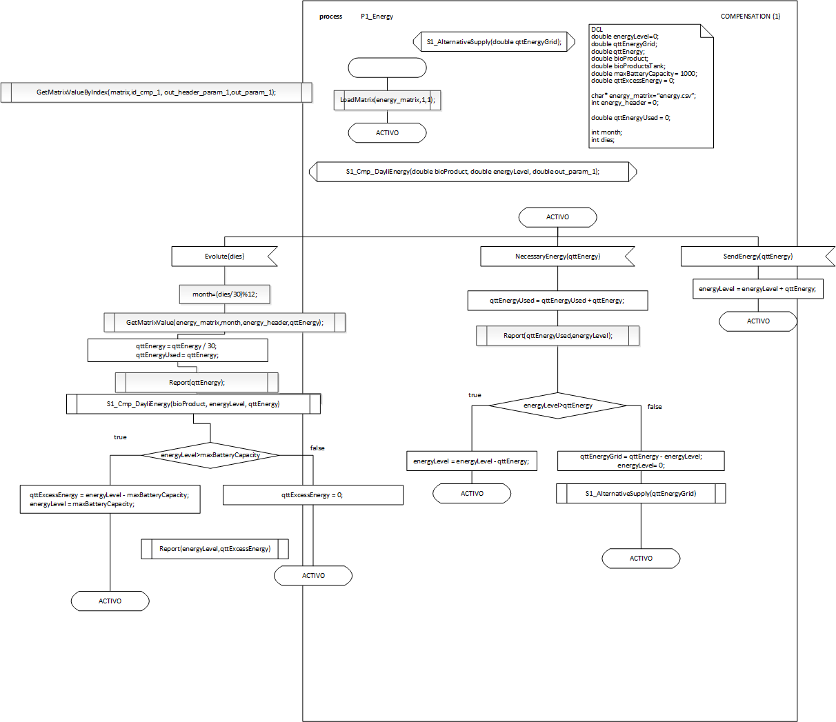
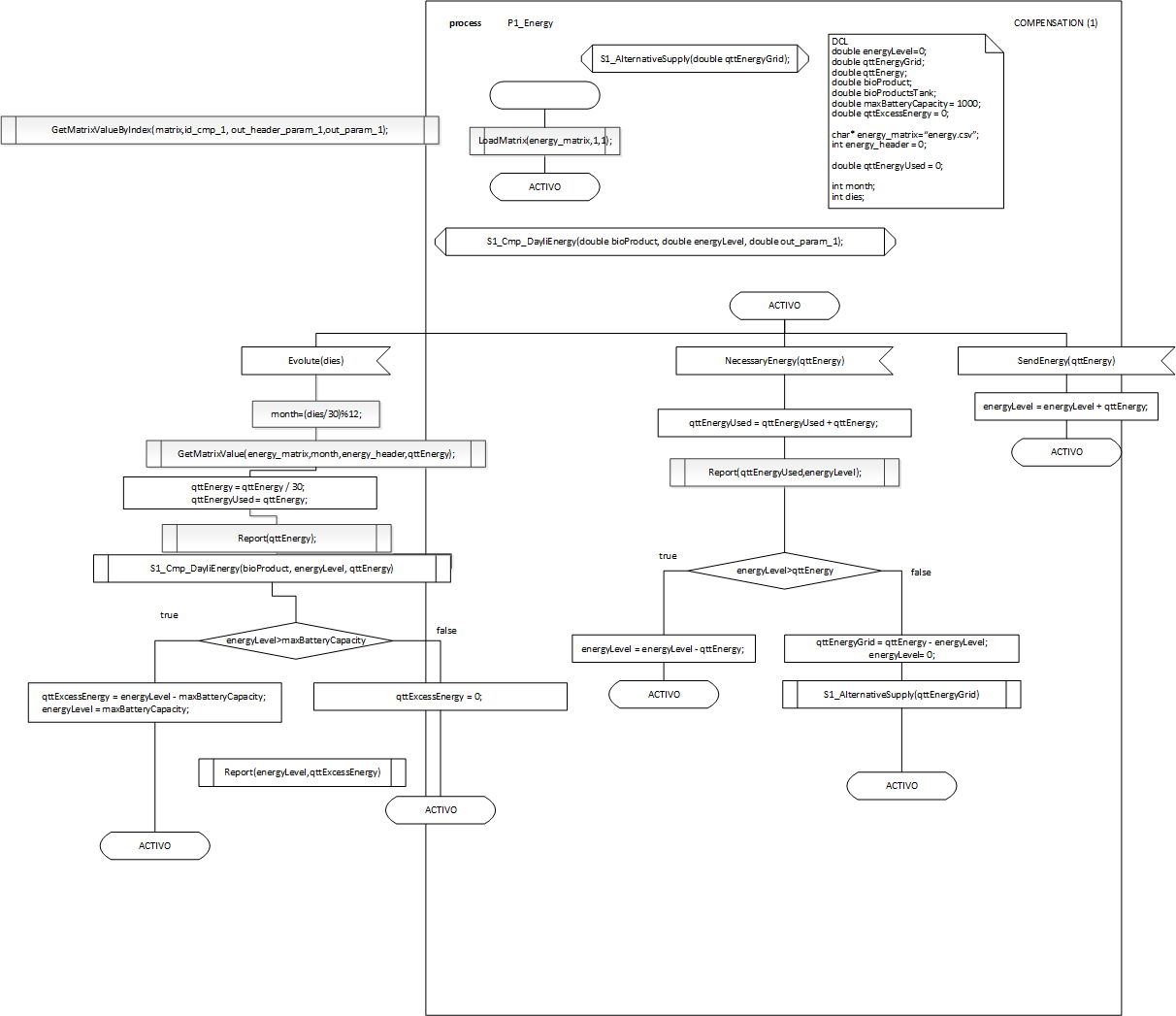
B1_Energy.vsdx
-
P1_Energy.vsdx
- S1_AlternativeSupply.vsdx
- S1_Cmp_DayliEnergy.vsdx
-
P1_Energy.vsdx
-
B1_Compensation.vsdx
-
P1_Compensation.vsdx
- S1_Cmp_EnergyRecoveringTechnologies.vsdx
- S1_Cmp_CircularBioproductRecovering.vsdx
- S1_Cmp_SelectBioProductTypeTreatment.vsdx
- S1_Cmp_SelectWaterTypeTreatment.vsdx
- S1_Cmp_EnergyToWater.vsdx
-
P1_Compensation.vsdx
-
B1_Environment.vsdx
-
Visio Files with DCLS
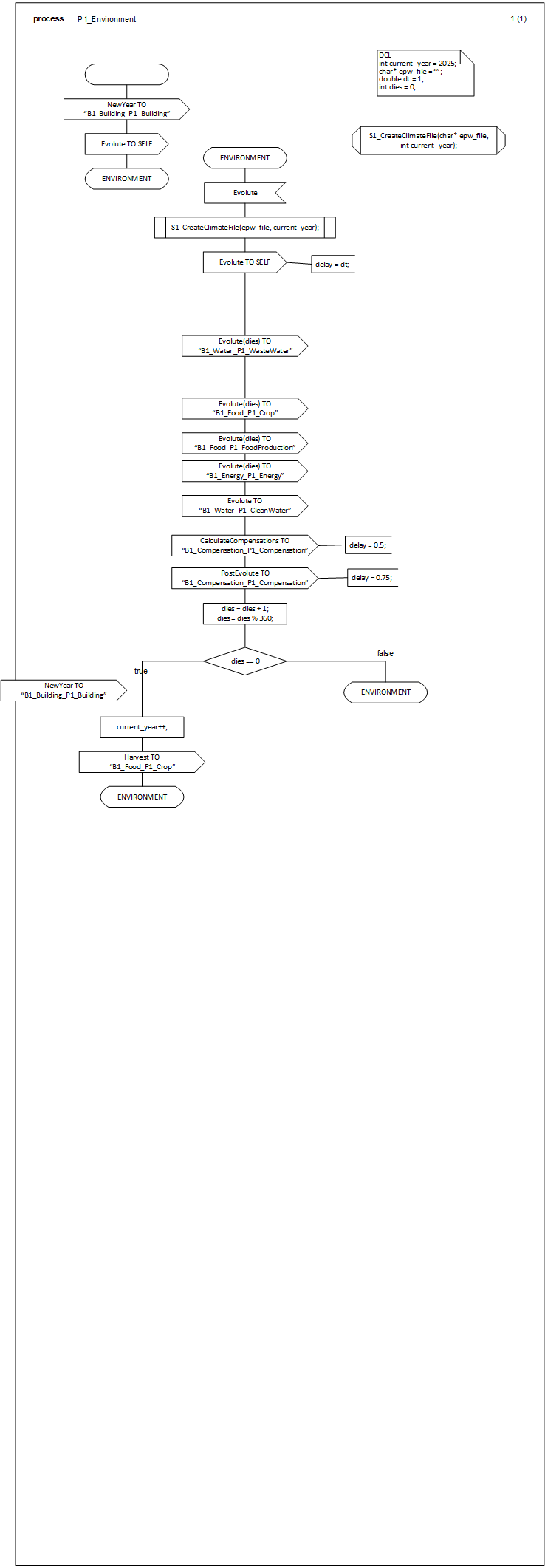
- P1_Environment.vsdx
- P1_Building.vsdx
- S1_Reports.vsdx
- P1_Waste.vsdx
- P1_Crop.vsdx
- P1_FoodProduction.vsdx
- P1_BioProductProduction.vsdx
- P1_CleanWater.vsdx
- P1_WasteWater.vsdx
- P1_Energy.vsdx
- P1_Compensation.vsdx
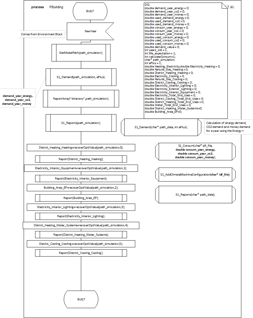
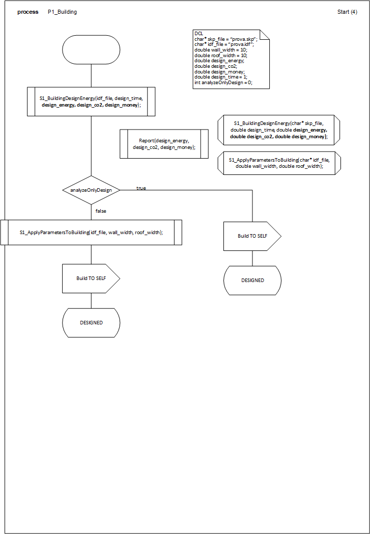
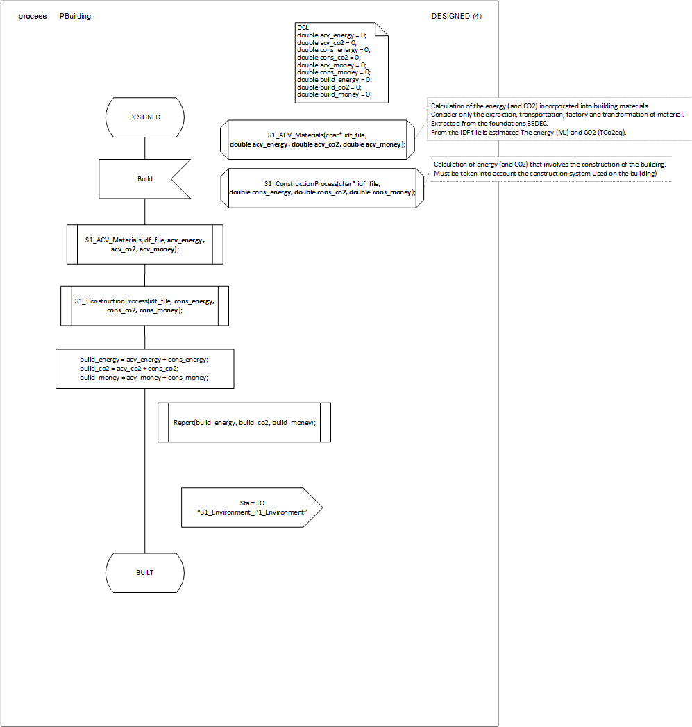
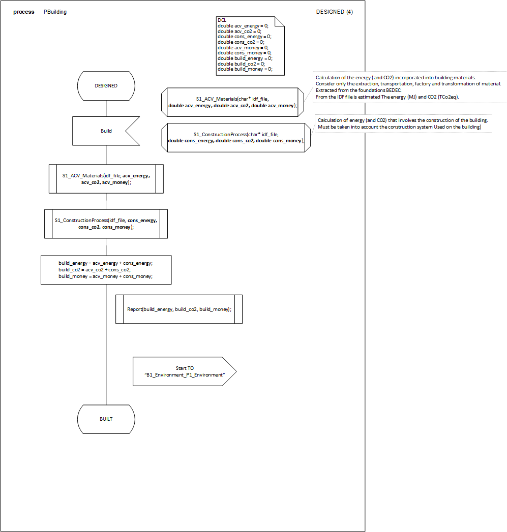
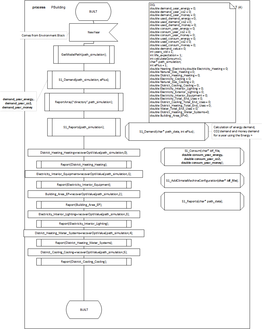
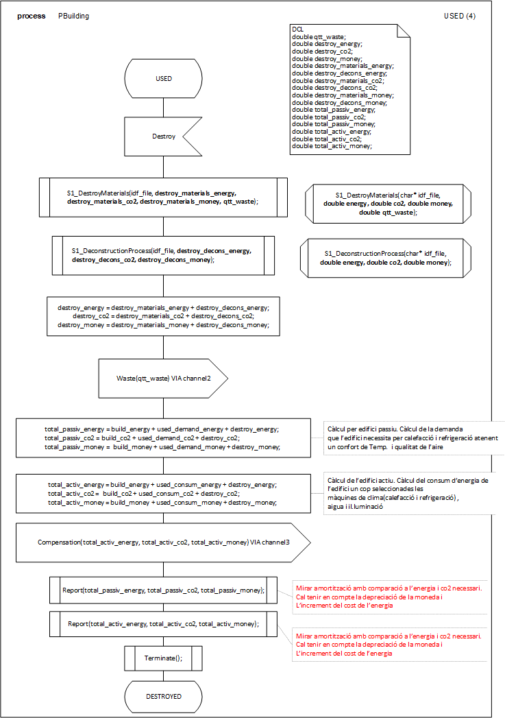
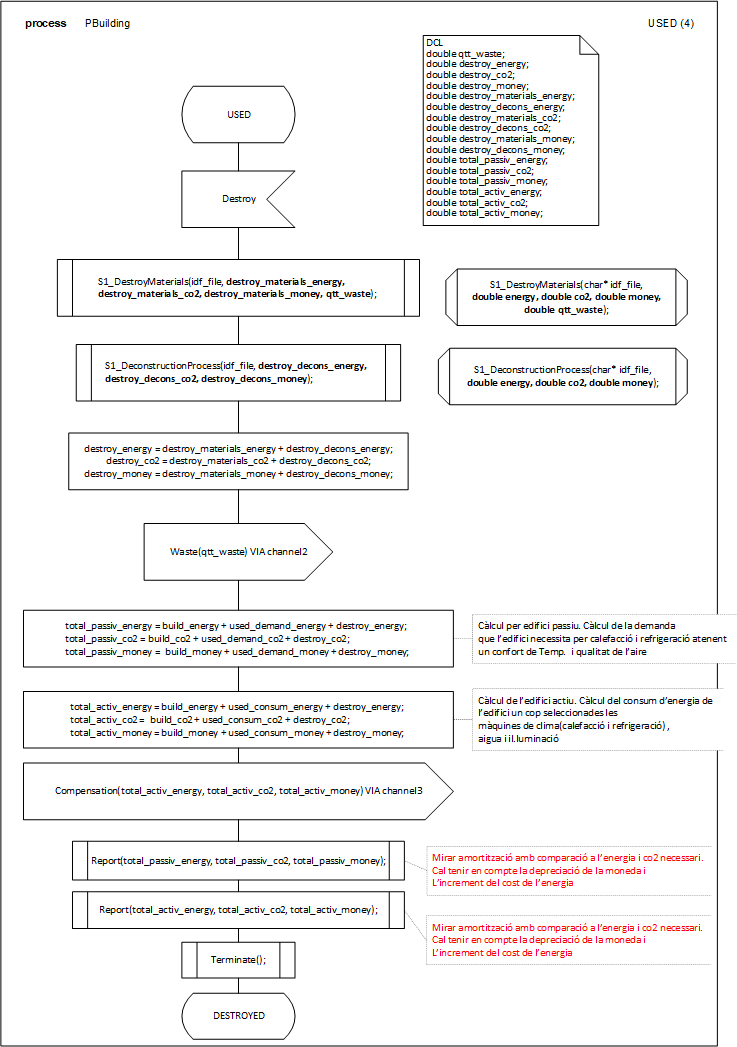
P1_Building.vsdx
| Values | ||
|---|---|---|
| Type | Name | Parent |
| char* | skp_file | 'prova.skp' |
| char* | idf_file | 'prova.idf' |
| double | wall_width | 10 |
| double | roof_width | 10 |
| double | design_energy | |
| double | design_co2 | |
| double | design_money | |
| double | design_time | 1 |
| int | analyzeOnlyDesign | 0 |
| double | acv_energy | 0 |
| double | acv_co2 | 0 |
| double | cons_energy | 0 |
| double | cons_co2 | 0 |
| double | acv_money | 0 |
| double | cons_money | 0 |
| double | build_energy | 0 |
| double | build_co2 | 0 |
| double | build_money | 0 |
| double | demand_year_energy | 0 |
| double | demand_year_co2 | 0 |
| double | demand_year_money | 0 |
| double | used_demand_energy | 0 |
| double | used_demand_co2 | 0 |
| double | used_demand_money | 0 |
| double | consum_year_energy | 0 |
| double | consum_year_co2 | 0 |
| double | consum_year_money | 0 |
| double | used_consum_energy | 0 |
| double | used_consum_co2 | 0 |
| double | used_consum_money | 0 |
| double | demand_value | 0 |
| int | years_old | 1 |
| int | life_expectation | 1 |
| int | calculateConsum | 1 |
| char* | path_simulation | |
| int | ePlus | 1 |
| double | Heating_Electricity | |
| double | Electricity_Heating | 0 |
| double | Natural_Gas_Heating | 0 |
| double | District_Heating_Heating | 0 |
| double | Electricity_Cooling | 0 |
| double | Natural_Gas_Cooling | 0 |
| double | District_Cooling_Cooling | 0 |
| double | Electricity_Interior_Lighting | 0 |
| double | Electricity_Exterior_Lighting | 0 |
| double | Electricity_Interior_Equipment | 0 |
| double | Electricity_Total_End_Uses | 0 |
| double | District_Cooling_Total_End_Uses | 0 |
| double | District_Heating_Total_End_Uses | 0 |
| double | Water_Total_End_Uses | 0 |
| double | District_Heating_Water_Systems | 0 |
| double | Building_Area_EP | 0 |
| double | qtt_waste | |
| double | destroy_energy | |
| double | destroy_co2 | |
| double | destroy_money | |
| double | destroy_materials_energy | |
| double | destroy_decons_energy | |
| double | destroy_materials_co2 | |
| double | destroy_decons_co2 | |
| double | destroy_materials_money | |
| double | destroy_decons_money | |
| double | total_passiv_energy | |
| double | total_passiv_co2 | |
| double | total_passiv_money | |
| double | total_activ_energy | |
| double | total_activ_co2 | |
| double | total_activ_money | |
S1_Reports.vsdx
| Values | ||
|---|---|---|
| Type | Name | Parent |
| double | Electricity_Heating | 0 |
| double | Natural_Gas_Heating | 0 |
| double | District_Heating_Heating | 0 |
| double | Electricity_Cooling | 0 |
| double | Natural_Gas_Cooling | 0 |
| double | District_Cooling_Cooling | 0 |
| double | Electricity_Interior_Lighting | 0 |
| double | Electricity_Exterior_Lighting | 0 |
| double | Electricity_Interior_Equipment | 0 |
| double | Electricity_Total_End_Uses | 0 |
| double | District_Cooling_Total_End_Uses | 0 |
| double | District_Heating_Total_End_Uses | 0 |
| double | Water_Total_End_Uses | 0 |
| double | District_Heating_Water_Systems | 0 |
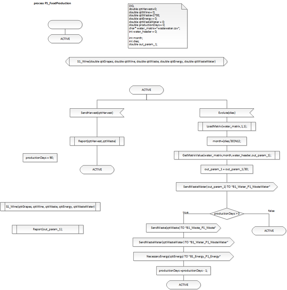
P1_Crop.vsdx
| Values | ||
|---|---|---|
| Type | Name | Parent |
| double | cropDensity | |
| double | qttWater | |
| double | waterTank | 0 |
| double | qttWaterPlantDailyNeeded | 14 |
| double | fertilizerTank | 0 |
| double | qttFertilizer | 0 |
| double | evapotranspiration | 1 |
| double | irrigationDaysOK | 0 |
| double | fertilizerDaysOK | 0 |
| double | plant | 1 |
| char* | climateZone | 'Catalunya' |
| double | fertilizerLevel | |
| double | irrigationDaysOK | |
| double | density | |
| int | dies | 0 |
| int | month | |
| double | qttFood | 100 |
| double | qttWaterRealNeeded | |
| double | mmTom3 | 10 |
| double | qttFoodHa | 11 |
| int | dies | |
| char* | water_matrix | 'water.csv' |
| int | water_header | 0 |
| char* | fertilizer_matrix | 'fertilizer.csv' |
| int | fertilizer_header | 0 |
| char* | Kc_matrix | 'kc.csv' |
| int | header_Kc | 0 |
| char* | tmp_matrix | 'temperature.csv' |
| int | header_tmp_min | 0 |
| int | header_tmp_mean | 1 |
| int | header_tmp_max | 2 |
| int | header_prec | 3 |
| int | header_Ra | 4 |
| int | header_ET0 | 5 |
| double | tmp_min | |
| double | tmp_mean | |
| double | tmp_max | |
| double | prec | |
| double | Ra | |
| double | ET0 | 0 |
| char* | InModel_matrix | 'InModel.csv' |
| char* | InM_header_1 | 'InM_Out_TreatedWater_Flow' |
| char* | individual | '1' |
| char* | InM_header_2 | 'InM_In_CleanWater_Flow' |
| char* | crop_matrix | 'crop.csv' |
| int | individual_crop | 0 |
| int | header_qttHa | 0 |
| int | header_qttHarvest | 1 |
| int | header_qttPlants | 2 |
| int | header_pEvapo | 3 |
| int | header_E0 | 4 |
| int | header_Ea | 5 |
| int | header_raw | 6 |
| double | pEvapo | 1 |
| double | qttHa | 0 |
| double | qttHarvest | 0 |
| double | qttPlants | 0 |
| double | E0 | 0 |
| double | Ea | 0 |
| double | raw | 0 |
| double | ETC | 0 |
| double | Ra | 0 |
| double | Kc | 0 |
| double | prec | 0 |
| double | Peff | 0 |
| double | GIR | 0 |
| double | NIR | 0 |
| double | depletion | 0 |
| double | qttWaterCSV | 0 |
| double | deficit_inicial | 0 |
| double | deficit_prov | 0 |
| double | deficit_final | 0 |
| int | old_month | 13 |
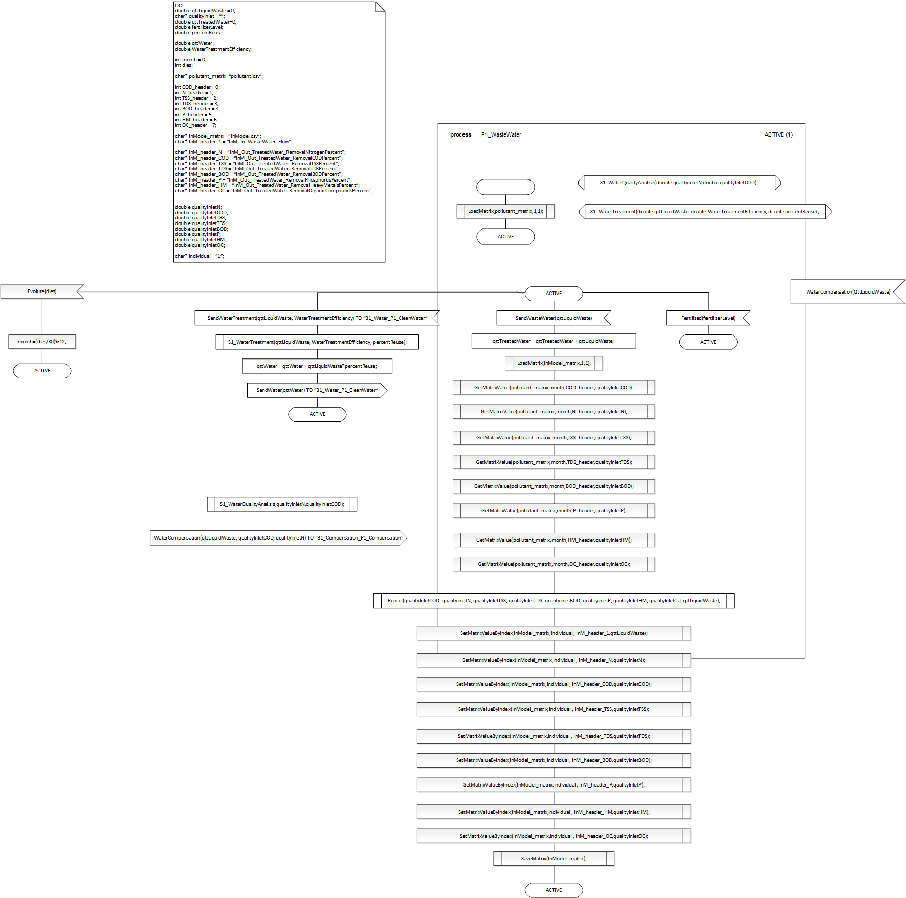
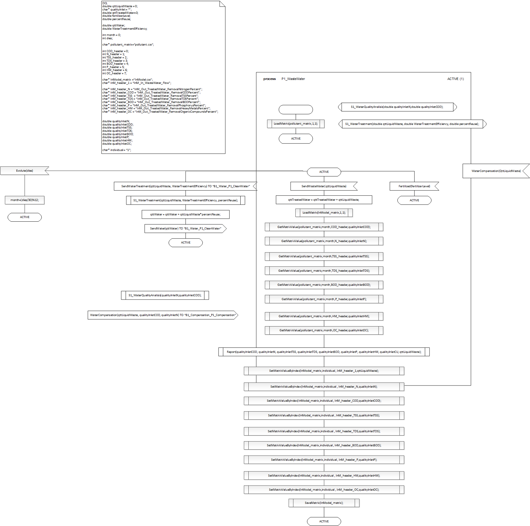
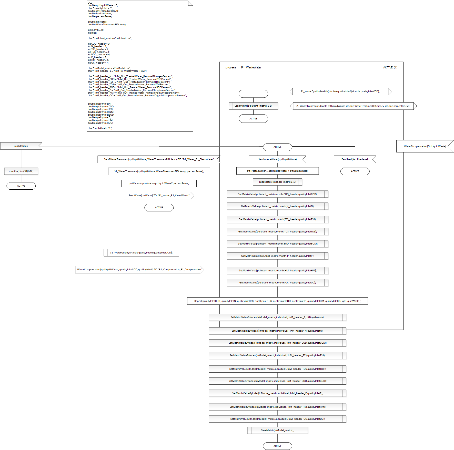
P1_WasteWater.vsdx
| Values | ||
|---|---|---|
| Type | Name | Parent |
| double | qttLiquidWaste | 0 |
| char* | qualityInlet | '' |
| double | qttTreatedWater | 0 |
| double | fertilizerLevel | |
| double | percentReuse | |
| double | qttWater | |
| double | WaterTreatmentEfficiency | |
| int | month | 0 |
| int | dies | |
| char* | pollutant_matrix | 'pollutant.csv' |
| int | COD_header | 0 |
| int | N_header | 1 |
| int | TSS_header | 2 |
| int | TDS_header | 3 |
| int | BOD_header | 4 |
| int | P_header | 5 |
| int | HM_header | 6 |
| int | OC_header | 7 |
| char* | InModel_matrix | 'InModel.csv' |
| char* | InM_header_1 | 'InM_In_WasteWater_Flow' |
| char* | InM_header_N | 'InM_Out_TreatedWater_RemovalNitrogenPercent' |
| char* | InM_header_COD | 'InM_Out_TreatedWater_RemovalCODPercent' |
| char* | InM_header_TSS | 'InM_Out_TreatedWater_RemovalTSSPercent' |
| char* | InM_header_TDS | 'InM_Out_TreatedWater_RemovalTDSPercent' |
| char* | InM_header_BOD | 'InM_Out_TreatedWater_RemovalBODPercent' |
| char* | InM_header_P | 'InM_Out_TreatedWater_RemovalPhosphorusPercent' |
| char* | InM_header_HM | 'InM_Out_TreatedWater_RemovalHeavyMetalsPercent' |
| char* | InM_header_OC | 'InM_Out_TreatedWater_RemovalOrganicCompoundsPercent' |
| double | qualityInletN | |
| double | qualityInletCOD | |
| double | qualityInletTSS | |
| double | qualityInletTDS | |
| double | qualityInletBOD | |
| double | qualityInletP | |
| double | qualityInletHM | |
| double | qualityInletOC | |
| char* | individual | '1' |
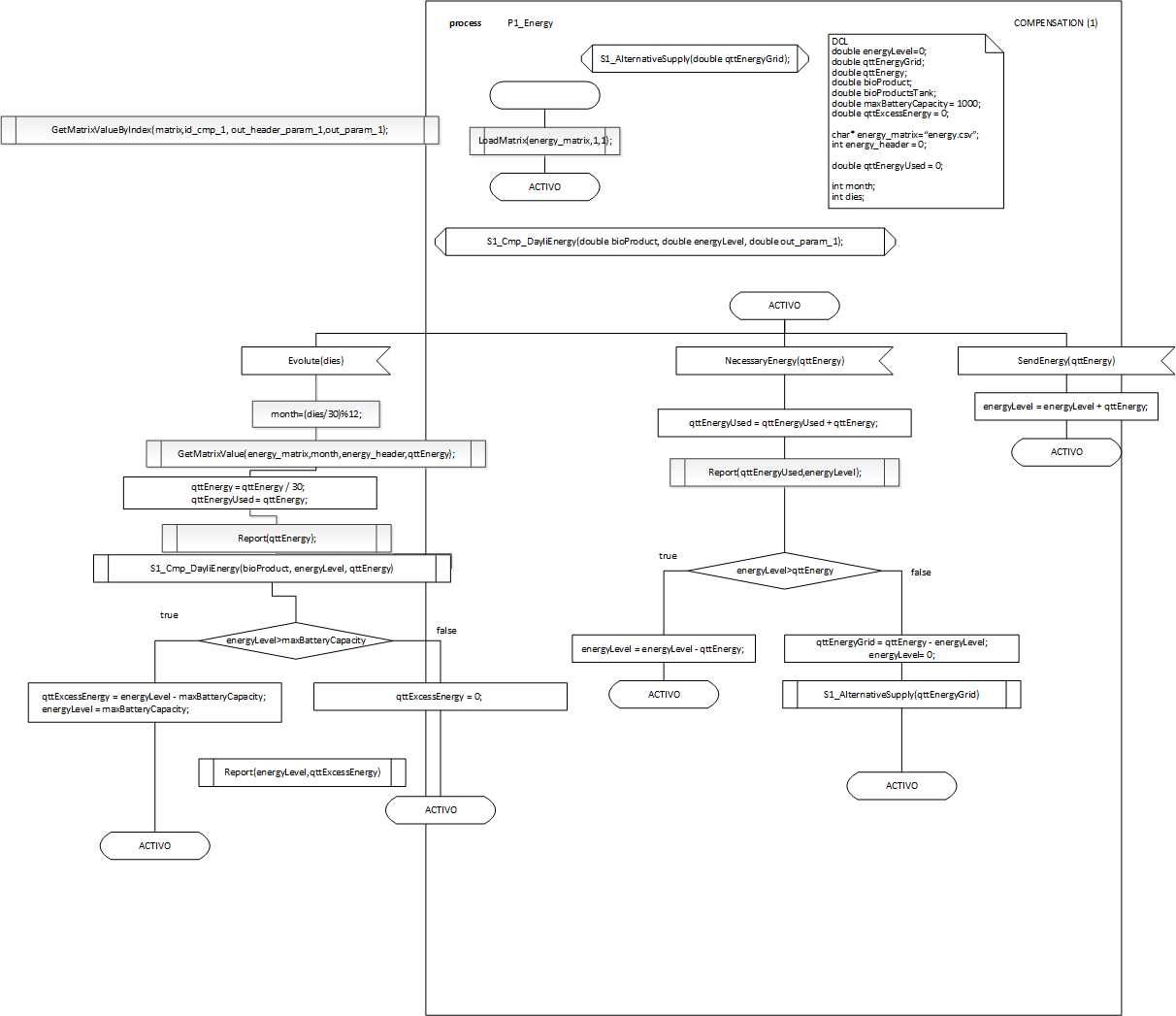
P1_Energy.vsdx
| Values | ||
|---|---|---|
| Type | Name | Parent |
| double | energyLevel | 0 |
| double | qttEnergyGrid | |
| double | qttEnergy | |
| double | bioProduct | |
| double | bioProductsTank | |
| double | maxBatteryCapacity | 1000 |
| double | qttExcessEnergy | 0 |
| char* | energy_matrix | 'energy.csv' |
| int | energy_header | 0 |
| double | qttEnergyUsed | 0 |
| int | month | |
| int | dies | |
P1_Compensation.vsdx
| Values | ||
|---|---|---|
| Type | Name | Parent |
| double | qttSolidWaste | |
| double | bioProduct | 0 |
| double | value | |
| char* | bioProductTypeTreatment | 'burn' |
| double | qttEnergy | |
| double | dayliWaterNeeded | |
| double | Ht | |
| double | type | |
| double | dayliWaterNeeded | |
| char* | waterTypeTreatment | |
| double | qttLiquidWaste | 0 |
| double | qualityOutletDesired | |
| double | waterTreatmentEfficiency | |
| double | qttWater | |
| double | In_Flow | |
| double | Out_EnergyGenerated | |
| char* | matrix | 'compensations.csv' |
| char* | individual | '60' |
| char* | header_In_Flow | 'In_CleanWater_Flow' |
| char* | header_Out_EnergyGenerated | 'Out_Energy_EnergyGenerated' |
| double | qttEnergyGeneratedByWater | |
| char* | id_cmp_1 | '80' |
| char* | in_header_param_1 | 'In_CleanWater_Flow' |
| char* | out_header_param_1 | 'Out_Energy_EnergyGenerated' |
| double | in_param_1 | |
| double | out_param_1 | |
| double | qttEnergyRequired | |
| double | qttFertilizer | |
| double | qttEnergyUsedInCompensations | |
| char* | id_cmp_2 | '100' |
| char* | in_header_param_20 | 'In_Waste_SolidWaste' |
| char* | in_header_param_21 | 'In_Energy_EnergyConsumption' |
| char* | out_header_param_20 | 'Out_BioElement_BioFilterQuantity' |
| char* | out_header_param_21 | 'Out_BioElement_CompostQuantity' |
| double | in_param_20 | |
| double | in_param_21 | |
| double | out_param_20 | |
| double | out_param_21 | |
| double | qttEnergyGenerated | |
| char* | id_cmp_3 | '1' |
| char* | out_header_param_3 | 'Out_Energy_EnergyGenerated' |
| double | out_param_3 | |
| double | qttEnergySolar | |
| double | qttWaterUsed | 12 |
| double | qttEnergyCleanWater | |
| char* | result_matrix | 'result.csv' |
| char* | result_header_1 | 'In_Energy_EnergyConsumption' |
| double | qttEnergyToWater | |
| char* | path_simulation | |
| double | in_param_40 | |
| char* | id_cmp_5 | '70' |
| char* | in_header_param_5 | 'In_Energy_EnergyConsumption' |
| char* | out_header_param_5 | 'Out_TreatedWater_Flow' |
| double | in_param_5 | |
| double | out_param_5 | |
| double | qualityInletN | |
| double | qualityInletCOD | |
| double | qualityOutletN | |
| double | qualityOutletCOD | |
| char* | id_cmp_4 | '63' |
| char* | out_header_param_40 | 'Out_TreatedWater_RemovalNitrogenPercent' |
| char* | out_header_param_41 | 'Out_TreatedWater_RemovalCODPercent' |
| char* | in_header_param_40 | 'In_Energy_EnergyConsumption' |
| char* | out_header_param_WaterStorage | 'Out_TreatedWater_WaterStorage' |
| double | in_param_40 | |
| double | out_param_40 | |
| double | out_param_41 | |
| double | qttWaterStorage | |
| char* | simulation_time | 'simulation_time' |
| char* | header_GHGEmissionsCO2 | 'Out_Ecosystem_GHGEmissions' |
| double | qttGHGEmissionsCO2 | 0 |
$header
$content
