Model 'ParadesBus' V2.0.
List of SDLPS model's files on the Model 'ParadesBus'.
List of SDLPS model's files on the Model 'ParadesBus'.
- Error generating tree: <MainSDLPSFile> no está informado Y hay más de un fichero sdlps en la carpeta raíz del experimento.
-
Orphand Visio Files
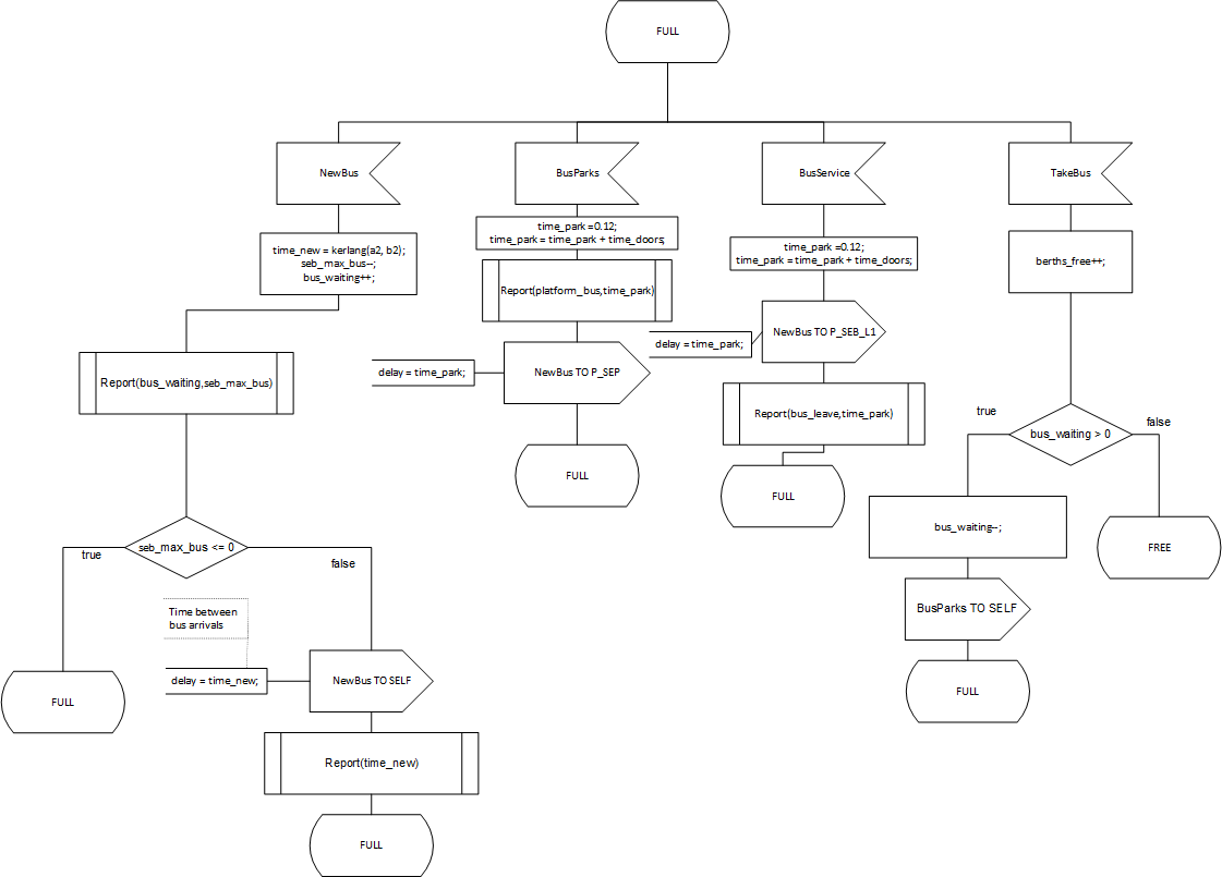
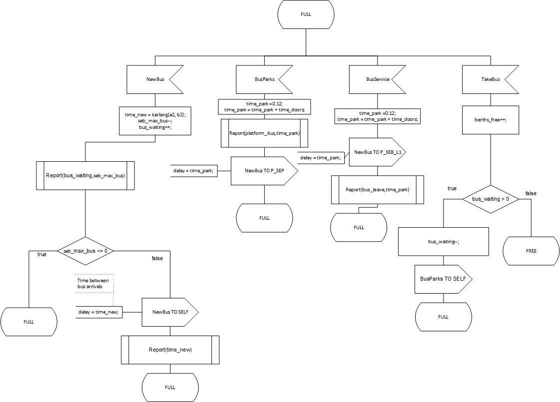
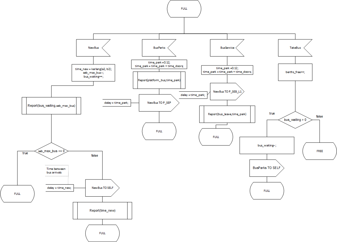
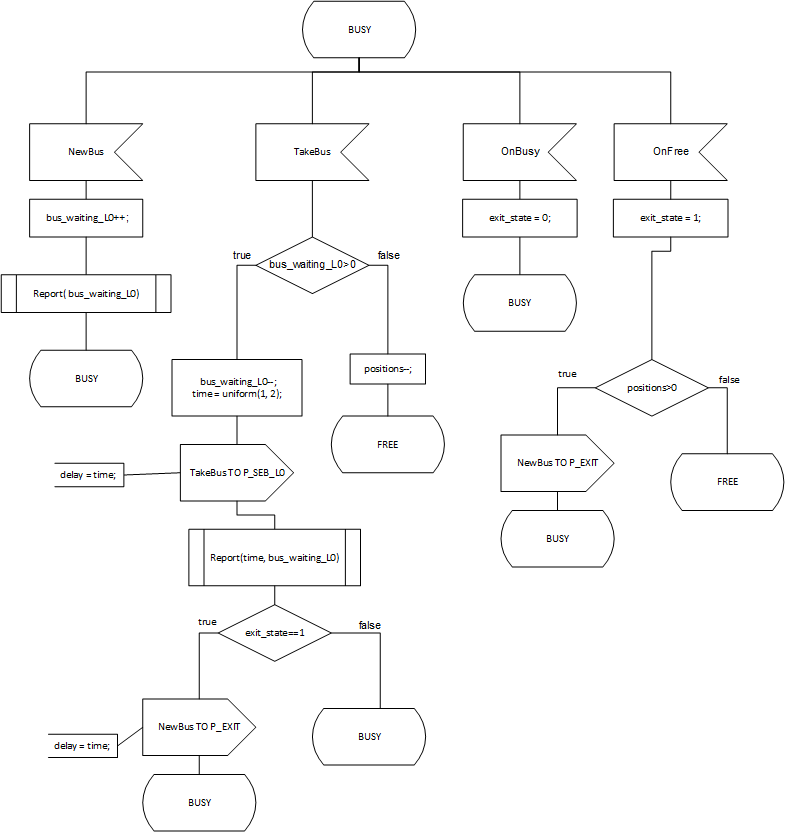
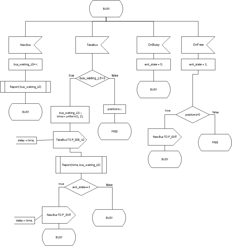
- ParadesBus.vsdx
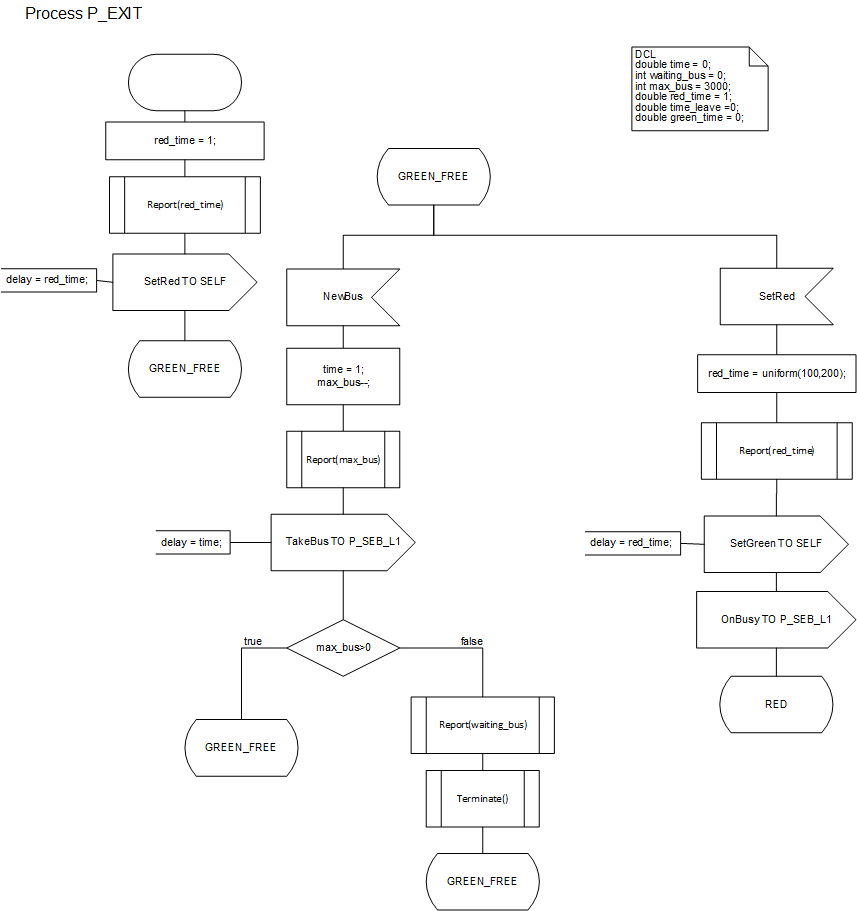
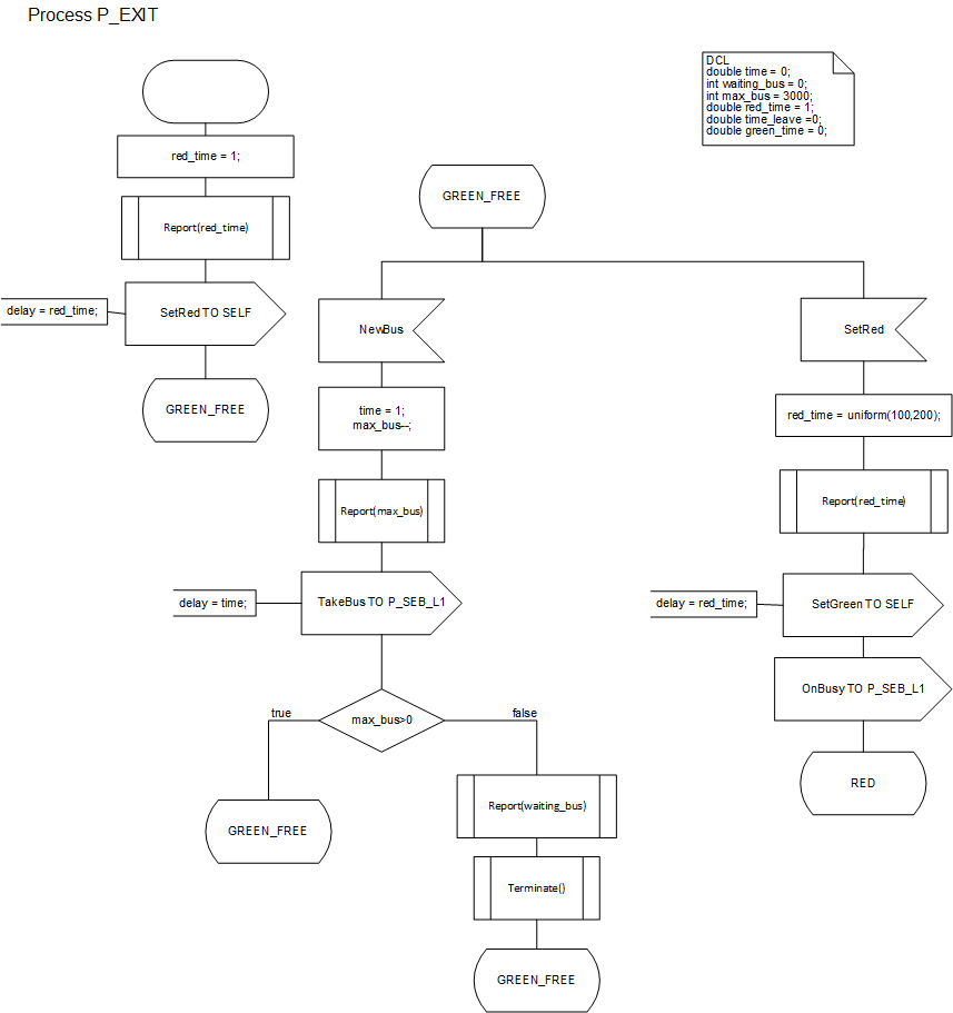
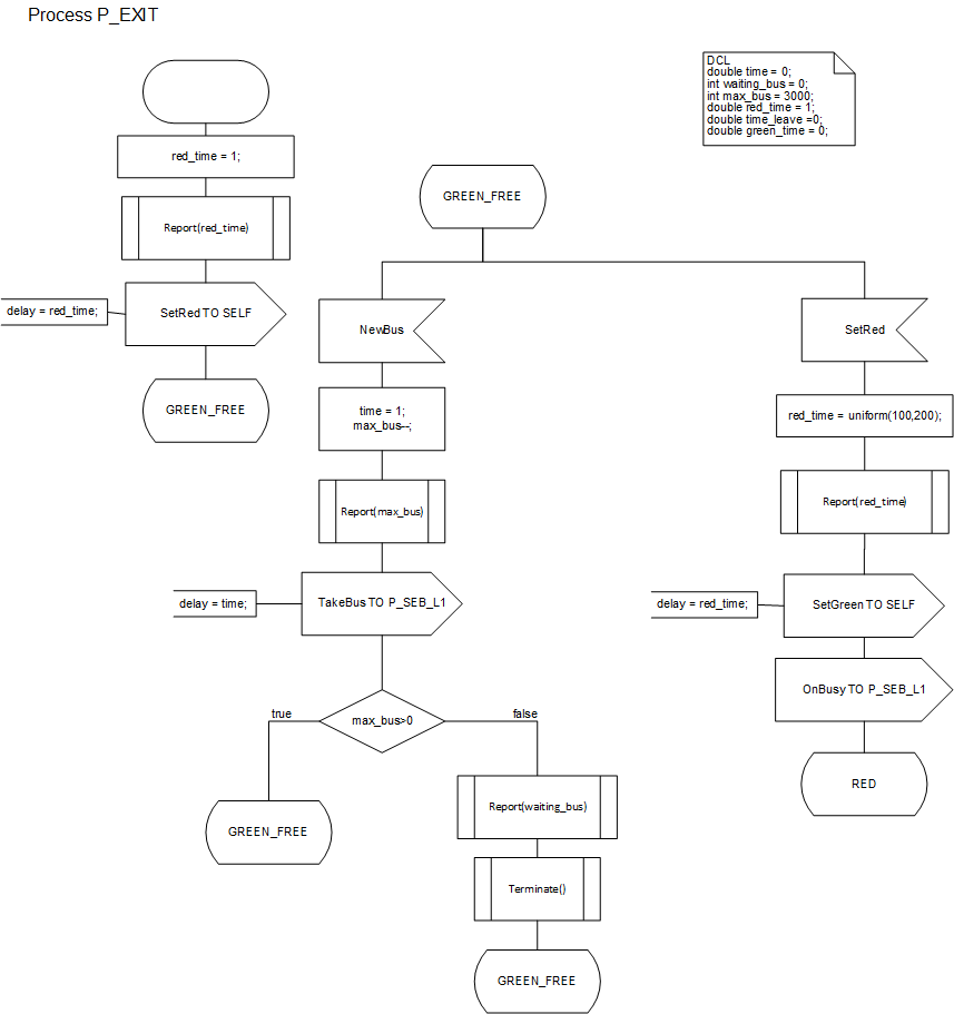
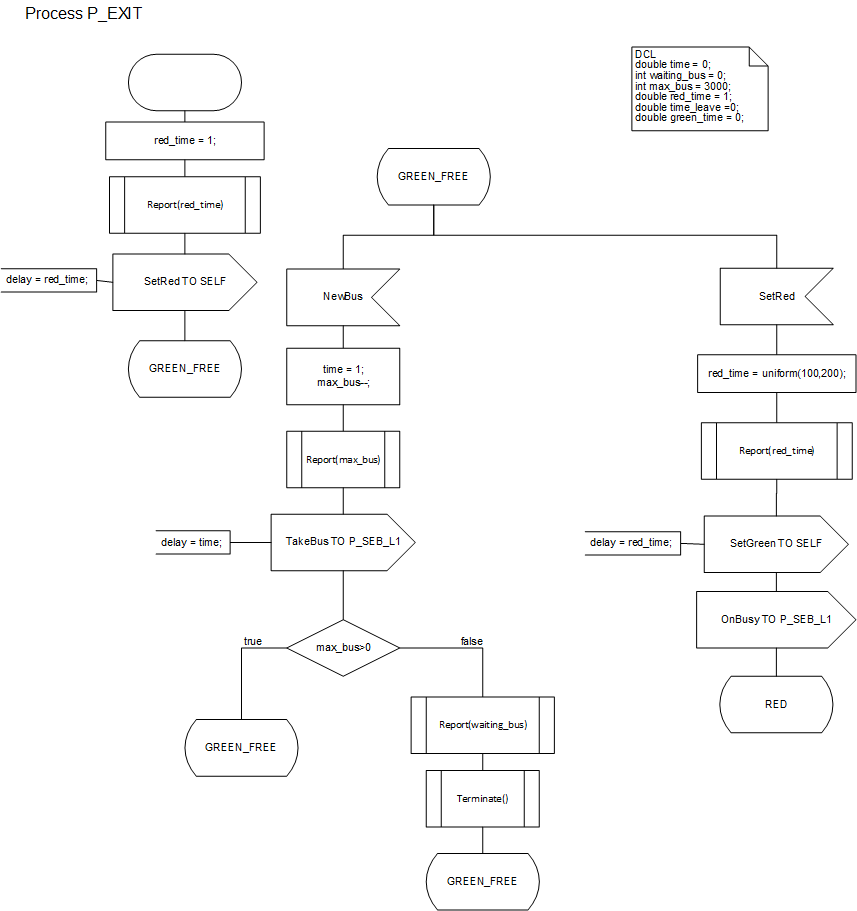
- P_EXIT.vsdx
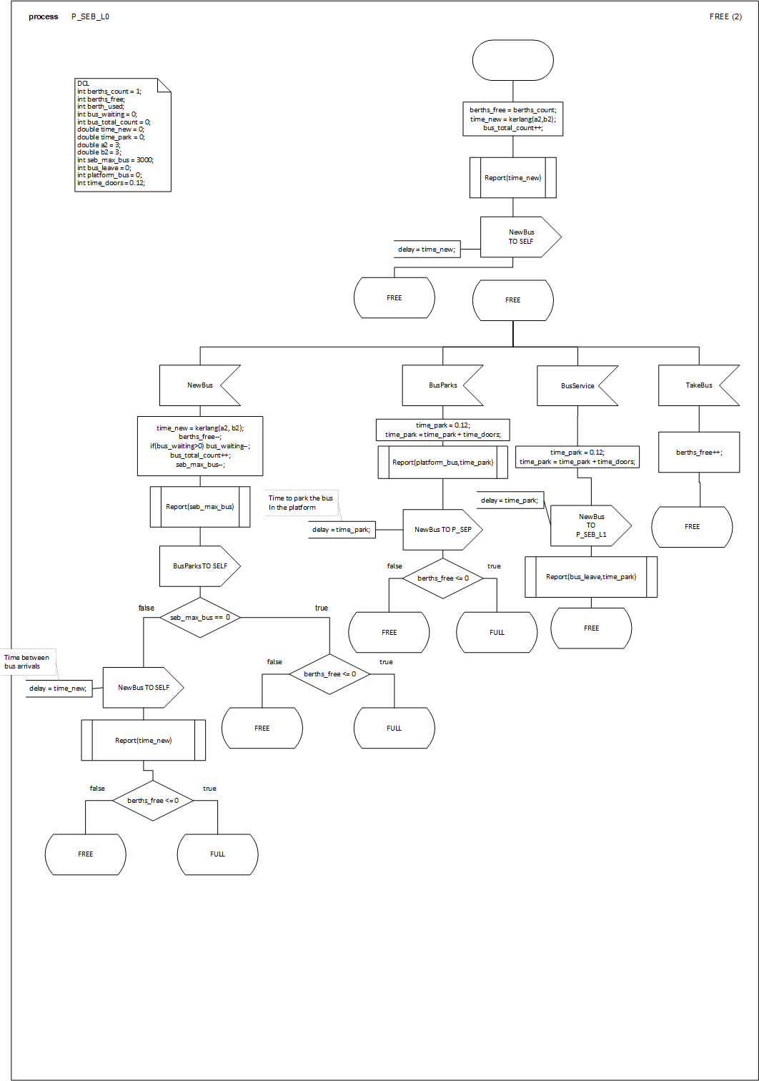
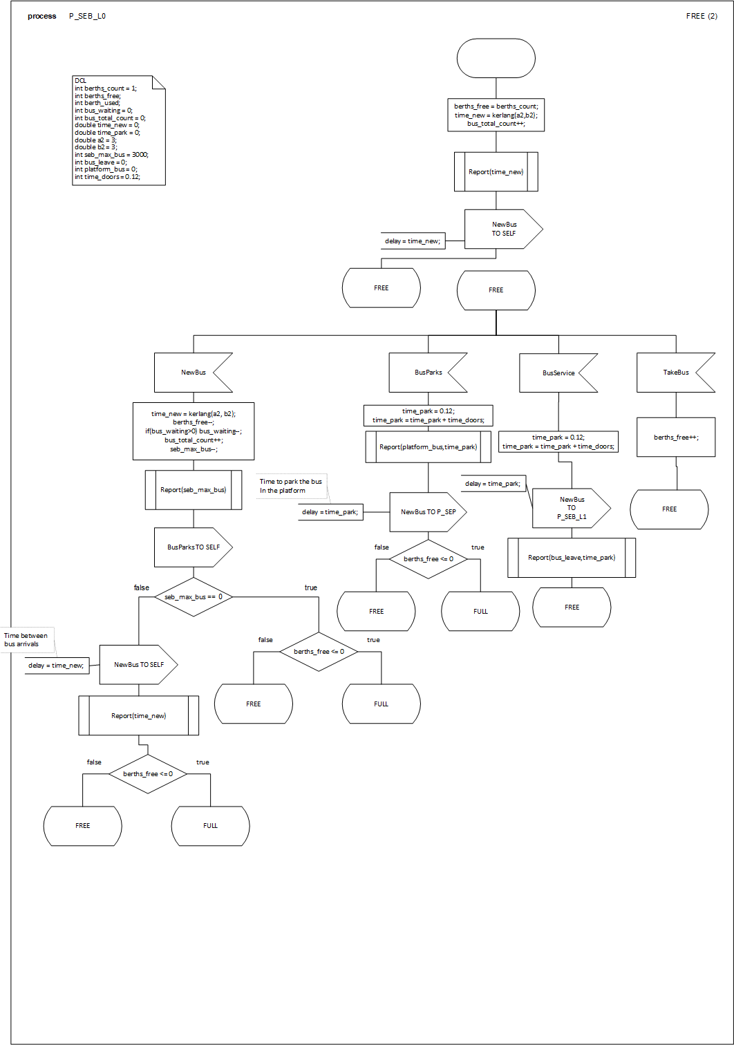
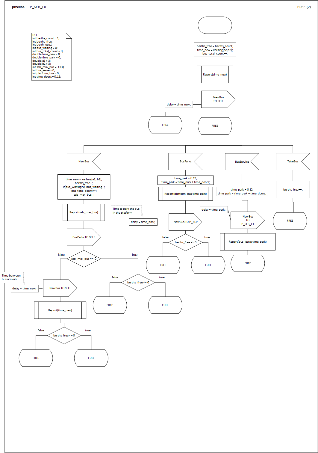
- P_SEB_L0.vsdx
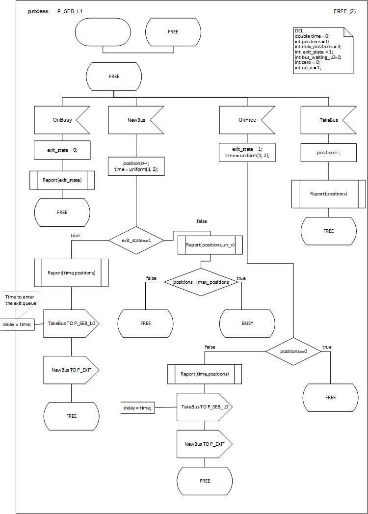
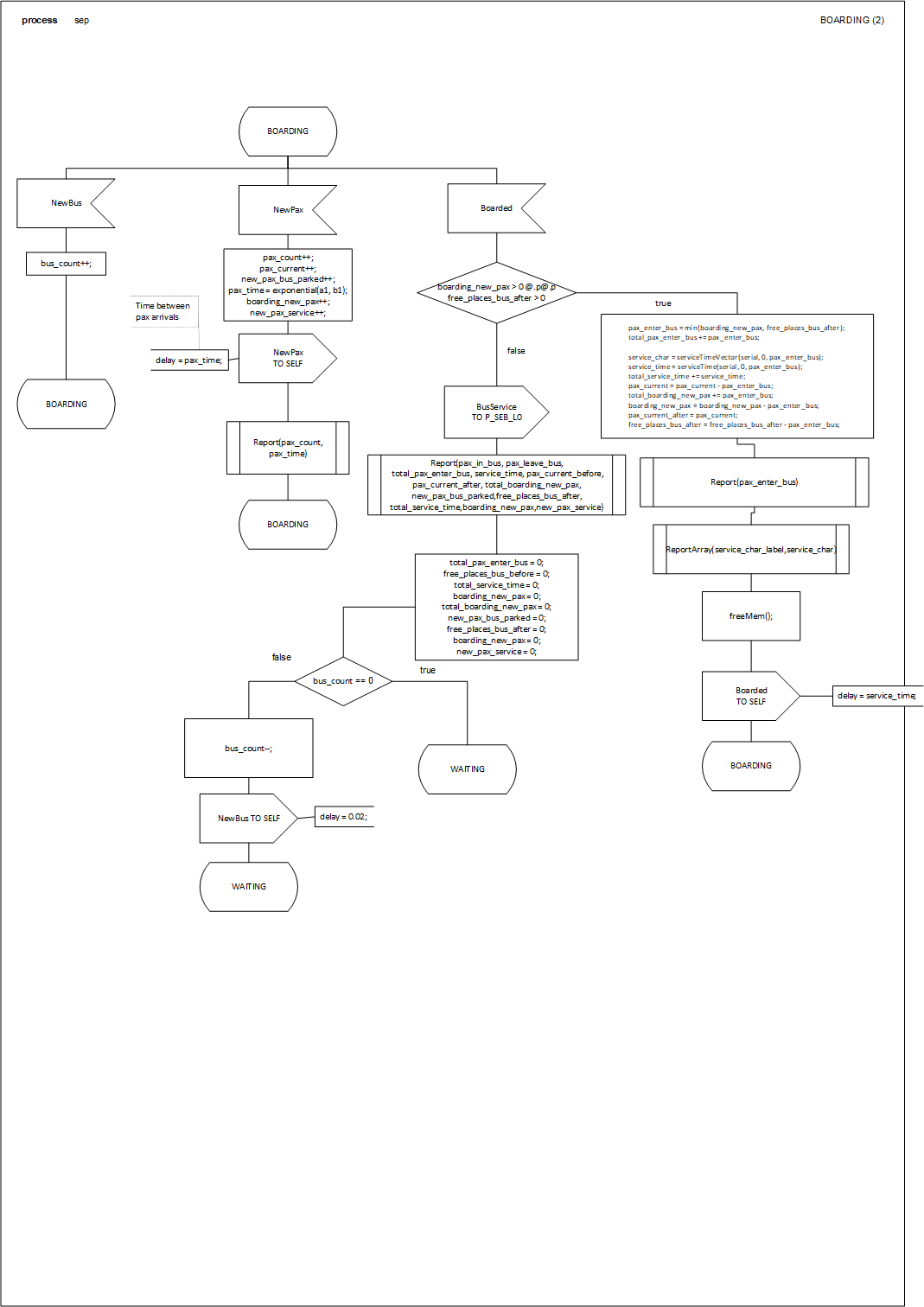
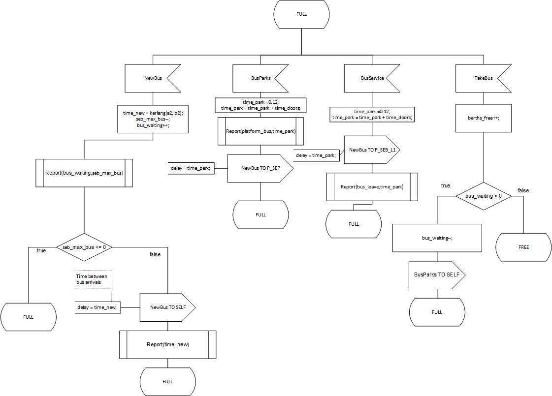
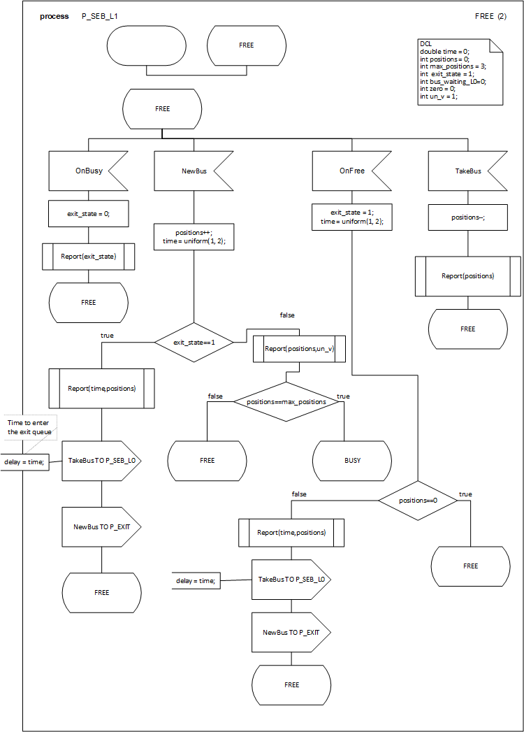
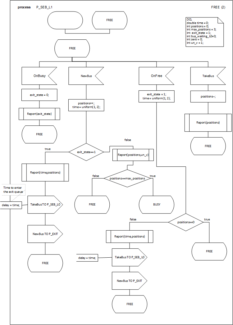
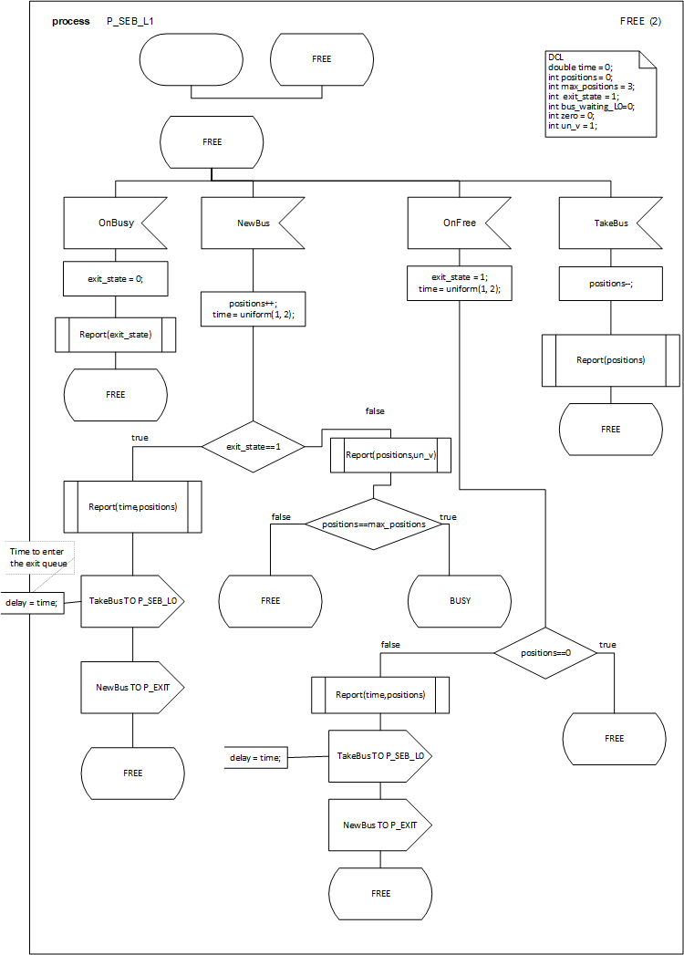
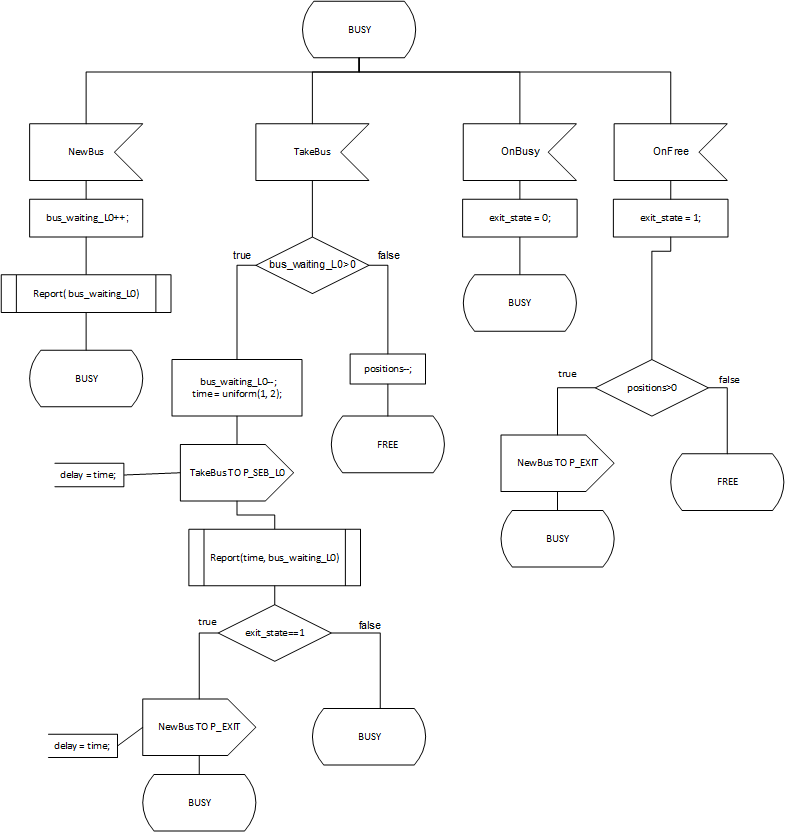
- P_SEB_L1.vsdx
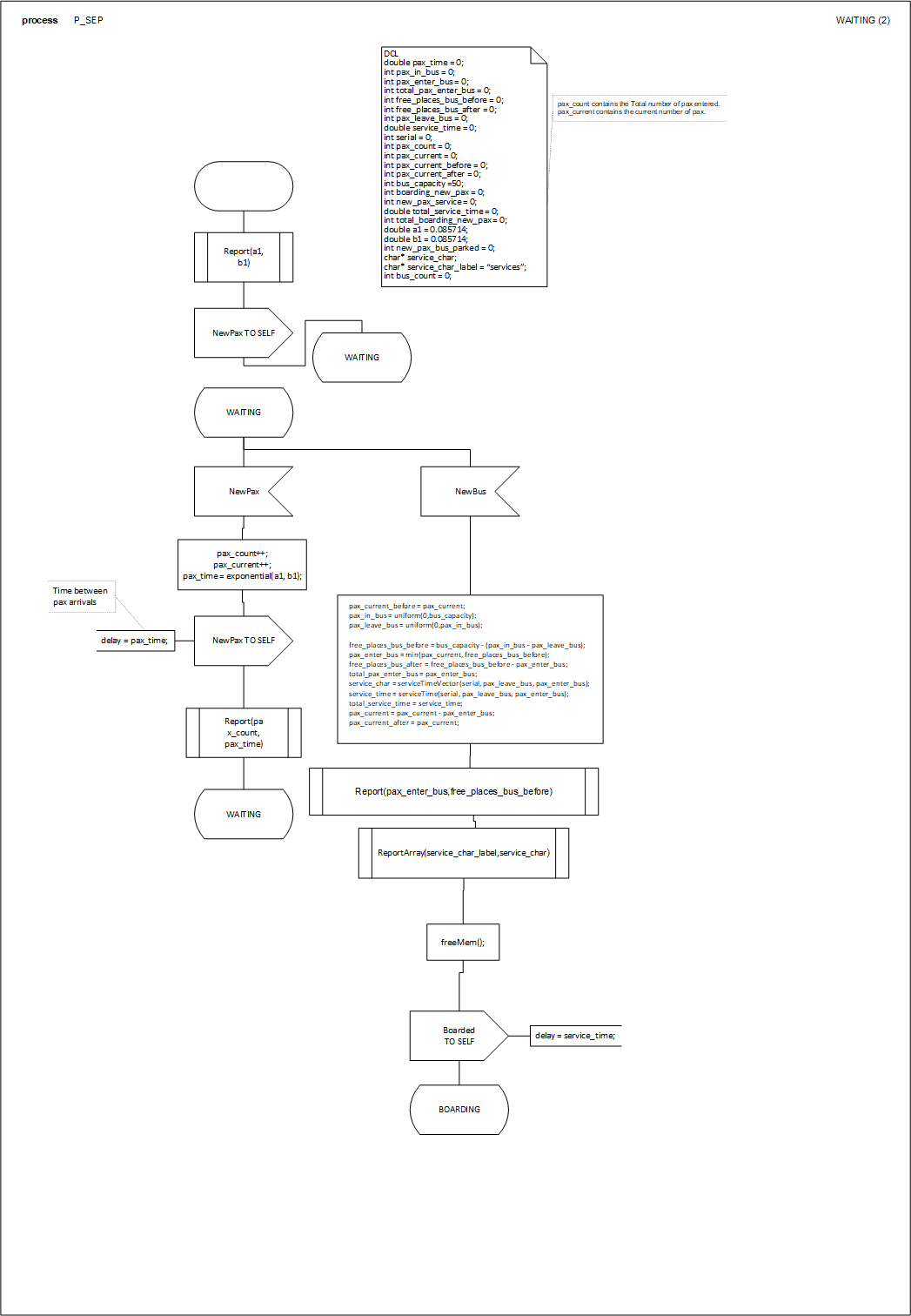
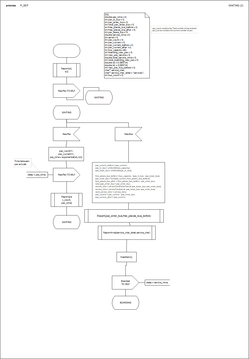
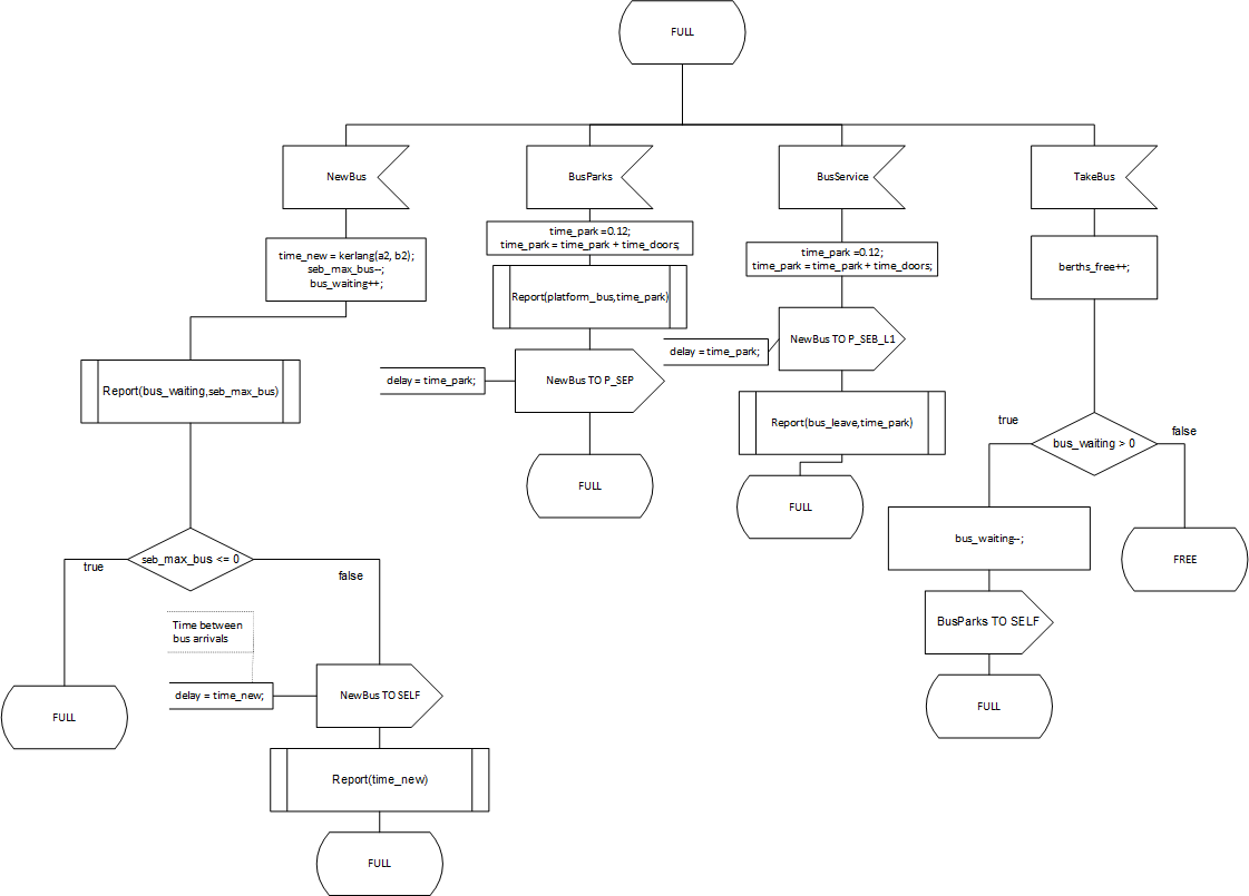
- P_SEP.vsdx
-
Visio Files with DCLS
- No files found.
$header
$content
