Model 'pandemiav2.11' V2.0.
List of SDLPS model's files on the Model 'pandemiav2.11'.
List of SDLPS model's files on the Model 'pandemiav2.11'.
-
Pandemia.vsdx
-
MNCA_Pandemia.vsdx
-
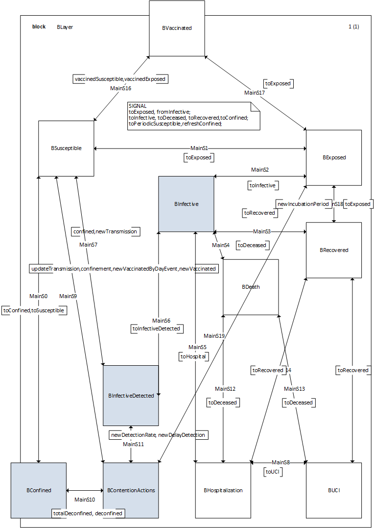
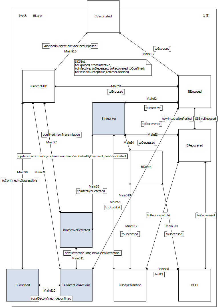
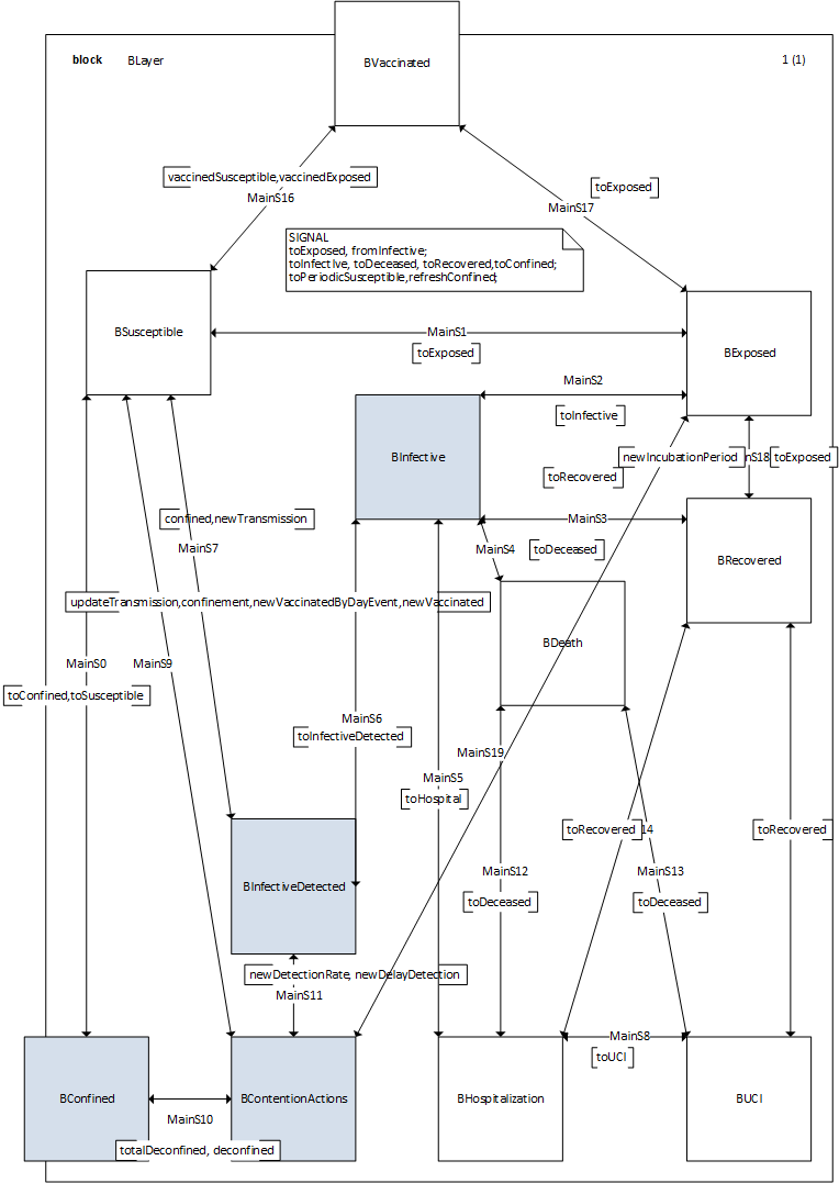
BLayer.vsdx
-
BSusceptible.vsdx
-
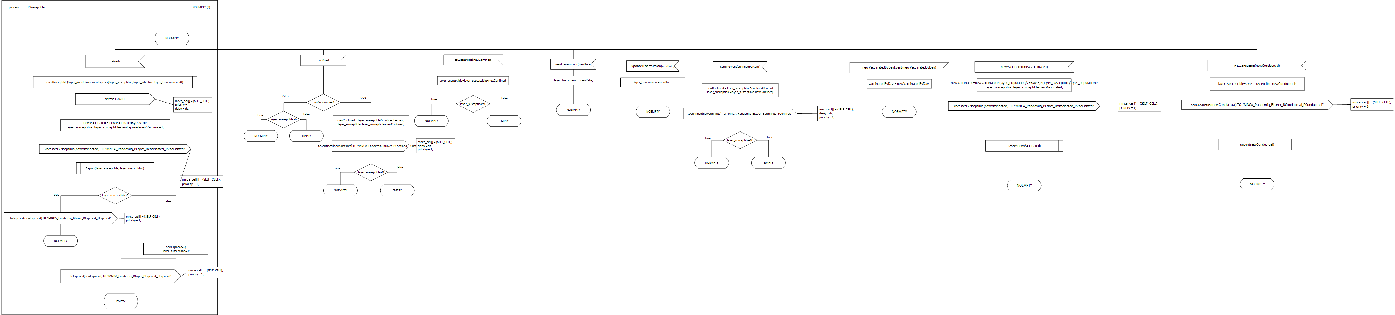
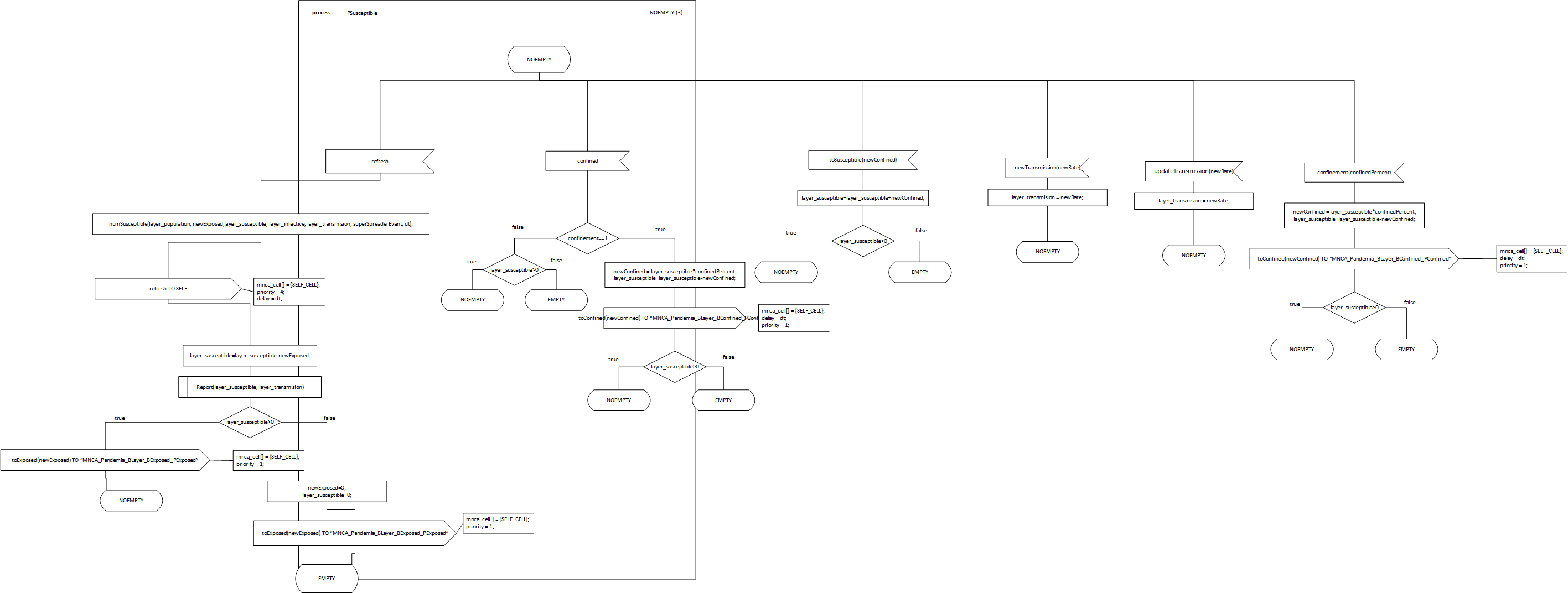
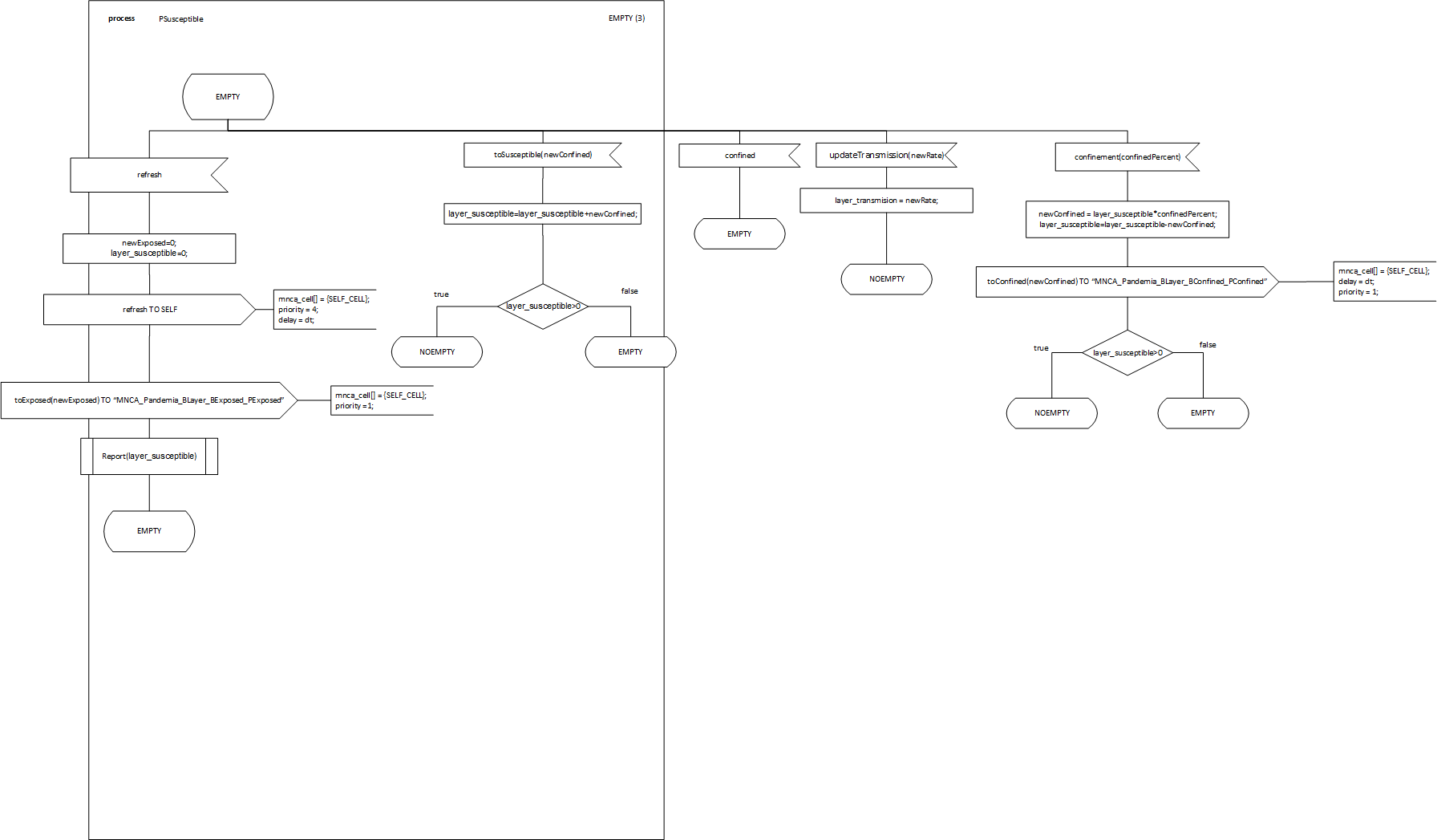
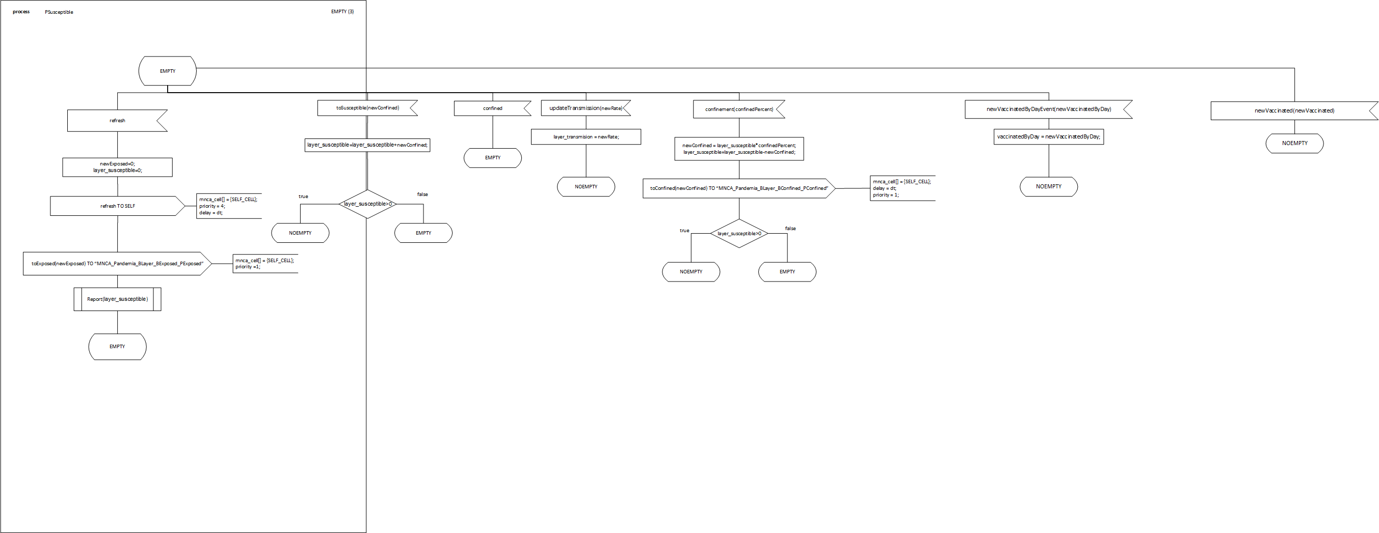
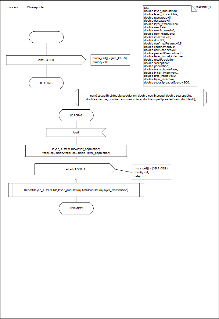
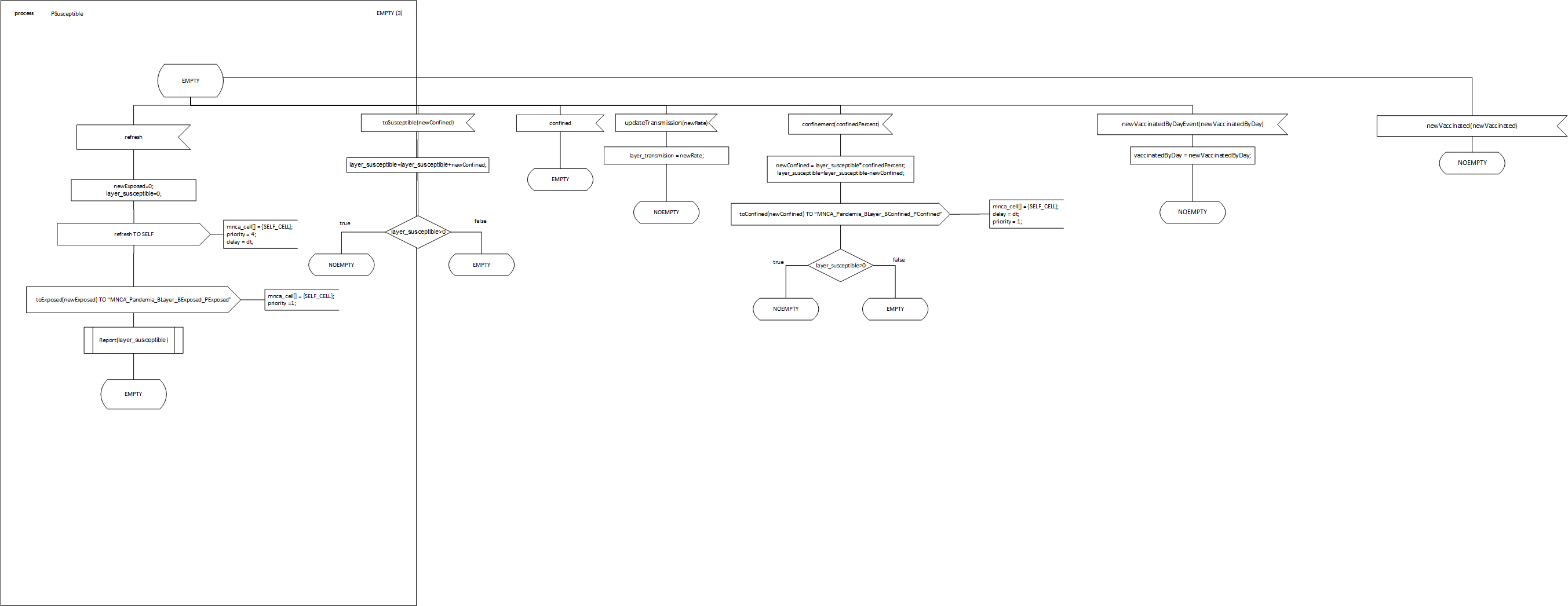
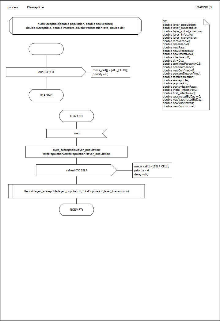
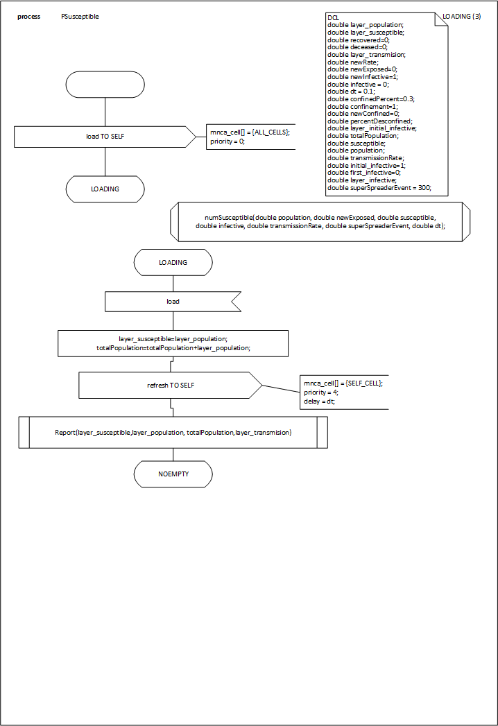
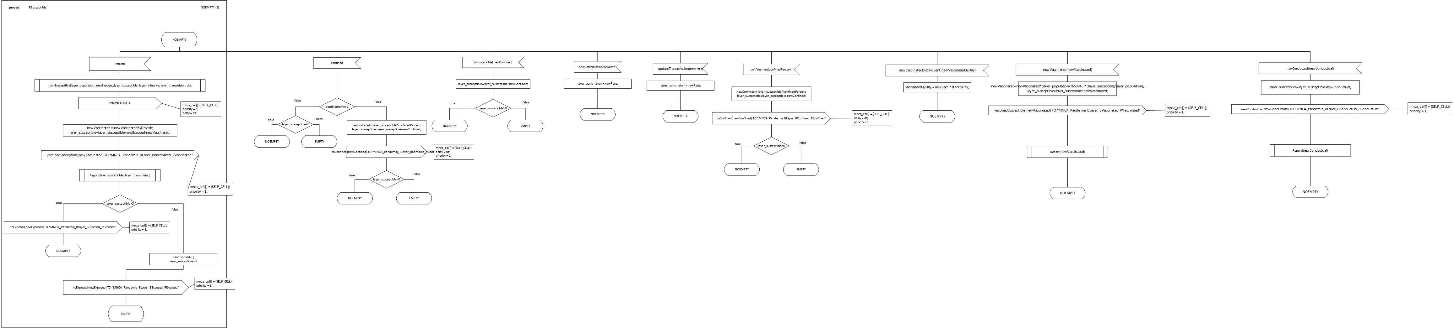
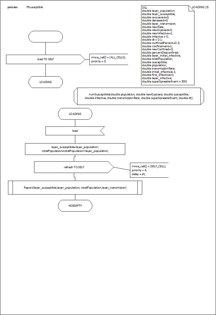
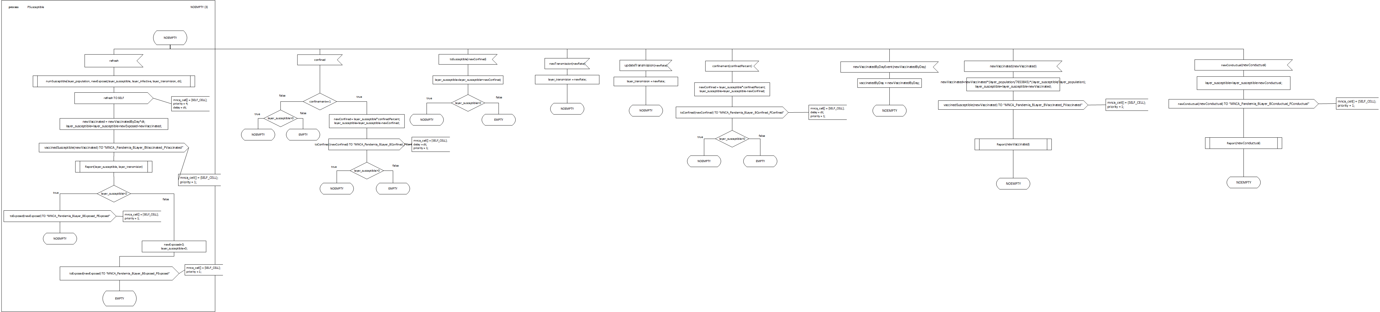
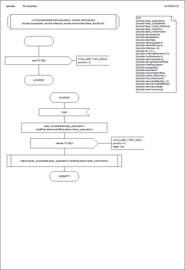
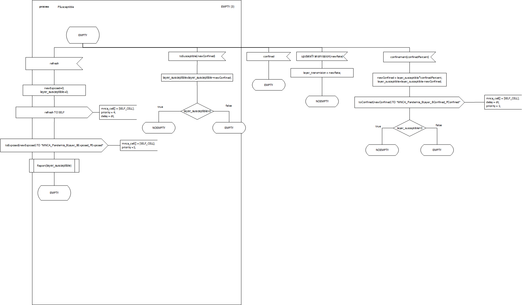
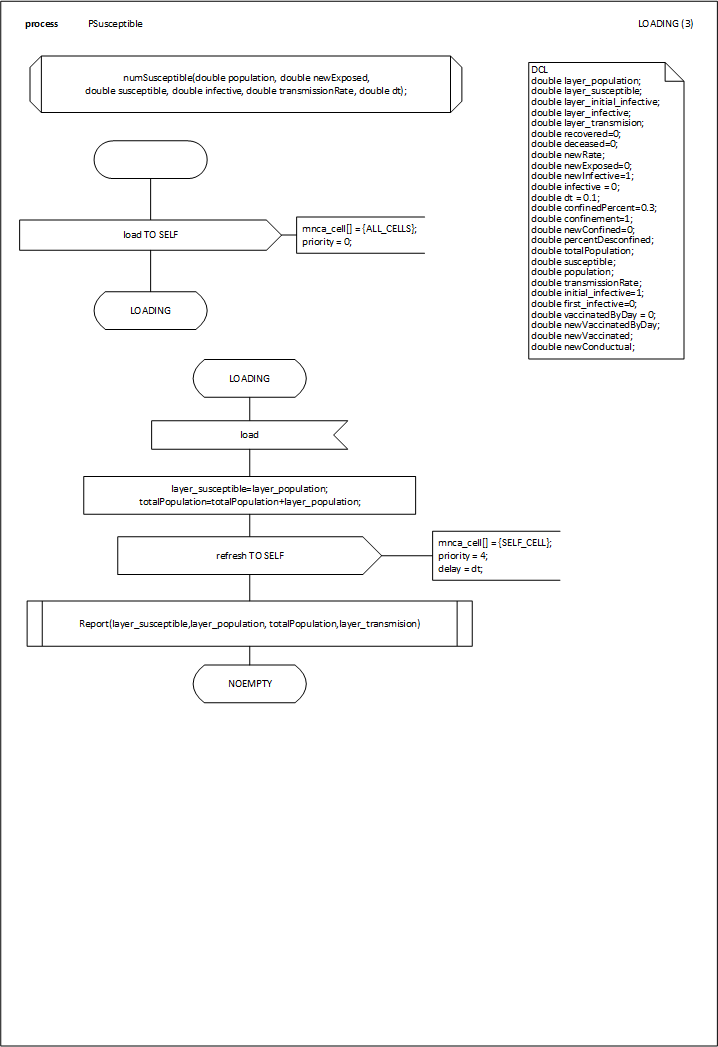
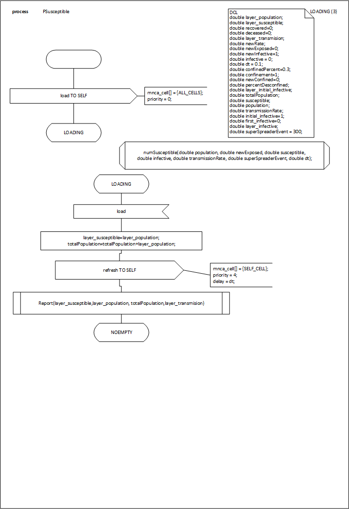
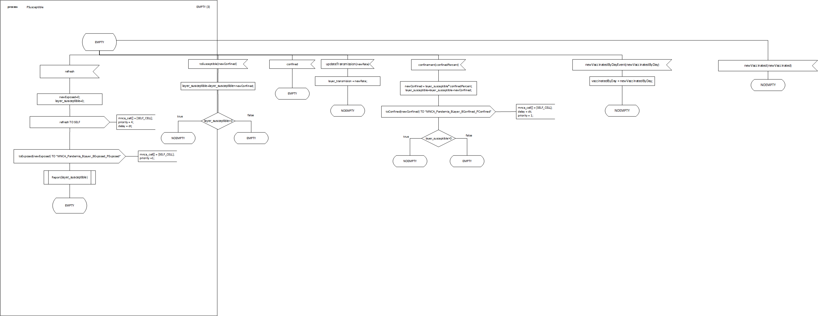
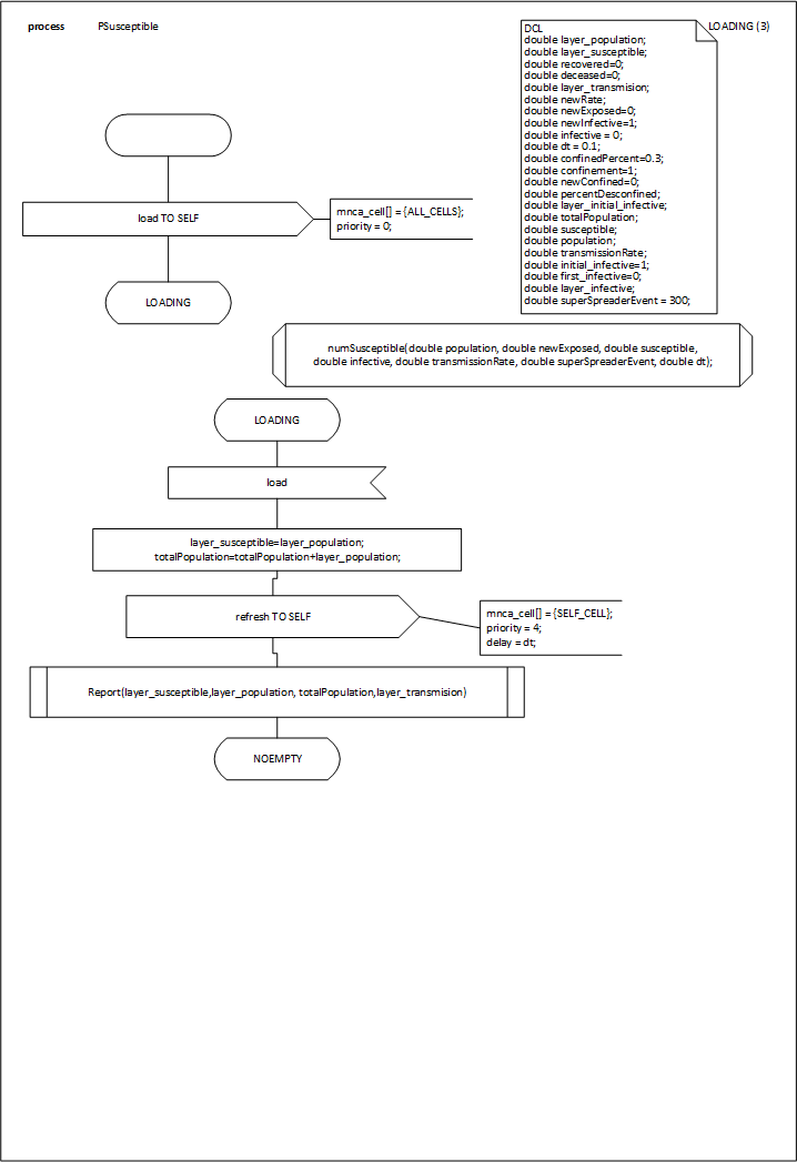
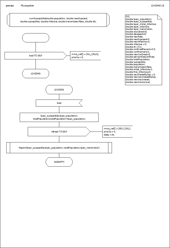
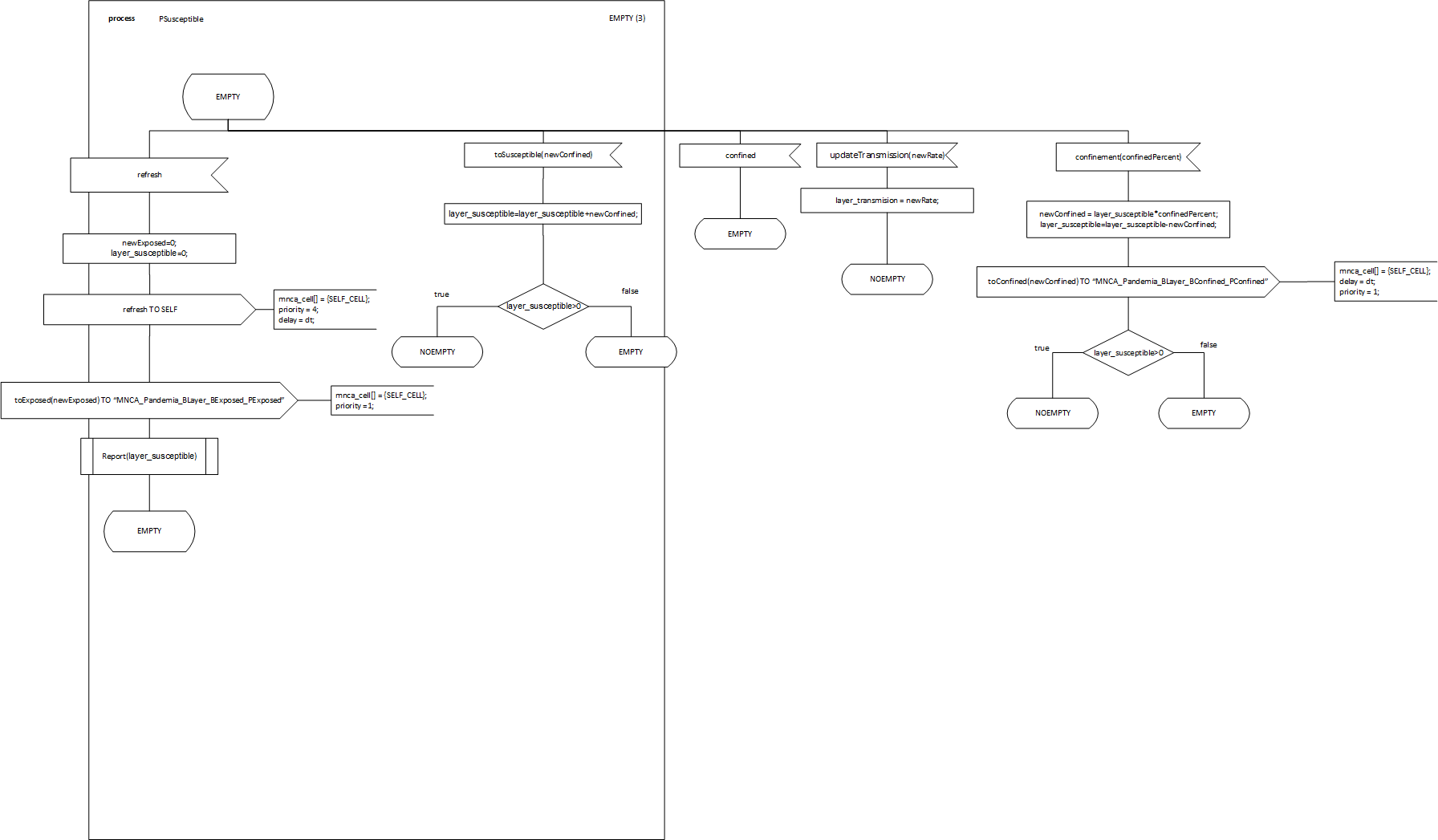
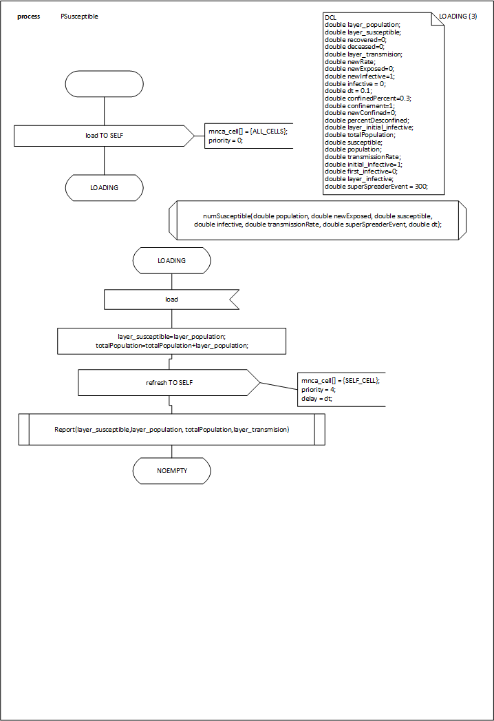
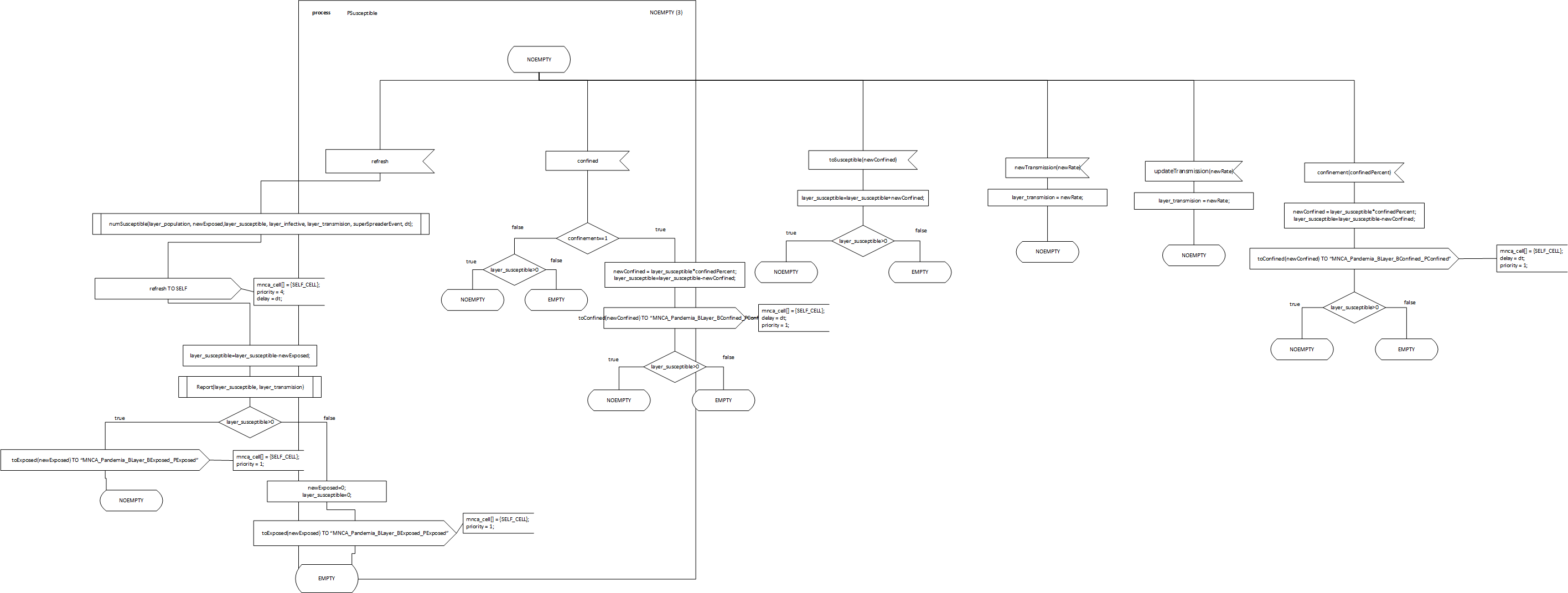
PSusceptible.vsdx
- numSusceptible.vsdx
-
PSusceptible.vsdx
-
BExposed.vsdx
-
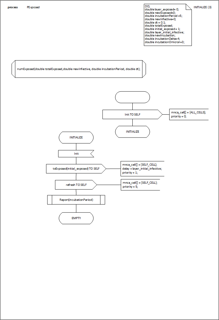
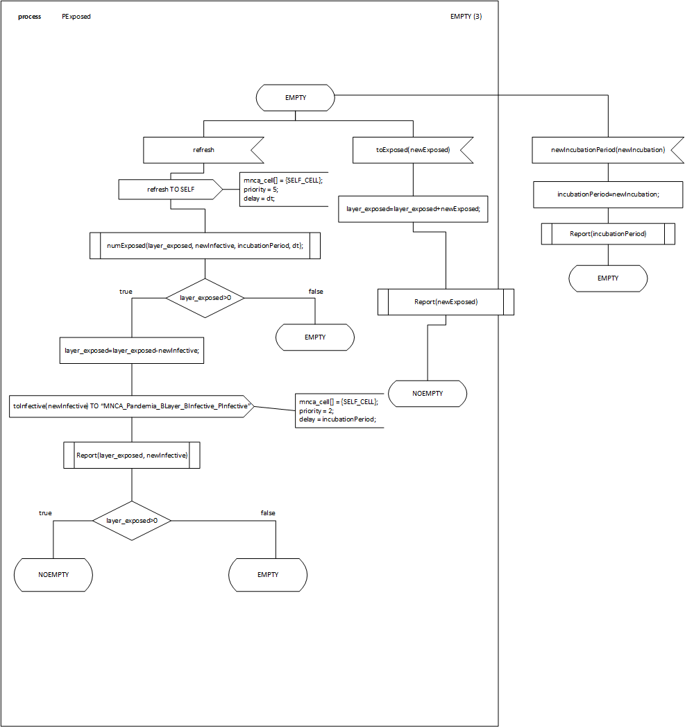
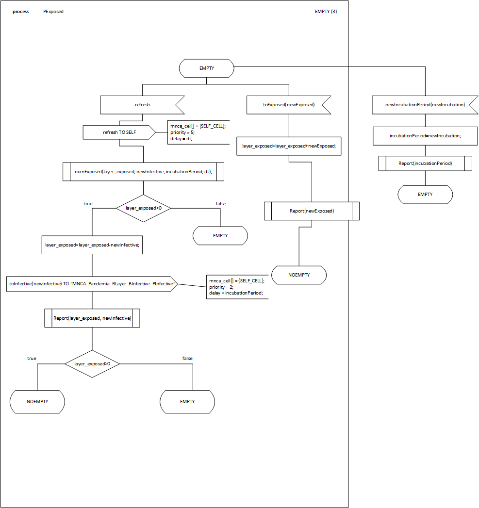
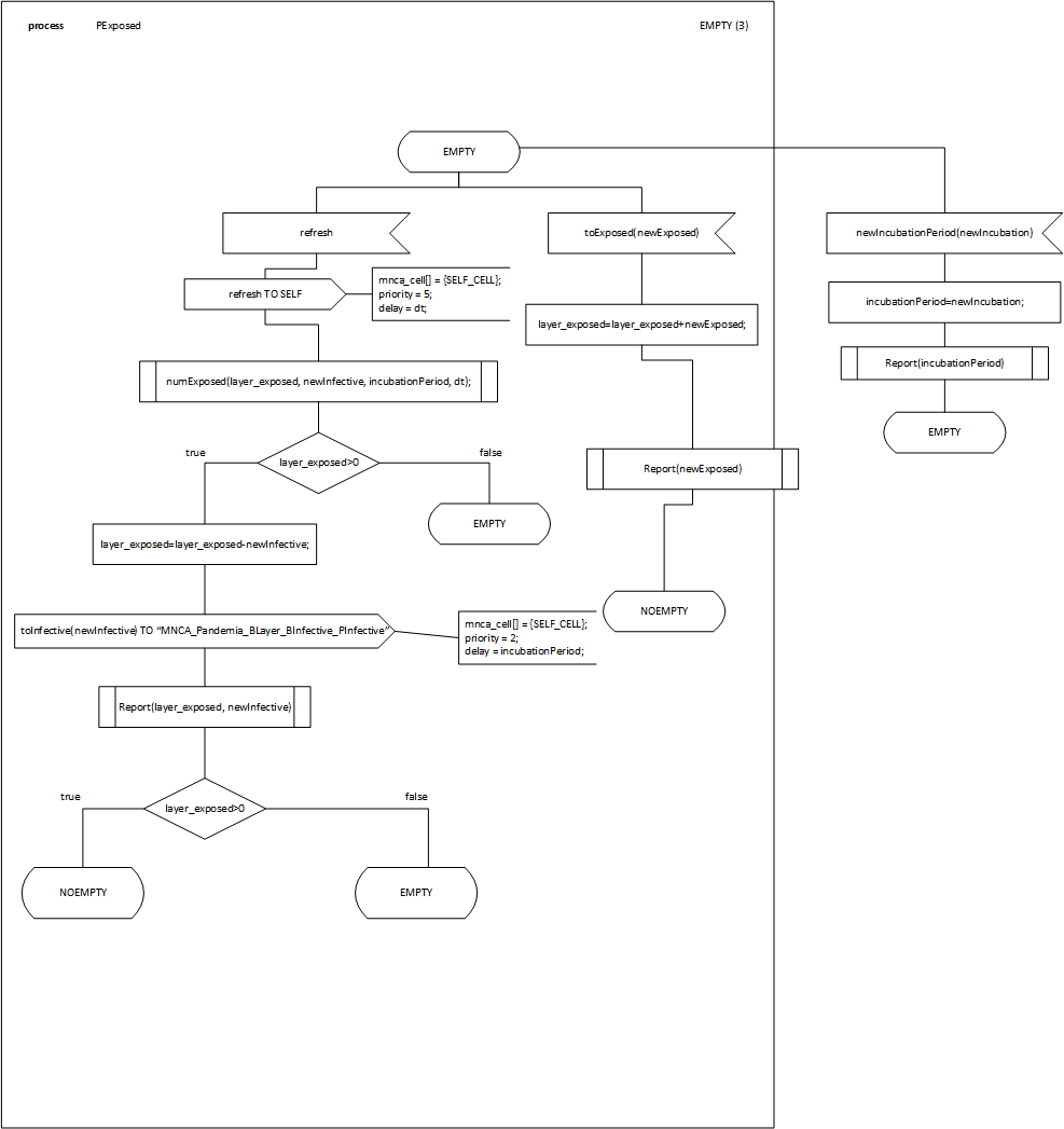
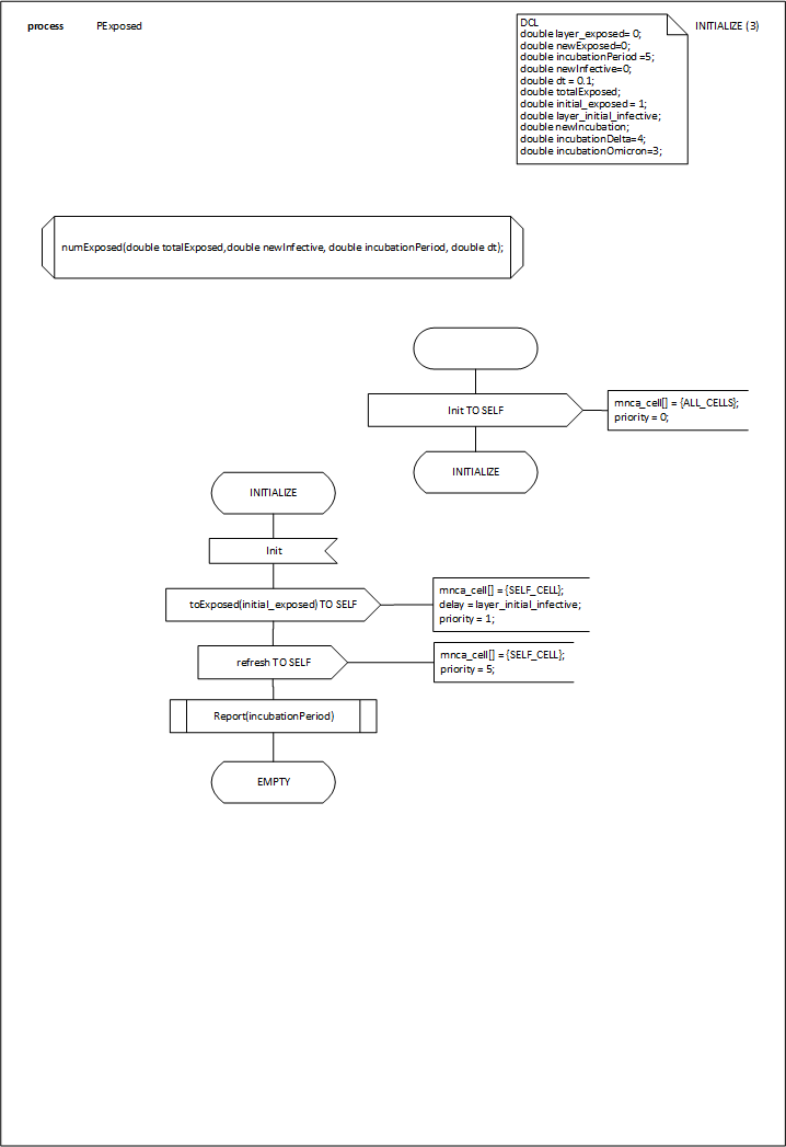
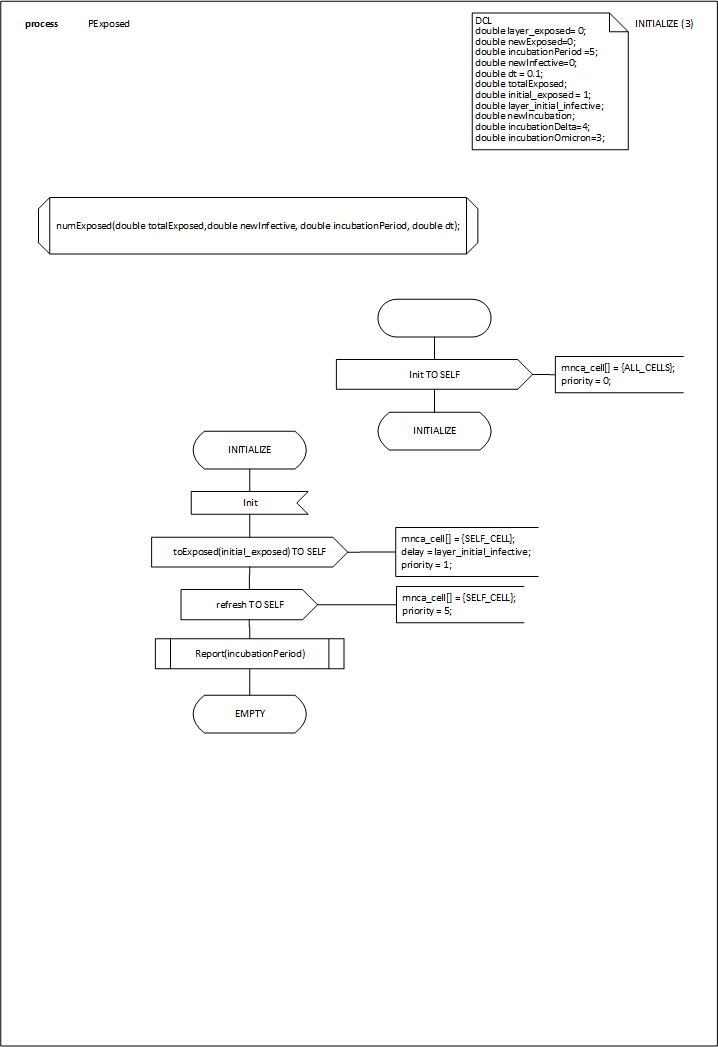
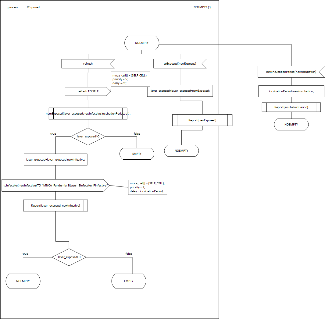
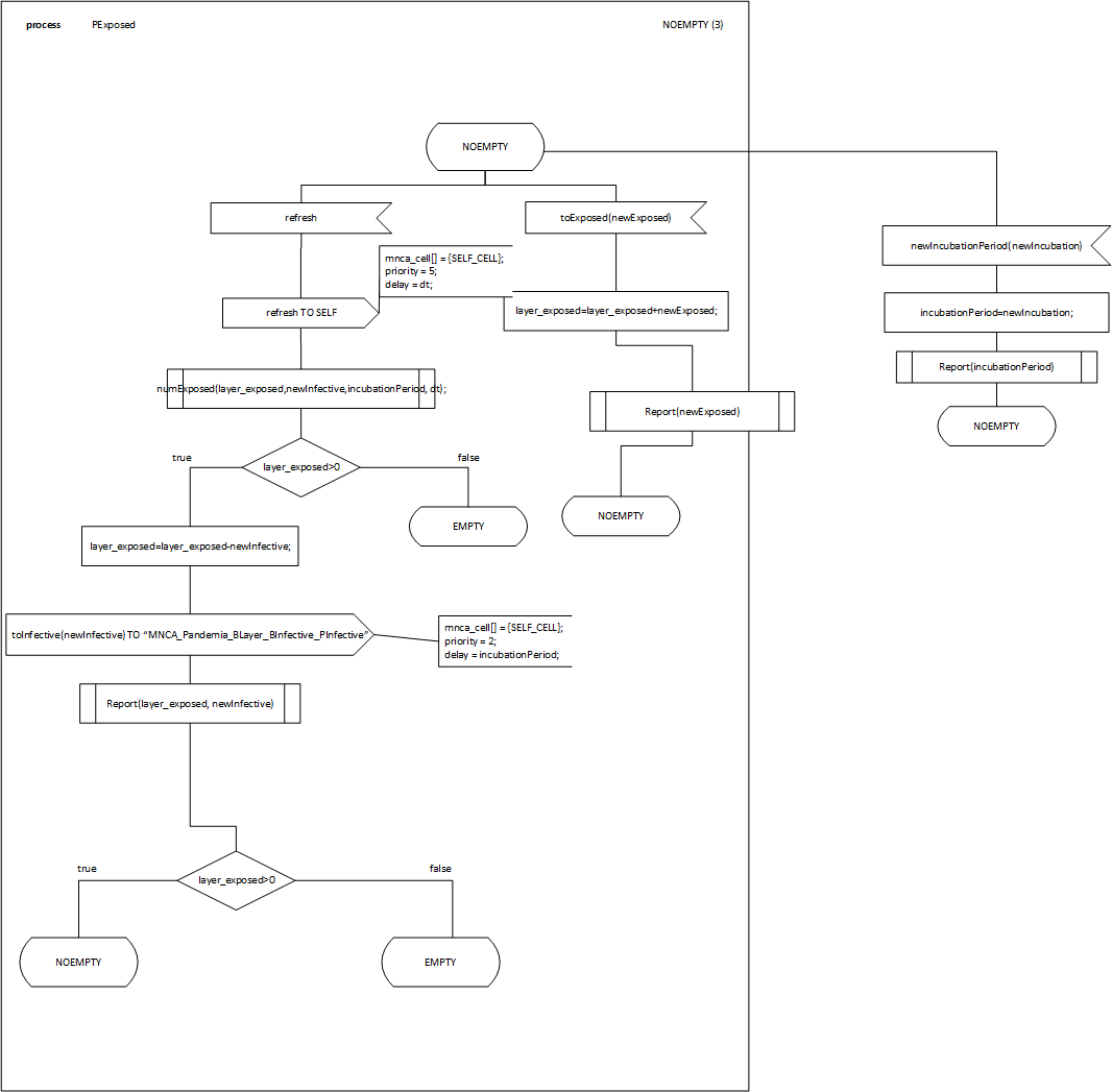
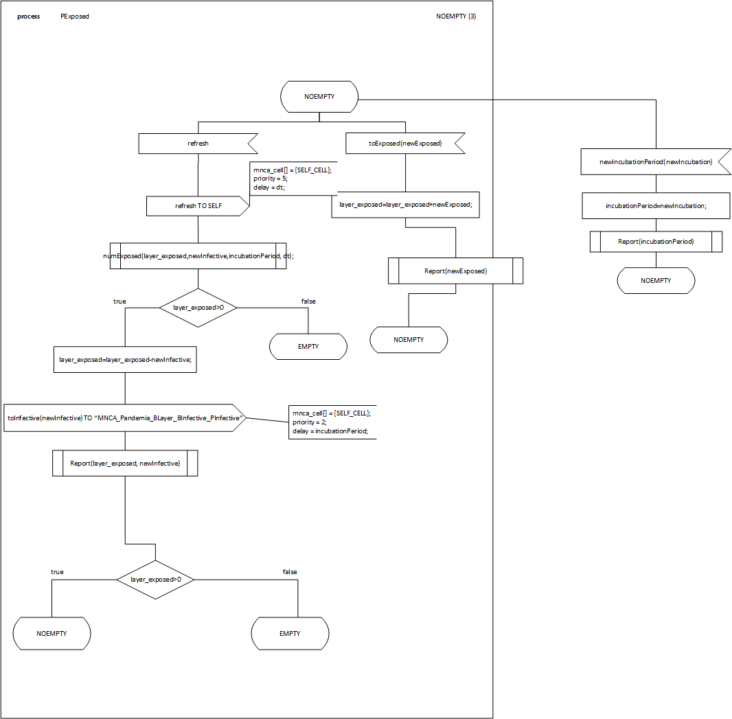
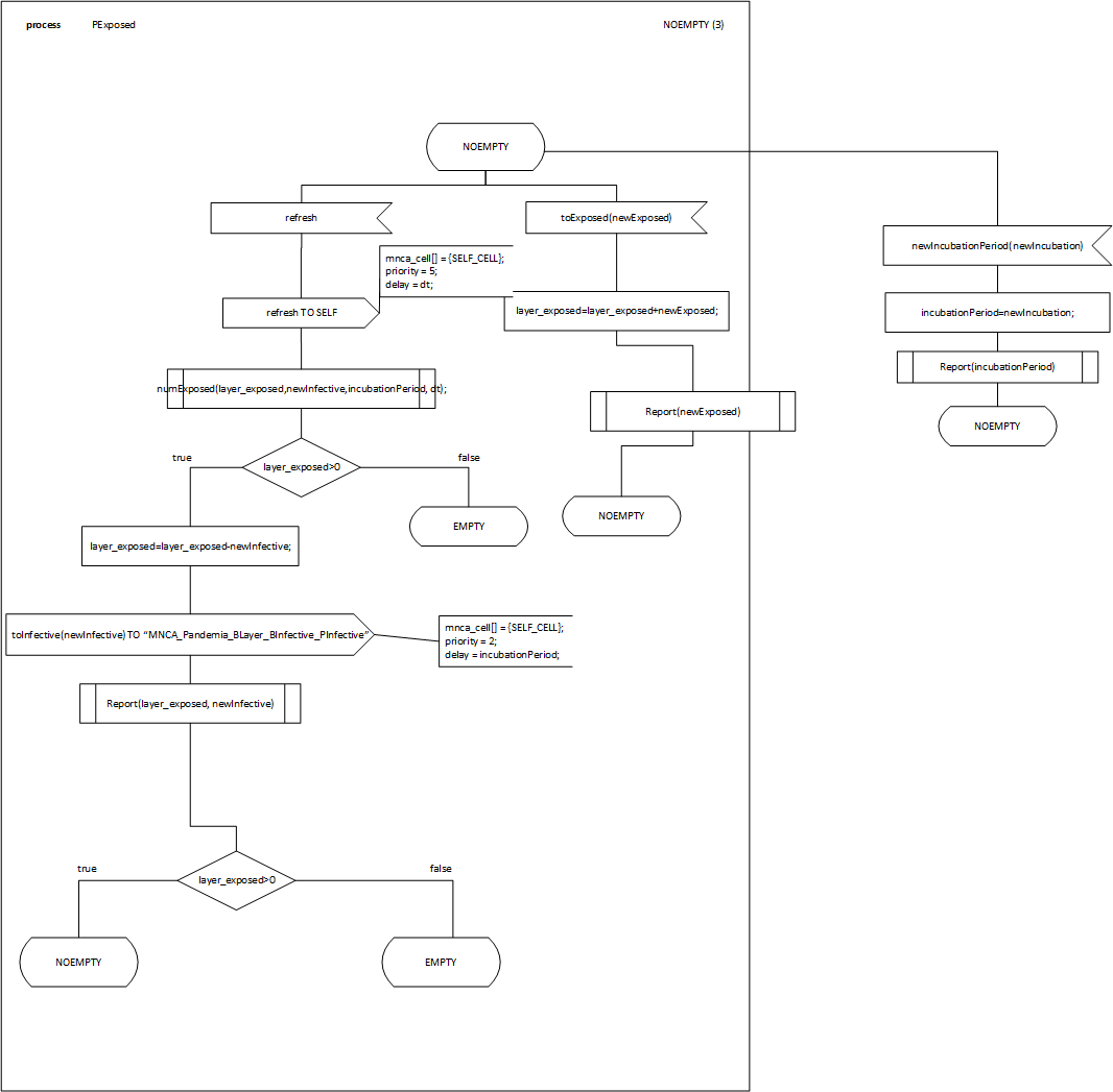
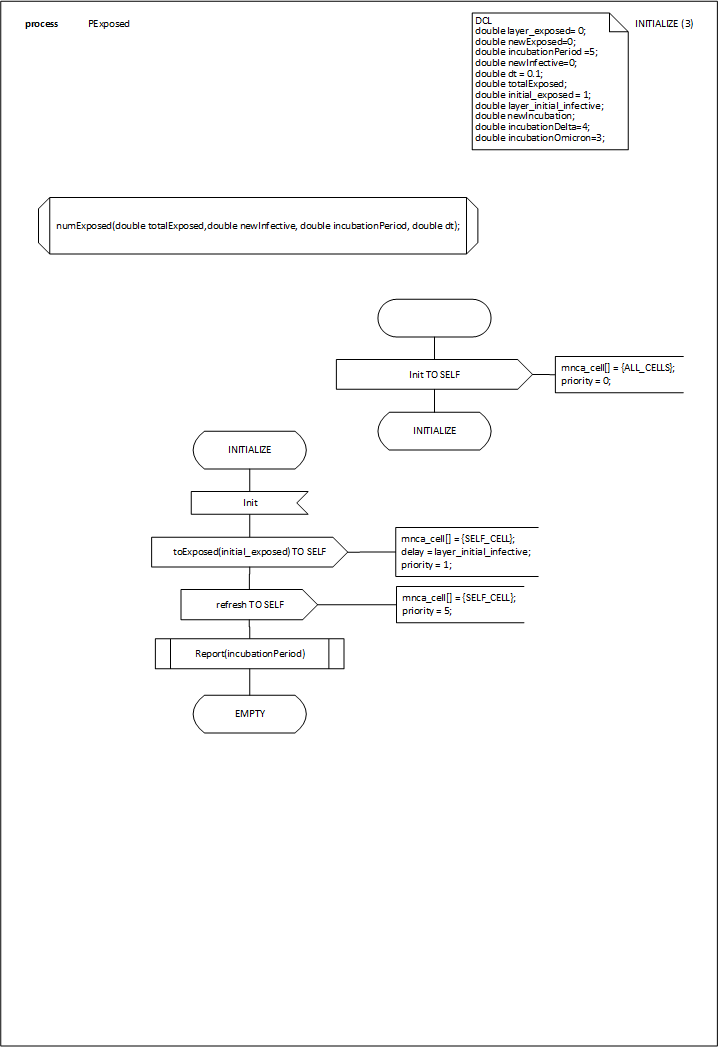
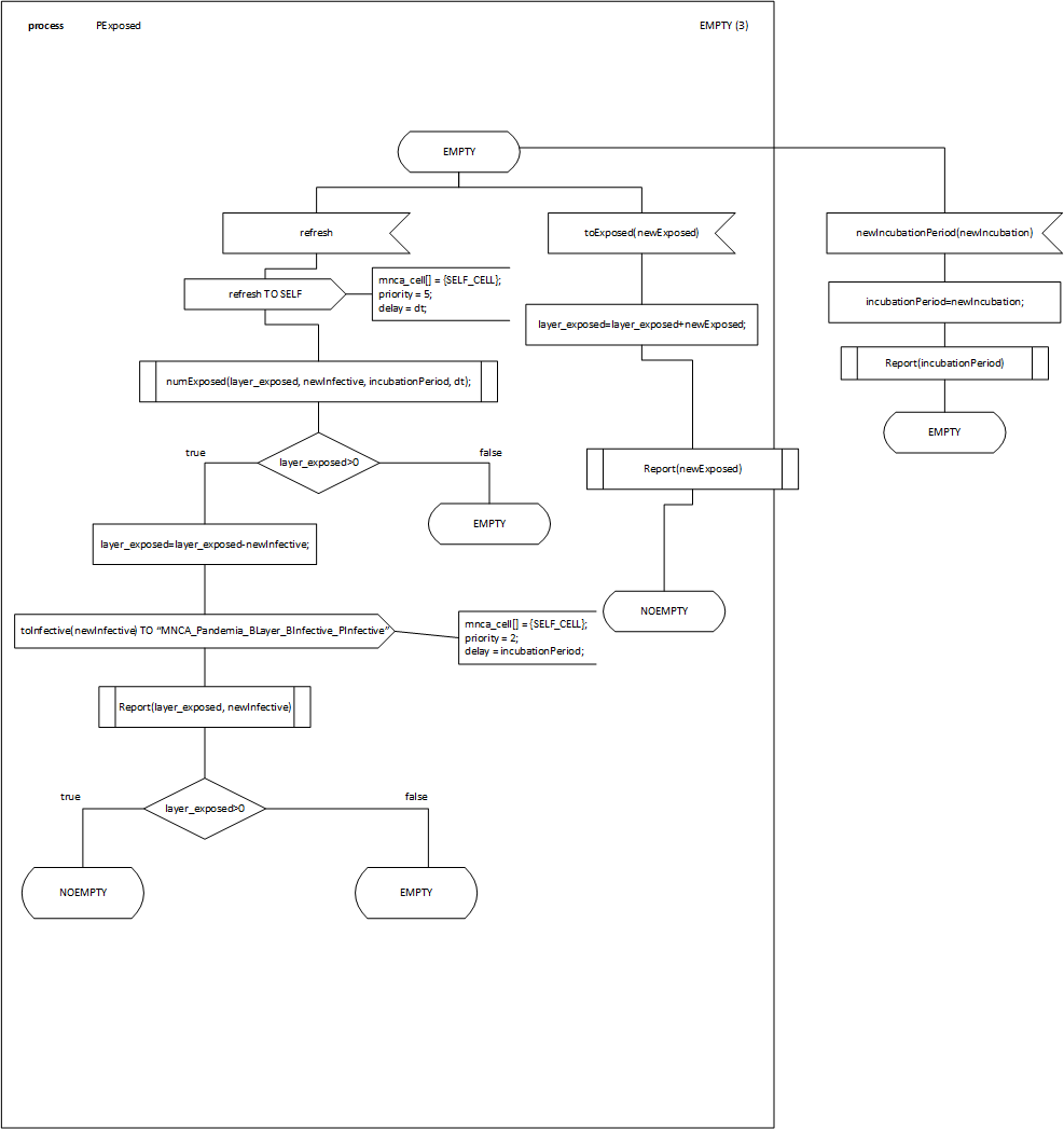
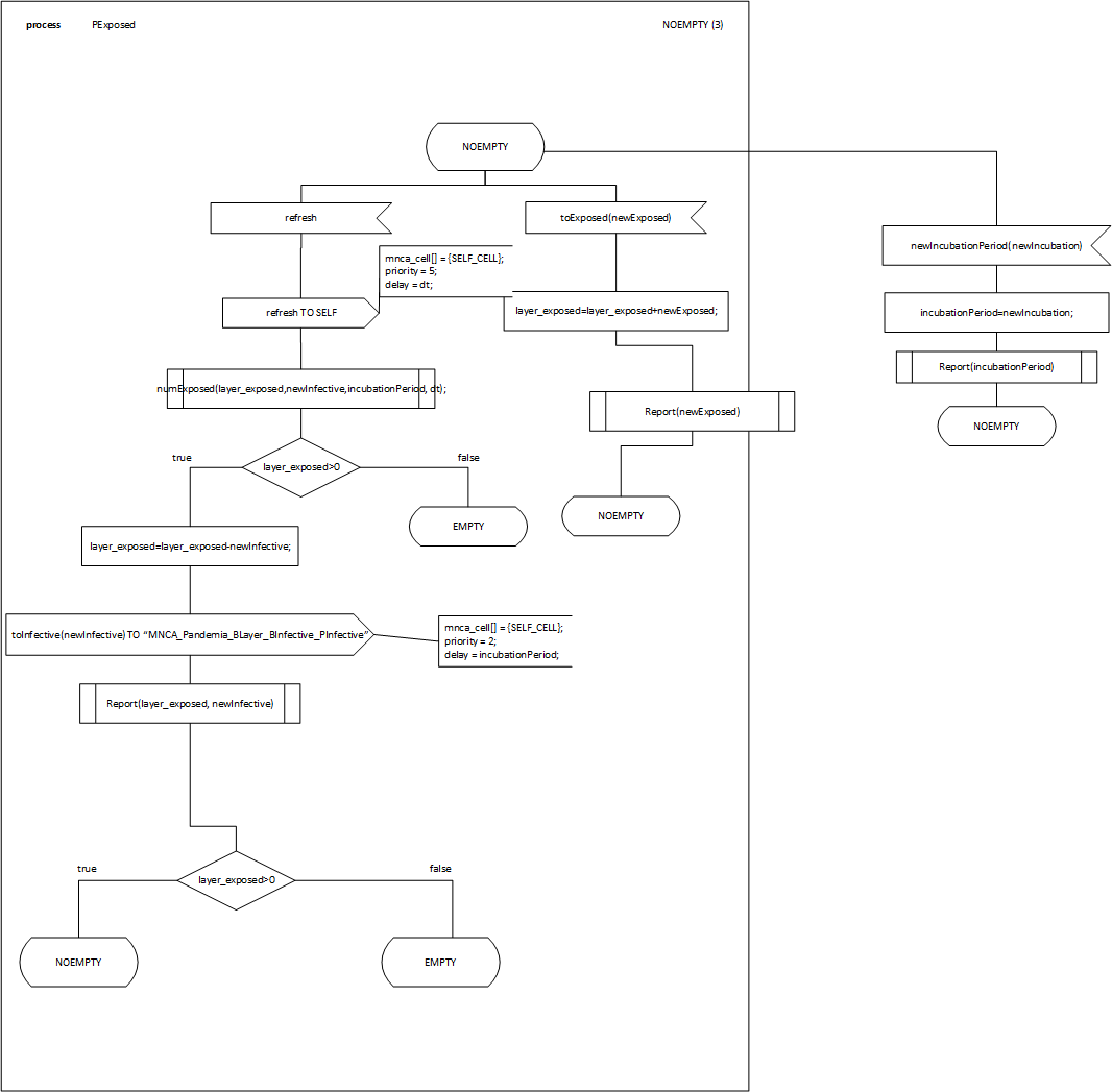
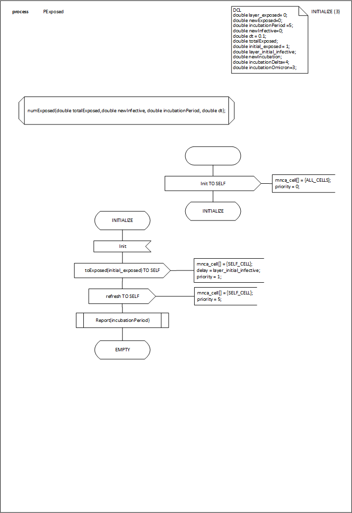
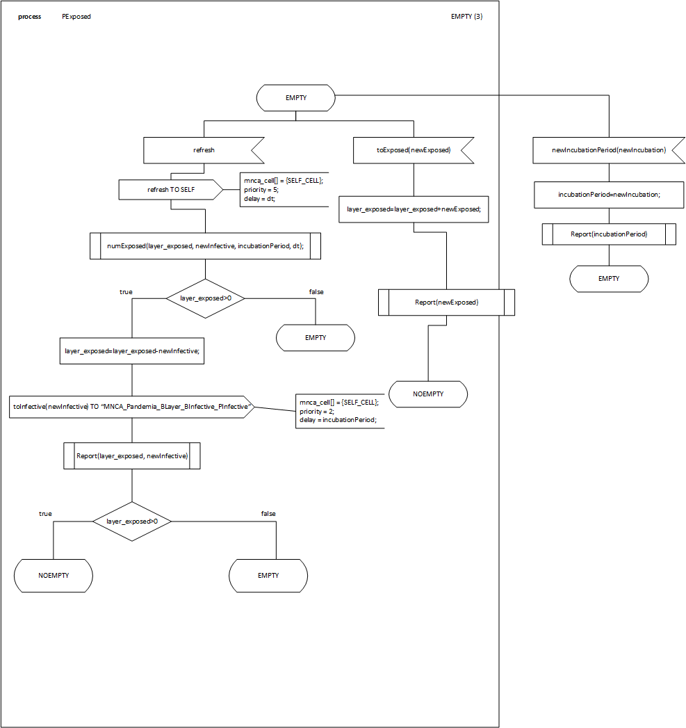
PExposed.vsdx
- numExposed.vsdx
-
PExposed.vsdx
-
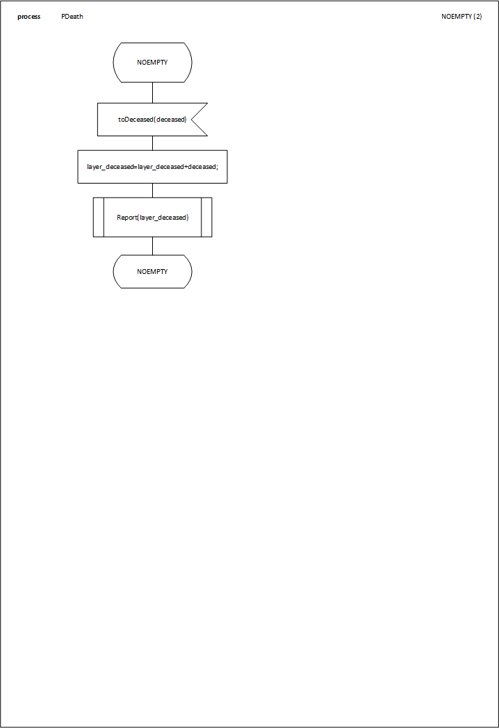
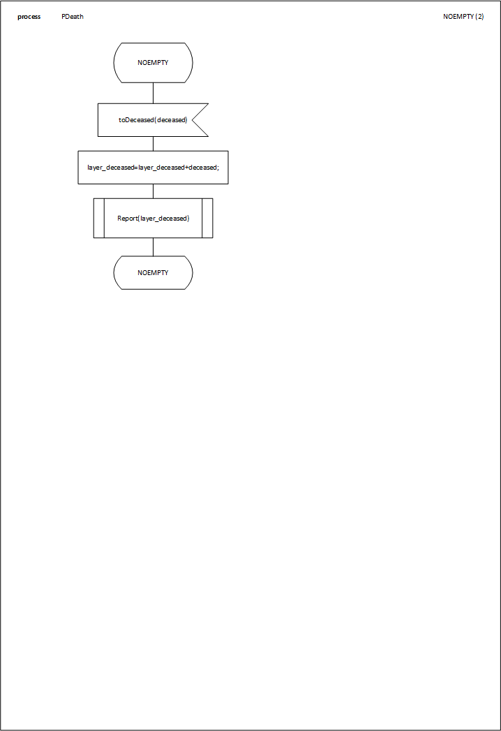
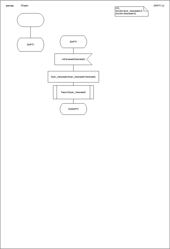
BDeath.vsdx
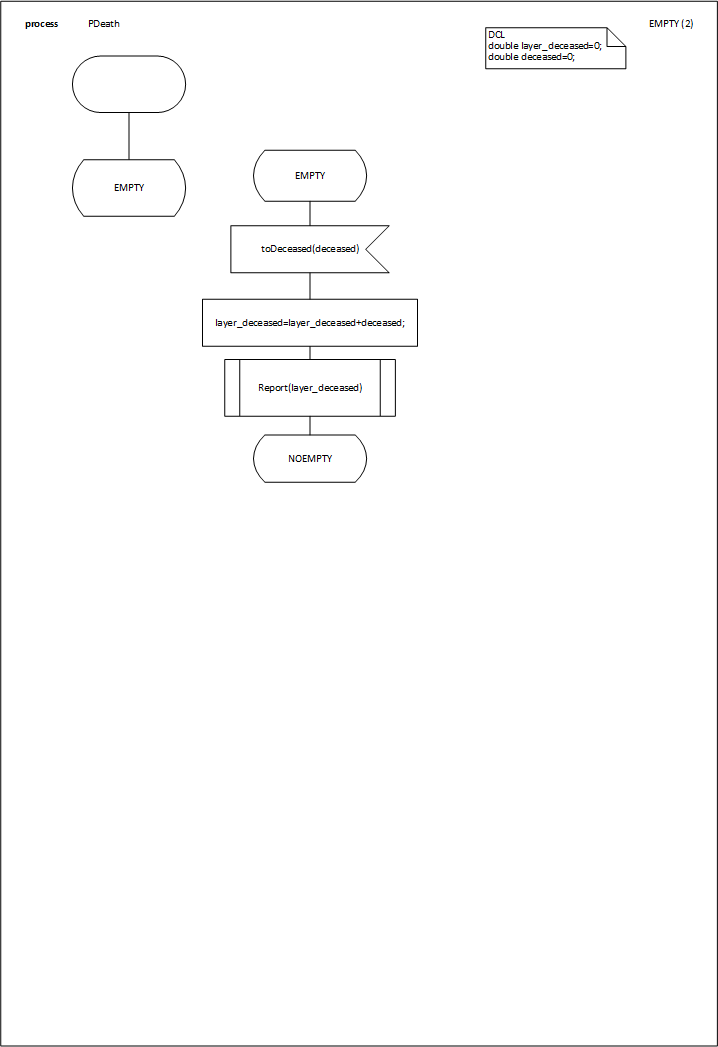
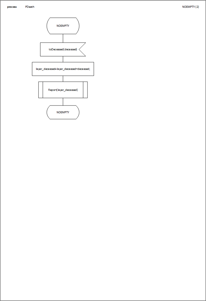
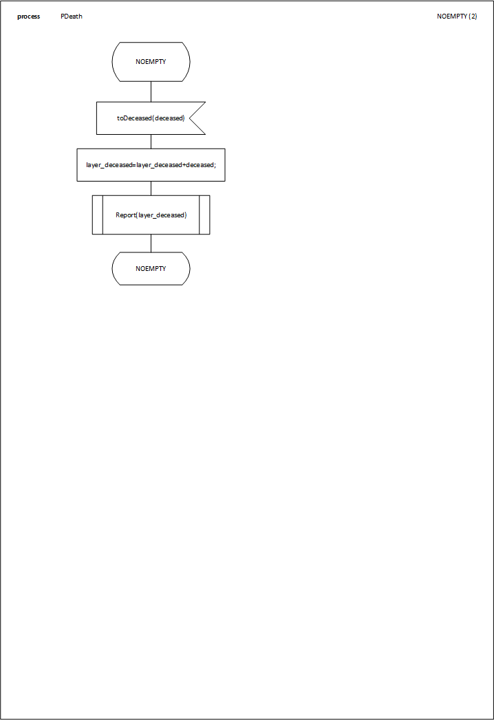
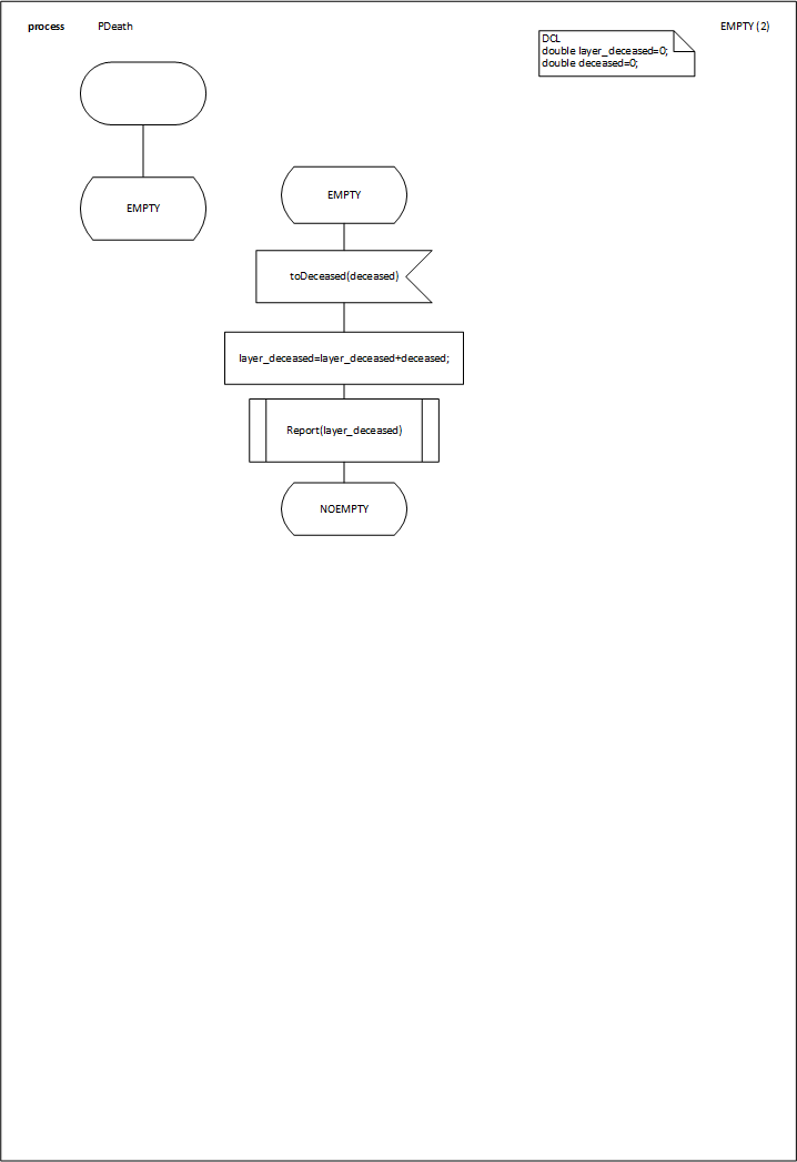
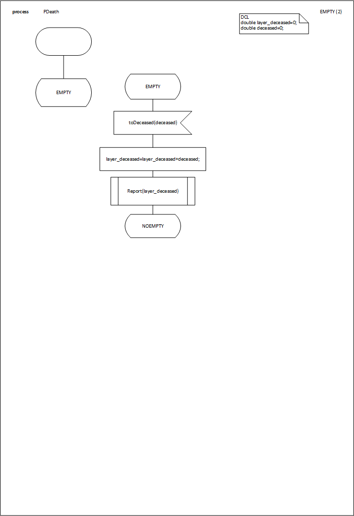
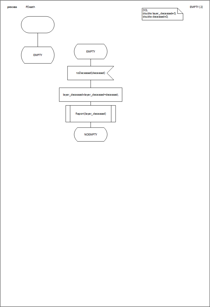
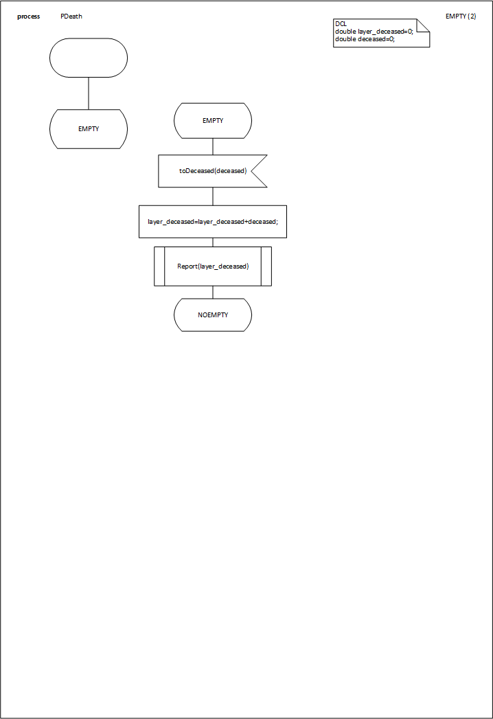
- PDeath.vsdx
-
BRecovered.vsdx
-
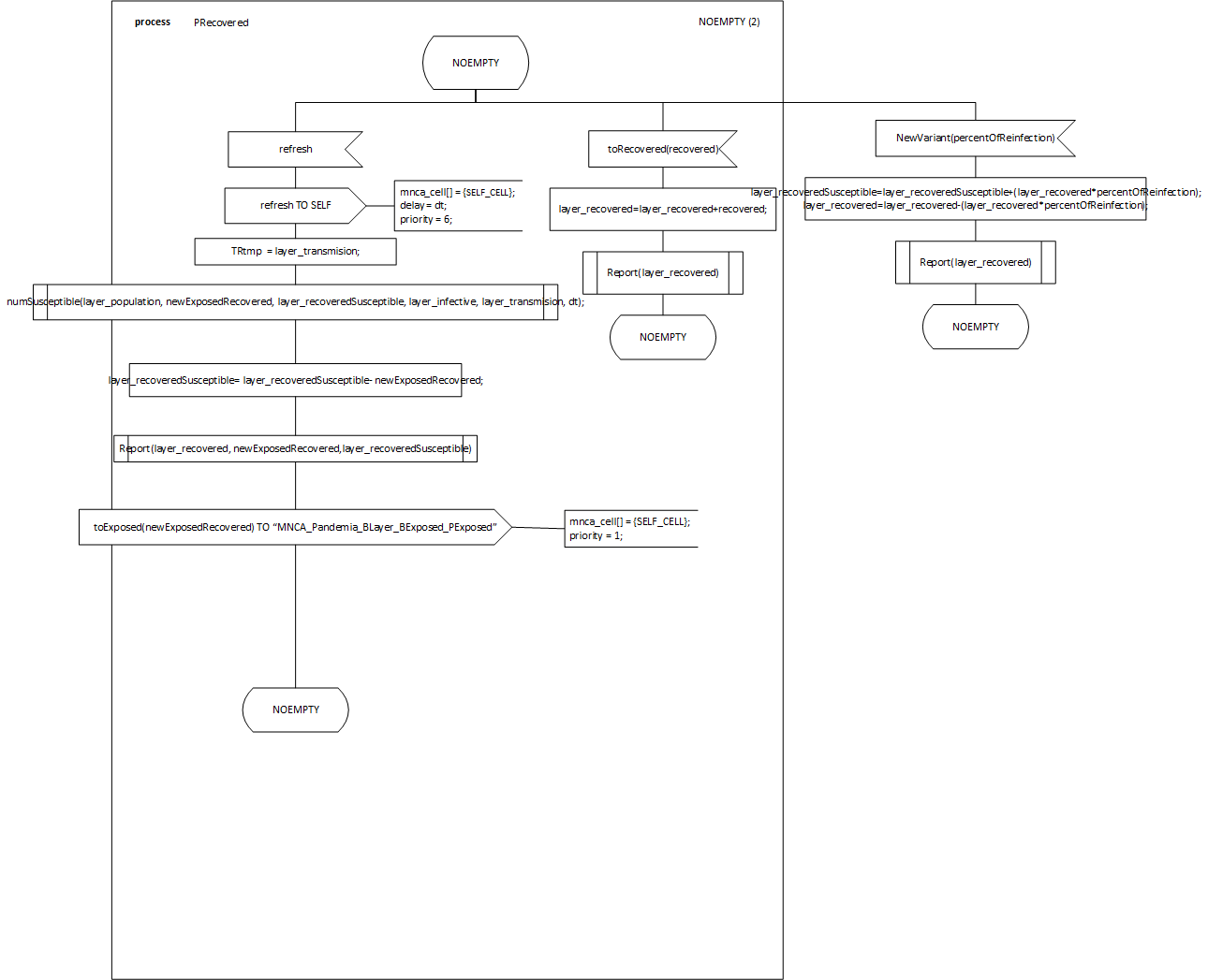
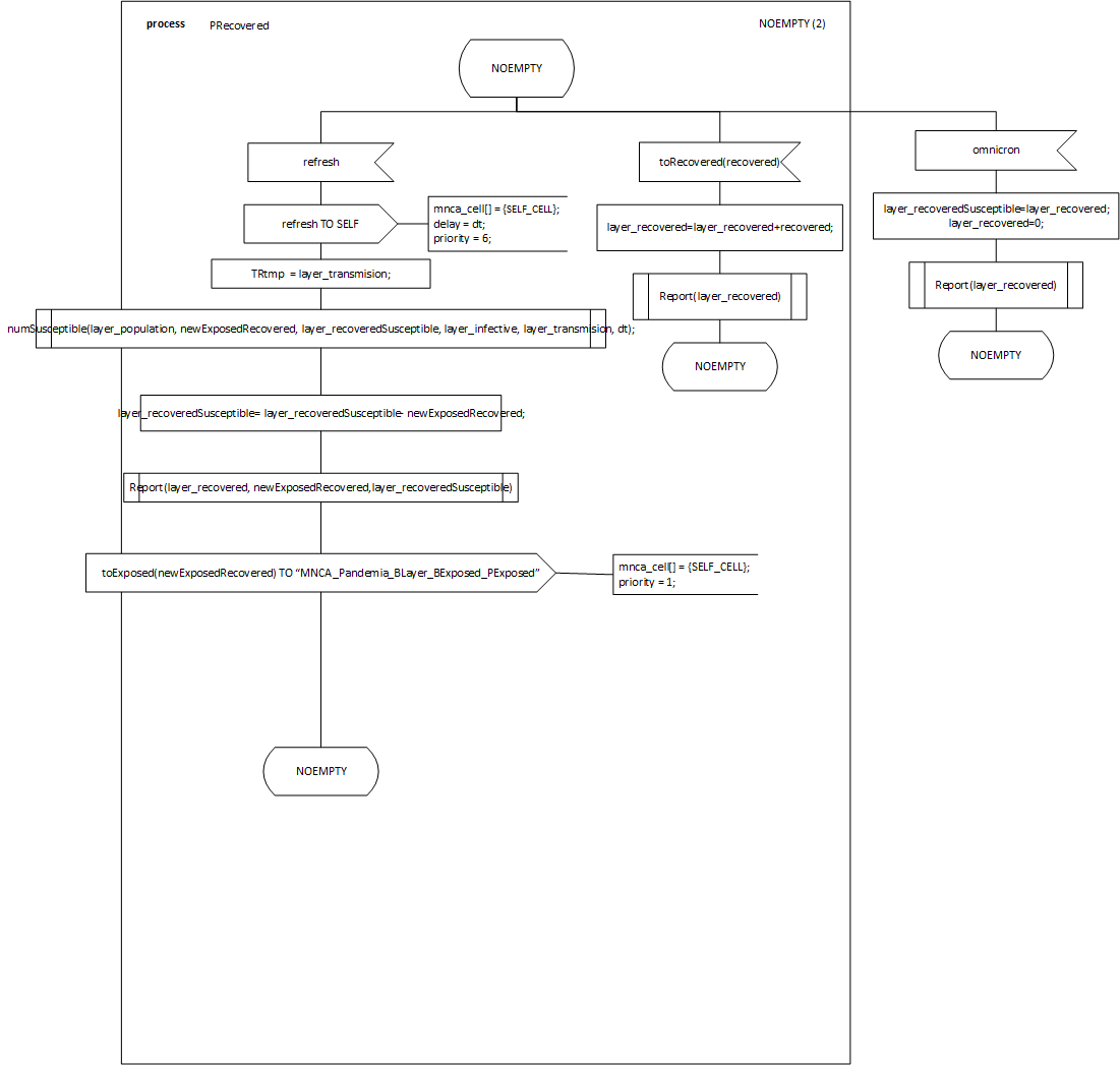
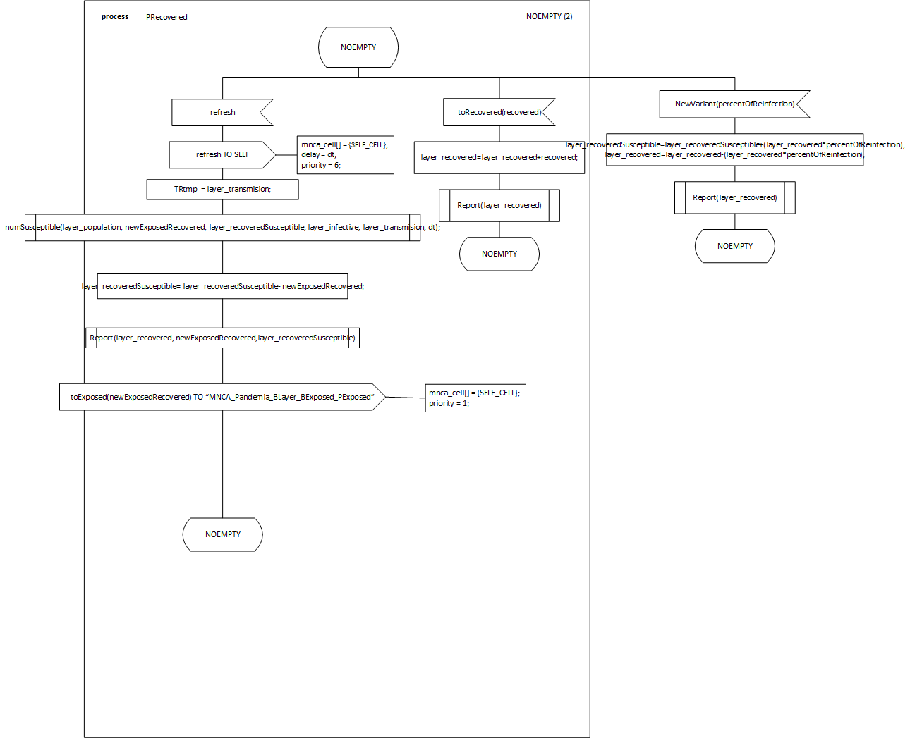
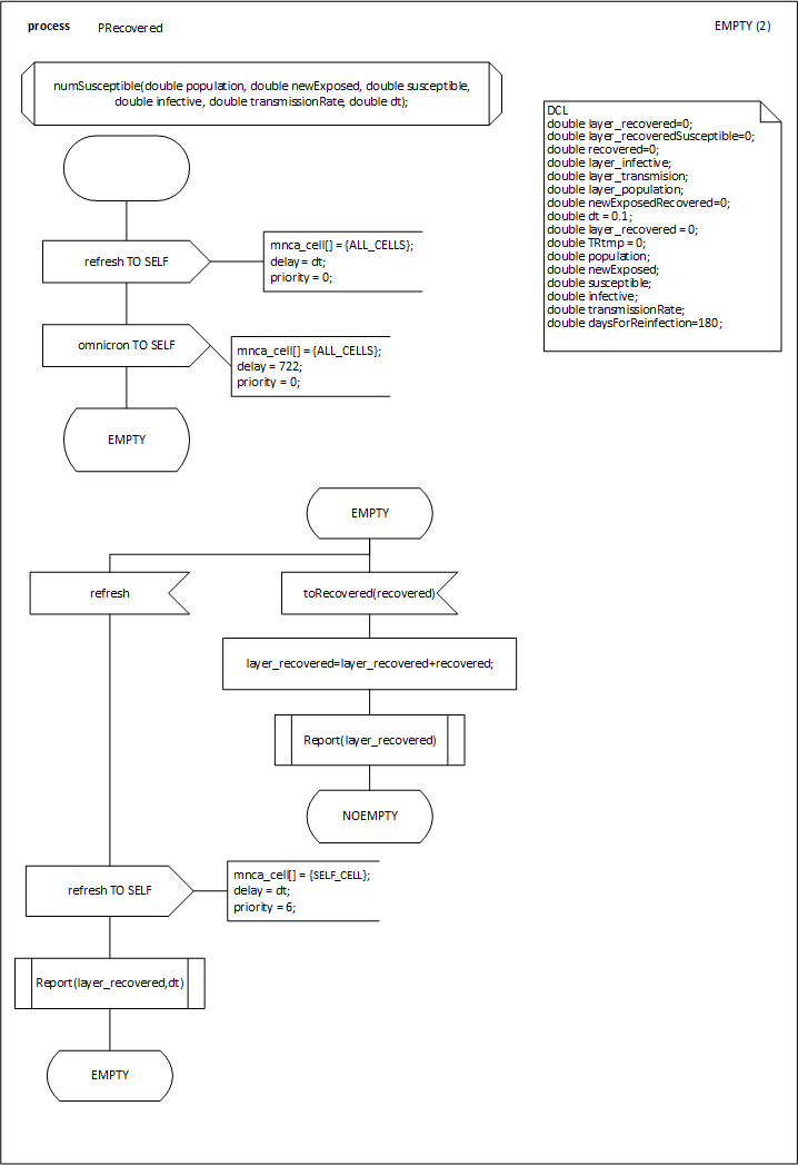
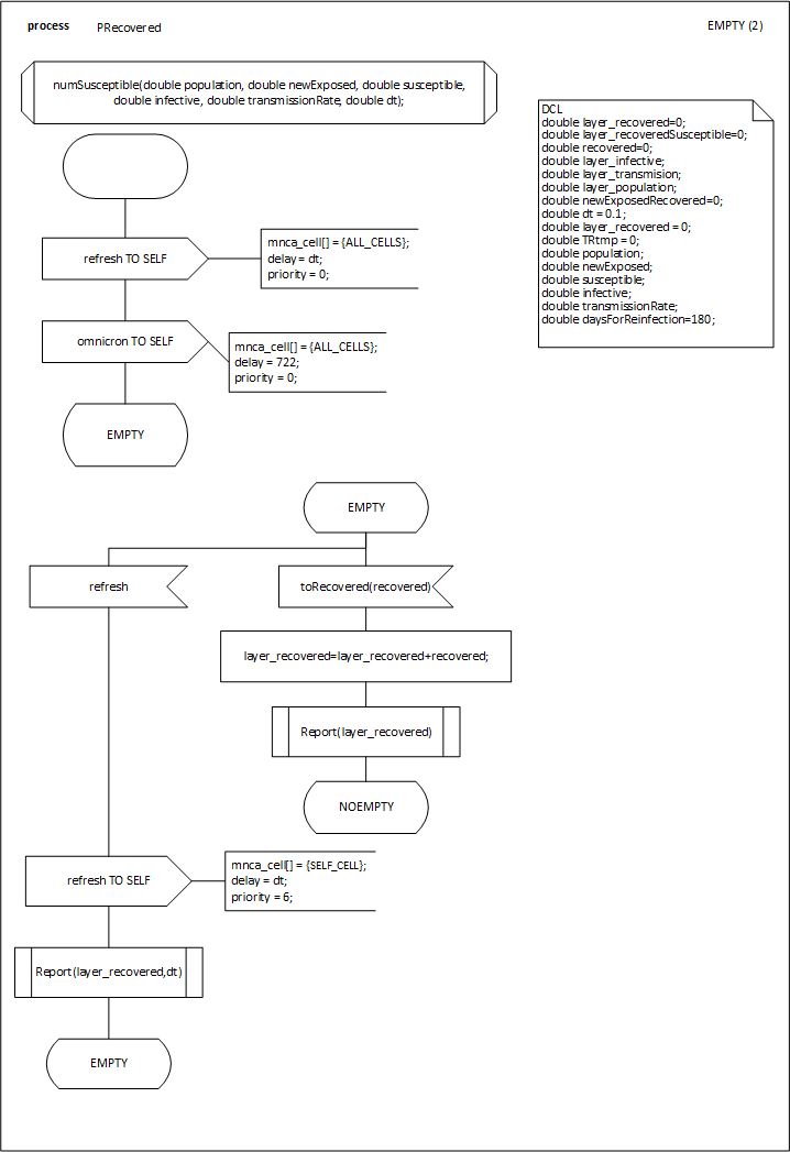
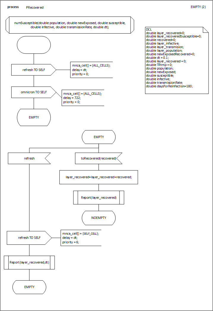
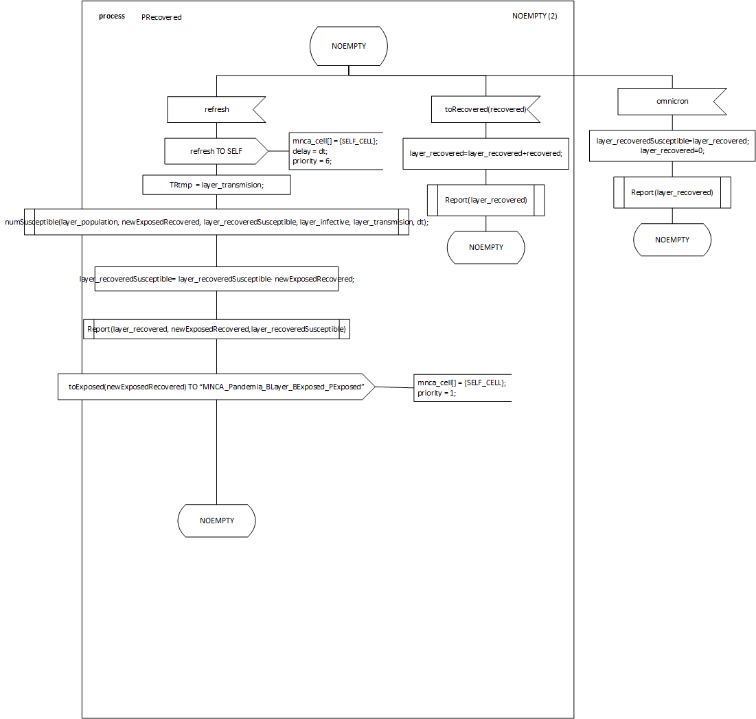
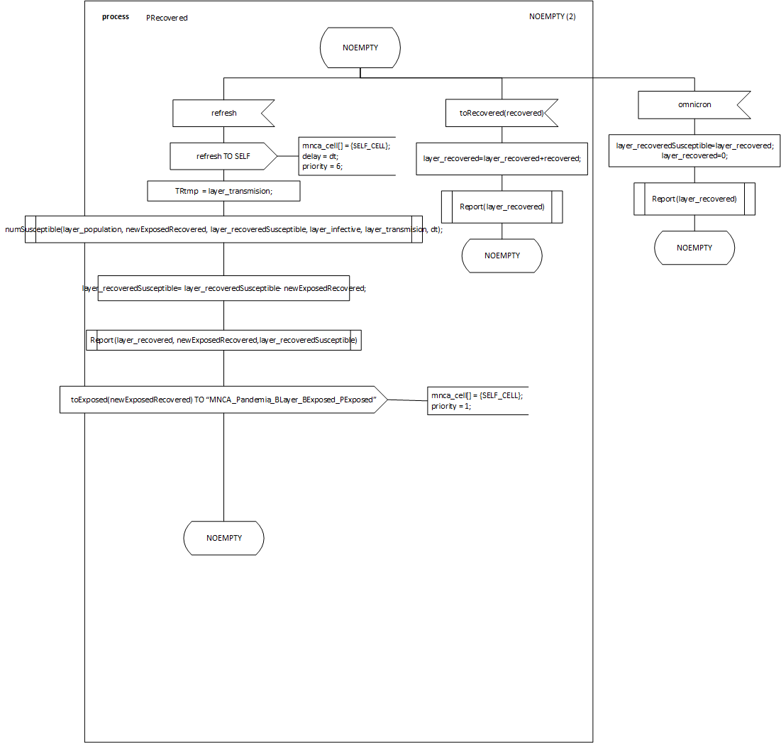
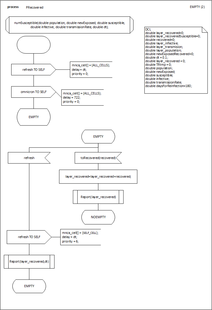
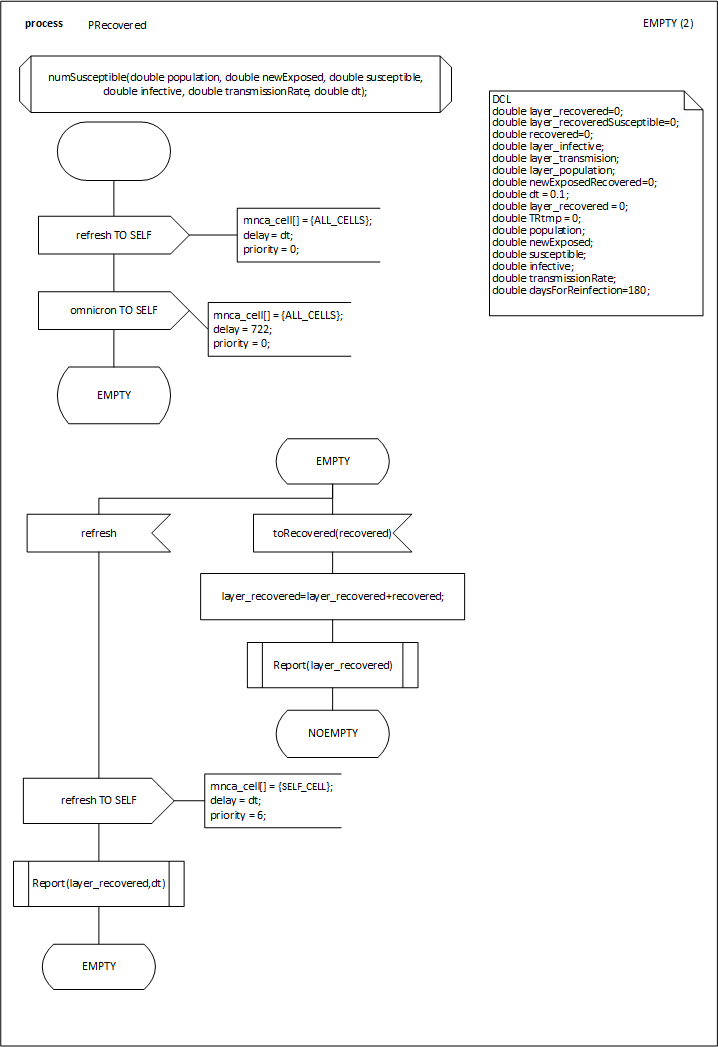
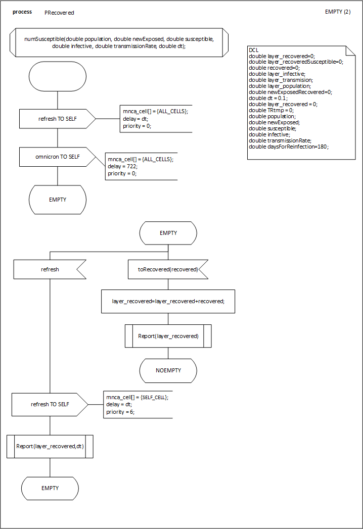
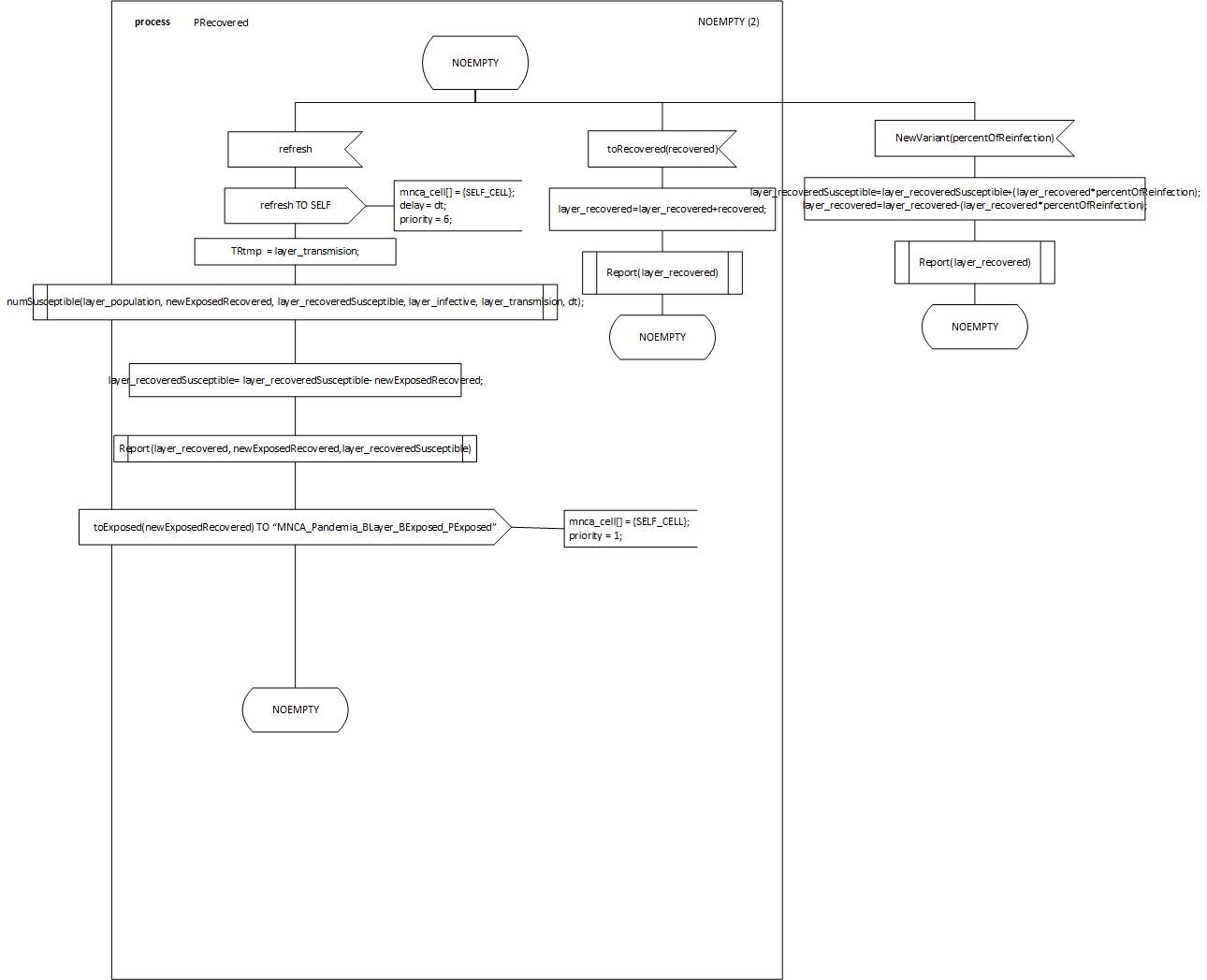
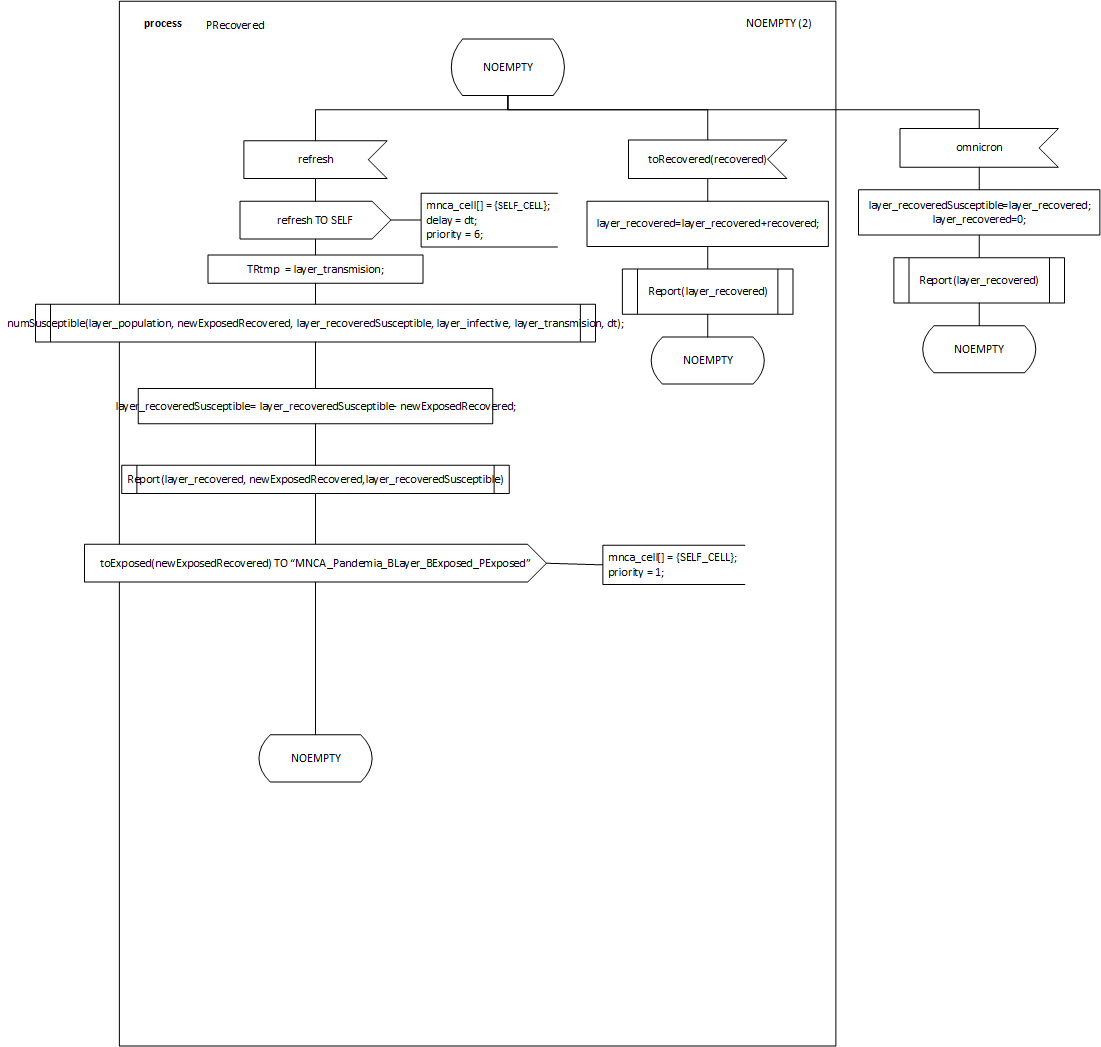
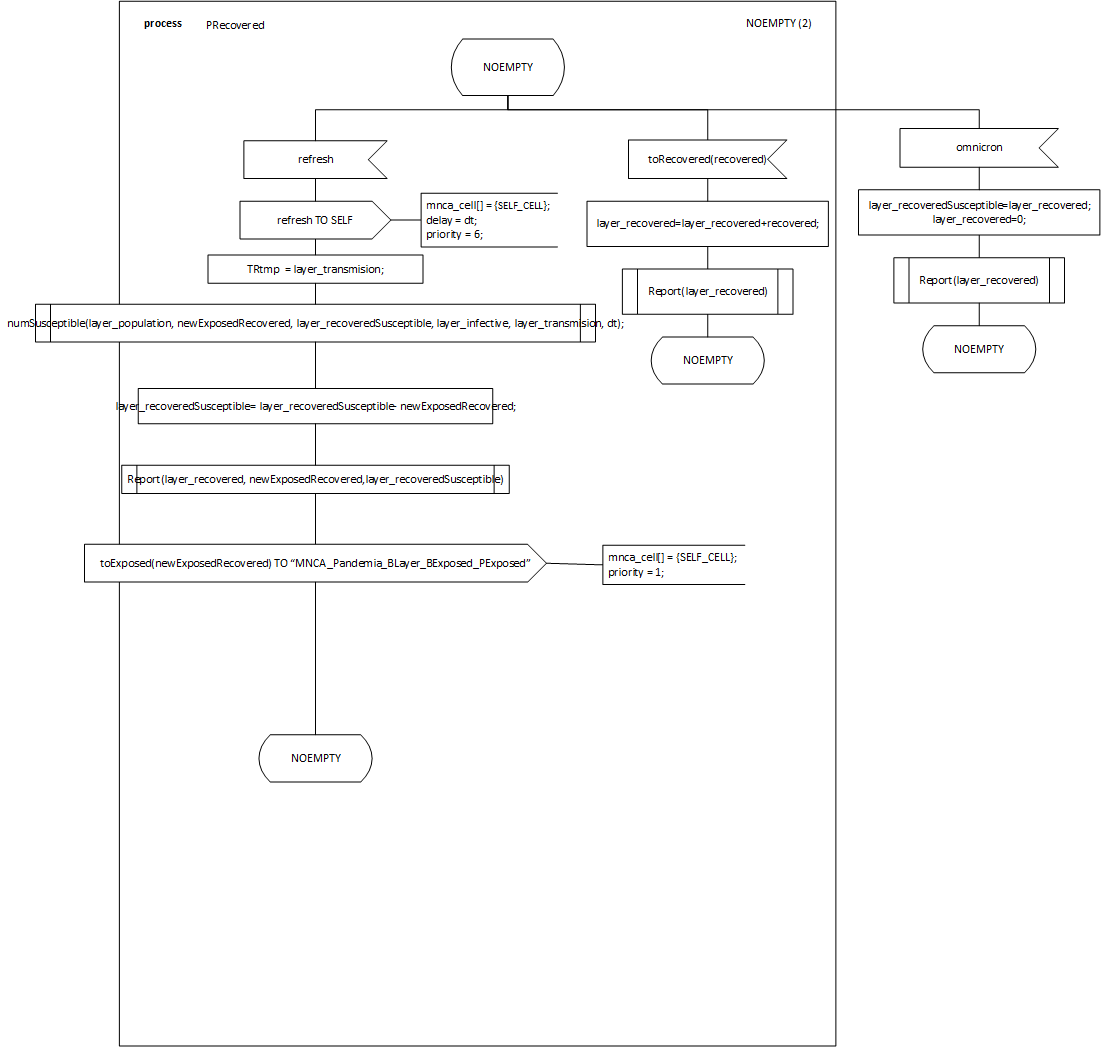
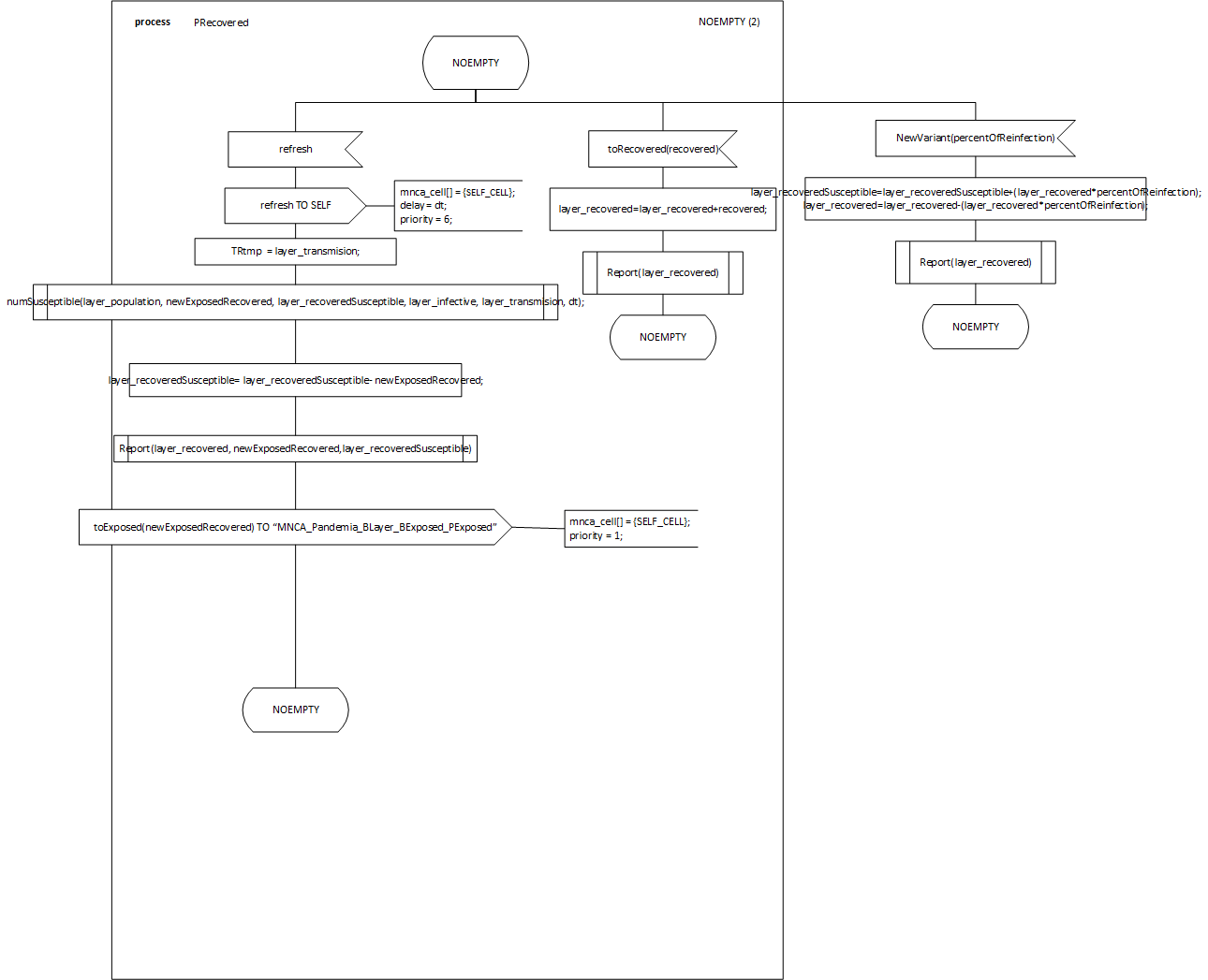
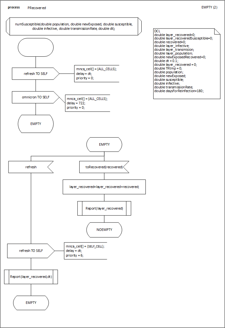
PRecovered.vsdx
- numSusceptible.vsdx
-
PRecovered.vsdx
-
BInfective.vsdx
-
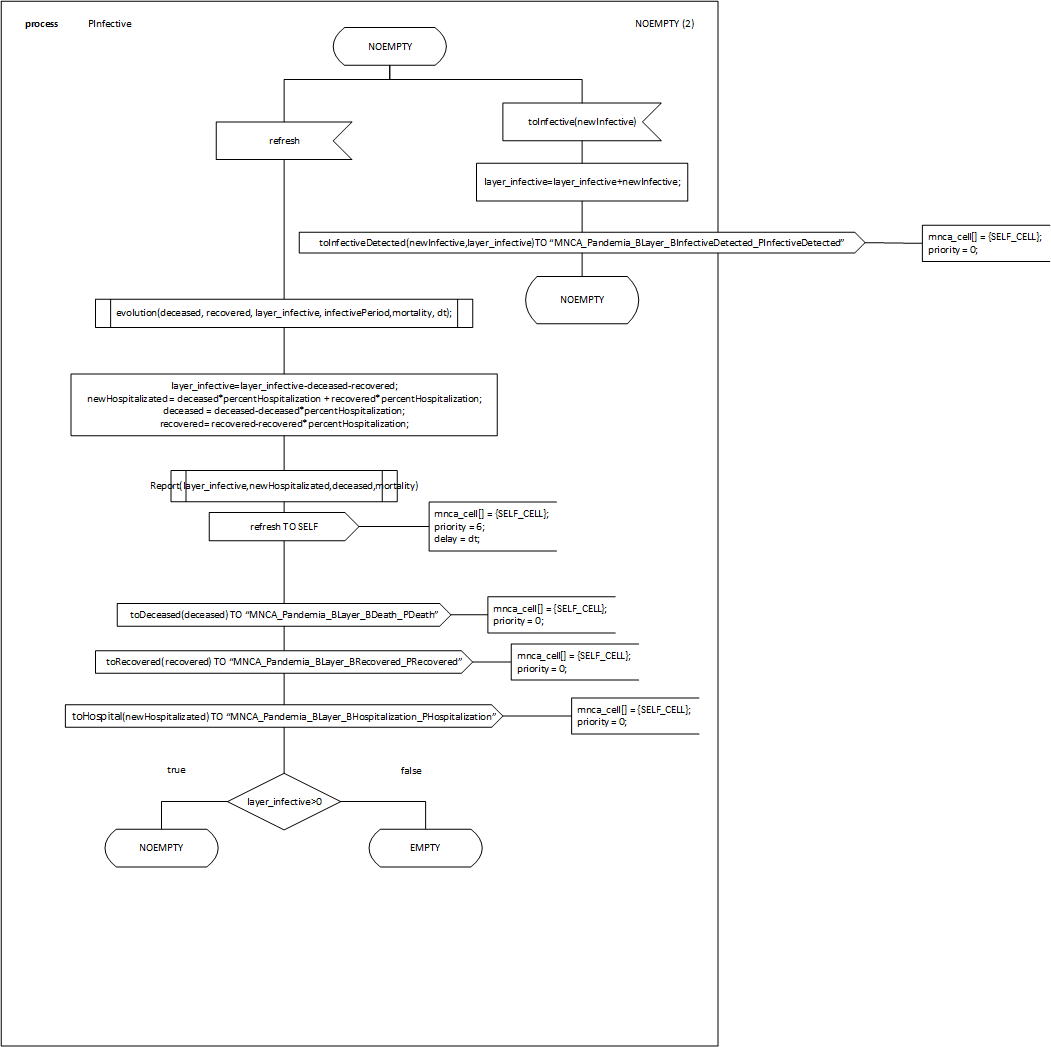
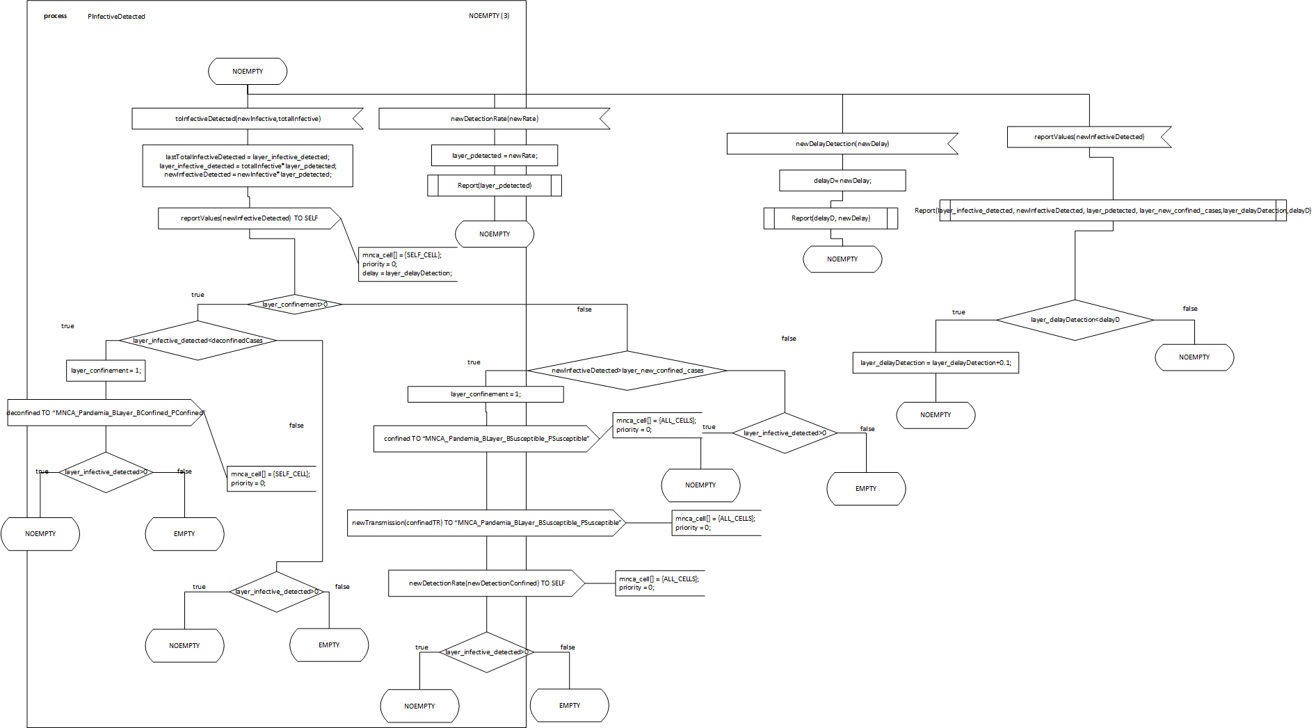
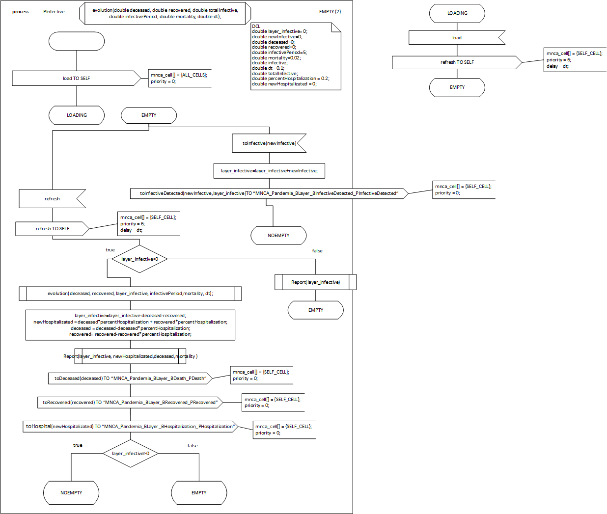
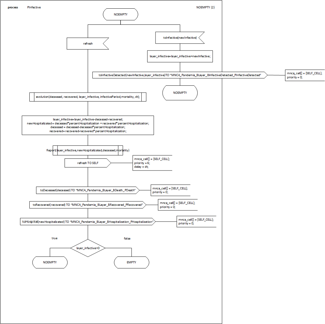
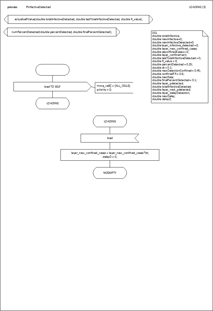
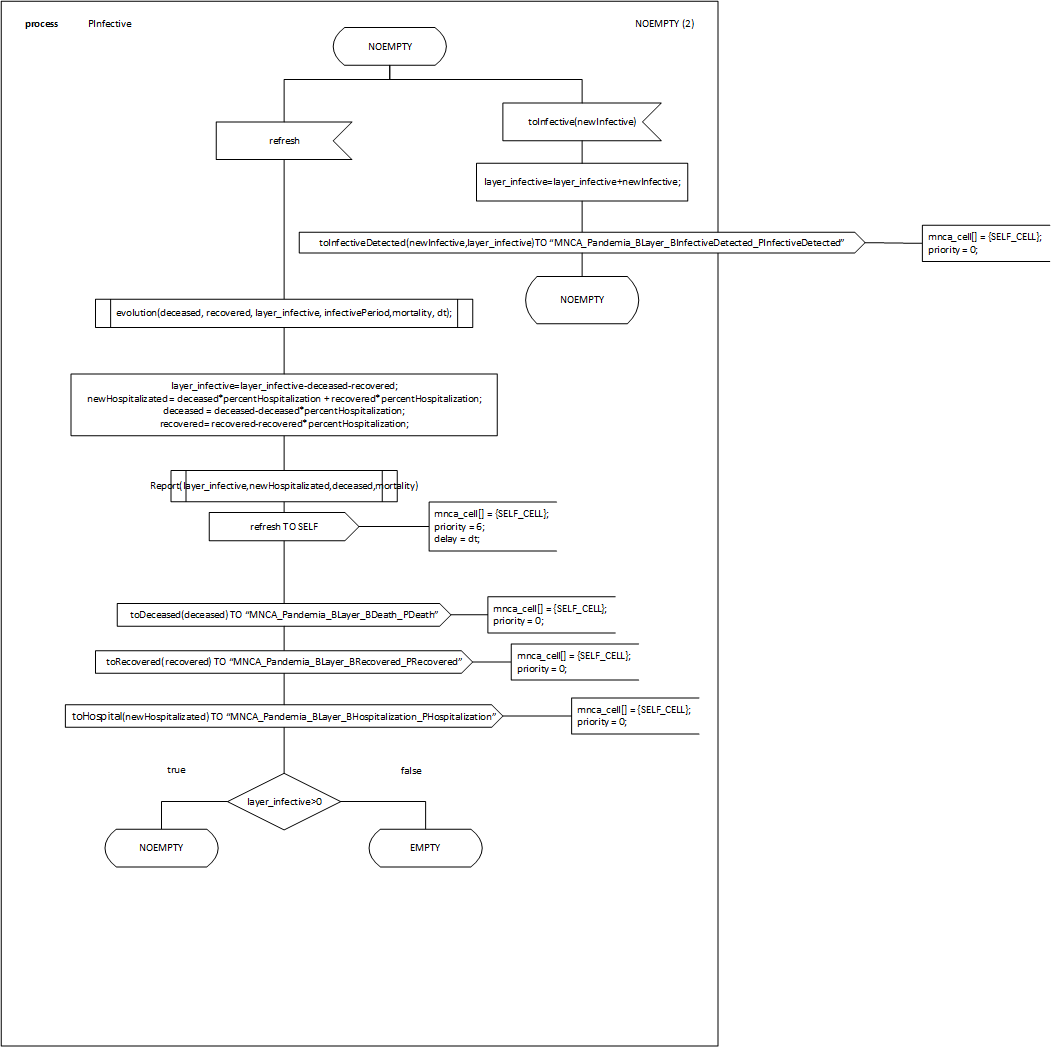
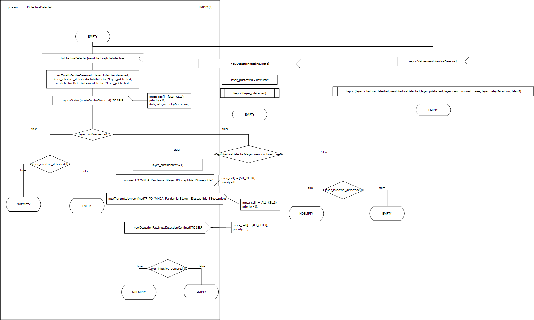
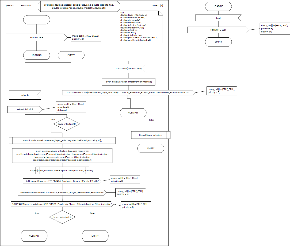
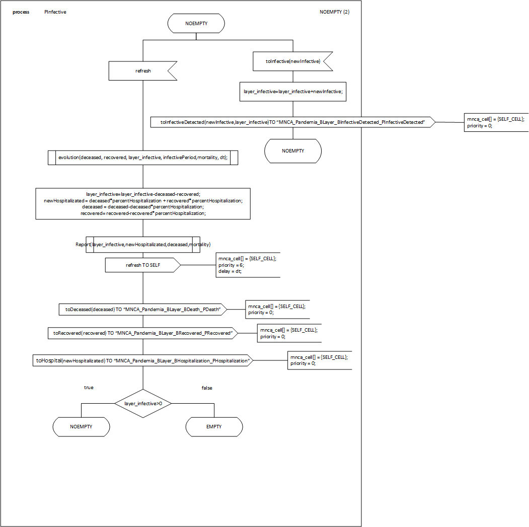
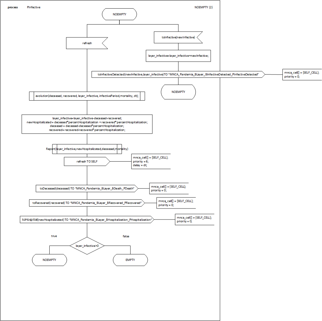
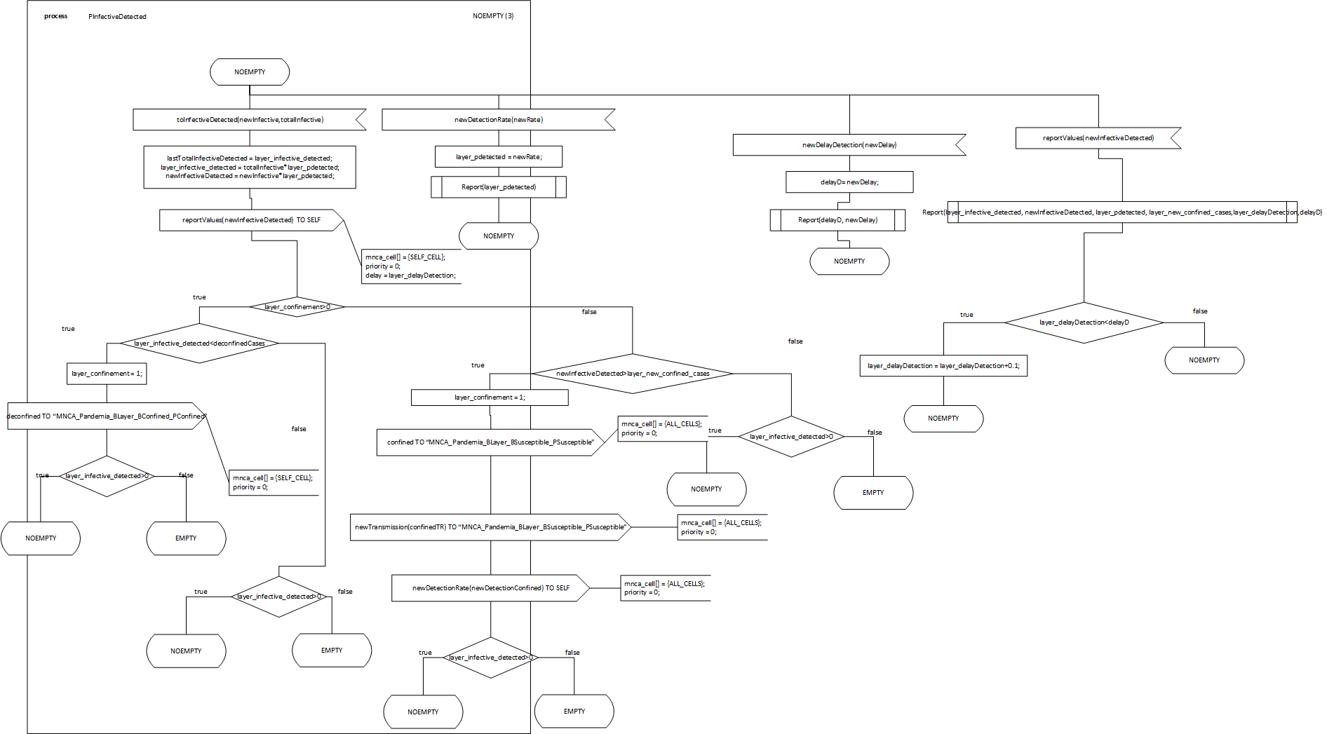
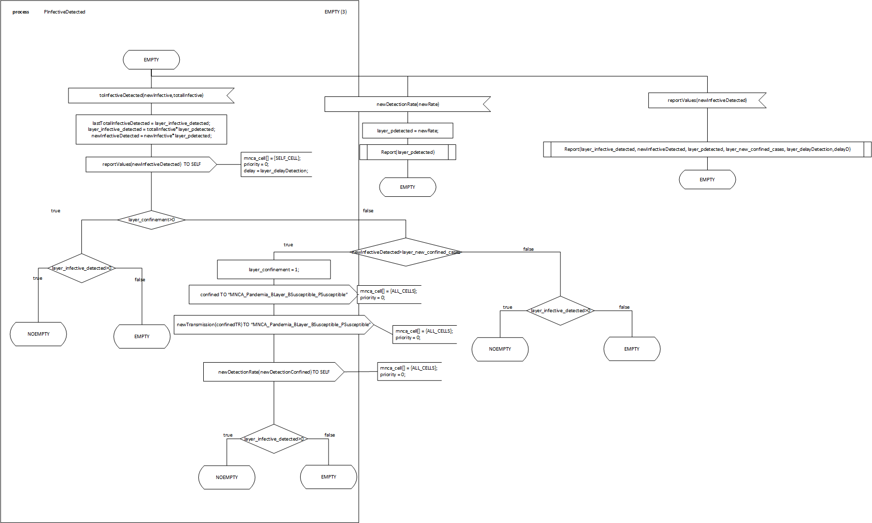
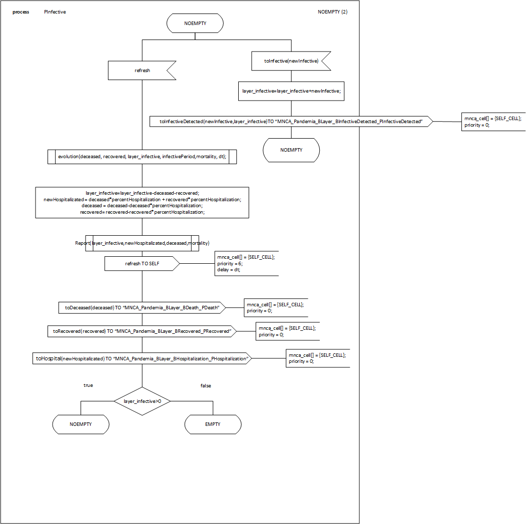
PInfective.vsdx
- evolution.vsdx
-
PInfective.vsdx
-
BConfined.vsdx
-
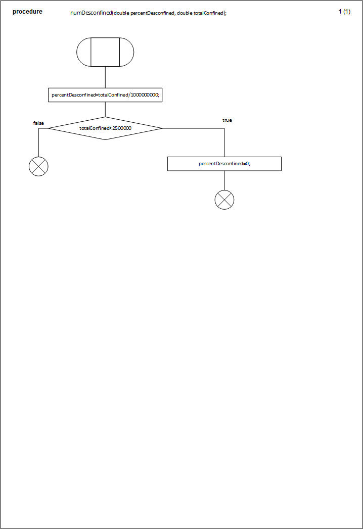
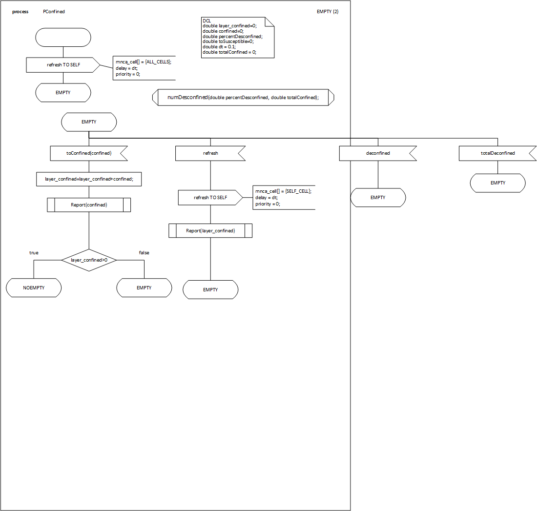
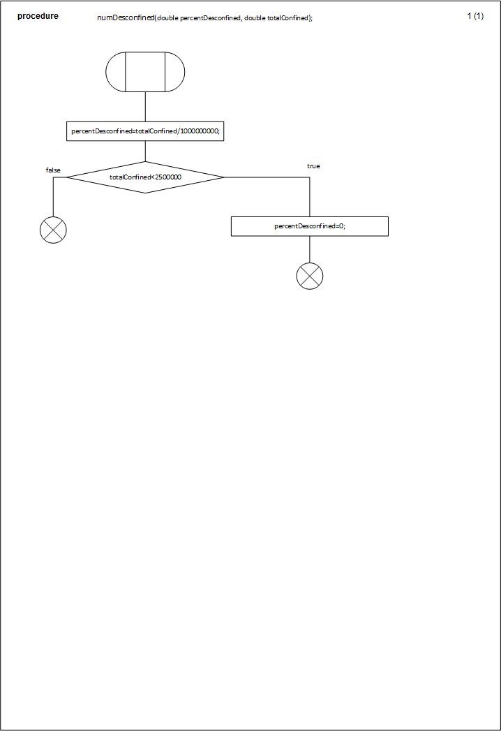
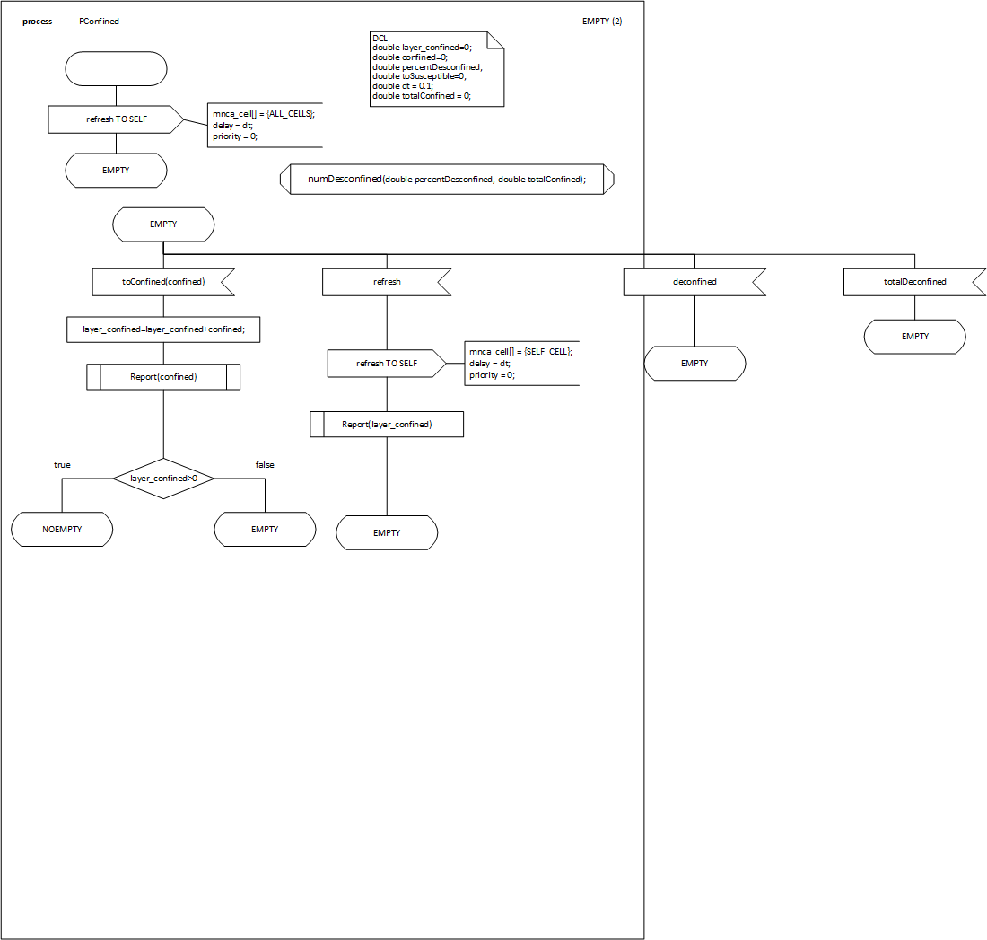
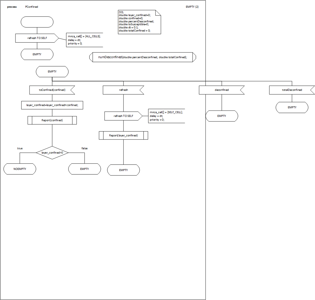
PConfined.vsdx
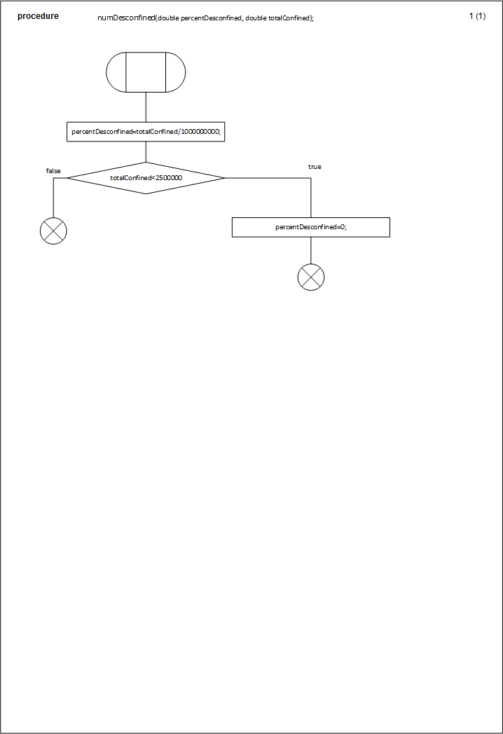
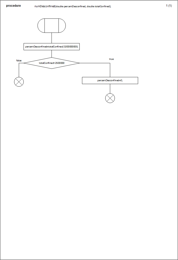
- numDesconfined.vsdx
-
PConfined.vsdx
-
BInfectiveDetected.vsdx
-
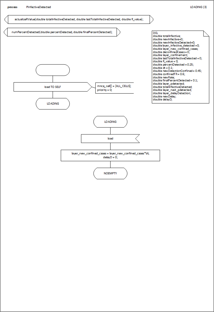
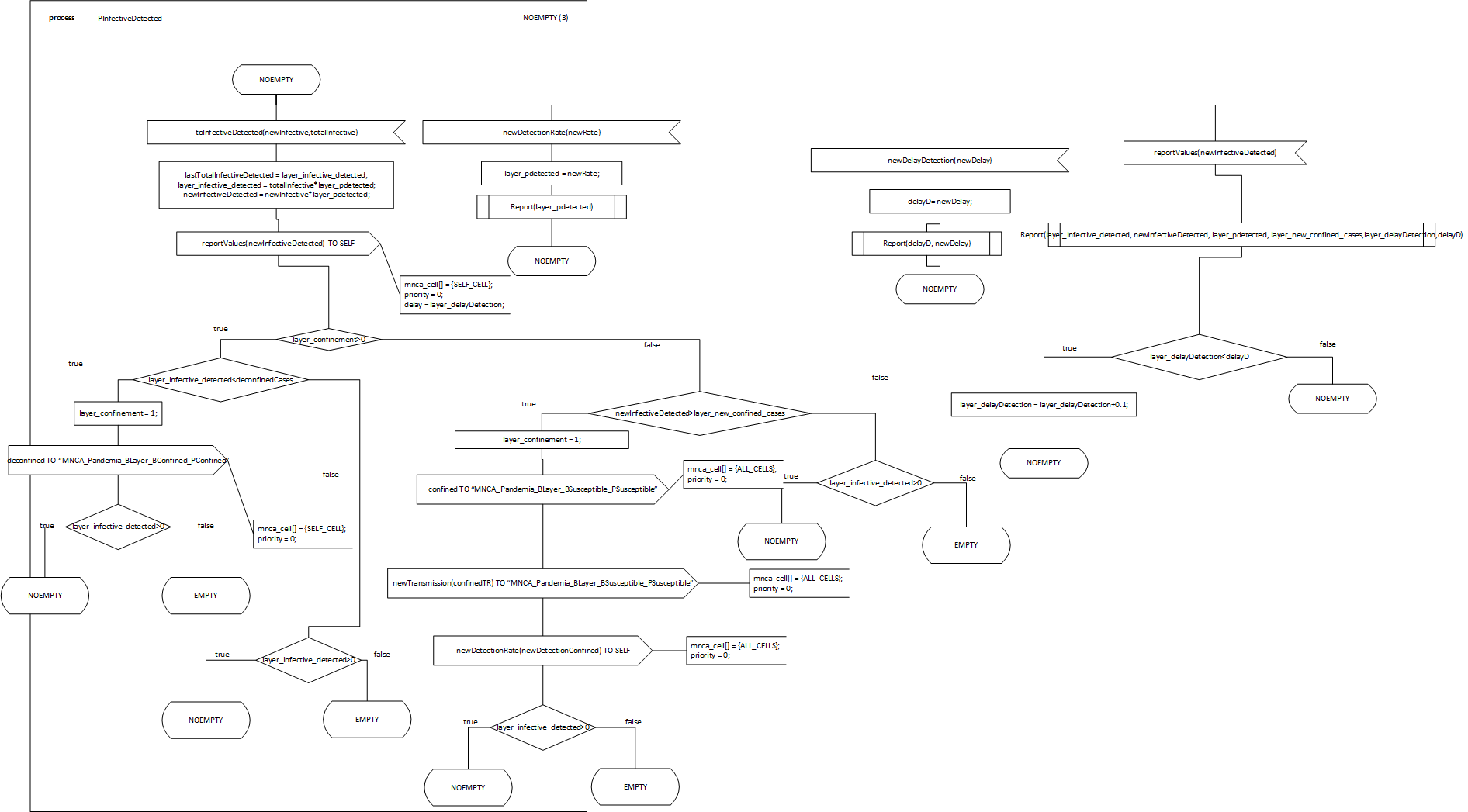
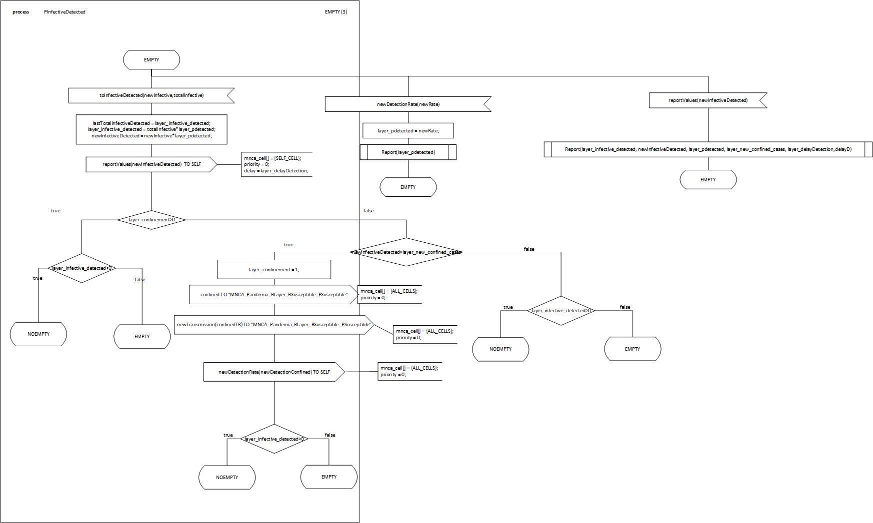
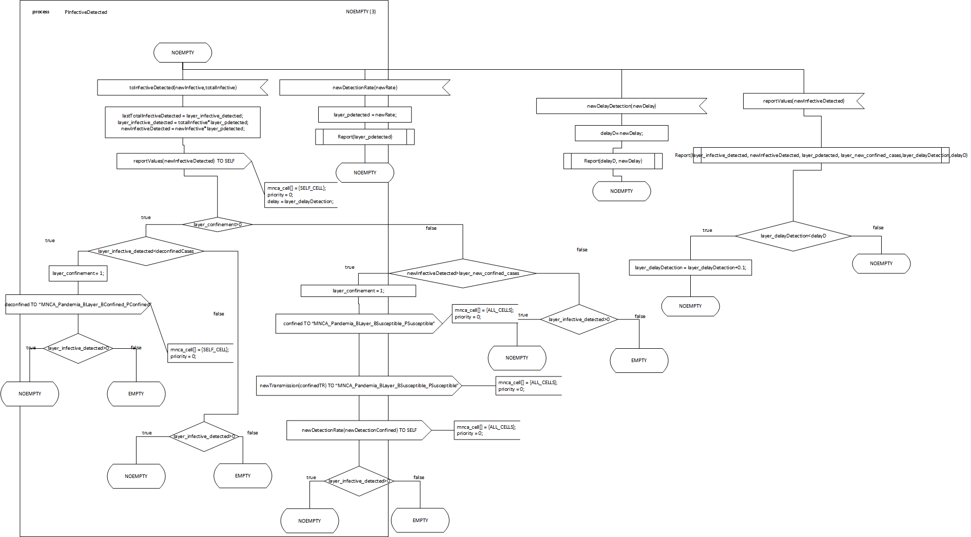
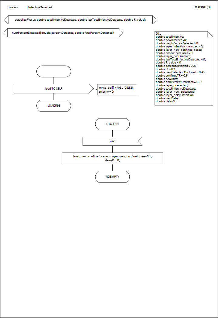
PInfectiveDetected.vsdx
- numPercentDetected.vsdx
- actualizeRValue.vsdx
-
PInfectiveDetected.vsdx
-
BContentionActions.vsdx
- PContentionActions.vsdx
-
BHospitalization.vsdx
-
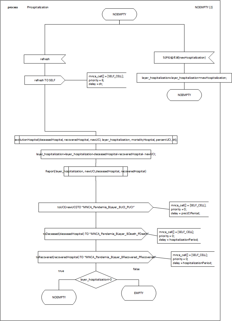
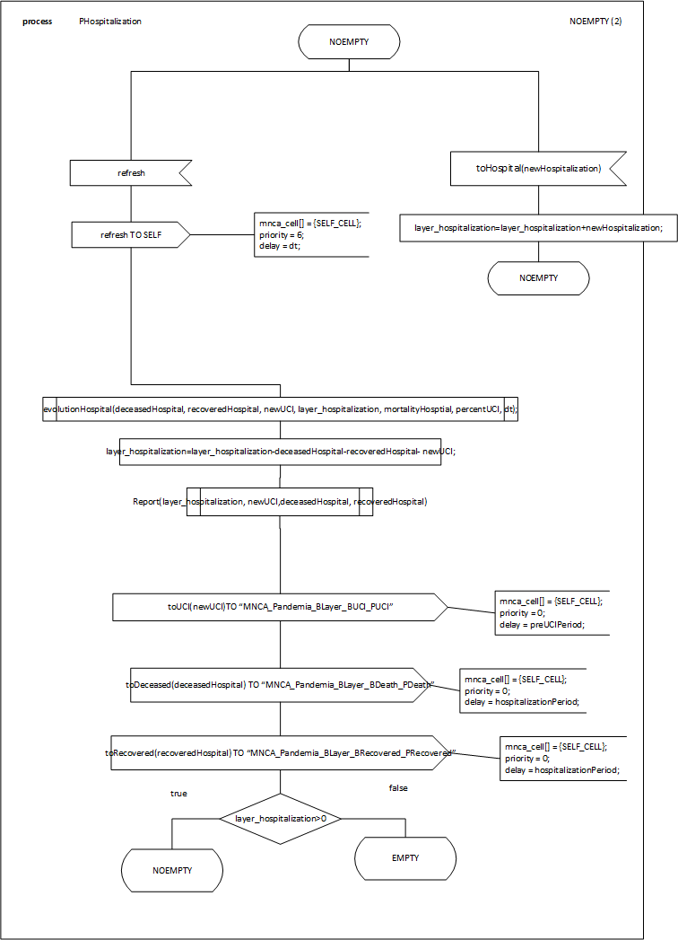
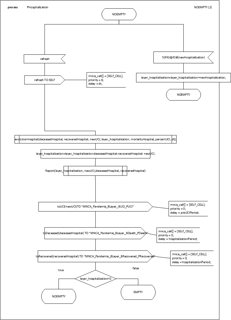
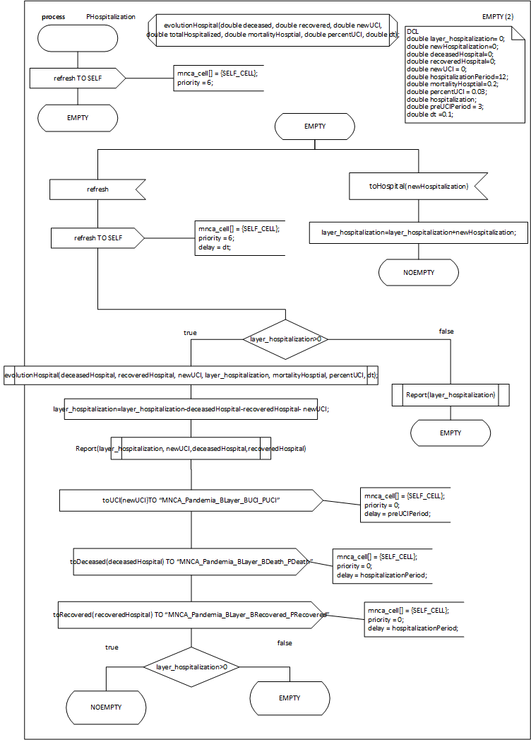
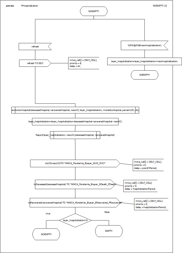
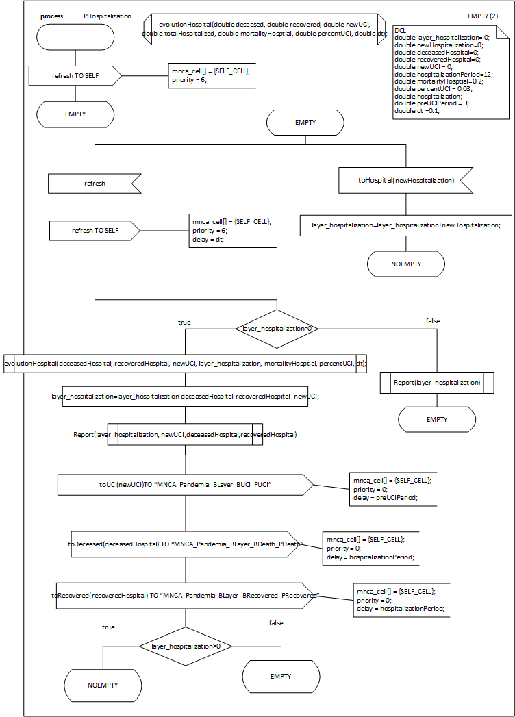
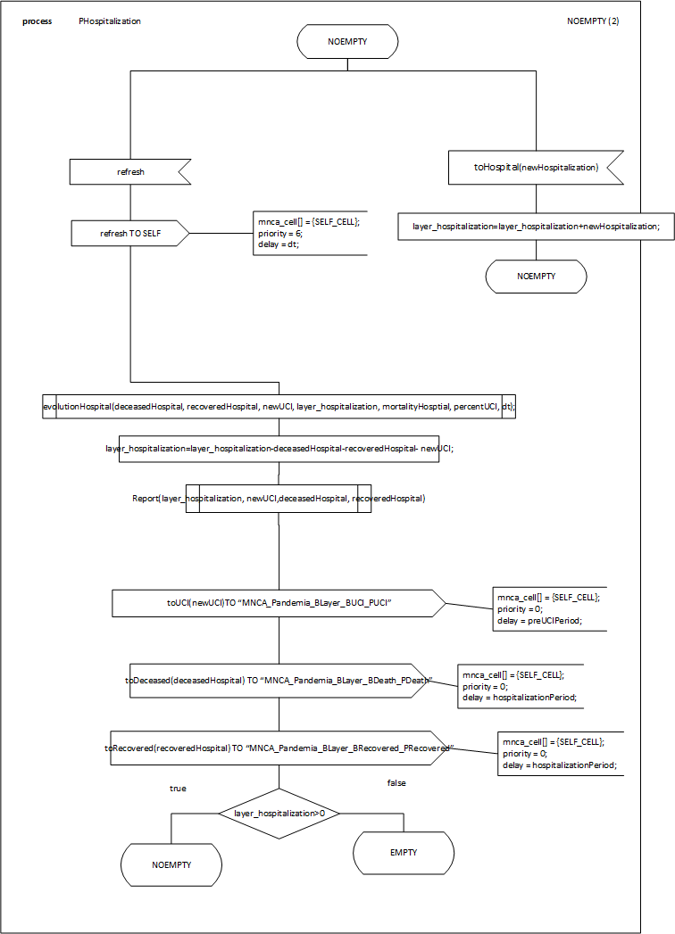
PHospitalization.vsdx
- evolutionHospital.vsdx
-
PHospitalization.vsdx
-
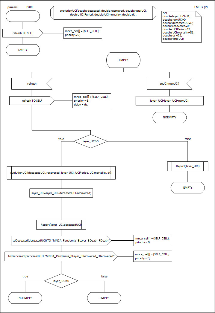
BUCI.vsdx
-
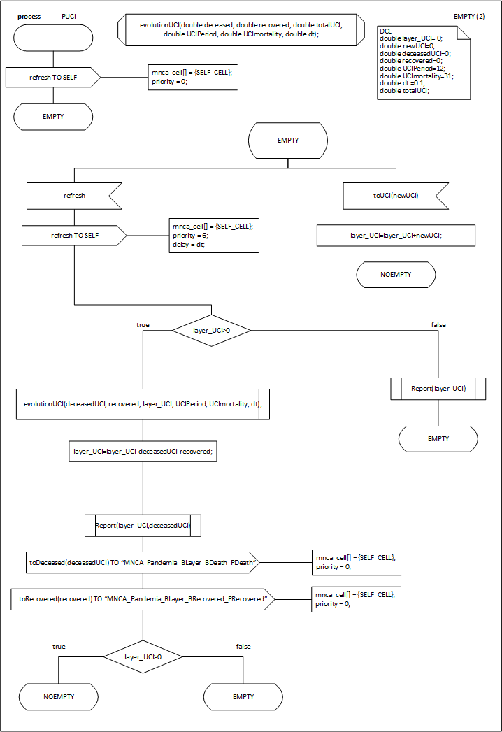
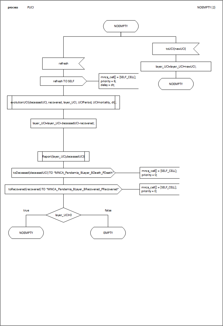
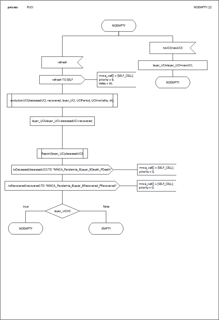
PUCI.vsdx
- evolutionUCI.vsdx
-
PUCI.vsdx
-
BVaccinated.vsdx
-
PVaccinated.vsdx
- numSusceptible.vsdx
-
PVaccinated.vsdx
-
BSusceptible.vsdx
-
BLayer.vsdx
-
MNCA_Pandemia.vsdx
-
Orphand Visio Files
- actualizePDetected.vsdx
- BExposedSuperSpreaders.vsdx
- BInfective - copia.vsdx
- BInfectiveDetected - copia.vsdx
- numSusceptible-SS.vsdx
- PRecovered_old.vsdx
- PSusceptible-SS.vsdx
-
Visio Files with DCLS
- MNCA_Pandemia.vsdx
- PSusceptible.vsdx
- PExposed.vsdx
- PDeath.vsdx
- PRecovered.vsdx
- PInfective.vsdx
- PConfined.vsdx
- PInfectiveDetected.vsdx
- PContentionActions.vsdx
- PHospitalization.vsdx
- PUCI.vsdx
- PVaccinated.vsdx
MNCA_Pandemia.vsdx
| Values | |||
|---|---|---|---|
| Type | Name | Parent | pandemiav2.11_ch1 Edit |
| char* | layer_main | 'Initialize.img' | 'Initialize.img' |
| char* | layer_population | 'Population.img' | 'Population.img' |
| char* | layer_initial_infective | 'Initial_infective.img' | 'Initial_infective.img' |
| char* | layer_infective | 'Infective.img' | 'Infective.img' |
| char* | layer_susceptible | 'Susceptible.img' | 'Susceptible.img' |
| char* | layer_exposed | 'Exposed.img' | 'Exposed.img' |
| char* | layer_recovered | 'Recovered.img' | 'Recovered.img' |
| char* | layer_deceased | 'Deceased.img' | 'Deceased.img' |
| char* | layer_confined | 'Confined.img' | 'Confined.img' |
| char* | layer_new_exposed | 'New_exposed.img' | 'New_exposed.img' |
| char* | layer_new_infective | 'New_infective.img' | 'New_infective.img' |
| char* | layer_infective_detected | 'Infective_detected.img' | 'Infective_detected.img' |
| char* | layer_transmision | 'Transmision.img' | 'Transmision.img' |
| char* | layer_pdetected | 'pDetected.img' | 'pDetected.img' |
| char* | layer_next_pdetected | 'Next_pDetected.img' | 'Next_pDetected.img' |
| char* | layer_confinement | 'Confinement.img' | 'Confinement.img' |
| char* | layer_new_confined_cases | 'New_confined_cases.img' | 'New_confined_cases.img' |
| char* | layer_UCI | 'UCI.img' | 'UCI.img' |
| char* | layer_hospitalization | 'Hospitalization.img' | 'Hospitalization.img' |
| char* | layer_delayDetection | 'DelayDetection.img' | 'DelayDetection.img' |
| char* | layer_totalFirstVaccinated | 'TotalFirstVaccinated.img' | 'TotalFirstVaccinated.img' |
| char* | layer_totalSecondVaccinated | 'TotalSecondVaccinated.img' | 'TotalSecondVaccinated.img' |
| char* | layer_totalExpiredVaccinated | 'TotalExpiredVaccinated.img' | 'TotalExpiredVaccinated.img' |
| char* | layer_conductual | 'Conductual.img' | 'Conductual.img' |
| char* | layer_recoveredSusceptible | 'RecoveredSusceptible.img' | 'RecoveredSusceptible.img' |
PSusceptible.vsdx
| Values | |||
|---|---|---|---|
| Type | Name | Parent | pandemiav2.11_ch1 Edit |
| double | layer_population | ||
| double | layer_susceptible | ||
| double | layer_initial_infective | ||
| double | layer_infective | ||
| double | layer_transmision | ||
| double | recovered | 0 | 0 |
| double | deceased | 0 | 0 |
| double | newRate | ||
| double | newExposed | 0 | 0 |
| double | newInfective | 1 | 1 |
| double | infective | 0 | 0 |
| double | dt | 0.1 | 0.1 |
| double | confinedPercent | 0.3 | 0.3 |
| double | confinement | 1 | 1 |
| double | newConfined | 0 | 0 |
| double | percentDesconfined | ||
| double | totalPopulation | ||
| double | susceptible | ||
| double | population | ||
| double | transmissionRate | ||
| double | initial_infective | 1 | 1 |
| double | first_infective | 0 | 0 |
| double | vaccinatedByDay | 0 | 0 |
| double | newVaccinatedByDay | ||
| double | newVaccinated | ||
| double | newConductual | ||
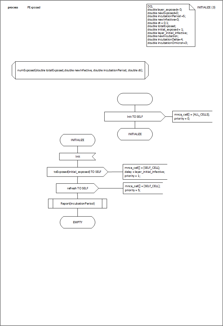
PExposed.vsdx
| Values | |||
|---|---|---|---|
| Type | Name | Parent | pandemiav2.11_ch1 Edit |
| double | layer_exposed | 0 | 0 |
| double | newExposed | 0 | 0 |
| double | incubationPeriod | 5 | 1 |
| double | newInfective | 0 | 0 |
| double | dt | 0.1 | 0.1 |
| double | totalExposed | ||
| double | initial_exposed | 1 | 1 |
| double | layer_initial_infective | ||
| double | newIncubation | ||
| double | incubationDelta | 4 | 4 |
| double | incubationOmicron | 3 | 3 |
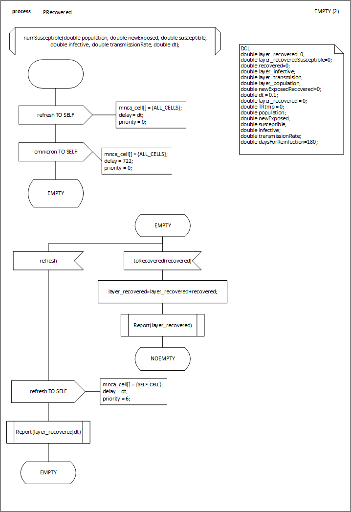
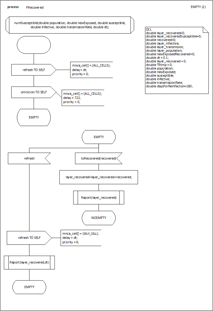
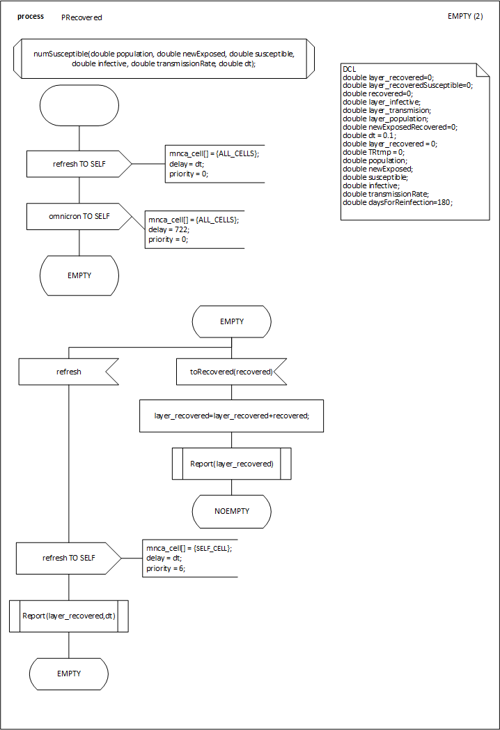
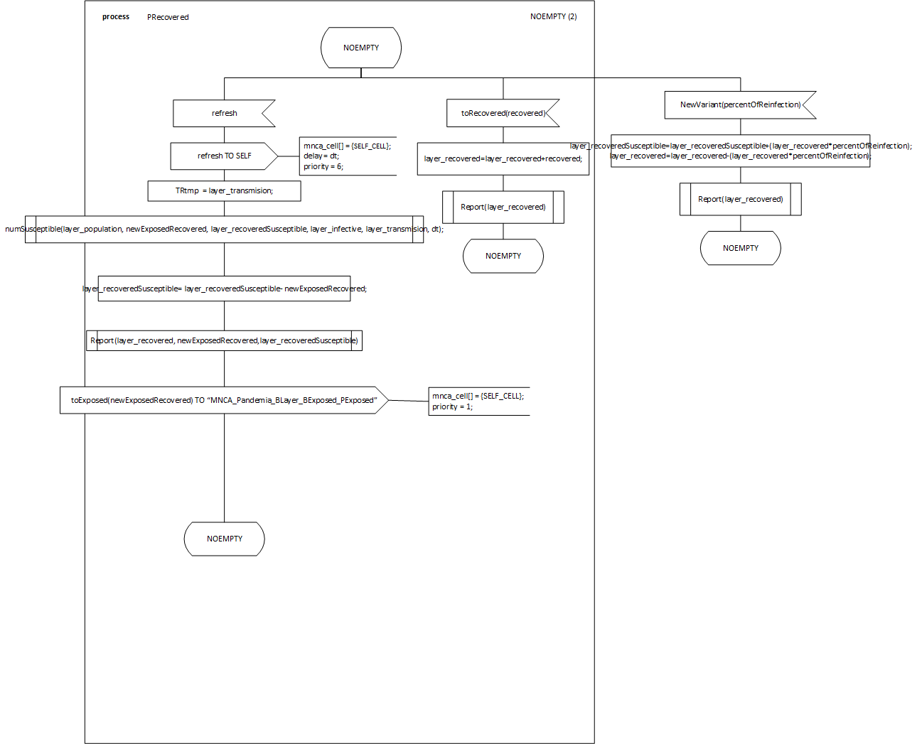
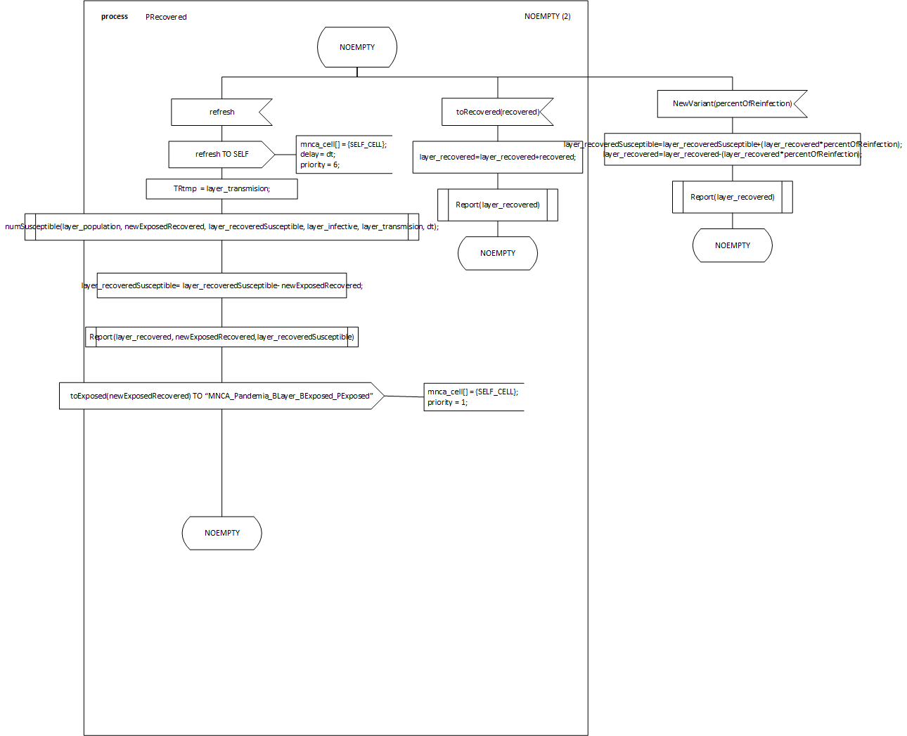
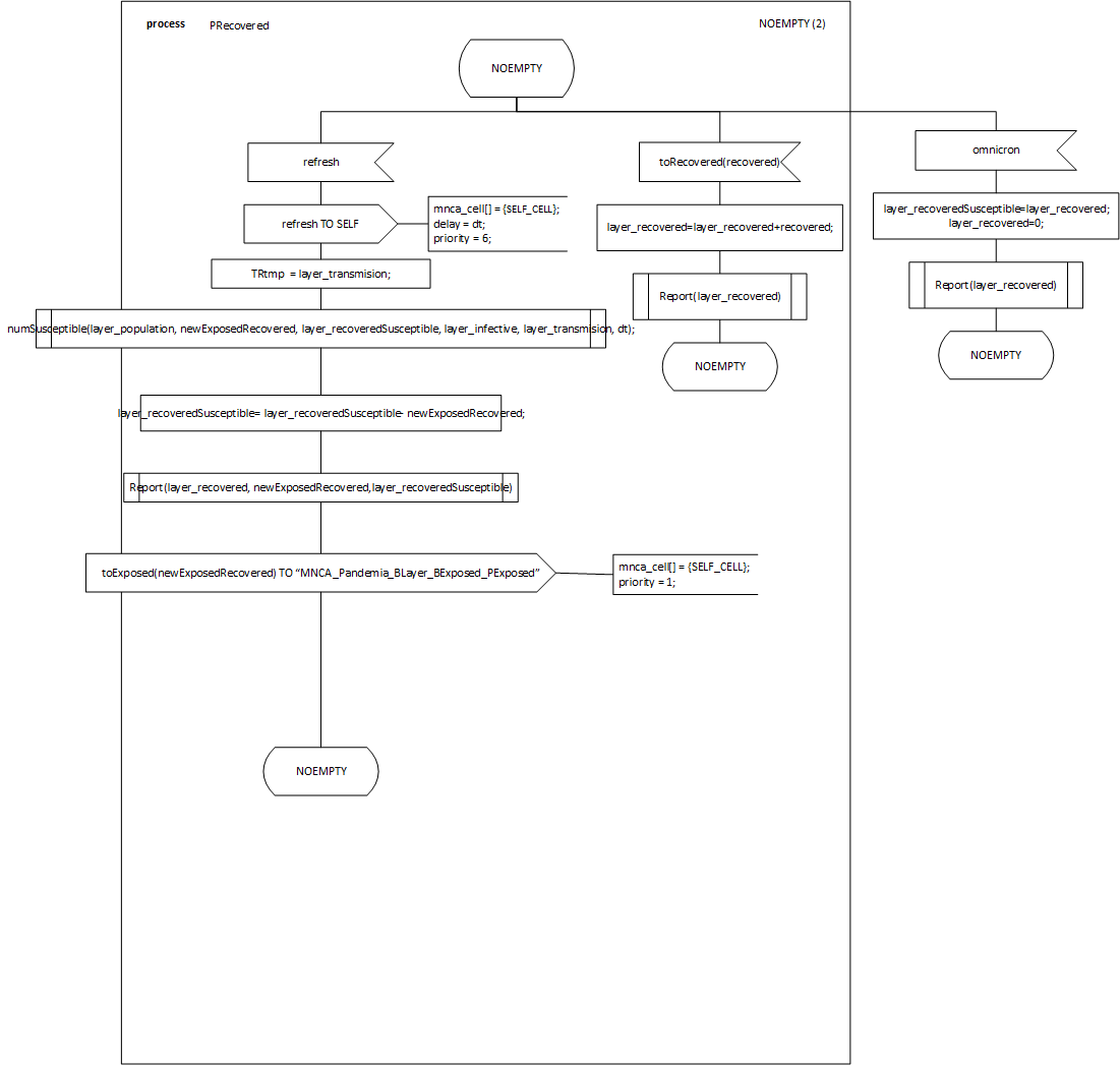
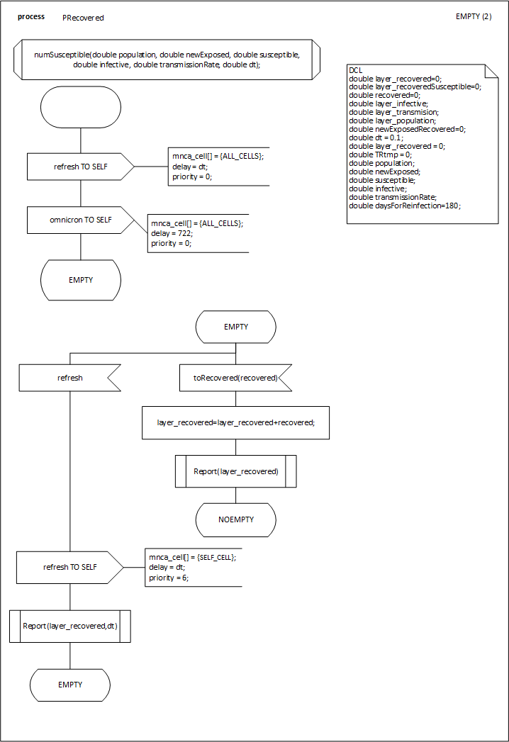
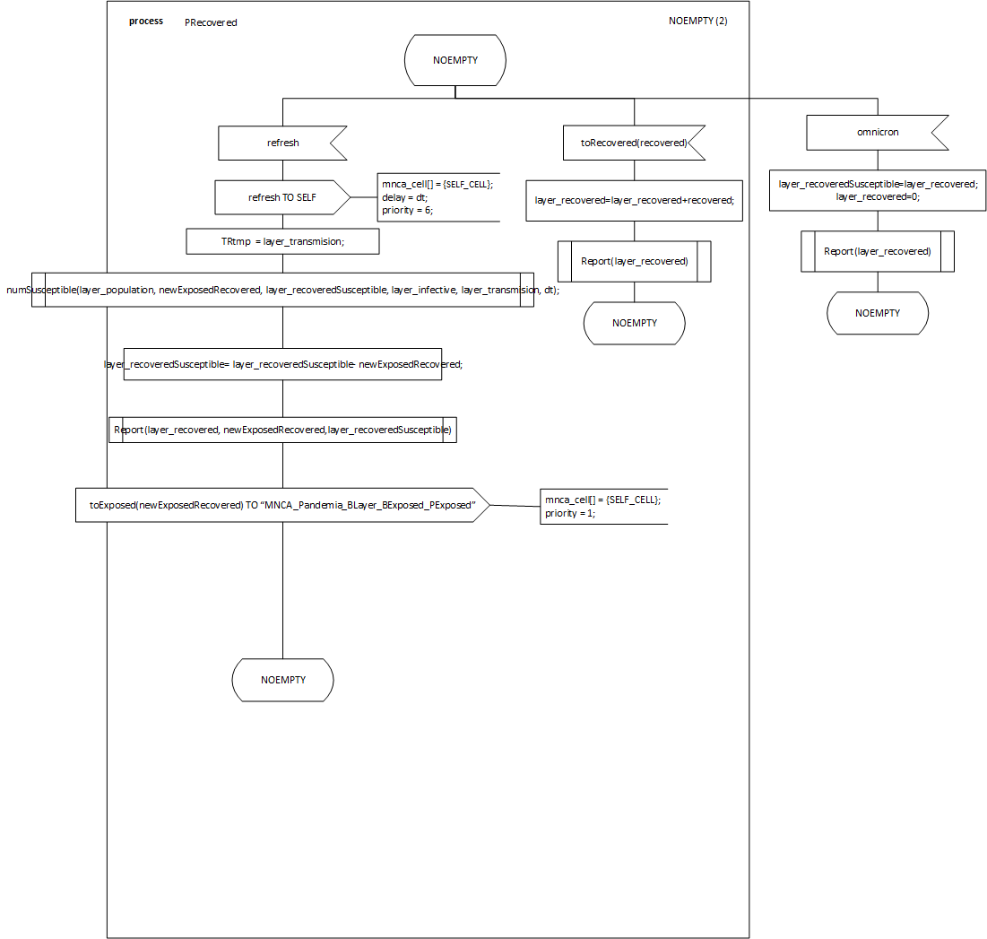
PRecovered.vsdx
| Values | |||
|---|---|---|---|
| Type | Name | Parent | pandemiav2.11_ch1 Edit |
| double | layer_recovered | 0 | 0 |
| double | layer_recoveredSusceptible | 0 | 0 |
| double | recovered | 0 | 0 |
| double | layer_infective | ||
| double | layer_transmision | ||
| double | layer_population | ||
| double | newExposedRecovered | 0 | 0 |
| double | dt | 0.1 | 0.1 |
| double | layer_recovered | 0 | 0 |
| double | TRtmp | 0 | 0 |
| double | population | ||
| double | newExposed | ||
| double | susceptible | ||
| double | infective | ||
| double | transmissionRate | ||
| double | daysForReinfection | 180 | 180 |
| double | percentOfReinfection | 1 | 1 |
| double | percentOfReinfectionBA | 1 | 1 |
| double | percentOfReinfectionBB1 | 0.004 | 0.004 |
| double | percentOfReinfectionBB2 | 0.014 | 0.014 |
| double | percentOfReinfectionBB3 | 0.04 | 0.04 |
| double | percentOfReinfectionBB4 | 0.06 | 0.06 |
| double | percentOfReinfectionBB5 | 0.06 | 0.06 |
| double | percentOfReinfectionBB6 | 0.03 | 0.03 |
| double | percentOfReinfectionBB7 | 0.006 | 0.006 |
| double | percentOfReinfectionBB8 | 0.0006 | 0.0006 |
| double | percentOfReinfectionBA4 | 0.05 | 0.05 |
| double | percentOfReinfection4onada | 0.021 | 0.021 |
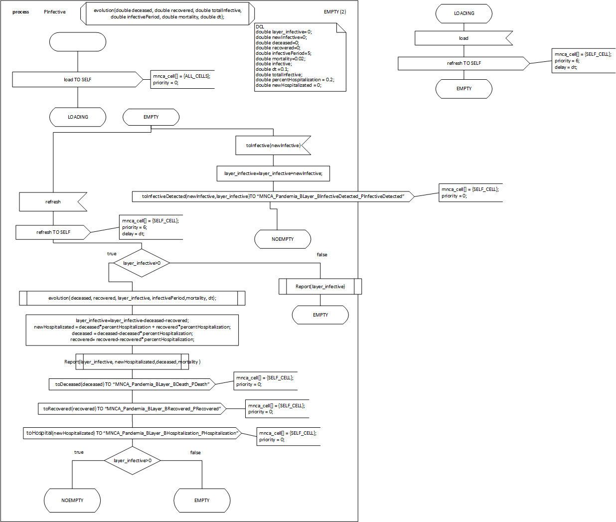
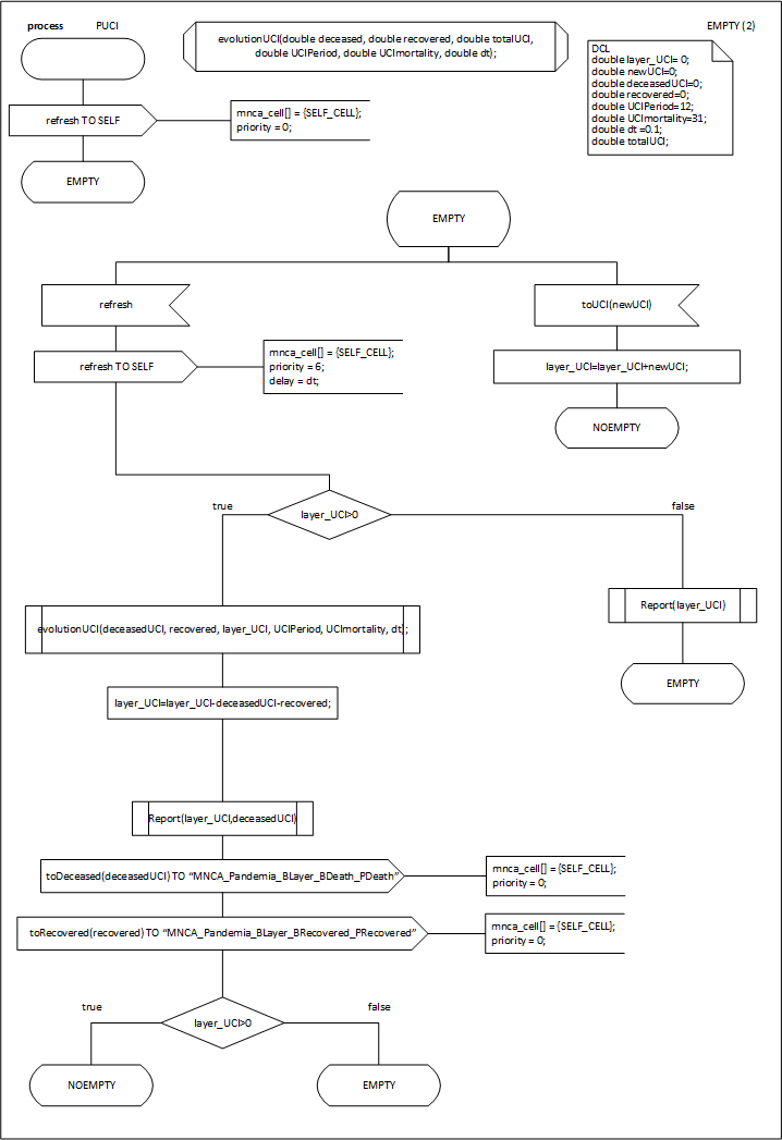
PInfective.vsdx
| Values | |||
|---|---|---|---|
| Type | Name | Parent | pandemiav2.11_ch1 Edit |
| double | layer_infective | 0 | 0 |
| double | newInfective | 0 | 0 |
| double | deceased | 0 | 0 |
| double | recovered | 0 | 0 |
| double | infectivePeriod | 5 | 5 |
| double | mortality | 0.02 | 0.02 |
| double | infective | ||
| double | dt | 0.1 | 0.1 |
| double | totalInfective | ||
| double | percentHospitalization | 0.2 | 0.2 |
| double | newHospitalizated | 0 | 0 |
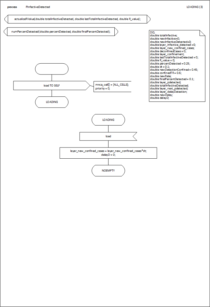
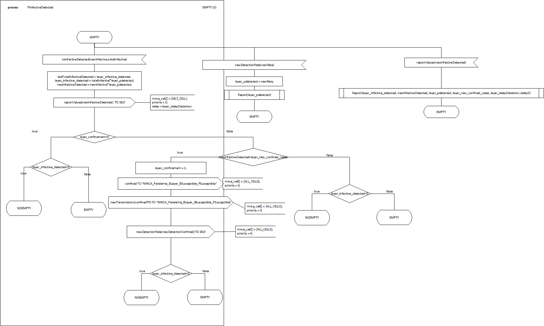
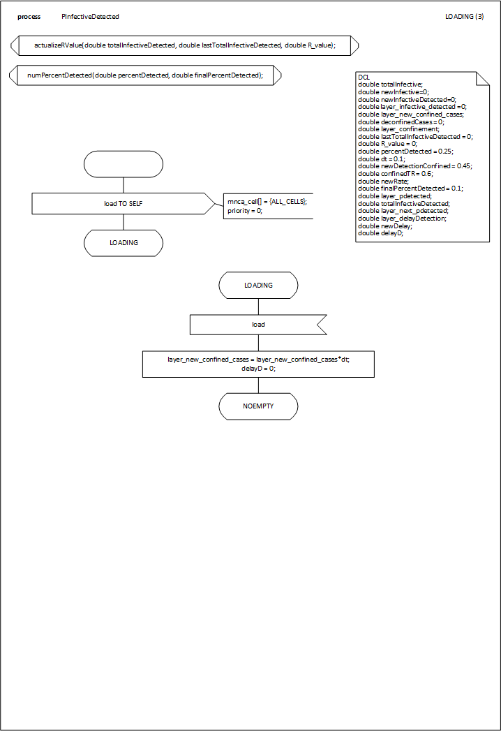
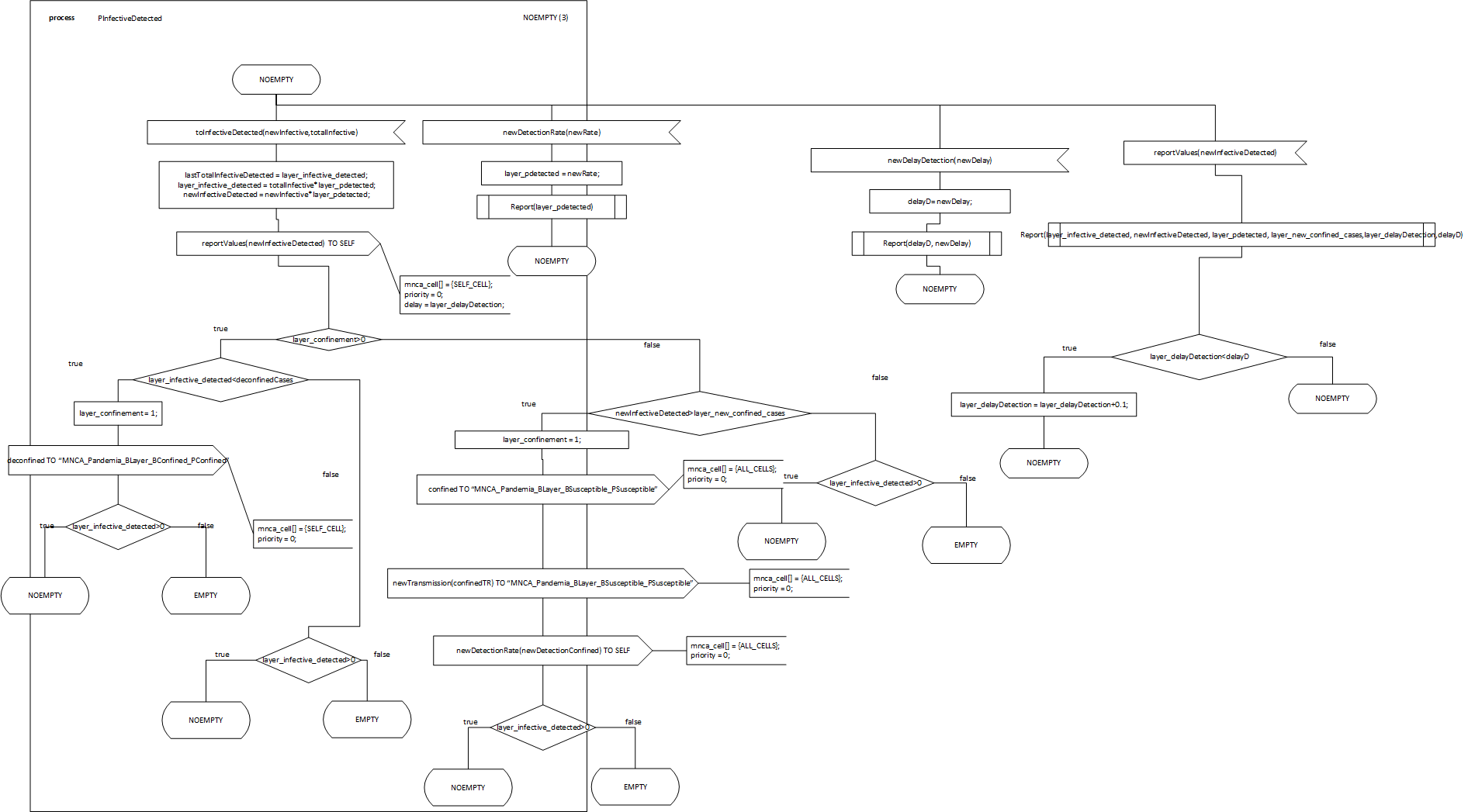
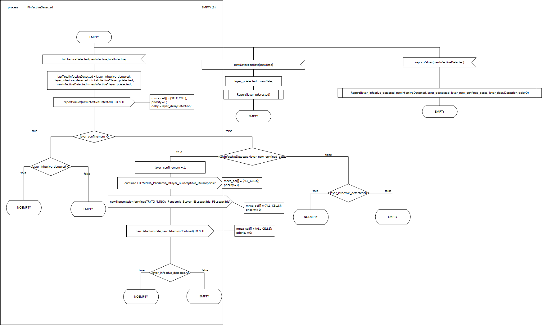
PInfectiveDetected.vsdx
| Values | |||
|---|---|---|---|
| Type | Name | Parent | pandemiav2.11_ch1 Edit |
| double | totalInfective | ||
| double | newInfective | 0 | 0 |
| double | newInfectiveDetected | 0 | 0 |
| double | layer_infective_detected | 0 | 0 |
| double | layer_new_confined_cases | ||
| double | deconfinedCases | 0 | 0 |
| double | layer_confinement | ||
| double | lastTotalInfectiveDetected | 0 | 0 |
| double | R_value | 0 | 0 |
| double | percentDetected | 0.25 | 0.25 |
| double | dt | 0.1 | 0.1 |
| double | newDetectionConfined | 0.45 | 0.45 |
| double | confinedTR | 0.6 | 0.6 |
| double | newRate | ||
| double | finalPercentDetected | 0.1 | 0.1 |
| double | layer_pdetected | ||
| double | totalInfectiveDetected | ||
| double | layer_next_pdetected | ||
| double | layer_delayDetection | ||
| double | newDelay | ||
| double | delayD | ||
PContentionActions.vsdx
| Values | |||
|---|---|---|---|
| Type | Name | Parent | pandemiav2.11_ch1 Edit |
| double | updateDetected | 0.139 | 0.139 |
| double | newDetectionRound1 | 0.139 | 0.139 |
| double | newDetectionRound2 | 0.144 | 0.144 |
| double | newDetectionRound3 | 0.1559 | 0.1559 |
| double | newDetectionRound4 | 0.6 | 0.6 |
| double | newDetectionRound5 | 0.6 | 0.6 |
| double | newDetectionWave5 | 0.4 | 0.4 |
| double | newDetectionWave6 | 0.6 | 0.6 |
| double | newDetectionOmicron_a | 0.3 | 0.3 |
| double | newDetectionOmicron_b | 0.3 | 0.3 |
| double | newDetectionOmicron_c | 0.3 | 0.3 |
| double | newDetectionOmicron_d | 0.3 | 0.3 |
| double | newDetectionOmicron | 0.1 | 0.1 |
| double | percentConfined | 0.35 | 0.35 |
| double | percentConfinedOct | 0.1 | 0.1 |
| double | confinedUniversity | 0.03 | 0.03 |
| double | initTR | 1.24 | 1.24 |
| double | alarma | 0.250 | 0.250 |
| double | freeMaskTR | 0.16 | 0.16 |
| double | desescalada | 0.465 | 0.465 |
| double | plateau | 0.21 | 0.21 |
| double | school | 0.34 | 0.34 |
| double | contentionOct | 0.15 | 0.15 |
| double | deContentionOct | 0.3 | 0.3 |
| double | newVariant | 0.32 | 0.32 |
| double | comeback | 0.180 | 0.180 |
| double | normalitat3 | 0.2 | 0.2 |
| double | initForthWave | 0.2 | 0.2 |
| double | comarcalEnd | 0.27 | 0.27 |
| double | forthWave | 0.24 | 0.24 |
| double | deltaTR | 0.9 | 0.9 |
| double | deltaTRContention | 0.3 | 0.3 |
| double | sixthWave | 0.6 | 0.6 |
| double | omniTRa | 0.76 | 0.76 |
| double | omniTRb | 0.76 | 0.76 |
| double | closingNightlife | 0.76 | 0.76 |
| double | omniTRc | 0.5 | 0.5 |
| double | schoolQ22021 | 0.65 | 0.65 |
| double | openDisco | 0.65 | 0.65 |
| double | noQuarentineSchool | 0.76 | 0.76 |
| double | noQuarentine | 1.9 | 1.9 |
| double | noFaceMaskIndoor | 1.9 | 1.9 |
| double | finishSchool | 1.32 | 1.32 |
| double | humidity | 2.28 | 2.28 |
| double | omniTRa_aux | 0.7 | 0.7 |
| double | omniTRB_aux | 1.4 | 1.4 |
| double | omniTRc_aux | 1.3 | 1.3 |
| double | closingNightlife_aux | 1 | 1 |
| double | schoolQ22021_aux | 1.448 | 1.448 |
| double | noFaceMaskIndoor_aux | 1.693 | 1.693 |
| double | newDelay | 7 | 7 |
| double | delayDetection | 0 | 0 |
| double | newVaccinatedByDay | 0 | 0 |
| double | firstVaccunateds | 8368 | 8368 |
| double | secondVaccunateds | 59297 | 59297 |
| double | thirdVaccunateds | 77300 | 77300 |
| double | fourthVaccunateds | 41308 | 41308 |
| double | fifthVaccunateds | 11455 | 11455 |
| double | sixthVaccunateds | 293172 | 293172 |
| double | seventhVaccunateds | 291172 | 291172 |
| double | eigthVaccunateds | 345024 | 345024 |
| double | ninenthVaccunateds | 527875 | 527875 |
| double | tenthVaccunateds | 291078 | 291078 |
| double | eleventhVaccunateds | 644307 | 644307 |
| double | twelfthVaccunateds | 364191 | 364191 |
| double | thirteenthVaccunateds | 597892 | 597892 |
| double | fourteenthVaccunateds | 638038 | 638038 |
| double | weeklyVaccunateds | 500000 | 500000 |
| double | Vaccunateds16 | 489923 | 489923 |
| double | Vaccunateds17 | 395300 | 395300 |
| double | Vaccunateds18 | 370218 | 370218 |
| double | Vaccunateds19 | 175782 | 175782 |
| double | Vaccunateds20 | 249000 | 249000 |
| double | Vaccunateds21 | 141000 | 141000 |
| double | incubationDelta | 4 | 4 |
| double | incubationOmicron | 3 | 3 |
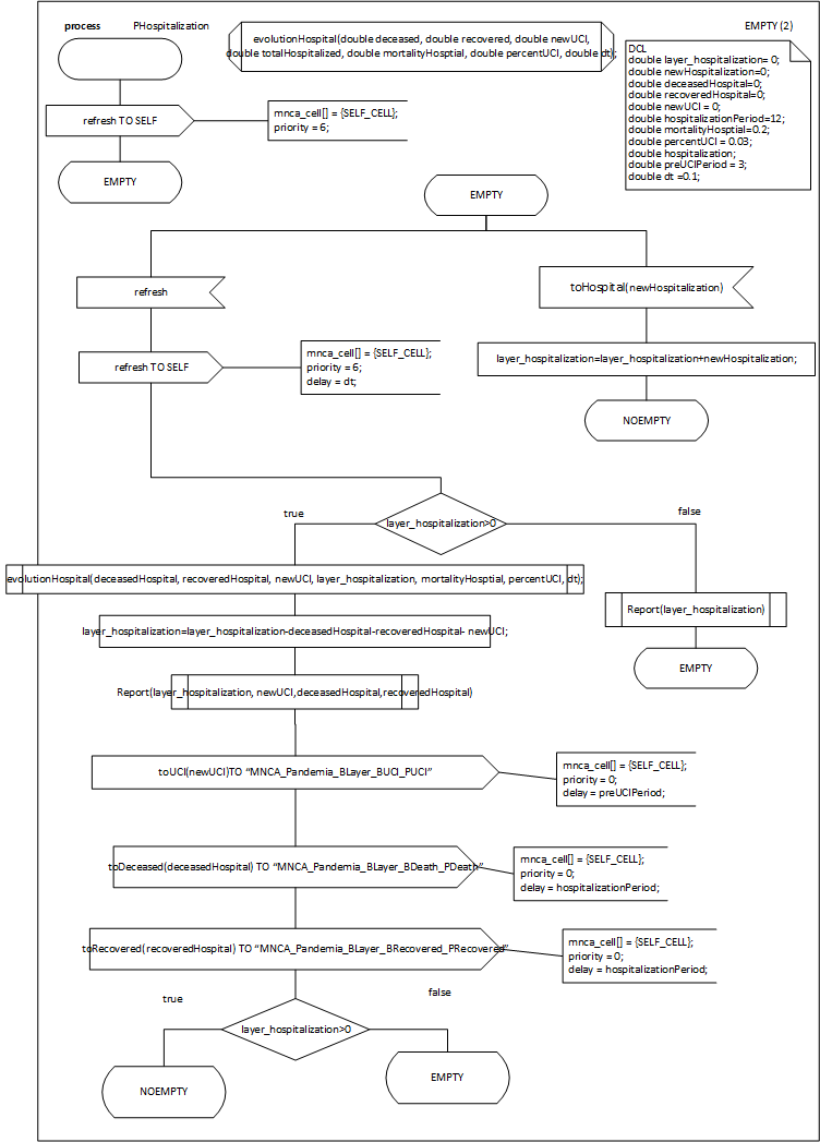
PHospitalization.vsdx
| Values | |||
|---|---|---|---|
| Type | Name | Parent | pandemiav2.11_ch1 Edit |
| double | layer_hospitalization | 0 | 0 |
| double | newHospitalization | 0 | 0 |
| double | deceasedHospital | 0 | 0 |
| double | recoveredHospital | 0 | 0 |
| double | newUCI | 0 | 0 |
| double | hospitalizationPeriod | 12 | 12 |
| double | mortalityHosptial | 0.2 | 0.2 |
| double | percentUCI | 0.03 | 0.03 |
| double | hospitalization | ||
| double | preUCIPeriod | 3 | 3 |
| double | dt | 0.1 | 0.1 |
PVaccinated.vsdx
| Values | |||
|---|---|---|---|
| Type | Name | Parent | pandemiav2.11_ch1 Edit |
| double | layer_infective | ||
| double | layer_transmision | ||
| double | layer_population | ||
| double | vaccinatedExposed | 0 | 0 |
| double | dt | 0.1 | 0.1 |
| double | layer_totalFirstVaccinated | 0 | 0 |
| double | layer_totalSecondVaccinated | 0 | 0 |
| double | layer_totalExpiredVaccinated | 0 | 0 |
| double | newVaccinated | ||
| double | newSecondVaccinated | ||
| double | newExpiredVaccinated | ||
| double | newExposedVaccinated | 0 | 0 |
| double | newExposedVaccinatedSecond | 0 | 0 |
| double | newExposedVaccinatedTotal | 0 | 0 |
| double | TRtmp | 0 | 0 |
| double | population | ||
| double | newExposed | ||
| double | susceptible | ||
| double | infective | ||
| double | transmissionRate | ||
| double | daysPerDosis | 35 | 35 |
| double | dayPerExpiration | 180 | 180 |
| double | protectionExpiration | 60 | 60 |
| double | newExpiredVaccinated | 0 | 0 |
$header
$content
