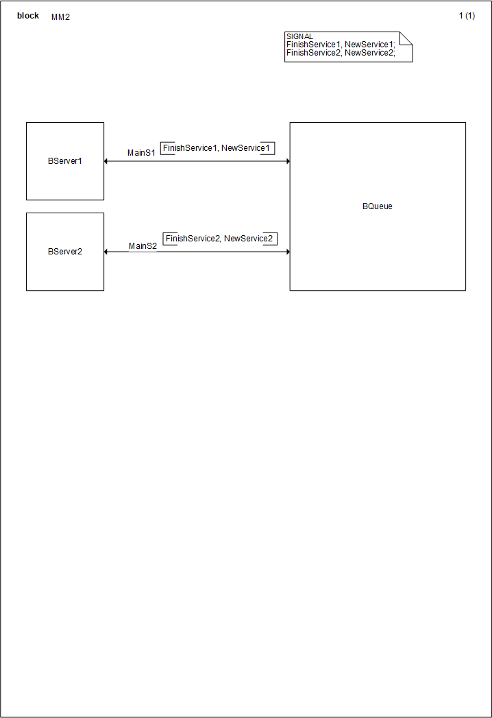
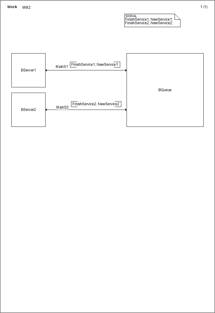
Model 'MM2' V2.0.
List of SDLPS model's files on the Model 'MM2'.
List of SDLPS model's files on the Model 'MM2'.
-
MM2.vsdx
-
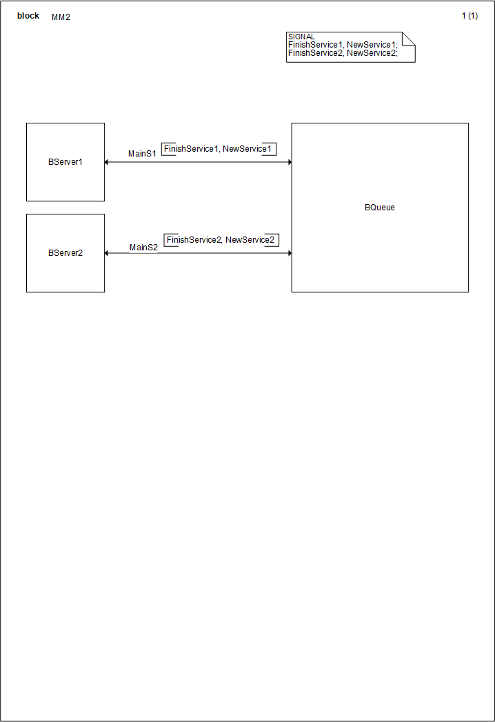
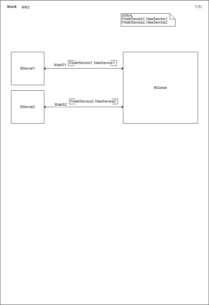
BServer1.vsdx
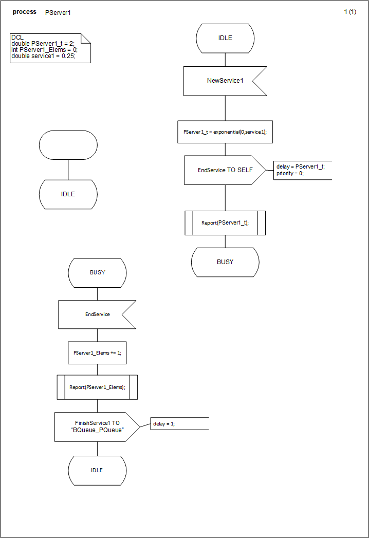
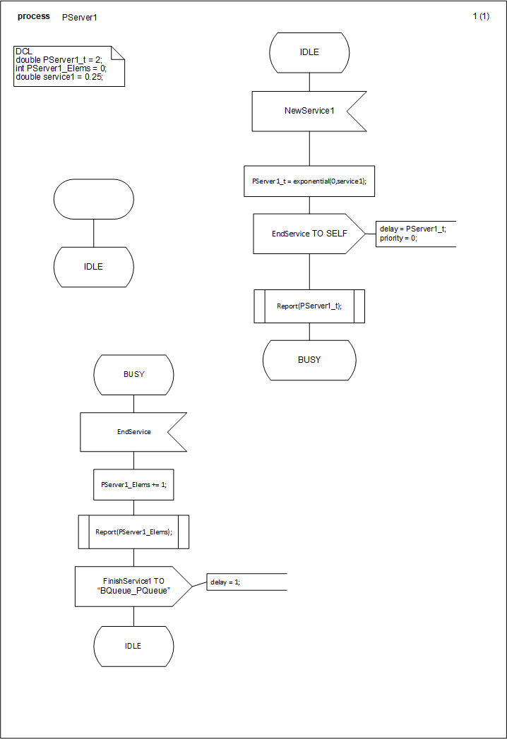
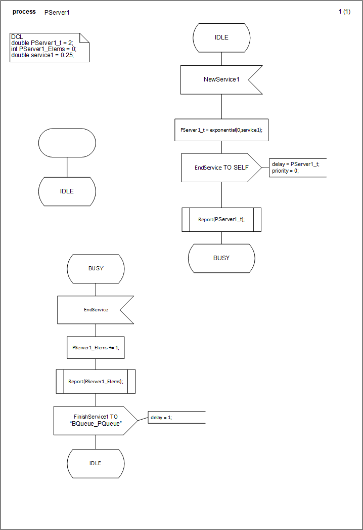
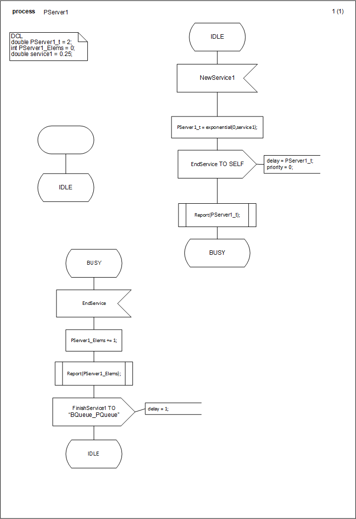
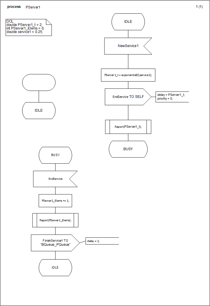
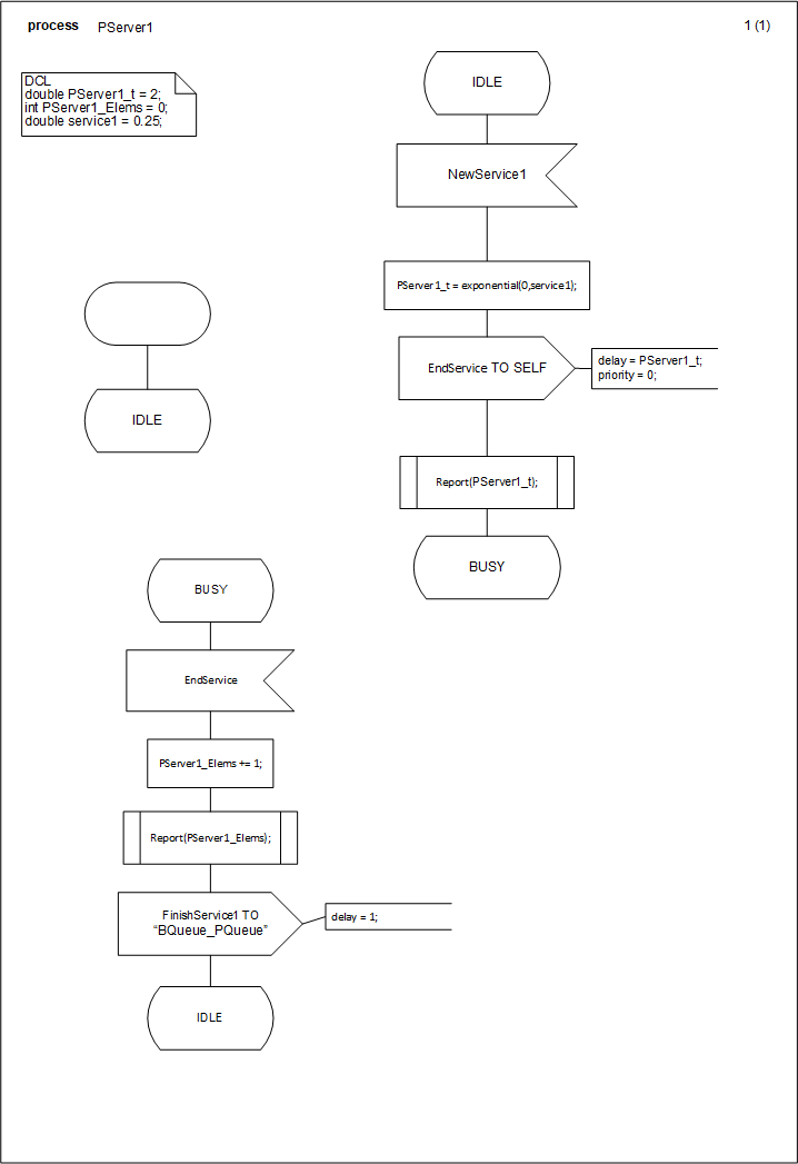
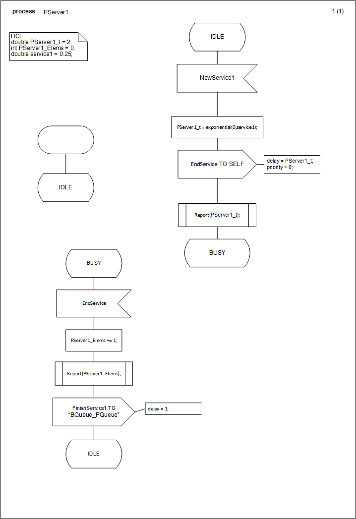
- PServer1.vsdx
-
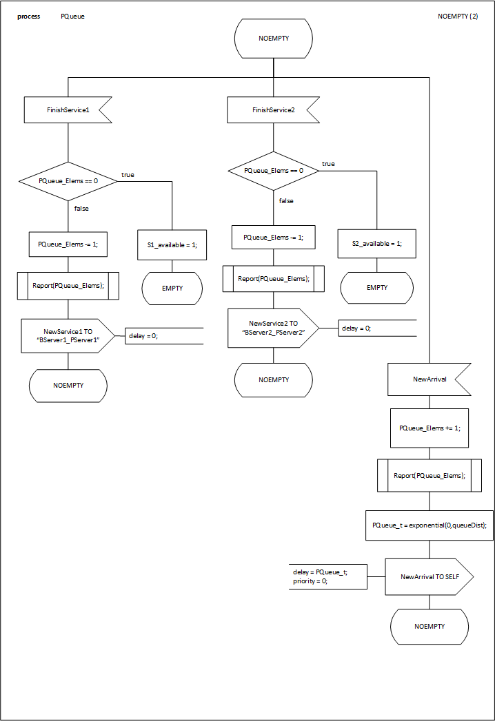
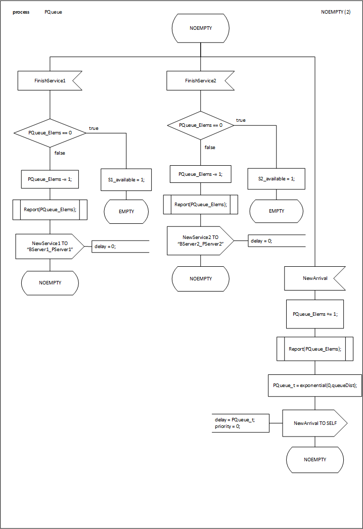
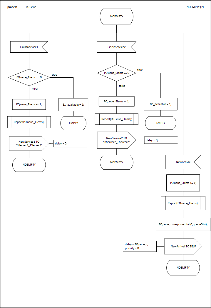
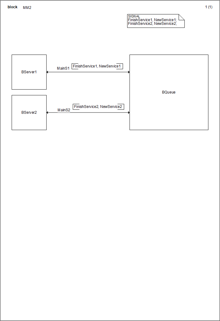
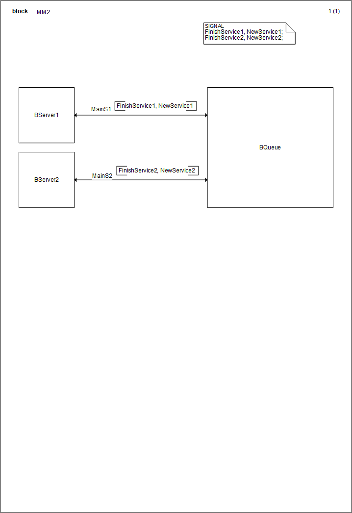
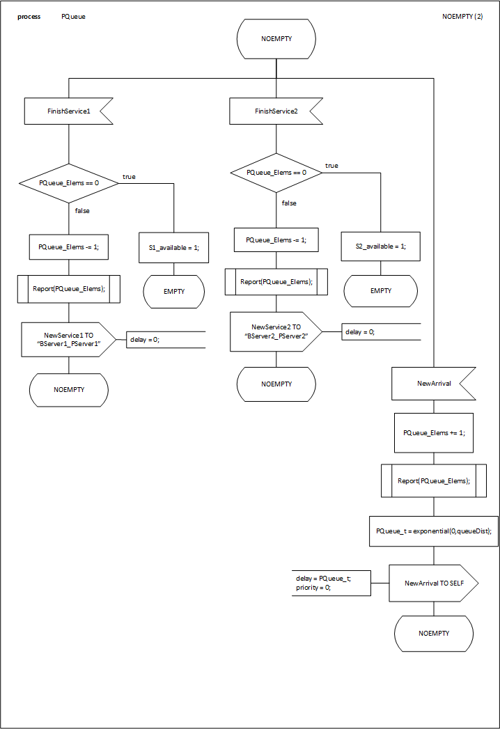
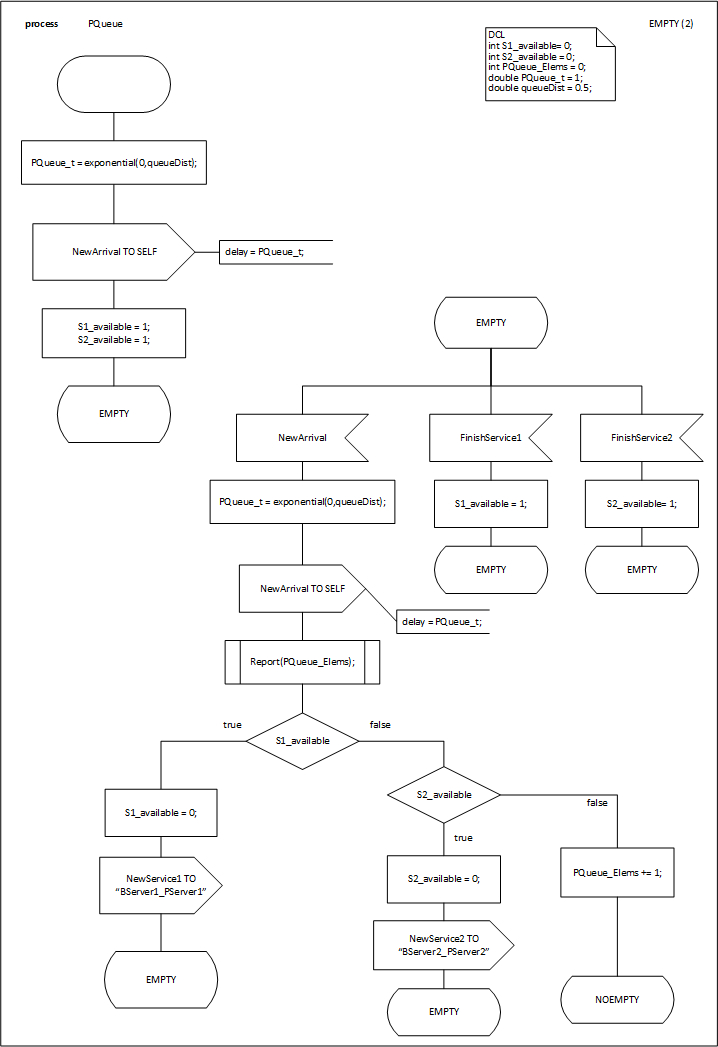
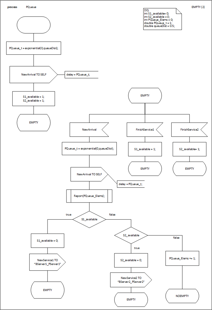
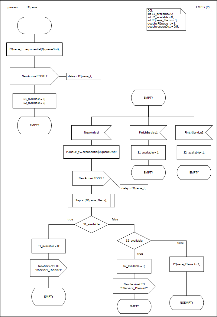
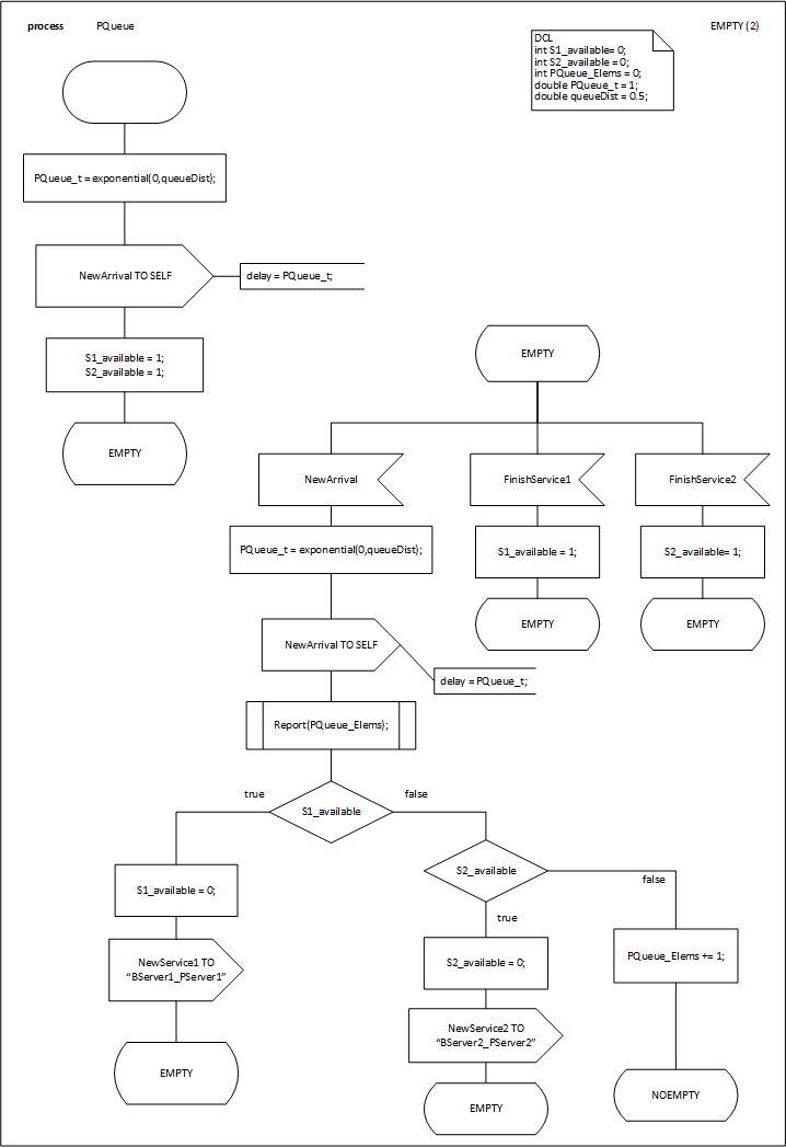
BQueue.vsdx
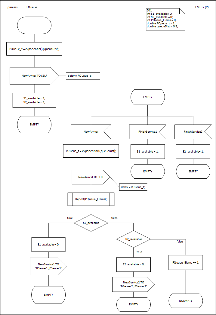
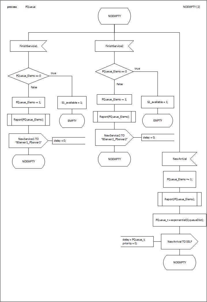
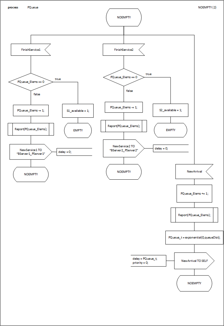
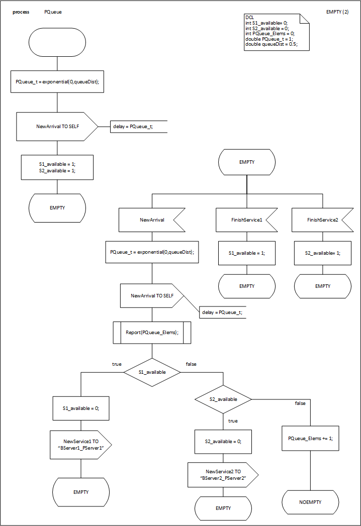
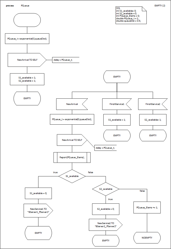
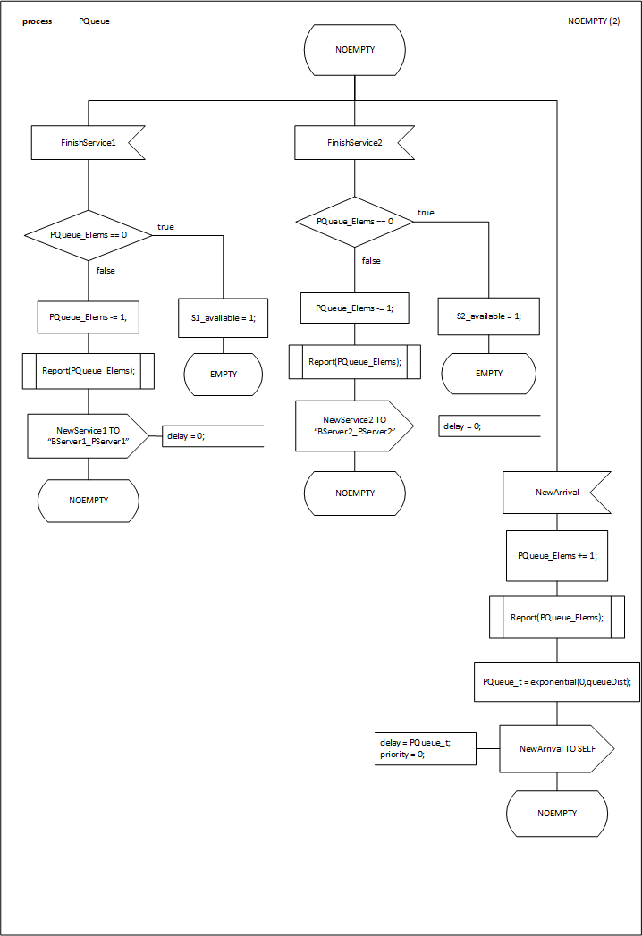
- PQueue.vsdx
-
BServer2.vsdx
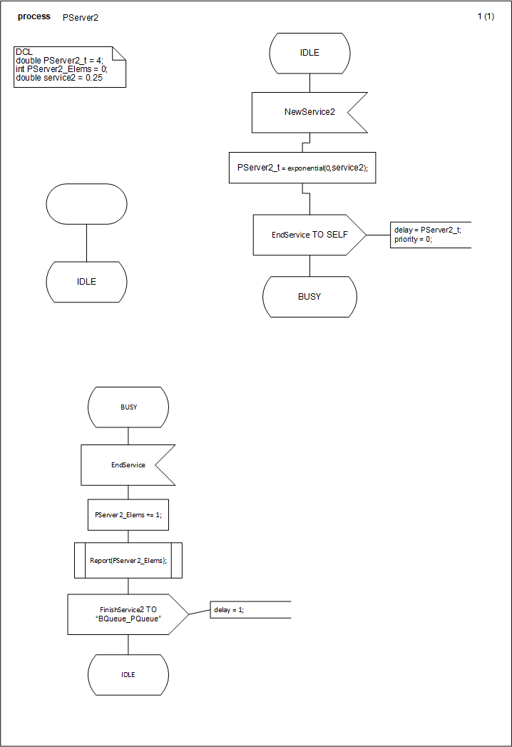
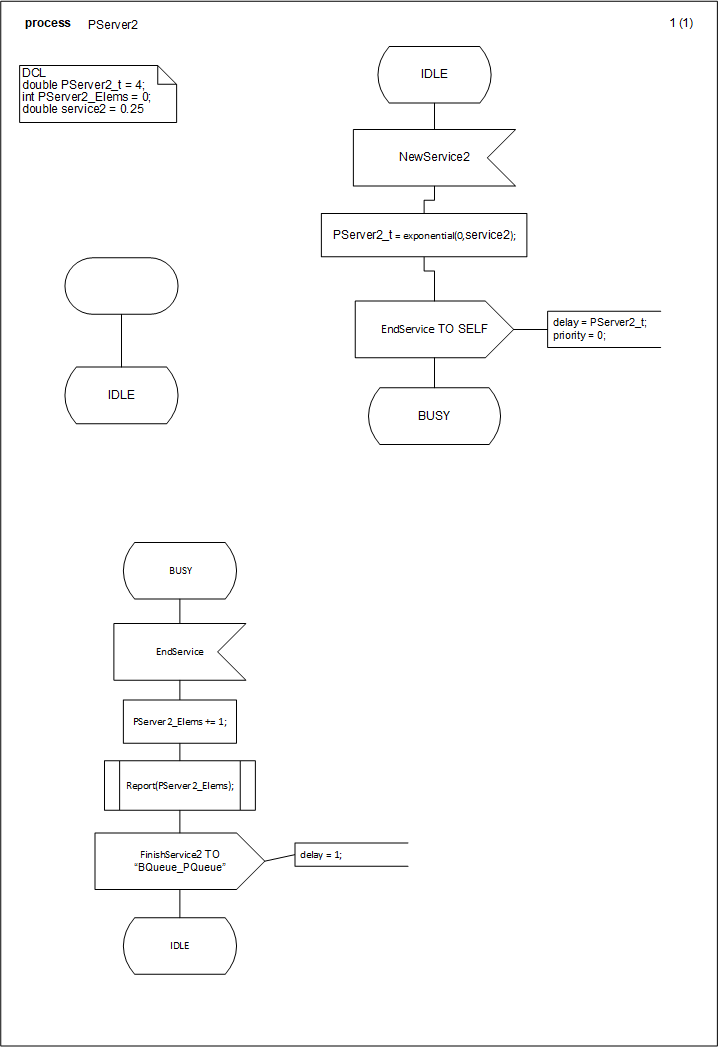
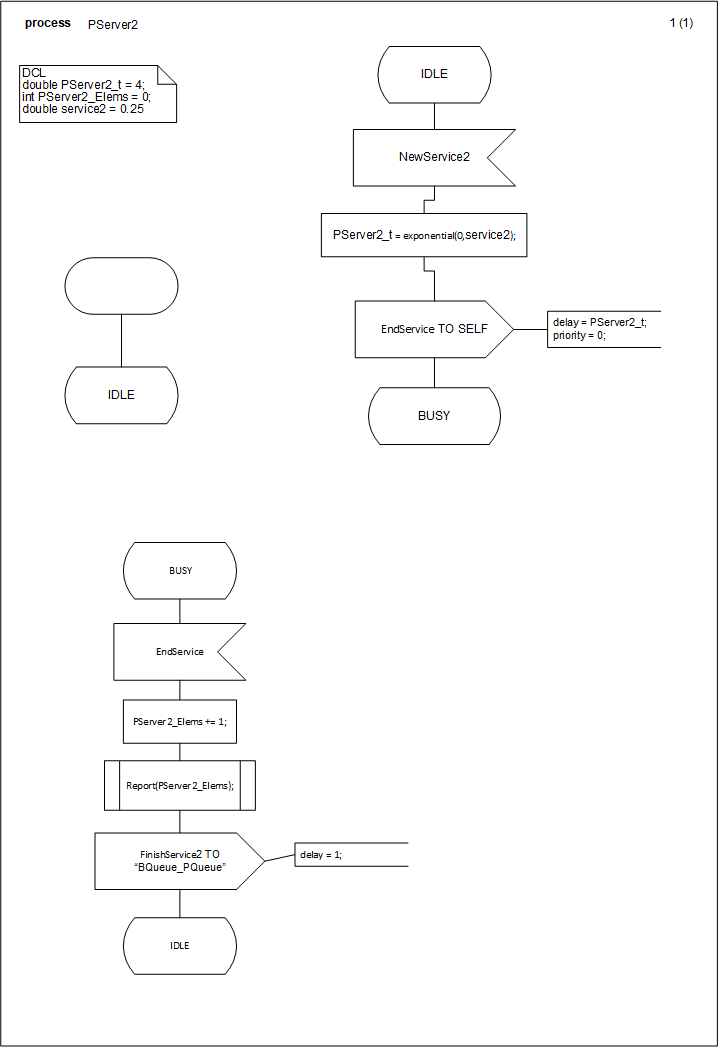
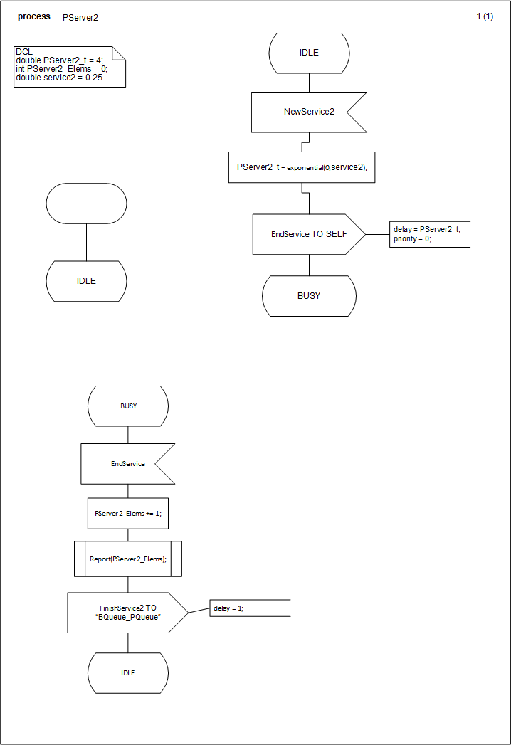
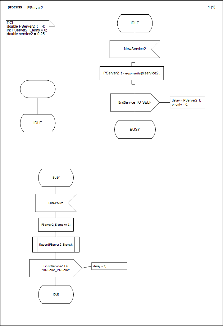
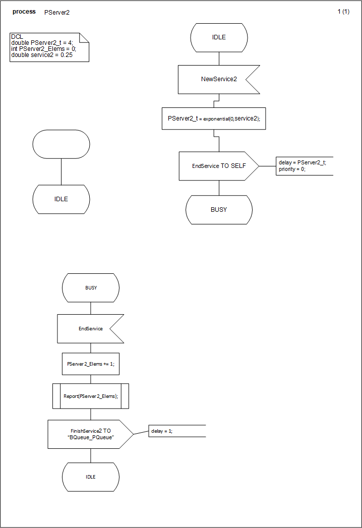
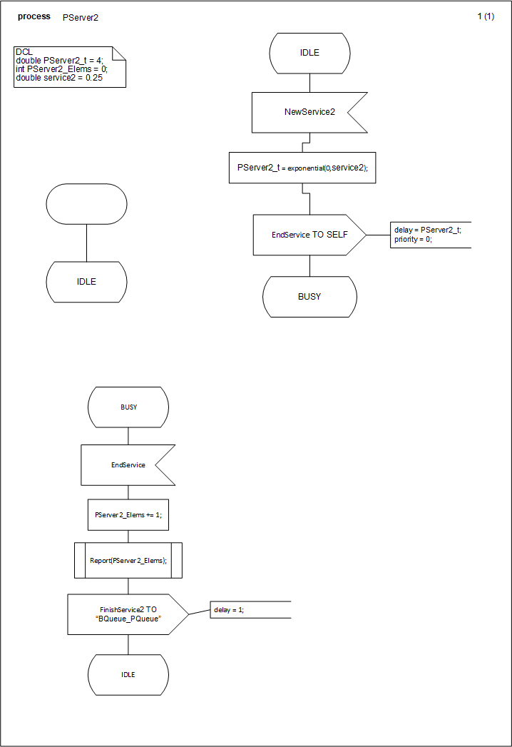
- PServer2.vsdx
-
BServer1.vsdx
-
Visio Files with DCLS
- PServer1.vsdx
- PQueue.vsdx
- PServer2.vsdx
$header
$content
