Model 'SDL-PAND to DEVS' V2.0.
List of SDLPS model's files on the Model 'SDL-PAND to DEVS'.
List of SDLPS model's files on the Model 'SDL-PAND to DEVS'.
- 
            Pandemia.vsdx
            - 
            BSusceptible.vsdx
            - 
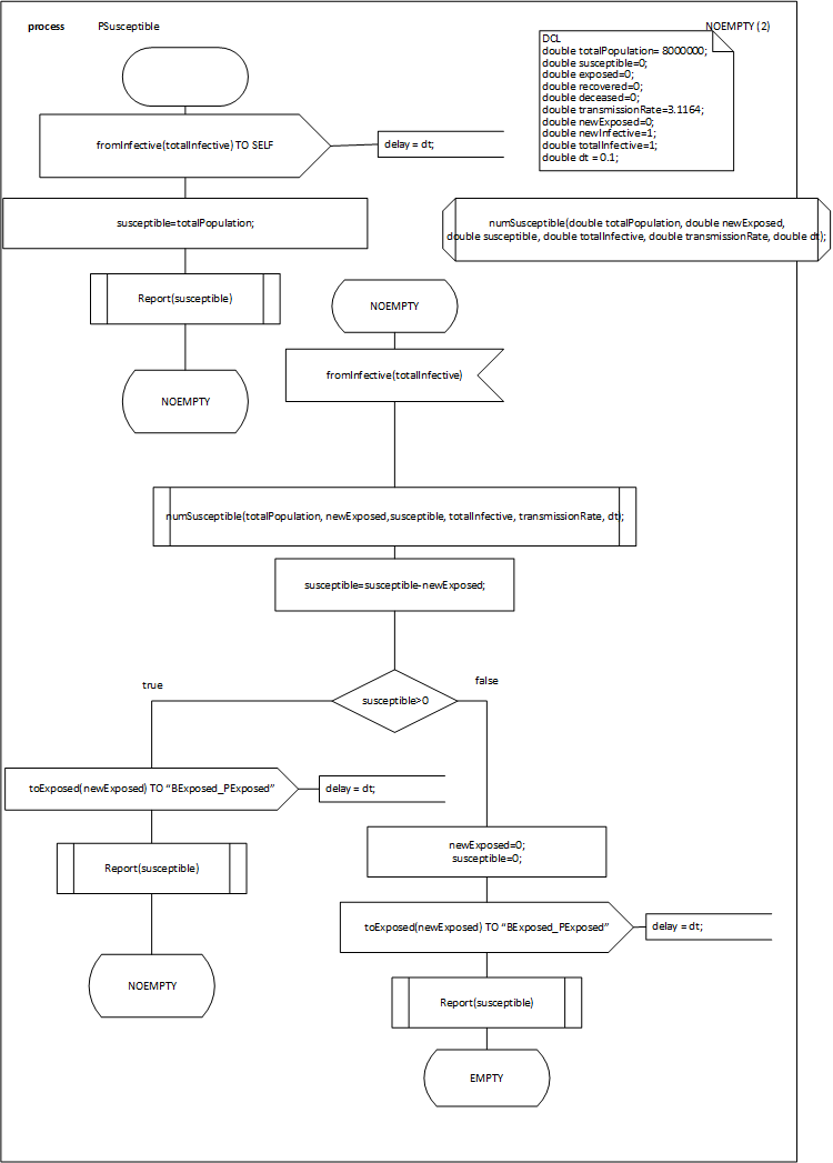
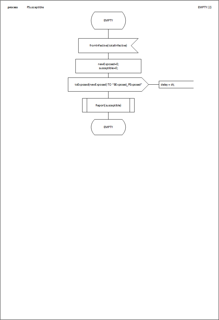
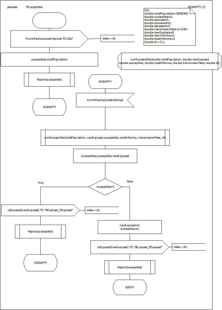
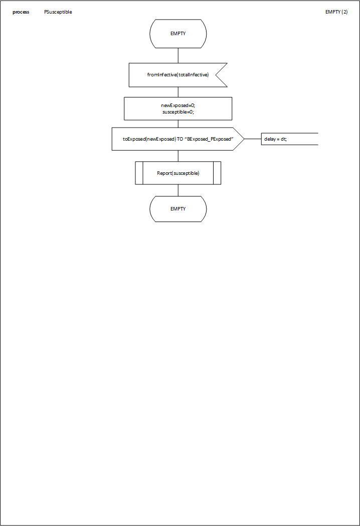
            PSusceptible.vsdx
            - numSusceptible.vsdx
 
 
- 
            PSusceptible.vsdx
            
- 
            BExposed.vsdx
            - 
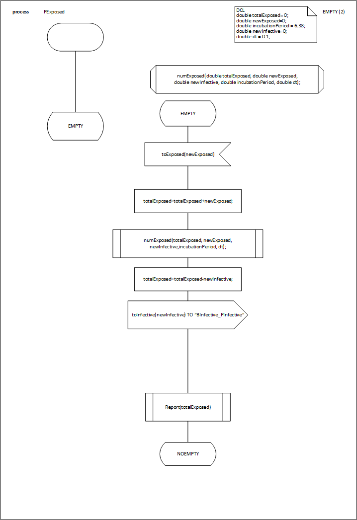
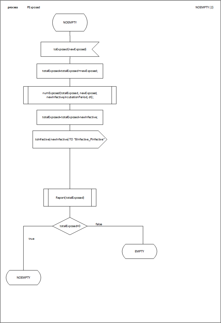
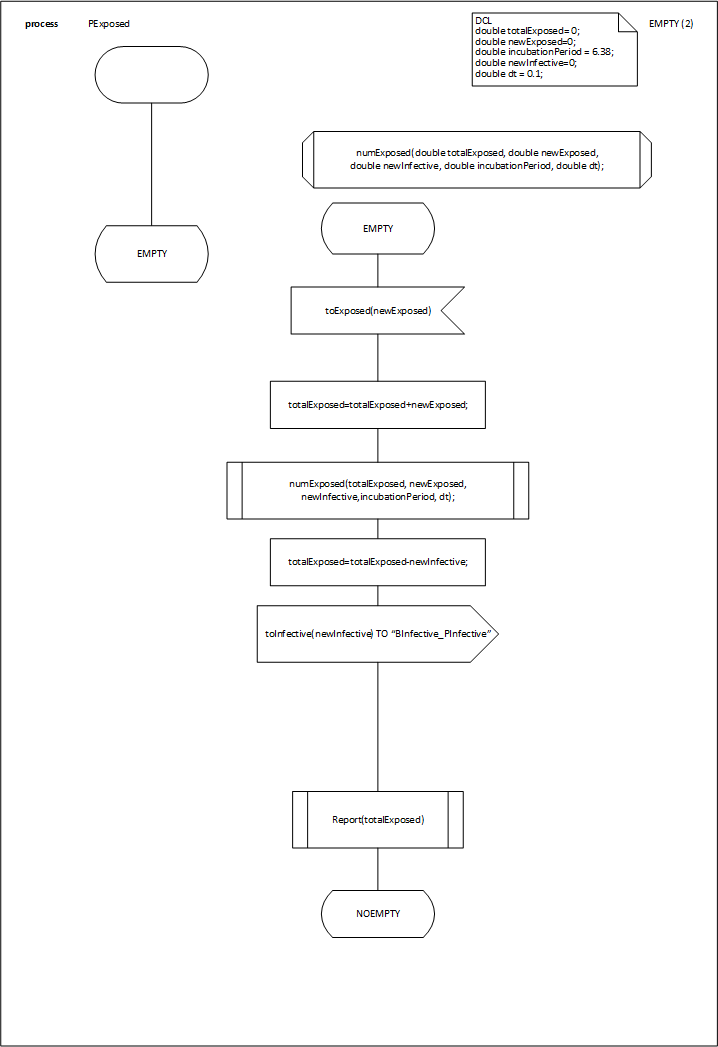
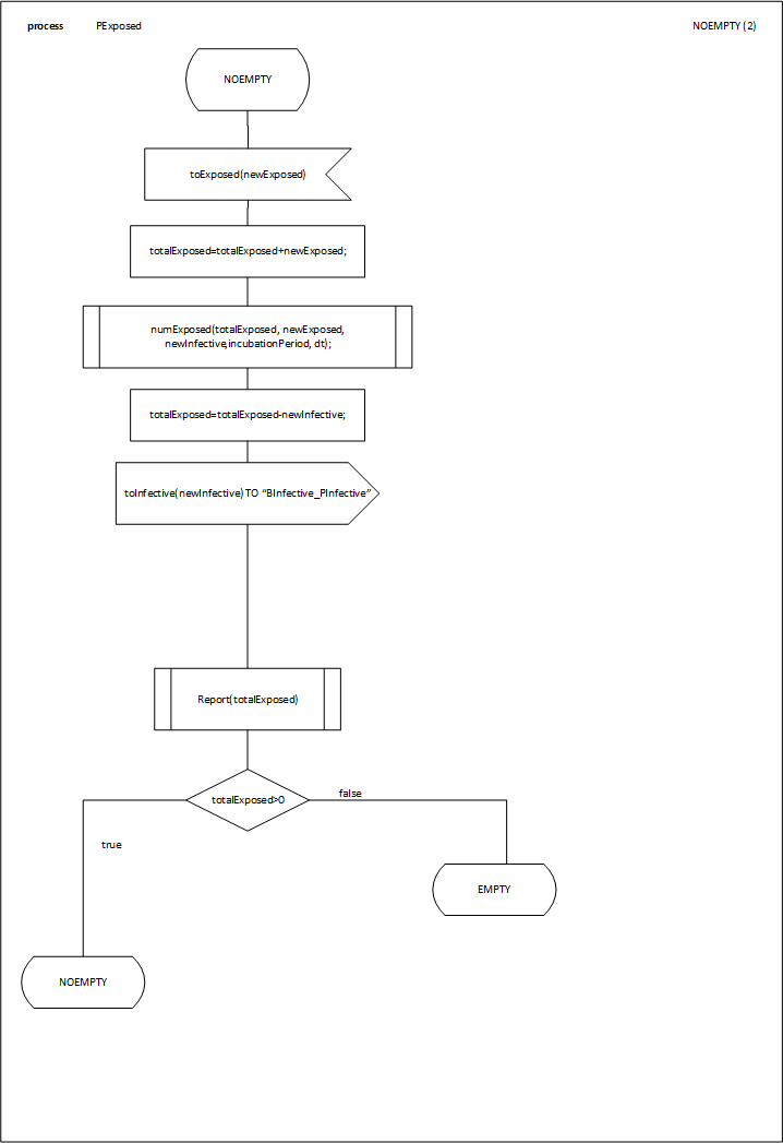
            PExposed.vsdx
            - numExposed.vsdx
 
 
- 
            PExposed.vsdx
            
- 
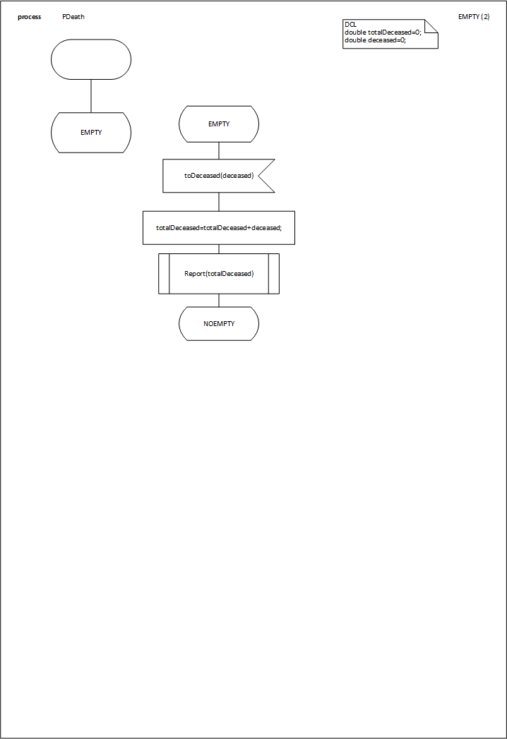
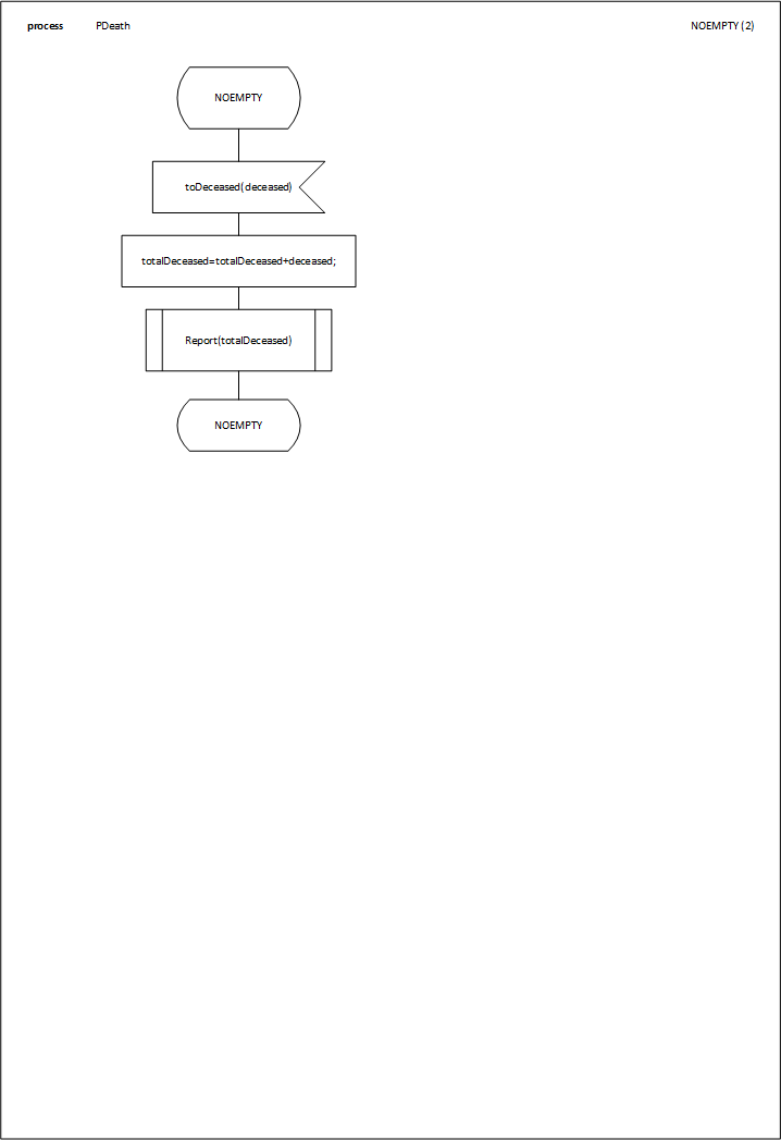
            BDeath.vsdx
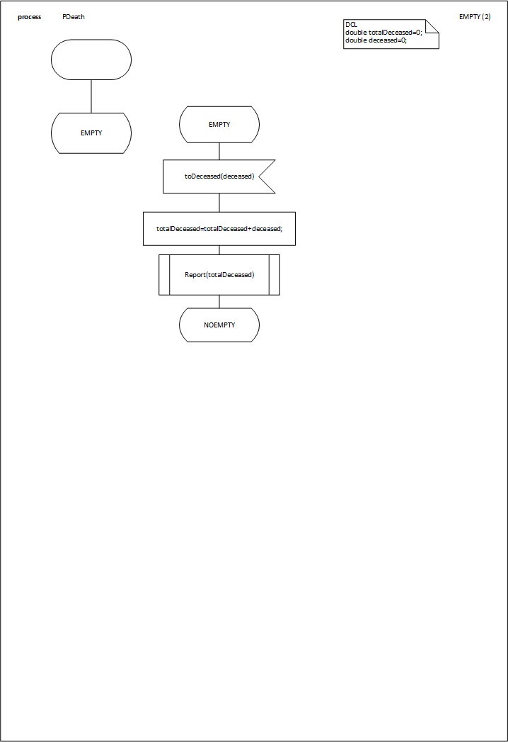
            - PDeath.vsdx
 
- 
            BRecovered.vsdx
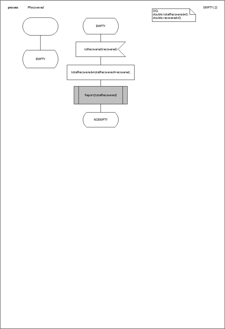
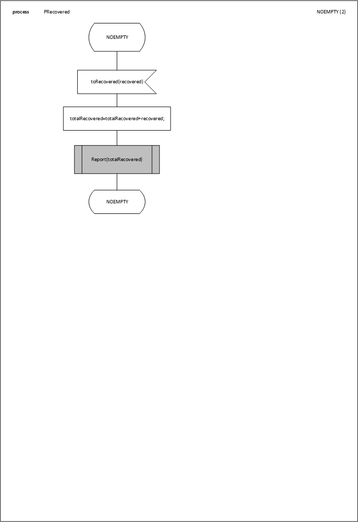
            - PRecovered.vsdx
 
- 
            BInfective.vsdx
            - 
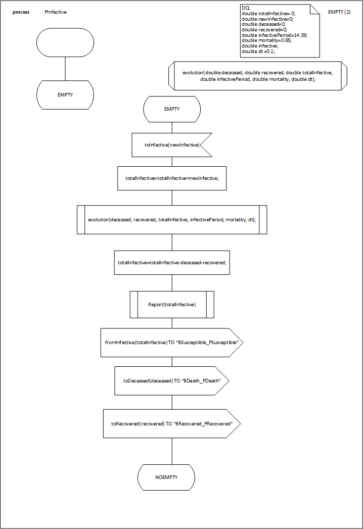
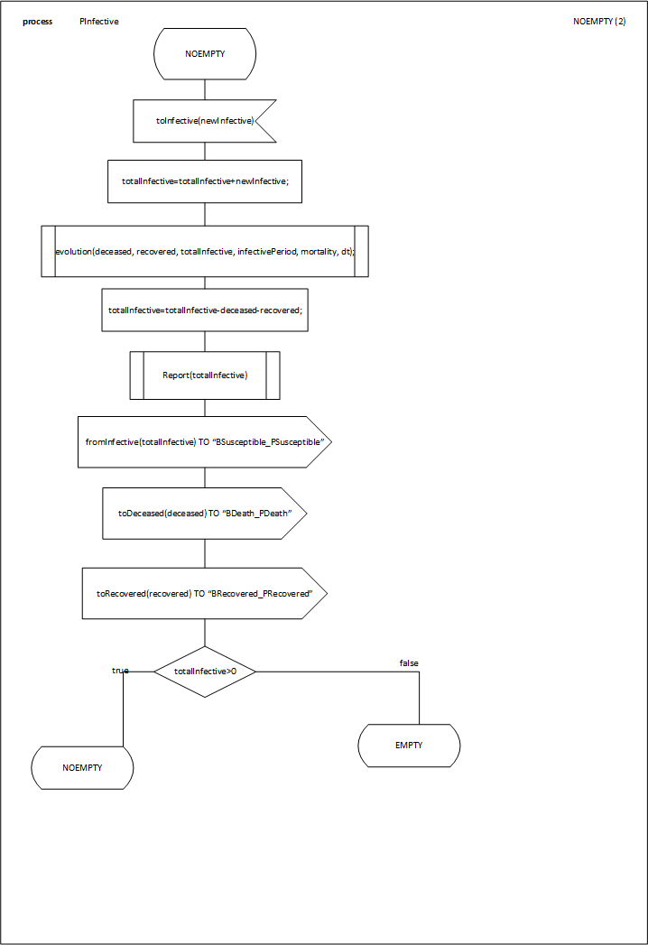
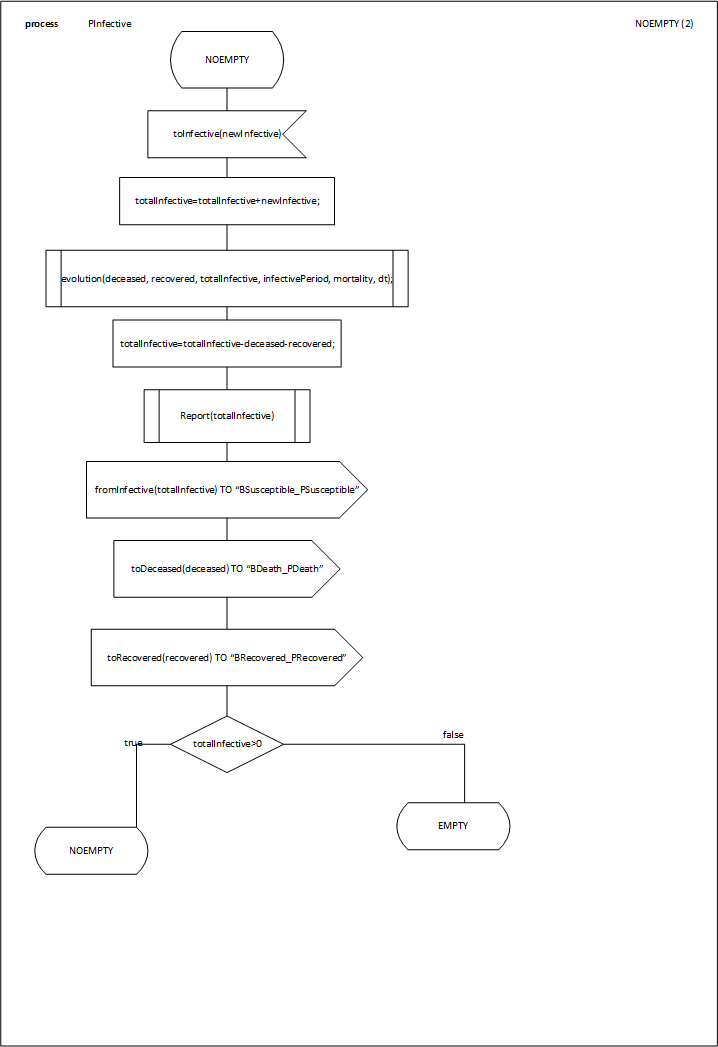
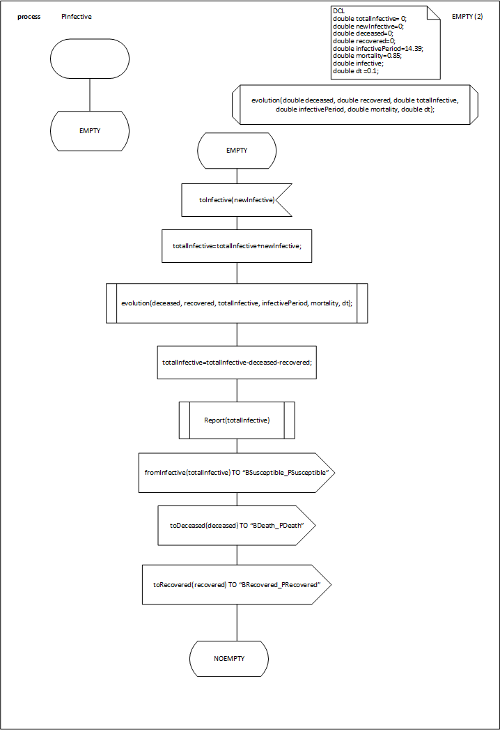
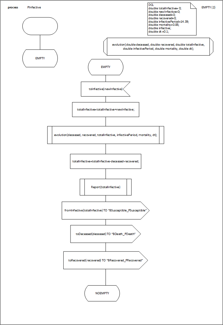
            PInfective.vsdx
            - evolution.vsdx
 
 
- 
            PInfective.vsdx
            
 
- 
            BSusceptible.vsdx
            
- 
        Visio Files with DCLS
            - PSusceptible.vsdx
- PExposed.vsdx
- PDeath.vsdx
- PRecovered.vsdx
- PInfective.vsdx
 
$header
        $content
    
 
                         
                         
                         
                         
                         
                         
                         
                         
                         
                         
                         
                         
                         
                         
                         
                         
                         
                        