Model 'MM2-Test' V2.0.
List of SDLPS model's files on the Model 'MM2-Test'.
List of SDLPS model's files on the Model 'MM2-Test'.
- 
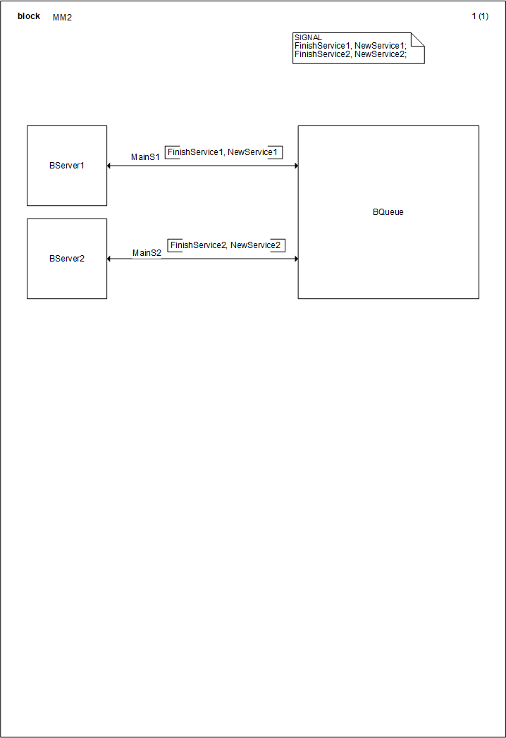
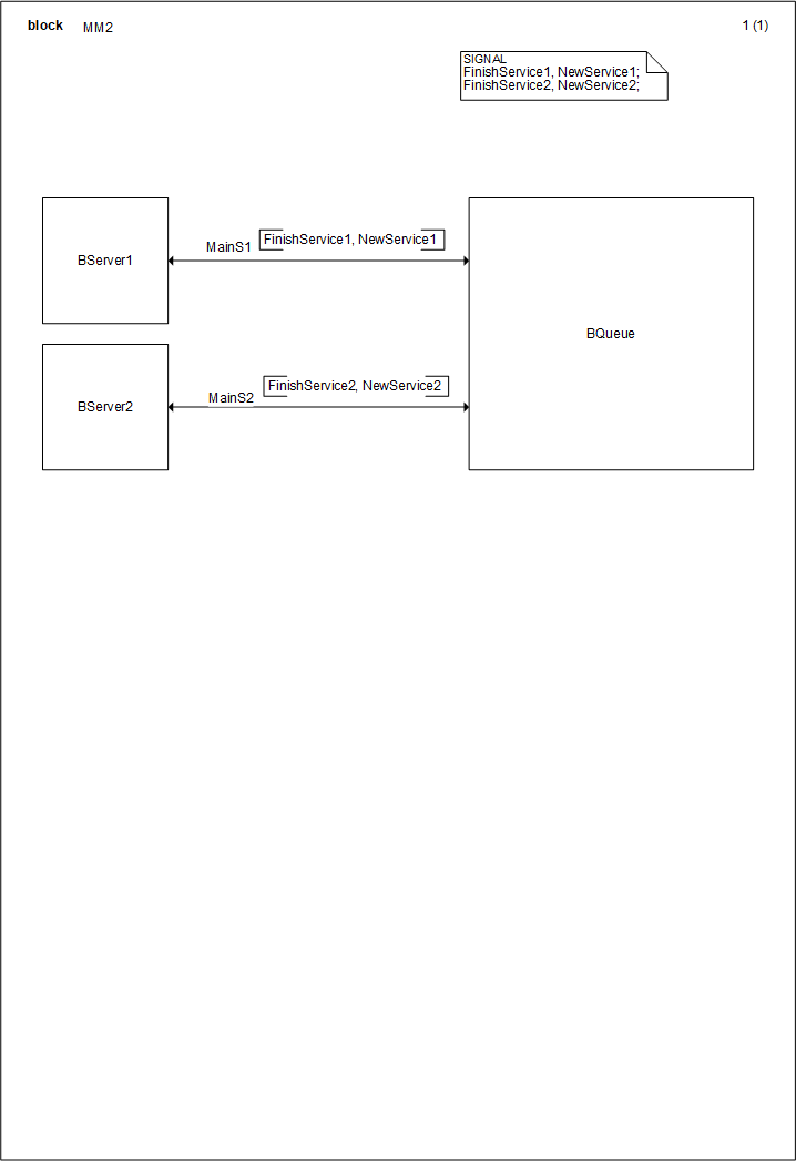
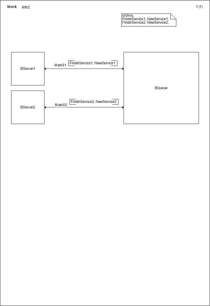
            MM2.vsdx
            - 
            BServer1.vsdx
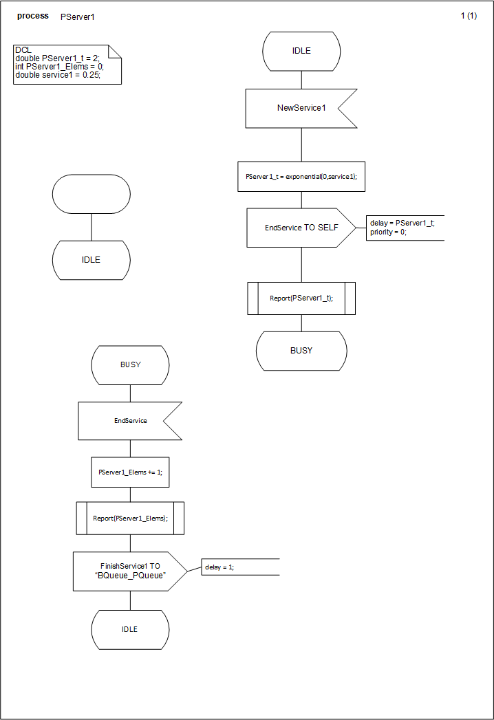
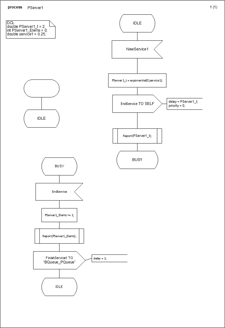
            - PServer1.vsdx
 
- 
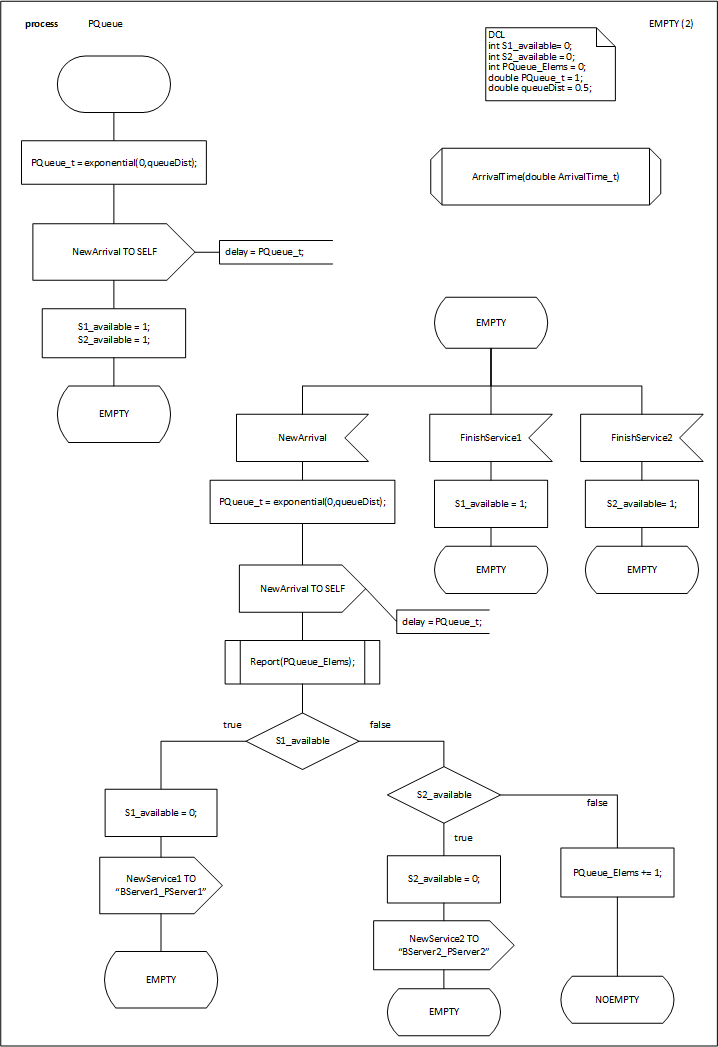
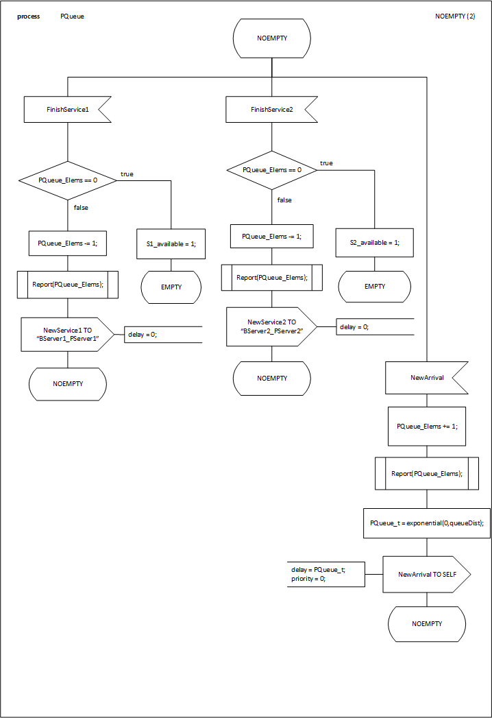
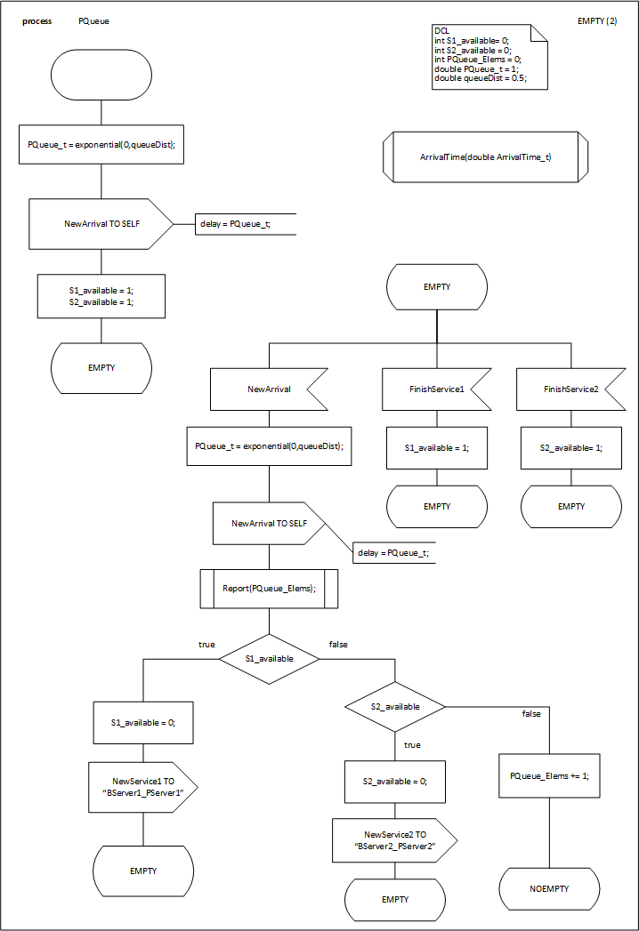
            BQueue.vsdx
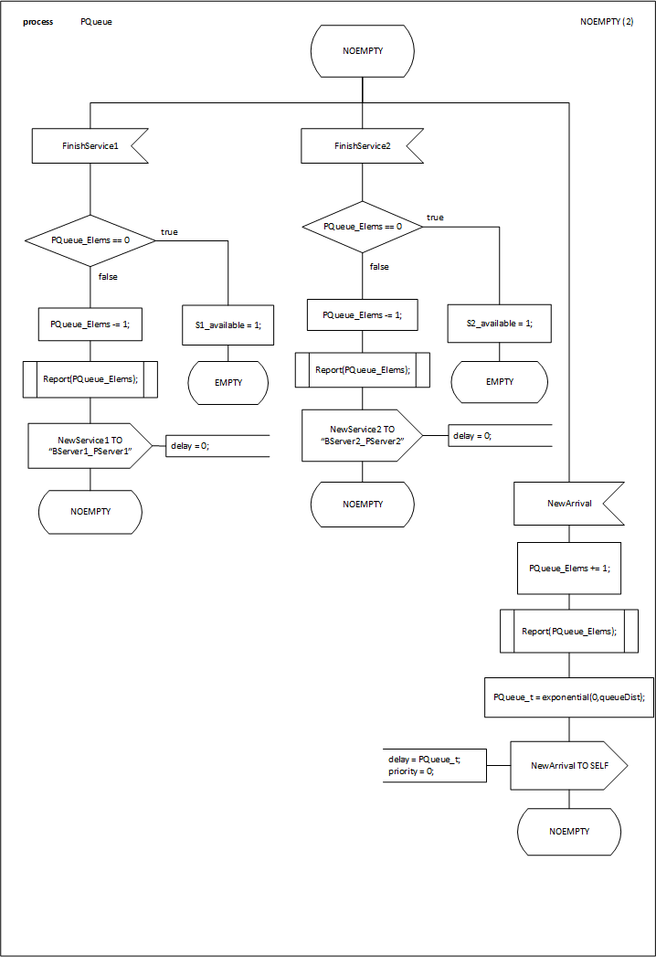
            - PQueue.vsdx
 
- 
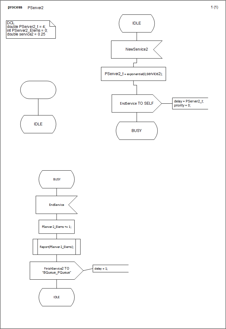
            BServer2.vsdx
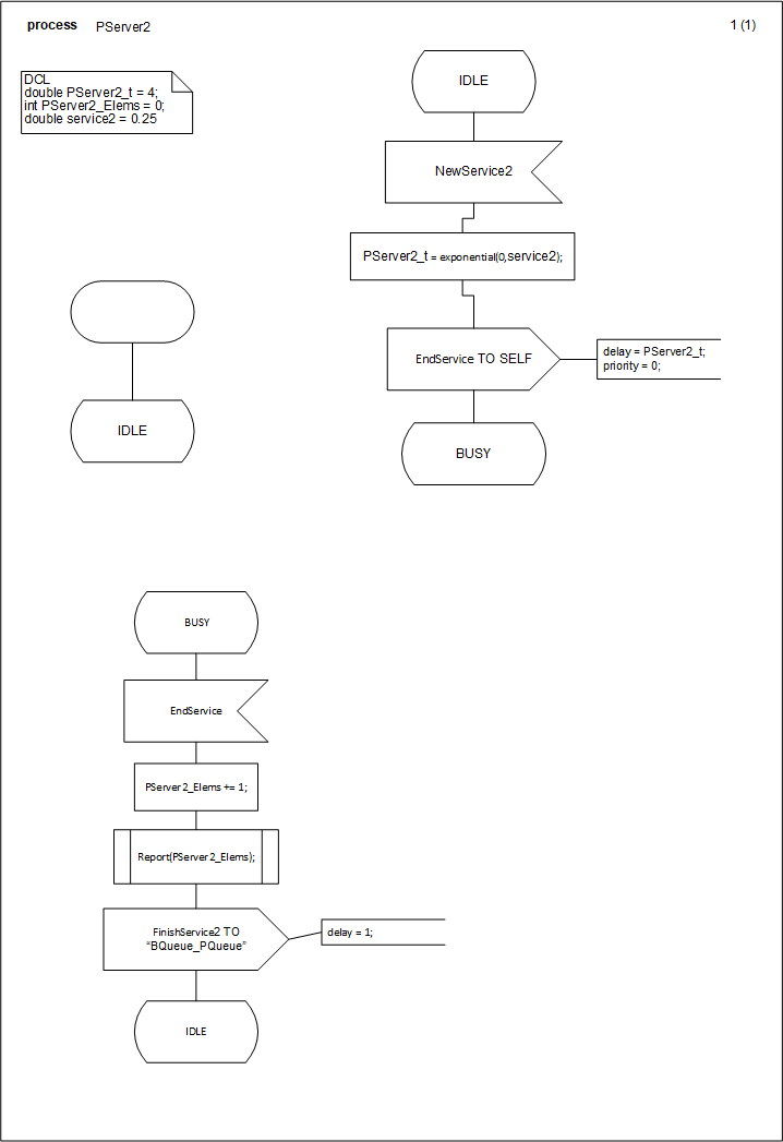
            - PServer2.vsdx
 
 
- 
            BServer1.vsdx
            
- 
        Visio Files with DCLS
            - PServer1.vsdx
- PQueue.vsdx
- PServer2.vsdx
 
MM2.vsdx
            Error
No DCLS in this document.
BServer1.vsdx
            Error
No DCLS in this document.
PServer1.vsdx
            | Values | ||
|---|---|---|
| Type | Name | MM2-Test Edit | 
| double | PServer1_t | 2 | 
| int | PServer1_Elems | 0 | 
| double | service1 | 0.15 | 
BQueue.vsdx
            Error
No DCLS in this document.
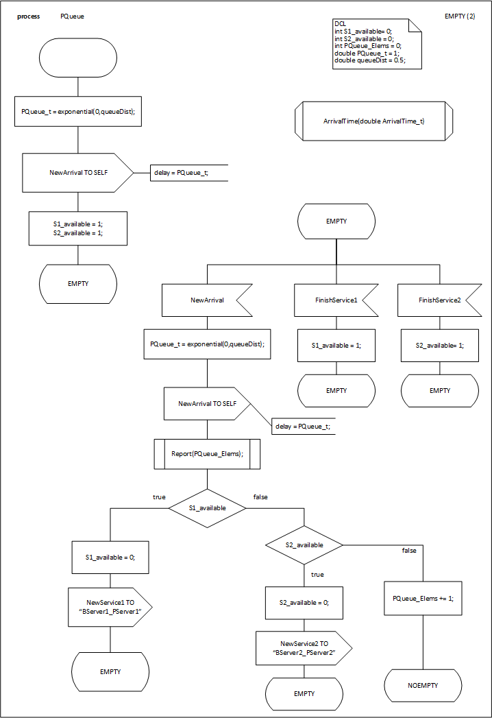
PQueue.vsdx
            | Values | ||
|---|---|---|
| Type | Name | MM2-Test Edit | 
| int | S1_available | 0 | 
| int | S2_available | 0 | 
| int | PQueue_Elems | 0 | 
| double | PQueue_t | 1 | 
| double | queueDist | 0.5 | 
BServer2.vsdx
            Error
No DCLS in this document.
PServer2.vsdx
            | Values | ||
|---|---|---|
| Type | Name | MM2-Test Edit | 
| double | PServer2_t | 4 | 
| int | PServer2_Elems | 0 | 
| double | service2 | 0.15 | 
$header
        $content
    
 
                         
                         
                         
                         
                         
                         
                        