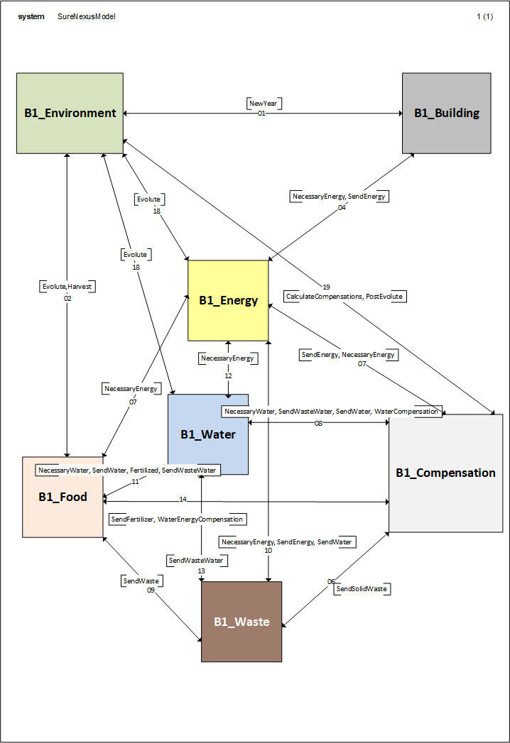
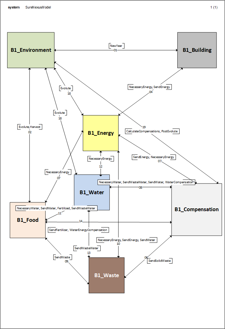
Model 'SureNexus-DemoSite' V2.0.
List of SDLPS model's files on the Model 'SureNexus-DemoSite'.
List of SDLPS model's files on the Model 'SureNexus-DemoSite'.
- 
            SureNexusModel.vsdx
            - 
            B1_Environment.vsdx
            - 
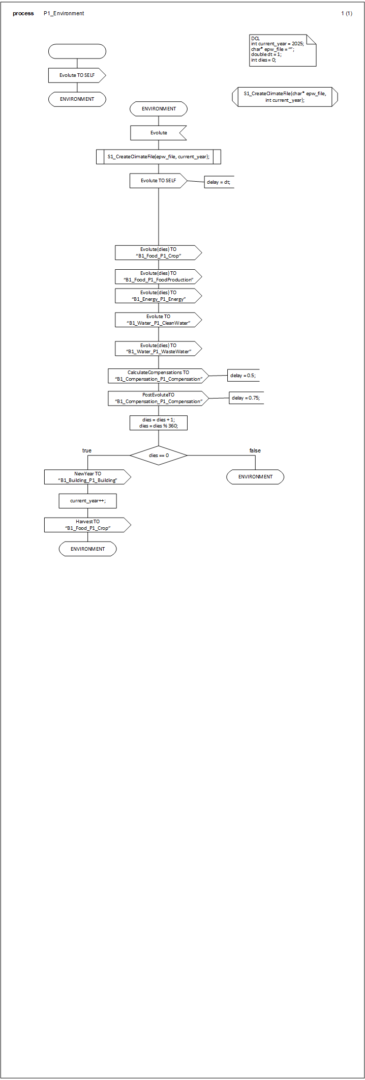
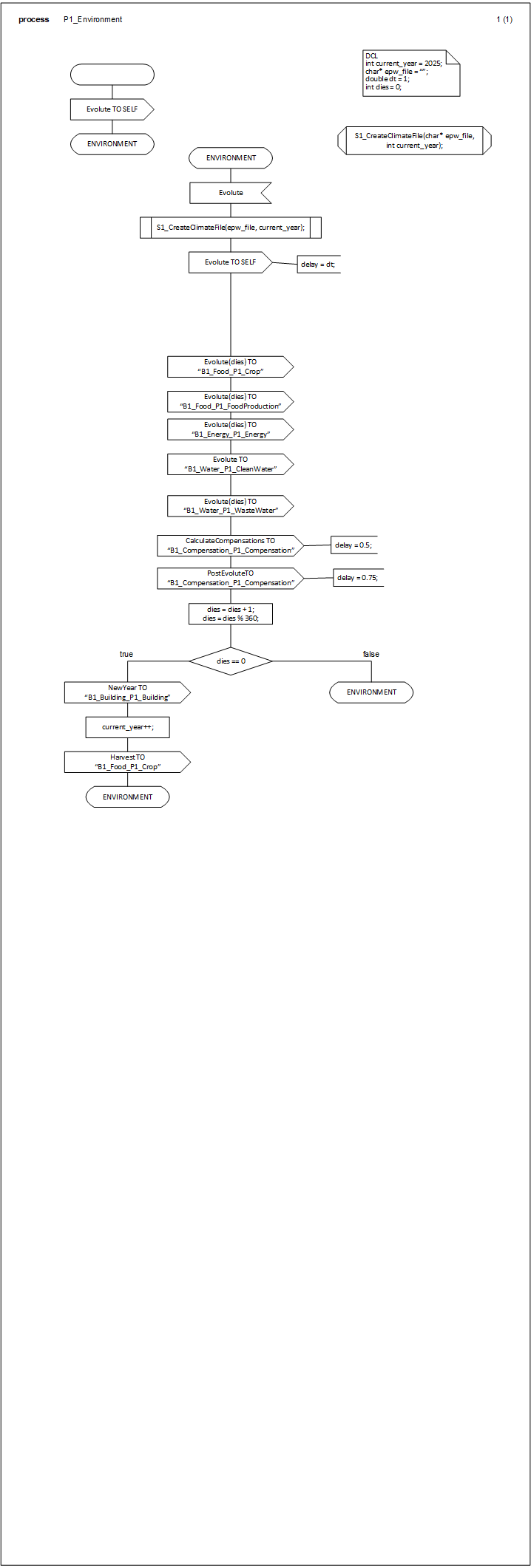
            P1_Environment.vsdx
            - S1_CreateClimateFile.vsdx
 
 
- 
            P1_Environment.vsdx
            
- 
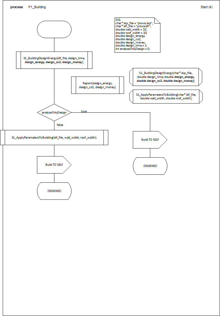
            B1_Building.vsdx
            - 
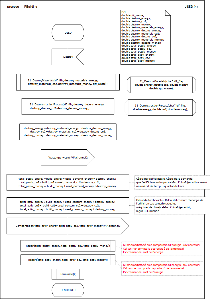
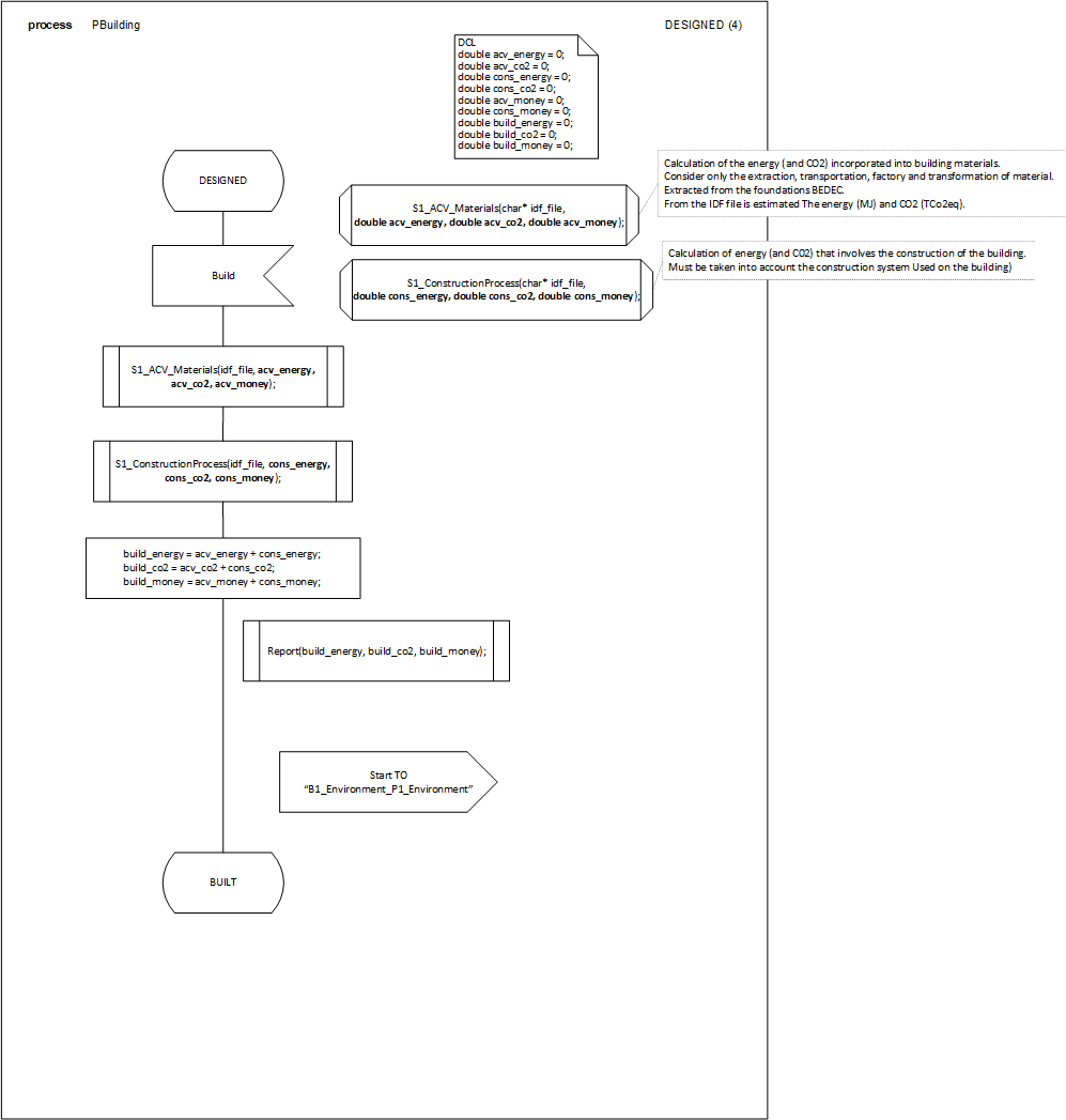
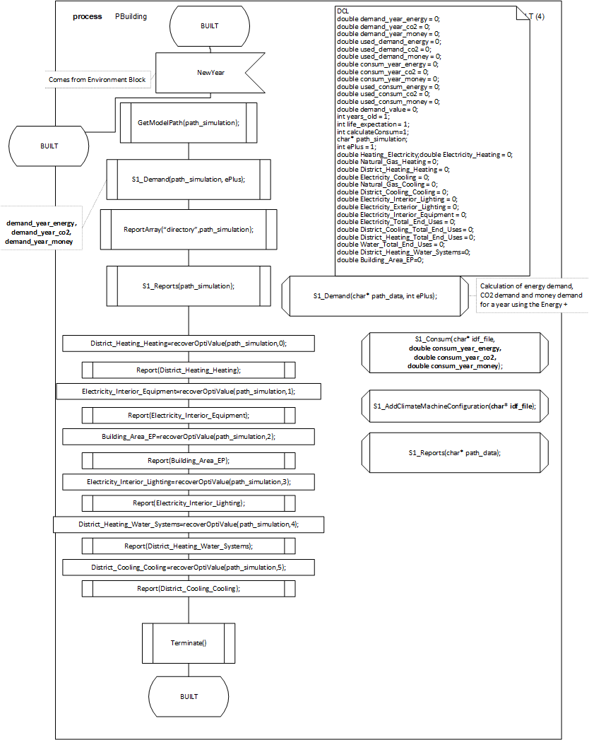
            P1_Building.vsdx
            - S1_ApplyParametersToBuilding.vsdx
- S1_BuildingDesignEnergy.vsdx
- S1_ACV_Materials.vsdx
- S1_ConstructionProcess.vsdx
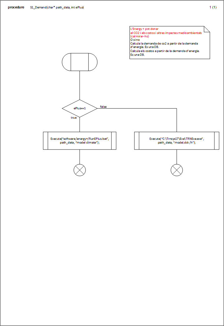
- S1_Demand.vsdx
- S1_Consum.vsdx
- S1_AddClimateMachineConfiguration.vsdx
- S1_Reports.vsdx
- S1_DestroyMaterials.vsdx
- S1_DeconstructionProcess.vsdx
 
 
- 
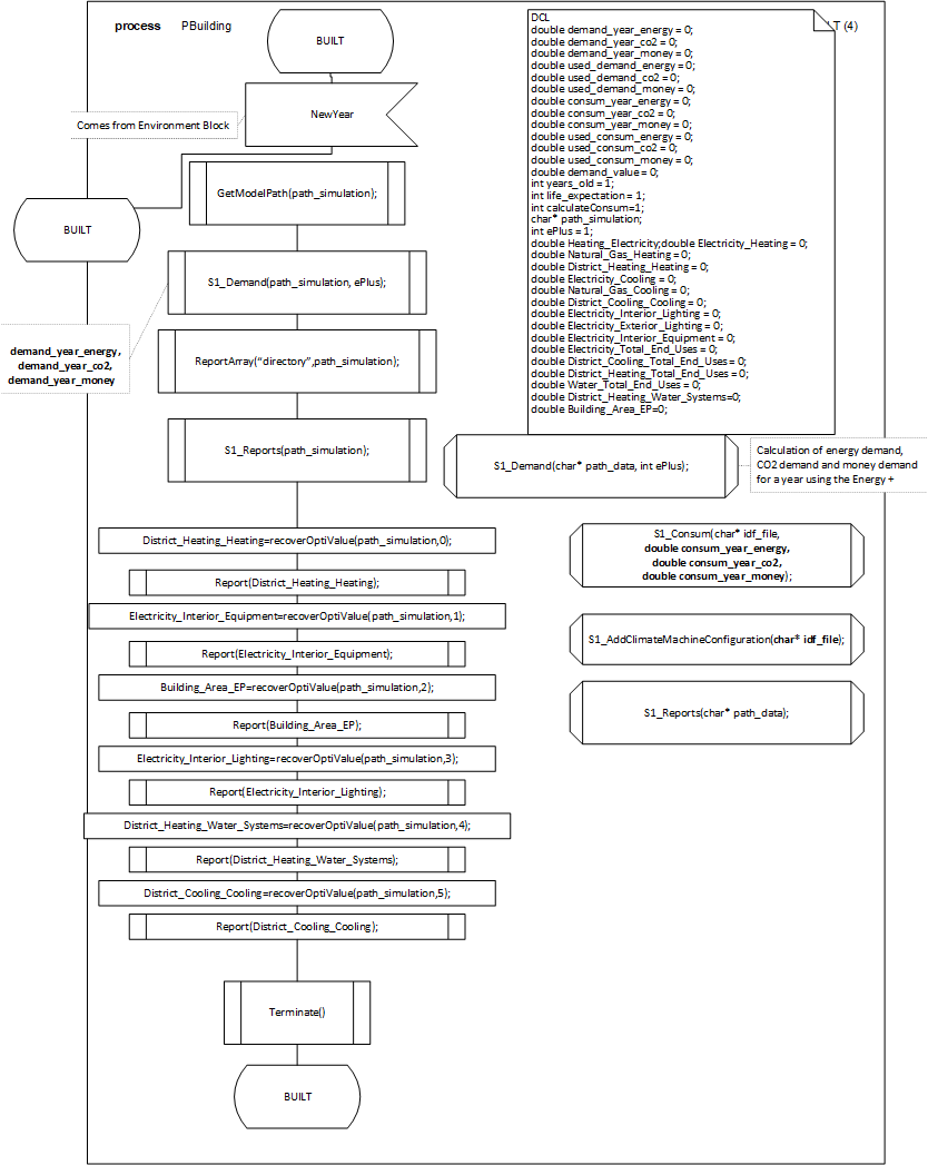
            P1_Building.vsdx
            
- 
            B1_Waste.vsdx
            - 
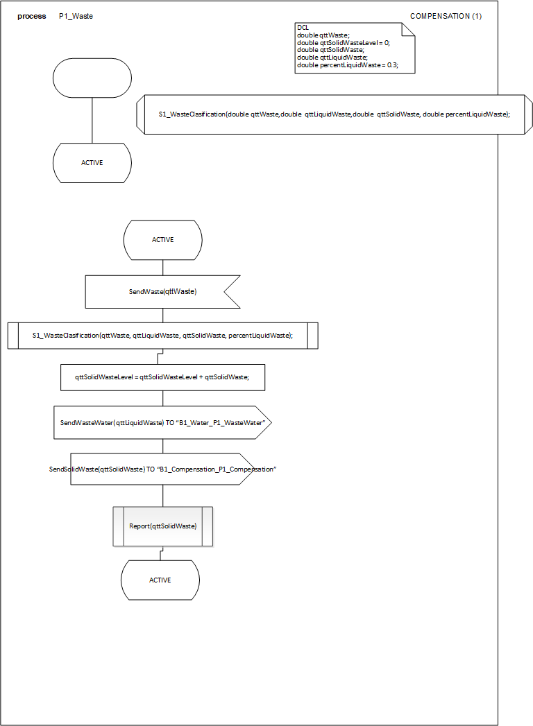
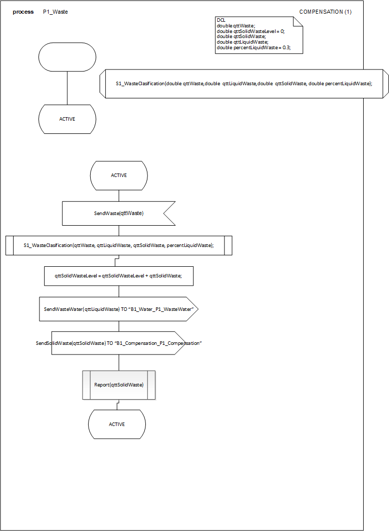
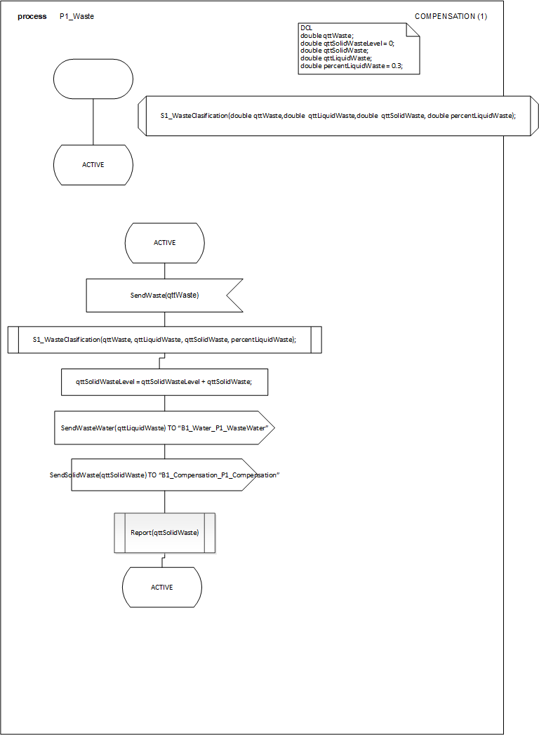
            P1_Waste.vsdx
            - S1_WasteClasification.vsdx
 
 
- 
            P1_Waste.vsdx
            
- 
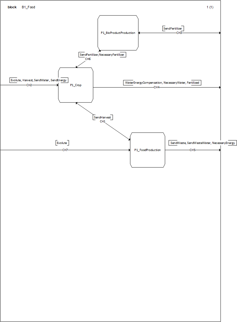
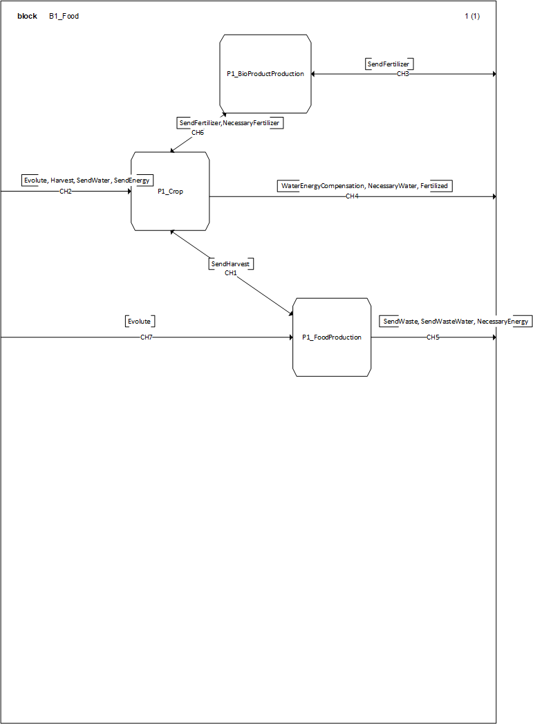
            B1_Food.vsdx
            - 
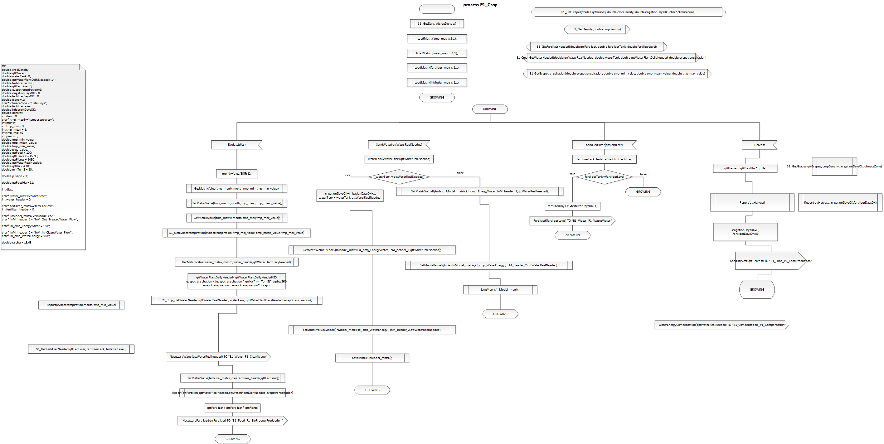
            P1_Crop.vsdx
            - S1_GetDensity.vsdx
- S1_GetGrapes.vsdx
- S1_GetEvapotranspiration.vsdx
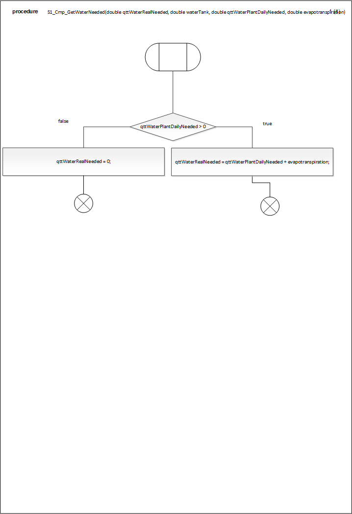
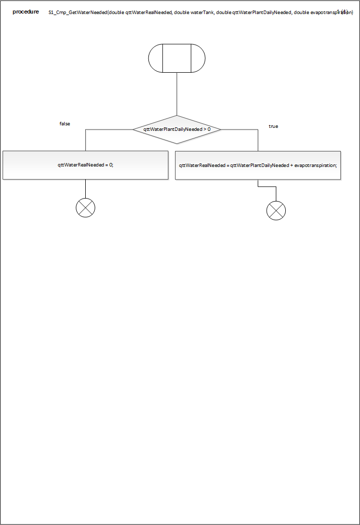
- S1_GetFertilizerNeeded.vsdx
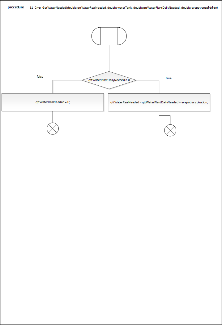
- S1_Cmp_GetWaterNeeded.vsdx
 
- 
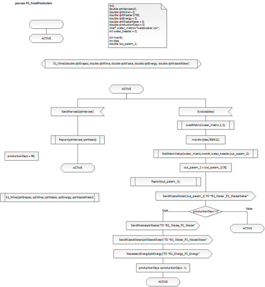
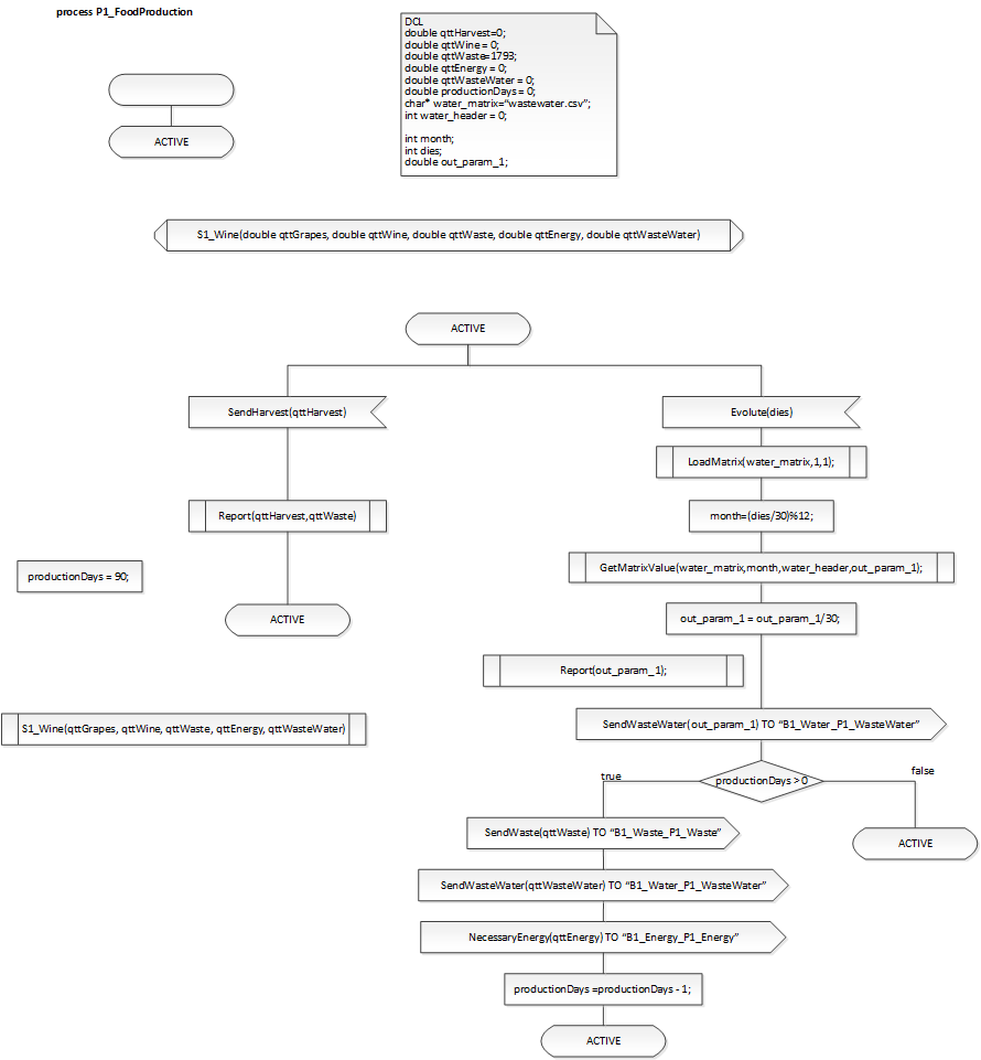
            P1_FoodProduction.vsdx
            - S1_Wine.vsdx
 
- 
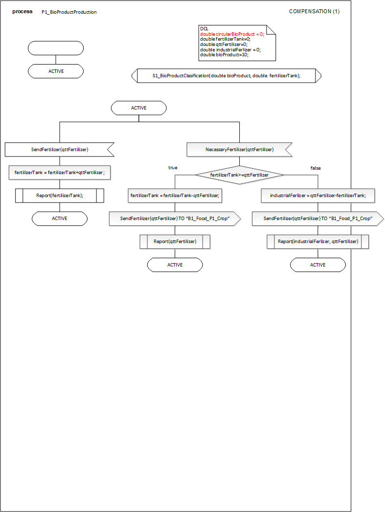
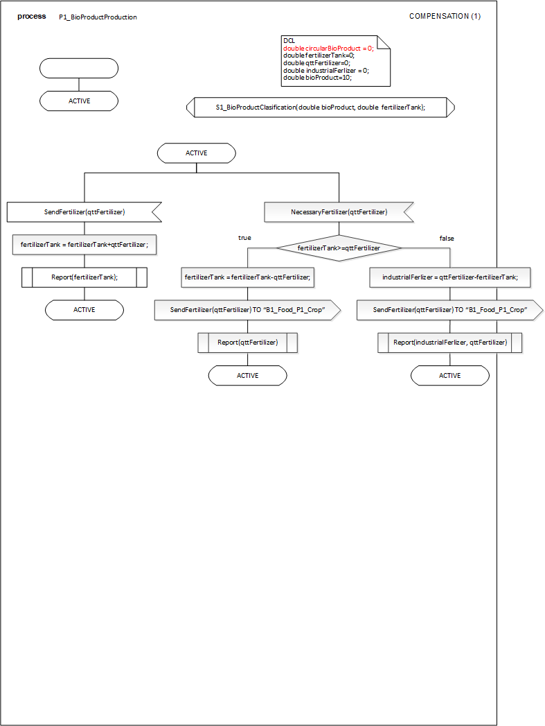
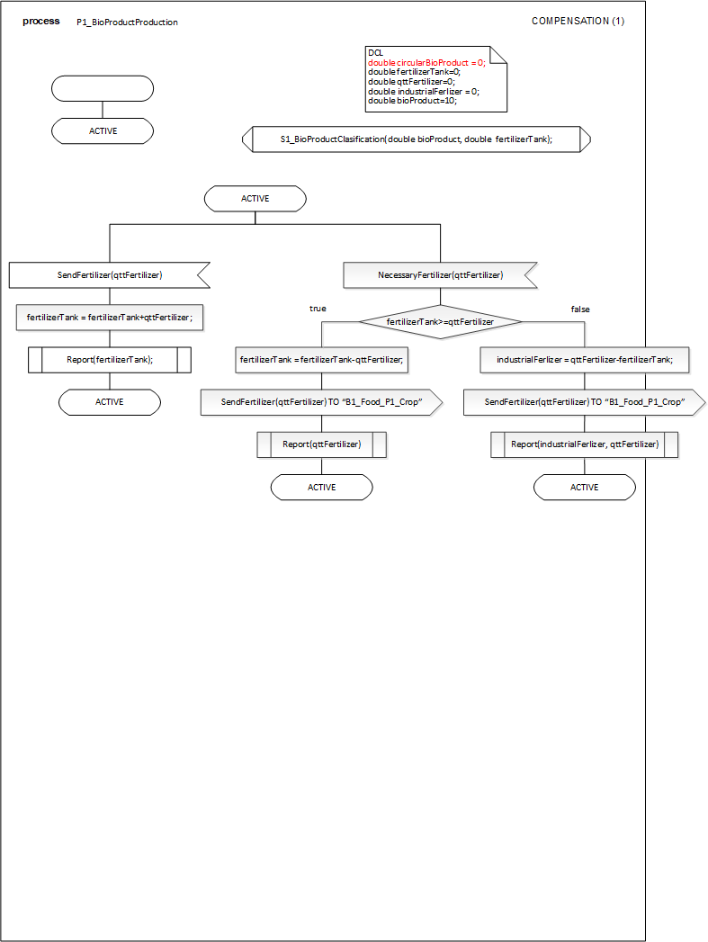
            P1_BioProductProduction.vsdx
            - S1_BioProductClasification.vsdx
 
 
- 
            P1_Crop.vsdx
            
- 
            B1_Water.vsdx
            - 
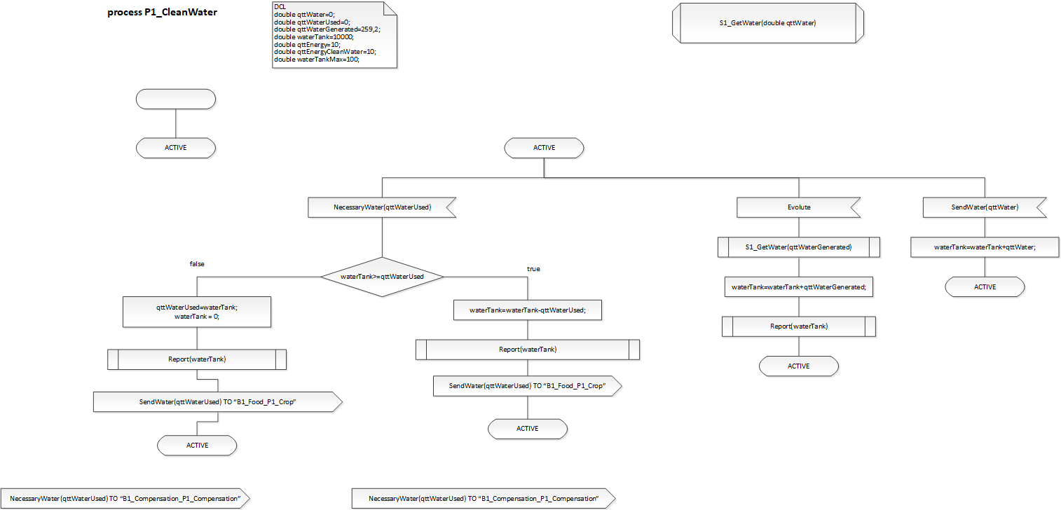
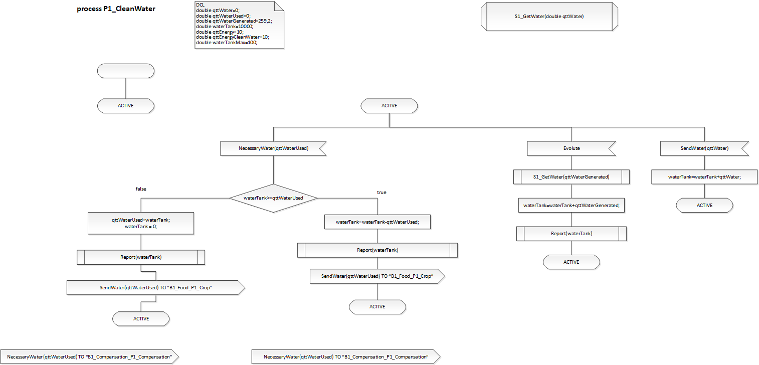
            P1_CleanWater.vsdx
            - S1_GetWater.vsdx
 
- 
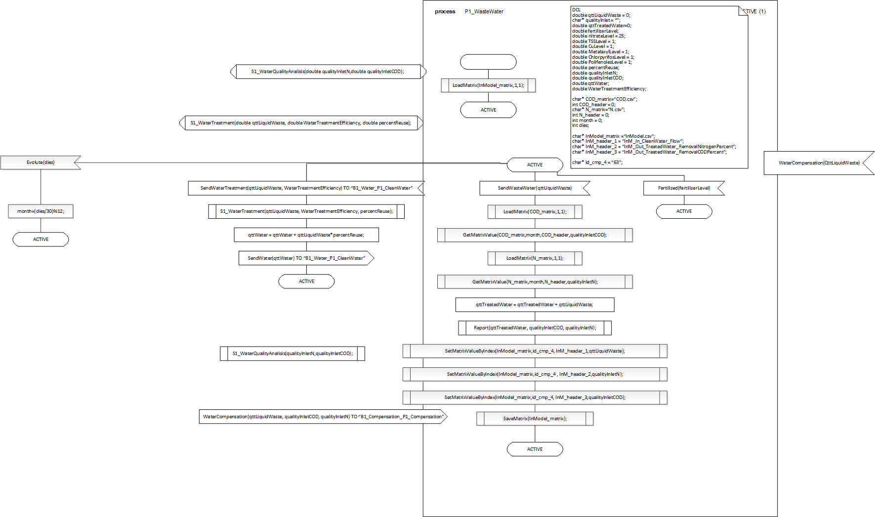
            P1_WasteWater.vsdx
            - S1_WaterQualityAnalisis.vsdx
- S1_WaterTreatment.vsdx
 
 
- 
            P1_CleanWater.vsdx
            
- 
            B1_Energy.vsdx
            - 
            P1_Energy.vsdx
            - S1_AlternativeSupply.vsdx
- S1_Cmp_DayliEnergy.vsdx
 
 
- 
            P1_Energy.vsdx
            
- 
            B1_Compensation.vsdx
            - 
            P1_Compensation.vsdx
            - S1_Cmp_EnergyRecoveringTechnologies.vsdx
- S1_Cmp_CircularBioproductRecovering.vsdx
- S1_Cmp_SelectBioProductTypeTreatment.vsdx
- S1_Cmp_SelectWaterTypeTreatment.vsdx
- S1_Cmp_EnergyToWater.vsdx
 
 
- 
            P1_Compensation.vsdx
            
 
- 
            B1_Environment.vsdx
            
- 
        Visio Files with DCLS
            - P1_Environment.vsdx
- P1_Building.vsdx
- S1_Reports.vsdx
- P1_Waste.vsdx
- P1_Crop.vsdx
- P1_FoodProduction.vsdx
- P1_BioProductProduction.vsdx
- P1_CleanWater.vsdx
- P1_WasteWater.vsdx
- P1_Energy.vsdx
- P1_Compensation.vsdx
 
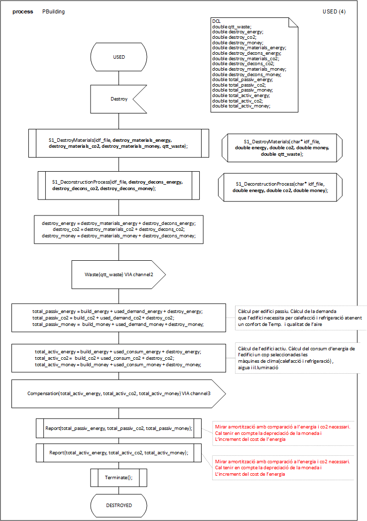
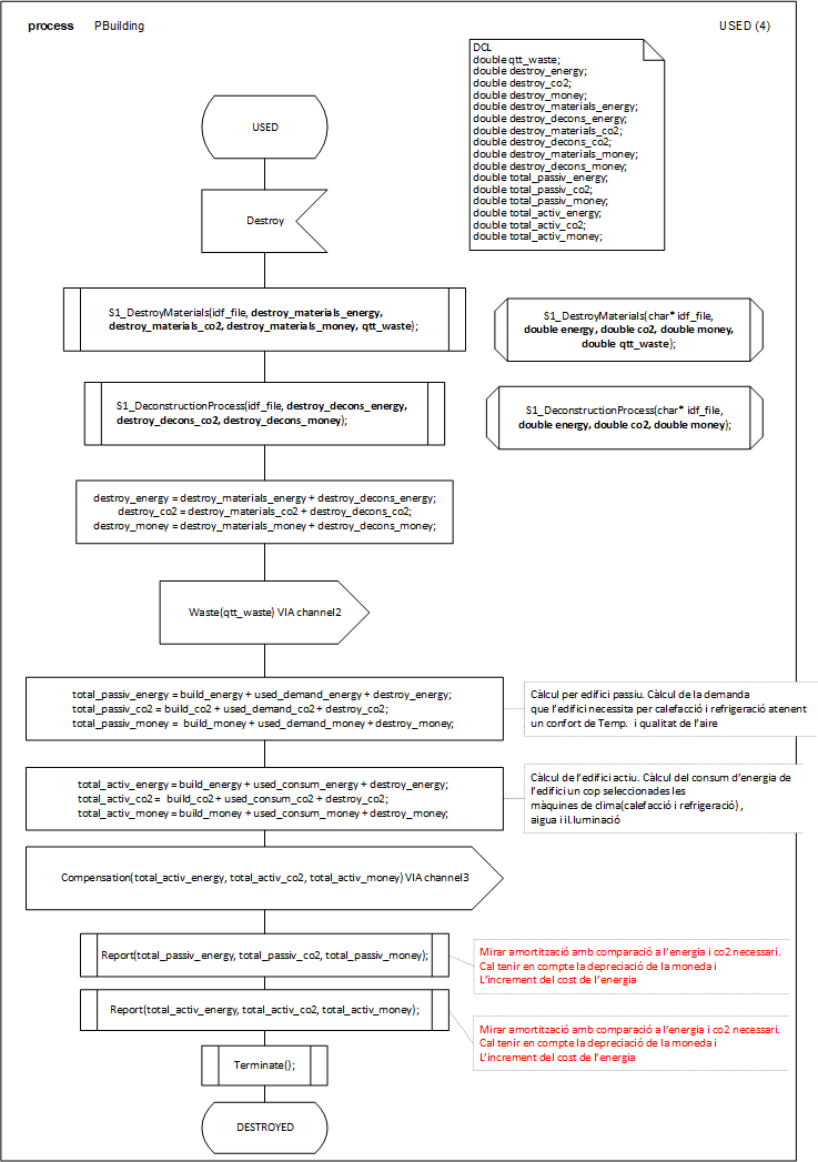
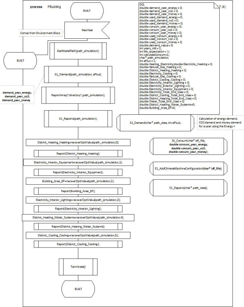
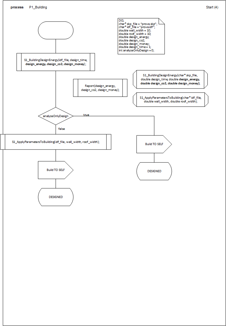
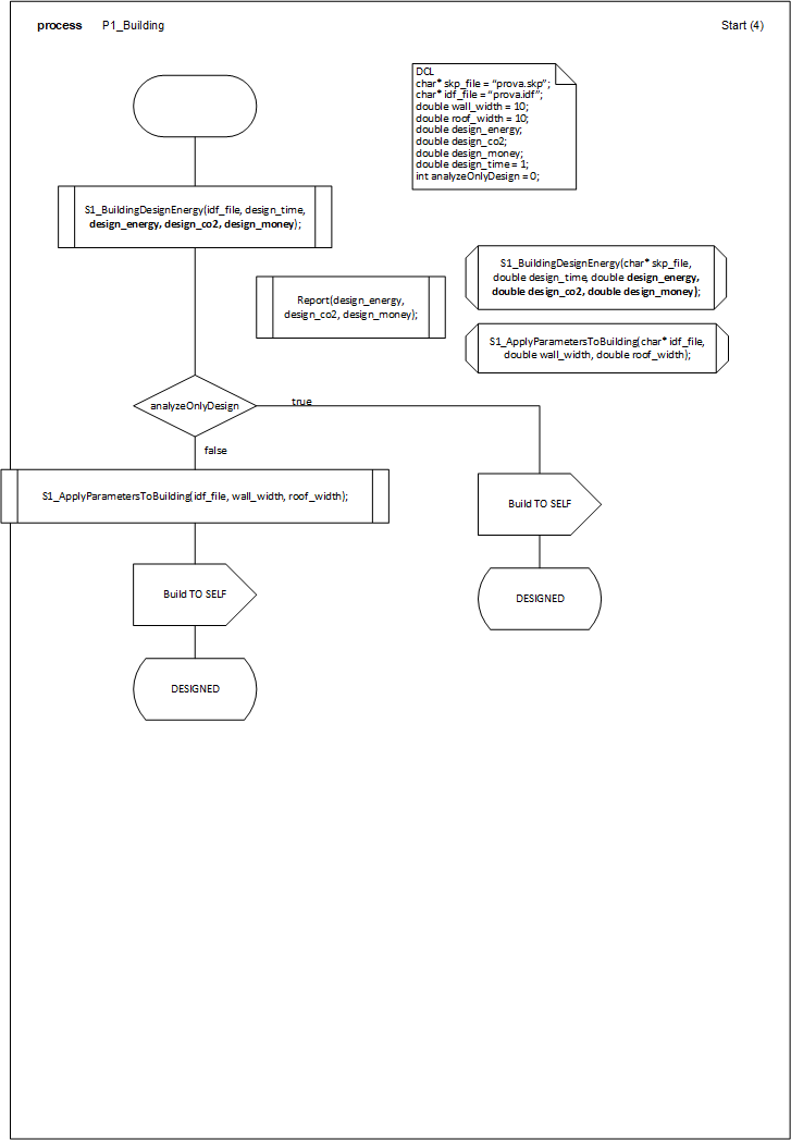
P1_Building.vsdx
            | Values | ||
|---|---|---|
| Type | Name | Parent | 
| char* | skp_file | 'prova.skp' | 
| char* | idf_file | 'prova.idf' | 
| double | wall_width | 10 | 
| double | roof_width | 10 | 
| double | design_energy | |
| double | design_co2 | |
| double | design_money | |
| double | design_time | 1 | 
| int | analyzeOnlyDesign | 0 | 
| double | acv_energy | 0 | 
| double | acv_co2 | 0 | 
| double | cons_energy | 0 | 
| double | cons_co2 | 0 | 
| double | acv_money | 0 | 
| double | cons_money | 0 | 
| double | build_energy | 0 | 
| double | build_co2 | 0 | 
| double | build_money | 0 | 
| double | demand_year_energy | 0 | 
| double | demand_year_co2 | 0 | 
| double | demand_year_money | 0 | 
| double | used_demand_energy | 0 | 
| double | used_demand_co2 | 0 | 
| double | used_demand_money | 0 | 
| double | consum_year_energy | 0 | 
| double | consum_year_co2 | 0 | 
| double | consum_year_money | 0 | 
| double | used_consum_energy | 0 | 
| double | used_consum_co2 | 0 | 
| double | used_consum_money | 0 | 
| double | demand_value | 0 | 
| int | years_old | 1 | 
| int | life_expectation | 1 | 
| int | calculateConsum | 1 | 
| char* | path_simulation | |
| int | ePlus | 1 | 
| double | Heating_Electricity | |
| double | Electricity_Heating | 0 | 
| double | Natural_Gas_Heating | 0 | 
| double | District_Heating_Heating | 0 | 
| double | Electricity_Cooling | 0 | 
| double | Natural_Gas_Cooling | 0 | 
| double | District_Cooling_Cooling | 0 | 
| double | Electricity_Interior_Lighting | 0 | 
| double | Electricity_Exterior_Lighting | 0 | 
| double | Electricity_Interior_Equipment | 0 | 
| double | Electricity_Total_End_Uses | 0 | 
| double | District_Cooling_Total_End_Uses | 0 | 
| double | District_Heating_Total_End_Uses | 0 | 
| double | Water_Total_End_Uses | 0 | 
| double | District_Heating_Water_Systems | 0 | 
| double | Building_Area_EP | 0 | 
| double | qtt_waste | |
| double | destroy_energy | |
| double | destroy_co2 | |
| double | destroy_money | |
| double | destroy_materials_energy | |
| double | destroy_decons_energy | |
| double | destroy_materials_co2 | |
| double | destroy_decons_co2 | |
| double | destroy_materials_money | |
| double | destroy_decons_money | |
| double | total_passiv_energy | |
| double | total_passiv_co2 | |
| double | total_passiv_money | |
| double | total_activ_energy | |
| double | total_activ_co2 | |
| double | total_activ_money | |
S1_Reports.vsdx
            | Values | ||
|---|---|---|
| Type | Name | Parent | 
| double | Electricity_Heating | 0 | 
| double | Natural_Gas_Heating | 0 | 
| double | District_Heating_Heating | 0 | 
| double | Electricity_Cooling | 0 | 
| double | Natural_Gas_Cooling | 0 | 
| double | District_Cooling_Cooling | 0 | 
| double | Electricity_Interior_Lighting | 0 | 
| double | Electricity_Exterior_Lighting | 0 | 
| double | Electricity_Interior_Equipment | 0 | 
| double | Electricity_Total_End_Uses | 0 | 
| double | District_Cooling_Total_End_Uses | 0 | 
| double | District_Heating_Total_End_Uses | 0 | 
| double | Water_Total_End_Uses | 0 | 
| double | District_Heating_Water_Systems | 0 | 
P1_Crop.vsdx
            | Values | ||
|---|---|---|
| Type | Name | Parent | 
| double | cropDensity | |
| double | qttWater | |
| double | waterTank | 0 | 
| double | qttWaterPlantDailyNeeded | 14 | 
| double | fertilizerTank | 0 | 
| double | qttFertilizer | 0 | 
| double | evapotranspiration | 1 | 
| double | irrigationDaysOK | 0 | 
| double | fertilizerDaysOK | 0 | 
| double | plant | 1 | 
| char* | climateZone | 'Catalunya' | 
| double | fertilizerLevel | |
| double | irrigationDaysOK | |
| double | density | |
| int | dies | 0 | 
| char* | tmp_matrix | 'temperature.csv' | 
| int | month | |
| int | tmp_min | 0 | 
| int | tmp_mean | 1 | 
| int | tmp_max | 2 | 
| int | prec | 3 | 
| double | tmp_min_value | |
| double | tmp_mean_value | |
| double | tmp_max_value | |
| double | prec_value | |
| double | qttFood | 100 | 
| double | qttHarvest | 45.98 | 
| double | qttPlants | 1430 | 
| double | qttWaterRealNeeded | |
| double | qttHa | 4.18 | 
| double | mmTom3 | 10 | 
| double | pEvapo | 1 | 
| double | qttFoodHa | 11 | 
| int | dies | |
| char* | water_matrix | 'water.csv' | 
| int | water_header | 0 | 
| char* | fertilizer_matrix | 'fertilizer.csv' | 
| int | fertilizer_header | 0 | 
| char* | InModel_matrix | 'InModel.csv' | 
| char* | InM_header_1 | 'InM_Out_TreatedWater_Flow' | 
| char* | id_cmp_EnergyWater | '70' | 
| char* | InM_header_2 | 'InM_In_CleanWater_Flow' | 
| char* | id_cmp_WaterEnergy | '80' | 
| double | ralpha | 18.43 | 
P1_WasteWater.vsdx
            | Values | ||
|---|---|---|
| Type | Name | Parent | 
| double | qttLiquidWaste | 0 | 
| char* | qualityInlet | '' | 
| double | qttTreatedWater | 0 | 
| double | fertilizerLevel | |
| double | nitrateLevel | 25 | 
| double | TSSLevel | 1 | 
| double | CuLevel | 1 | 
| double | MetalaxylLevel | 1 | 
| double | ChlorpyrifosLevel | 1 | 
| double | PolifenolesLevel | 1 | 
| double | percentReuse | |
| double | qualityInletN | |
| double | qualityInletCOD | |
| double | qttWater | |
| double | WaterTreatmentEfficiency | |
| char* | COD_matrix | 'COD.csv' | 
| int | COD_header | 0 | 
| char* | N_matrix | 'N.csv' | 
| int | N_header | 0 | 
| int | month | 0 | 
| int | dies | |
| char* | InModel_matrix | 'InModel.csv' | 
| char* | InM_header_1 | 'InM_In_CleanWater_Flow' | 
| char* | InM_header_2 | 'InM_Out_TreatedWater_RemovalNitrogenPercent' | 
| char* | InM_header_3 | 'InM_Out_TreatedWater_RemovalCODPercent' | 
| char* | id_cmp_4 | '63' | 
P1_Energy.vsdx
            | Values | ||
|---|---|---|
| Type | Name | Parent | 
| double | energyLevel | 0 | 
| double | qttEnergyGrid | |
| double | qttEnergy | |
| double | bioProduct | |
| double | bioProductsTank | |
| double | maxBatteryCapacity | 1000 | 
| double | qttExcessEnergy | 0 | 
| char* | energy_matrix | 'energy.csv' | 
| int | energy_header | 0 | 
| int | month | |
| int | dies | |
| double | out_param_1 | |
P1_Compensation.vsdx
            | Values | ||
|---|---|---|
| Type | Name | Parent | 
| double | qttSolidWaste | |
| double | bioProduct | 0 | 
| double | value | |
| char* | bioProductTypeTreatment | 'burn' | 
| double | qttEnergy | |
| double | dayliWaterNeeded | |
| double | Ht | |
| double | type | |
| double | dayliWaterNeeded | |
| char* | waterTypeTreatment | |
| double | qttLiquidWaste | 0 | 
| double | qualityOutletDesired | |
| double | waterTreatmentEfficiency | |
| double | qttWater | |
| double | In_Flow | |
| double | Out_EnergyGenerated | |
| char* | matrix | 'compensations.csv' | 
| char* | individual | '60' | 
| char* | header_In_Flow | 'In_CleanWater_Flow' | 
| char* | header_Out_EnergyGenerated | 'Out_Energy_EnergyGenerated' | 
| double | qttEnergyGeneratedByWater | |
| char* | id_cmp_1 | '80' | 
| char* | in_header_param_1 | 'In_CleanWater_Flow' | 
| char* | out_header_param_1 | 'Out_Energy_EnergyGenerated' | 
| double | in_param_1 | |
| double | out_param_1 | |
| double | qttEnergyRequired | |
| double | qttFertilizer | |
| double | qttEnergyWaterTreatment | |
| char* | id_cmp_2 | '100' | 
| char* | in_header_param_20 | 'In_Waste_SolidWaste' | 
| char* | in_header_param_21 | 'In_Energy_EnergyConsumption' | 
| char* | out_header_param_20 | 'Out_BioElement_BioFilterQuantity' | 
| char* | out_header_param_21 | 'Out_BioElement_CompostQuantity' | 
| double | in_param_20 | |
| double | in_param_21 | |
| double | out_param_20 | |
| double | out_param_21 | |
| double | qttEnergyGenerated | |
| char* | id_cmp_3 | '1' | 
| char* | out_header_param_3 | 'Out_Energy_EnergyGenerated' | 
| double | out_param_3 | |
| double | qttEnergySolar | |
| double | qttWaterUsed | 12 | 
| double | qttEnergyCleanWater | |
| char* | result_matrix | 'result.csv' | 
| char* | result_header_1 | 'In_Energy_EnergyConsumption' | 
| double | qttEnergyToWater | |
| char* | path_simulation | |
| double | in_param_40 | |
| char* | id_cmp_5 | '70' | 
| char* | in_header_param_5 | 'In_Energy_EnergyConsumption' | 
| char* | out_header_param_5 | 'Out_TreatedWater_Flow' | 
| double | in_param_5 | |
| double | out_param_5 | |
| double | qualityInletN | |
| double | qualityInletCOD | |
| double | qualityOutletN | |
| double | qualityOutletCOD | |
| char* | id_cmp_4 | '63' | 
| char* | out_header_param_40 | 'Out_TreatedWater_RemovalNitrogenPercent' | 
| char* | out_header_param_41 | 'Out_TreatedWater_RemovalCODPercent' | 
| char* | in_header_param_40 | 'In_Energy_EnergyConsumption' | 
| double | in_param_40 | |
| double | out_param_40 | |
| double | out_param_41 | |
$header
        $content
    
 
                         
                         
                         
                         
                         
                         
                         
                         
                         
                         
                         
                         
                         
                         
                         
                         
                         
                         
                         
                         
                         
                         
                         
                         
                         
                         
                         
                         
                         
                         
                         
                         
                         
                         
                         
                         
                         
                         
                         
                         
                         
                         
                         
                         
                         
                         
                         
                         
                        